Fórum témák

» Több friss téma
Fórum » NYÁK terv ellenőrzése
 
Témaindító: Paso, idő: Okt 4, 2005
Lapozás: OK   183 / 202
(#) Bakman válasza kivancsi4 hozzászólására (») Feb 3, 2019 /
 
Gyártják még egyáltalán ezeket az STK IC-ket? Nem a távolkeleti utánzatokra gondolok.
(#) kokozo válasza Firefighter1 hozzászólására (») Feb 3, 2019 /
 
Szia!
Lehetek őszinte? Ha nem akkor is az leszek
Nem lehetne végre elfelejteni ezt az autoroute funkciót végre örökre? 5 alkatrészt nem tud normálisan összekötni, az egész egy nagy katyvasz..
Gondolom a 230V-os részt Te csináltad, az a rész jó is.
Gyorsan összecsaptam egy nem autoroute-os verziót..
Tettem bele rendes szűrést a tápnak. (Elko+ 100n)
RX TX lábakat én sose kötném direkbe a betápra. Ide is tettem egy fesz osztó ellenállást, főleg mivel 3,3V-os eszköz és lehet, hogy az 5V-ot nem szereti annyira.
Lehet, hogy ez se a legszebb de legalább le lehet gyártani homemade is.
(#) Hp41C válasza kokozo hozzászólására (») Feb 3, 2019 /
 
Idézet a ESP8266 Hardware Design Guidelines -ből:
Idézet:
„If users adopt on-board design, they should pay attention to the layout of the module on
the base board. The interference of the base board on the module's antenna performance
should be reduced as much as possible.
It is recommended that the PCB antenna area of the module be placed outside the base
board while the module be put as close as possible to the edge of the base board so that
the feed point of the antenna is closest to the board.”

Azaz nem javasolt, hogy a modul antennájának területe alatt / felett vezetéket vigyünk el.

Továbbá, a hálózattal összefüggő és a leválasztott részek között felületkezelés nélküli nyomtatott áramkörön legalább 7.5 mm rézmentes sávnak kell lennie. Ha ez nem biztosítható, kivágással kell biztosítani, hogy a panelen mért legrövidebb távolság nagyobb legyen, mint 7.5 mm.
(#) kokozo válasza Hp41C hozzászólására (») Feb 3, 2019 /
 
Így van.. De én a kész áramköröket mindig lakkozom, főleg ha kintre van szánva az eszköz, és ilyen reléket sose használnék. Ezenkívül ez a cucc valószínűleg dobozba lesz szerelve, a doboz meg a falra ami sokkal jobban leárnyékolja mint a nyák, tehát a nyáktól minimum 1 centire lesz az antenna mivel ez egy modul ami csatlakozóval lesz rádugva a nyákra mint egy távtartó, és az ellenkező irányba kellene sugároznia, de ez is csak én az véleményem..
Mellesleg szerintem az antenna melletti 230V sokkal zavaróbb lehet neki mint ahová én tettem..
De ha már itt tartunk a 7,5mm-nél.. 1 példa az összes moc triac drivert (pl:moc 3041) és a hasonló optokat hogy lehet gyártani ha alapból nem tudják a 7,5mm-t?
(#) Hp41C válasza kokozo hozzászólására (») Feb 3, 2019 /
 
Amiket bevizsgáltak a leválasztásra, azoknak van 400 mil / 4 raszter lábsor távolságú verziója.
Ha csak úgy bevonod valamivel, az nem elég, be is kell vizsgáltatni, és a gyártás folyamán ellenőrizned is kell valamint az ellenőrzés eredményét jegyzőkönyvezni. Elég nagy macera, inkább a 7.5 mm vagy a kivágás.
A hozzászólás módosítva: Feb 3, 2019
(#) kokozo válasza Hp41C hozzászólására (») Feb 3, 2019 /
 
Igen, mindnek van. De normális esetben szoktak a láb köré egy minimális réz vastagságot tervezni (pad) ami miatt már nincs is meg a 7,5mm..
(#) Hp41C válasza kokozo hozzászólására (») Feb 3, 2019 /
 
3 raszter 7.62 mm. Ha 4 rasztereset helyezek el, akkor 1.27 - 1.27 mm áll rendelkezésemre a két forr szem belső részére. Vezetéket nem vihetek át a lábsorok között.
(#) kokozo válasza Hp41C hozzászólására (») Feb 3, 2019 /
 
Már csak azt mutassa meg nekem valaki hogy ez a 7,5mm hol van leírva. Melyik szabványban keressem?
(#) villanyipi válasza kokozo hozzászólására (») Feb 3, 2019 /
 
Nos sorba a hozzászólóknak,
A hűtés egy gyári L idomos hűtőborda, de valóban én se szívlelem hogy mögötte is van alkatrész csak én sehogy sem tudtam elképzelni hogyan is férjek el az ic előtt, kicsi a képzelő erőm és nem is csináltam még túl sok nyák-ot magamtól.
Alkatrész méretek és forrszemek most még csak a forma miatt vannak ha megjön mindent átmérek nehogy beültetéskor érjen a meglepetés.
És az ic gyártásáról nem gyártanak már ilyen ic-t nekem egy régi hifiből van ez az egyetlen és ha elrontom nem is tervezek felkutatni újat mert nem pénztárca barát
Képeket találtam de nem pont erről hanem a sokkal több lábú ic-ről ezt átnézem és megpróbálok kihozni valami hasonlót, ha nem megy építek tda-t azt már jól ismerem!
(#) Hp41C válasza kokozo hozzászólására (») Feb 3, 2019 /
 
Keress rá a "reinforced creapage" szövegre. A szabvány fizetős, de sok idézet, kiemelés olvasható a net -en.
(#) kokozo válasza Hp41C hozzászólására (») Feb 3, 2019 /
 
Pont azért kérdeztem konkrét dolgot mert a neten erről a 4mm, 6,4 mm és a 8 mm játszik, de a 7,5 sehol.
(#) nandika76 hozzászólása Márc 1, 2019 /
 
Sziasztok.
Át nyergeltem ebbe a topikba, nehogy fenyítés legyen a vége. kicsit átrajzoltam a Yiroshi erősítő paneljait. kérnélek titeket, ha megnéznétek, és persze véleményeznétek, mind szakmai, mind esztétikai
"bár ennek van a működés szempontjából a legkisebb jelentősége" szempontból.
Nem utolsó sorban működést befolyásoló hibák tekintetében is.
Előre is köszönöm szíves segítségeteket.
Bocsánat de csak ijen kapcsolási rajz lelhető fel a neten. Rossz a felbontása.
A hozzászólás módosítva: Márc 1, 2019
(#) braner hozzászólása Ápr 7, 2019 /
 
Sziasztok.
Valaki rá tudna nézni, hogy működne-e így a kapcsolás?A táp rész, és a ledek,ellenállások és tranyók egyértelműek.Ezekről nem teszek fel képet.
Köszönöm előre is.
(#) proli007 válasza braner hozzászólására (») Ápr 7, 2019 /
 
Hello! A nyák alapvetően jó, bár néhány dolgot nem értek. Az 555 4,7µF-os kondiját miért nem tetted a 2-es láb mellé, ekkor nem kellene ott balettezni a GND hálózattal. A másik a bemeneti 330 Ohm/4,7µF szűrő. Miért kellene ilyen kis impedanciákat használni? Ha a bemeneten a Line igaz lenne, terhelné a meghajtó fokozatot. ("Megenné a magas hangokat") Akár 100-szor is nagyobb lehet az impedancia mint jelenleg. Pld. 33k és 47nF-al a szűrés töréspontja ugyan az maradna..
(#) (Felhasználó 122012) válasza braner hozzászólására (») Ápr 7, 2019 /
 
A kapcsolót is meg lehetne fordítani, Strobi - Zene irányú lenne, és máris nem lenne ott a kapcsoló lábai között menő fólia.
(#) braner válasza proli007 hozzászólására (») Ápr 7, 2019 /
 
Szia proli007!Az alkatrészeket átjavítom az általad írt értékekre.A kondit az 555-ös ic-nél is átrakom.De átkötés is maradni fog, mivel a 6-os lábra is mennie kell.
(#) braner válasza (Felhasználó 122012) hozzászólására (») Ápr 7, 2019 /
 
Szia Godypapa!Elsőre úgy volt megtervezve.De gondoltam, hogy mivel balra van a csati és a potija, akkor balra legyen a zene és jobbra a strobi üzemmód.
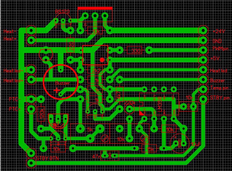
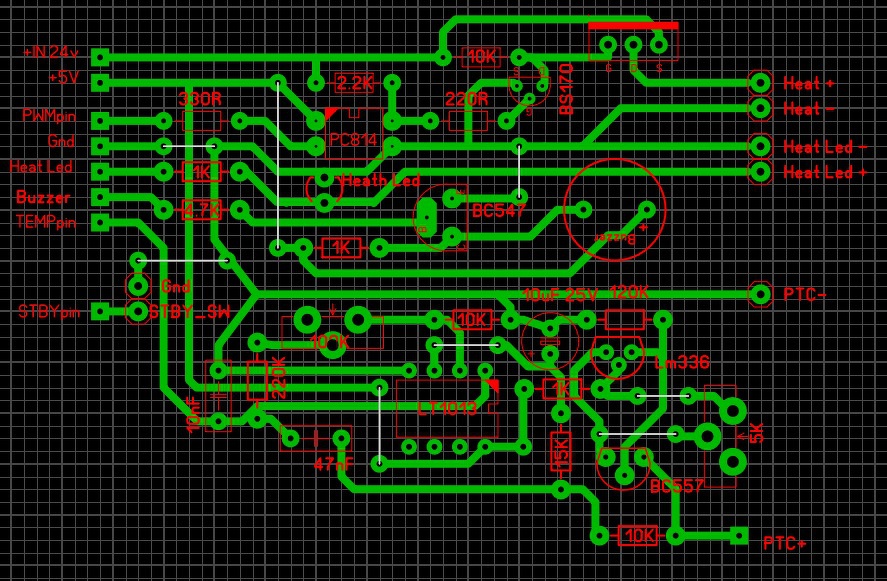
(#) erik001 hozzászólása Ápr 19, 2019 /
 
Sziasztok.
Valaki átnézné hogy jó lett-e a tervezés?
Köszönöm előre is.
(#) (Felhasználó 122012) válasza erik001 hozzászólására (») Ápr 19, 2019 /
 
Itt megtalálsz mindent hozzá: Bővebben: Link
(#) erik001 válasza (Felhasználó 122012) hozzászólására (») Ápr 19, 2019 /
 
Tudom innen van amit csinálni akarok, csak 2 oldalas nyákot nem tudok csinálni úgy hogy megterveztem egy oldalasba. Köszönöm szépen azért.
(#) (Felhasználó 122012) válasza erik001 hozzászólására (») Ápr 19, 2019 /
 
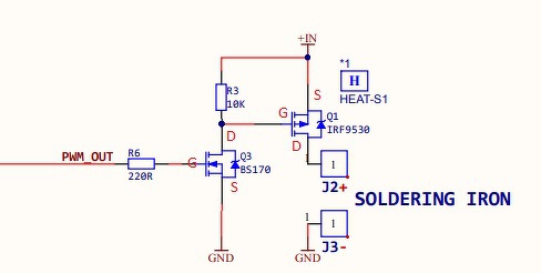
BS170 "S" az IRF9530 "G"-re megy, a BS170 "D" a "GND"-re ... hirtelen ennyi
(#) kokozo válasza erik001 hozzászólására (») Ápr 19, 2019 /
 
Cseréld fel a ki és bemeneti oldalt ha lehet, mert úgy egyszerűbb nyákot kapnál.
(#) erik001 válasza (Felhasználó 122012) hozzászólására (») Ápr 19, 2019 /
 
BS170 "S" Az a "GND" - re megy, és a BS170 "D" megy a IRF9530 "G" -re nézd csak meg a kapcsolási rajzot meg az alkatrész adatlapját. ha behelyettesítem akkor igy van.
Képen berajzoltam alkatrész adatlap szerint.

Szerintem.jpg
    
(#) (Felhasználó 122012) válasza erik001 hozzászólására (») Ápr 20, 2019 /
 
Érdekes, mert kokozo is így rajzolta le neked Bővebben: Link...
(#) (Felhasználó 122012) válasza erik001 hozzászólására (») Ápr 20, 2019 /
 
De itt a gyári panel, döntsd el melyik helyes akkor ...

Top.JPG
    
(#) (Felhasználó 122012) válasza (Felhasználó 122012) hozzászólására (») Ápr 20, 2019 /
 
BS170 Bővebben: Link

Lehet, hogy a rajz nem jó akkor? BS170 "D"-je a GND-n van (TOP nyák oldal)!
A hozzászólás módosítva: Ápr 20, 2019
(#) kokozo válasza (Felhasználó 122012) hozzászólására (») Ápr 20, 2019 /
 
Rossz a rajz.. Erik001-nek van igaza, én is a gyárit néztem.. S a GND..
De igazából csak meg kell fordítani a fetet és már jó is. Amit én rajzoltam, az csak egy más megközelítése a dolognak, az se jó mert pl a buzzer bekötése is hibás de 2 alkatrész mozgatásával jó lesz.
(#) (Felhasználó 122012) válasza kokozo hozzászólására (») Ápr 20, 2019 /
 
Végül is nem hiszem, hogy anno valamit legyártottak licenc alapján, rossz lenne ...
(#) erik001 válasza kokozo hozzászólására (») Ápr 20, 2019 /
 
Ha jó van a rajz ha nem, Működés szempontból igy ahogy megterveztem jónak kell lenni nem ?
Arduino kimenete vezérli Bs170 -et ez meg a teljesítmény Mosfetet "IRF9530". Működési elvként helyes szerintem . De valaki jártasabb majd megmondja,elkészítéssel várok még. Még valaki rábólint hogy OK.
(#) proli007 válasza erik001 hozzászólására (») Ápr 20, 2019 /
 
Hello! Nem igazán tudom követni ezt az "össze-visszaságot", de az eredeti terven a BS jól volt berakva. A 24V megtáplálását kellett volna átvinni a jobboldalra, hogy a fűtés árama ne kóvályogjon a GND vonalon, ahol még átkötések is vannak.
De valahogy a BS felhúzó ellenállása átkerült a +5V-ra. Ez jó lenne, de akkor minek az optocsatoló? Hiszen ekkor a 24V és az 5V GND potenciálja közös.
Az eredeti rajzon az opto felhúzó ellenállása a 24V-on volt. Csak éppen a BS, ugyan úgy mint az IRF Fet-ek GS feszültségének maximuma +-20V! Ez az eredeti áramkörön is el van rontva..
Cseppet rendet kellene tenni a gondolatokba, mi miért van és helyes-e a dolog..
Következő: »»   183 / 202
Bejelentkezés

Belépés

Hirdetés
XDT.hu
Az oldalon sütiket használunk a helyes működéshez. Bővebb információt az adatvédelmi szabályzatban olvashatsz. Megértettem