Fórum témák
» Több friss téma |
Fórum » NYÁK terv ellenőrzése
Gyártják még egyáltalán ezeket az STK IC-ket? Nem a távolkeleti utánzatokra gondolok.
Szia!
Lehetek őszinte? Ha nem akkor is az leszek ![]() Nem lehetne végre elfelejteni ezt az autoroute funkciót végre örökre? 5 alkatrészt nem tud normálisan összekötni, az egész egy nagy katyvasz.. Gondolom a 230V-os részt Te csináltad, az a rész jó is. Gyorsan összecsaptam egy nem autoroute-os verziót.. Tettem bele rendes szűrést a tápnak. (Elko+ 100n) RX TX lábakat én sose kötném direkbe a betápra. Ide is tettem egy fesz osztó ellenállást, főleg mivel 3,3V-os eszköz és lehet, hogy az 5V-ot nem szereti annyira. Lehet, hogy ez se a legszebb de legalább le lehet gyártani homemade is.
Idézet a ESP8266 Hardware Design Guidelines -ből:
Idézet: „If users adopt on-board design, they should pay attention to the layout of the module on the base board. The interference of the base board on the module's antenna performance should be reduced as much as possible. It is recommended that the PCB antenna area of the module be placed outside the base board while the module be put as close as possible to the edge of the base board so that the feed point of the antenna is closest to the board.” Azaz nem javasolt, hogy a modul antennájának területe alatt / felett vezetéket vigyünk el. Továbbá, a hálózattal összefüggő és a leválasztott részek között felületkezelés nélküli nyomtatott áramkörön legalább 7.5 mm rézmentes sávnak kell lennie. Ha ez nem biztosítható, kivágással kell biztosítani, hogy a panelen mért legrövidebb távolság nagyobb legyen, mint 7.5 mm.
Így van.. De én a kész áramköröket mindig lakkozom, főleg ha kintre van szánva az eszköz, és ilyen reléket sose használnék. Ezenkívül ez a cucc valószínűleg dobozba lesz szerelve, a doboz meg a falra ami sokkal jobban leárnyékolja mint a nyák, tehát a nyáktól minimum 1 centire lesz az antenna mivel ez egy modul ami csatlakozóval lesz rádugva a nyákra mint egy távtartó, és az ellenkező irányba kellene sugároznia, de ez is csak én az véleményem..
Mellesleg szerintem az antenna melletti 230V sokkal zavaróbb lehet neki mint ahová én tettem.. De ha már itt tartunk a 7,5mm-nél.. 1 példa az összes moc triac drivert (pl:moc 3041) és a hasonló optokat hogy lehet gyártani ha alapból nem tudják a 7,5mm-t?
Amiket bevizsgáltak a leválasztásra, azoknak van 400 mil / 4 raszter lábsor távolságú verziója.
Ha csak úgy bevonod valamivel, az nem elég, be is kell vizsgáltatni, és a gyártás folyamán ellenőrizned is kell valamint az ellenőrzés eredményét jegyzőkönyvezni. Elég nagy macera, inkább a 7.5 mm vagy a kivágás. A hozzászólás módosítva: Feb 3, 2019
Igen, mindnek van. De normális esetben szoktak a láb köré egy minimális réz vastagságot tervezni (pad) ami miatt már nincs is meg a 7,5mm..
3 raszter 7.62 mm. Ha 4 rasztereset helyezek el, akkor 1.27 - 1.27 mm áll rendelkezésemre a két forr szem belső részére. Vezetéket nem vihetek át a lábsorok között.
Már csak azt mutassa meg nekem valaki hogy ez a 7,5mm hol van leírva. Melyik szabványban keressem?
Nos sorba a hozzászólóknak,
A hűtés egy gyári L idomos hűtőborda, de valóban én se szívlelem hogy mögötte is van alkatrész csak én sehogy sem tudtam elképzelni hogyan is férjek el az ic előtt, kicsi a képzelő erőm és nem is csináltam még túl sok nyák-ot magamtól. Alkatrész méretek és forrszemek most még csak a forma miatt vannak ha megjön mindent átmérek nehogy beültetéskor érjen a meglepetés. És az ic gyártásáról nem gyártanak már ilyen ic-t nekem egy régi hifiből van ez az egyetlen és ha elrontom nem is tervezek felkutatni újat mert nem pénztárca barát ![]() Képeket találtam de nem pont erről hanem a sokkal több lábú ic-ről ezt átnézem és megpróbálok kihozni valami hasonlót, ha nem megy építek tda-t azt már jól ismerem!
Keress rá a "reinforced creapage" szövegre. A szabvány fizetős, de sok idézet, kiemelés olvasható a net -en.
Pont azért kérdeztem konkrét dolgot mert a neten erről a 4mm, 6,4 mm és a 8 mm játszik, de a 7,5 sehol.
Sziasztok.
Át nyergeltem ebbe a topikba, nehogy fenyítés legyen a vége. kicsit átrajzoltam a Yiroshi erősítő paneljait. kérnélek titeket, ha megnéznétek, és persze véleményeznétek, mind szakmai, mind esztétikai "bár ennek van a működés szempontjából a legkisebb jelentősége" szempontból. Nem utolsó sorban működést befolyásoló hibák tekintetében is. Előre is köszönöm szíves segítségeteket. Bocsánat de csak ijen kapcsolási rajz lelhető fel a neten. Rossz a felbontása. A hozzászólás módosítva: Márc 1, 2019
Sziasztok.
Valaki rá tudna nézni, hogy működne-e így a kapcsolás?A táp rész, és a ledek,ellenállások és tranyók egyértelműek.Ezekről nem teszek fel képet. Köszönöm előre is.
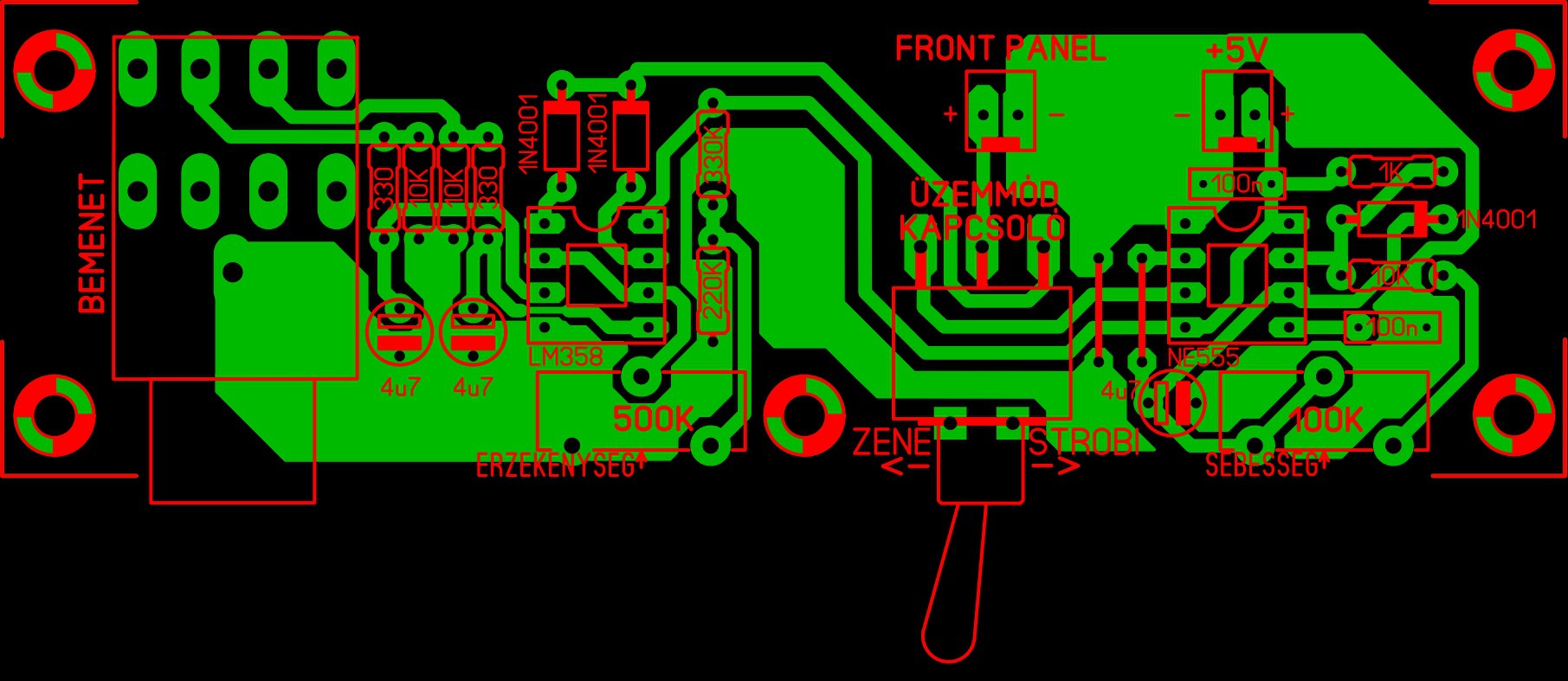
Hello! A nyák alapvetően jó, bár néhány dolgot nem értek. Az 555 4,7µF-os kondiját miért nem tetted a 2-es láb mellé, ekkor nem kellene ott balettezni a GND hálózattal. A másik a bemeneti 330 Ohm/4,7µF szűrő. Miért kellene ilyen kis impedanciákat használni? Ha a bemeneten a Line igaz lenne, terhelné a meghajtó fokozatot. ("Megenné a magas hangokat") Akár 100-szor is nagyobb lehet az impedancia mint jelenleg. Pld. 33k és 47nF-al a szűrés töréspontja ugyan az maradna..
A kapcsolót is meg lehetne fordítani, Strobi - Zene irányú lenne, és máris nem lenne ott a kapcsoló lábai között menő fólia.
Szia proli007!Az alkatrészeket átjavítom az általad írt értékekre.A kondit az 555-ös ic-nél is átrakom.De átkötés is maradni fog, mivel a 6-os lábra is mennie kell.
Szia Godypapa!Elsőre úgy volt megtervezve.De gondoltam, hogy mivel balra van a csati és a potija, akkor balra legyen a zene és jobbra a strobi üzemmód.
Sziasztok.
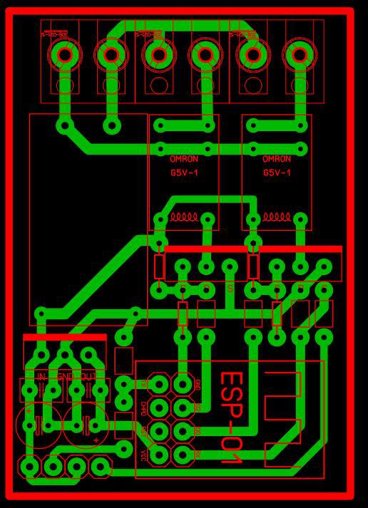
Valaki átnézné hogy jó lett-e a tervezés? Köszönöm előre is.
Itt megtalálsz mindent hozzá: Bővebben: Link
Tudom innen van amit csinálni akarok, csak 2 oldalas nyákot nem tudok csinálni úgy hogy megterveztem egy oldalasba. Köszönöm szépen azért.
Cseréld fel a ki és bemeneti oldalt ha lehet, mert úgy egyszerűbb nyákot kapnál.
Érdekes, mert kokozo is így rajzolta le neked Bővebben: Link...
De itt a gyári panel, döntsd el melyik helyes akkor ...
BS170 Bővebben: Link
Lehet, hogy a rajz nem jó akkor? BS170 "D"-je a GND-n van (TOP nyák oldal)! A hozzászólás módosítva: Ápr 20, 2019
Rossz a rajz.. Erik001-nek van igaza, én is a gyárit néztem.. S a GND..
De igazából csak meg kell fordítani a fetet és már jó is. Amit én rajzoltam, az csak egy más megközelítése a dolognak, az se jó mert pl a buzzer bekötése is hibás de 2 alkatrész mozgatásával jó lesz.
Végül is nem hiszem, hogy anno valamit legyártottak licenc alapján, rossz lenne ...
Hello! Nem igazán tudom követni ezt az "össze-visszaságot", de az eredeti terven a BS jól volt berakva. A 24V megtáplálását kellett volna átvinni a jobboldalra, hogy a fűtés árama ne kóvályogjon a GND vonalon, ahol még átkötések is vannak.
De valahogy a BS felhúzó ellenállása átkerült a +5V-ra. Ez jó lenne, de akkor minek az optocsatoló? Hiszen ekkor a 24V és az 5V GND potenciálja közös. Az eredeti rajzon az opto felhúzó ellenállása a 24V-on volt. Csak éppen a BS, ugyan úgy mint az IRF Fet-ek GS feszültségének maximuma +-20V! Ez az eredeti áramkörön is el van rontva.. Cseppet rendet kellene tenni a gondolatokba, mi miért van és helyes-e a dolog.. |
Bejelentkezés
Hirdetés |




















