Fórum témák
» Több friss téma |
Mielőtt kérdezel, a következő két dolgot ellenőrizd!
I. A helyes tápfeszültségek megléte.
II. A kimeneten van-e egyenfeszültség.
Élesztés.
Hangszóróvédelmem az nincs,de szeretnék csinálni hozzá eggyet,esetleg egy egyszerű kapcsolást nem tudsz ehhez a panelhez?
Mekkora lesz a tápfeszültséged?
Sziasztok! Adott egy Yamaha R-3 erősítő, ami alaposan szét volt bombázva.. Eredetileg 2SC3181/2SA1264 tranzisztor páros muzsikált benne, de mivel párba válogatva nem kaptam volna, ezért 2SA1186/2SC2837 páros került bele, természetesen válogatott párokban. A kérdésem a nyugalmi áram helyes beállítása lenne. A szervizkönyv az eredeti tranzisztor párosnál 8-15mV nyugalmi áram-feszültséget ír elő. Amit beleraktam komplementer párt viszont nem tudom, hogy milyen nyugalmi áram feszültségre állítsam. Jelenleg 10mV-ot állítottam be, működik is rendesen, de nem tudom, hogy ez megfelelő-e?
Én az ellenállásra szavazok, ránézésre 22 K jó lehet.
@skyline0505 Protect láb meg lóghat a levegőben, szerintem jobb ha használaton kívül nem nem kötjük sehová. Óvatosan éleszteni! A hozzászólás módosítva: Ápr 25, 2019
A tápfeszültségem +-48V,sikerült ma feléleszteni a végfokot,szól is szépen.Nekem viszont 4Ohm os mély ládám van,így 2db teljesen egyforma panelt párhuzamosítottam.Igaz utólag esett le hogy Darlington tranzisztorok vannak benne így nem volt garantált hogy szép hangja lessz.Viszont gyönyörű szépen szól,egyszerre melegszik mind a 2 végfok.A két végfok kimenetét egyenként egy 0.22 Ohm 10W ellenálláson keresztül közösítettem.A darlingtonok miatt várható később valami hiba?
Hangsugárzó-védelemből bevált Skory kapcsolása. A sajátom segédtápot igényel.
A párhuzamosítás bár működik, de nem vagyok híve. Ha valamiért megakad a két csatorna együttfutása, menthetetlenül egymás ellenében kezdenek dolgozni. A darlingtonokat nem látom probléma forrásának.
Üdv.Ha cserélek potmétert.Mennyire hat ki a hangzásra ha kissebb vagy nagyobb ellenállású?
Üdv! Nagyobb értéknél kevésbé terheled a megelőző fokozatot, ettől csökken a torzítás. A kisebb értékű pedig kevésbé zavarérzékeny, a zaj csökken.
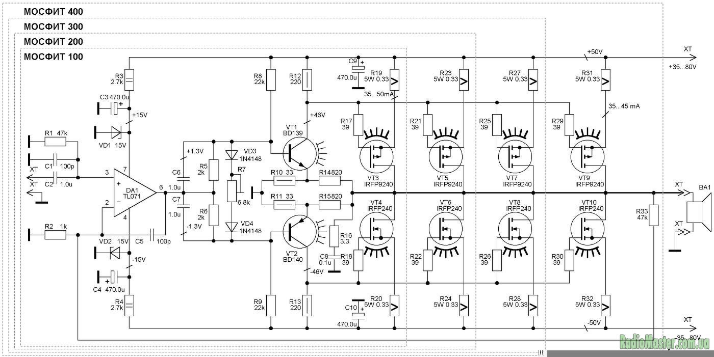
Sziasztok. Tudna valaki segíteni, építeni szeretnék egy FET-s végfokot 200w-s kivitelt. Rendelkezésre áll egy 800VA toroid trafó, 2X50V DC. Találtam egy kapcsolást, kérhetnék véleményt, hogy érdemes e ezt megépíteni, akár a 200 vagy 300w-s verzióját, illetve mire elegendő a tápegységem hozzá? A gond, hogy leírást nem találtam hozzá.
A teljesítményt a tápfeszültség korlátozza. Nagyobb teljesítményhez nagyobb tápfeszültség (és/vagy kisebb impedancia) kell.
Ha tranzisztoros is lehet az eszköz és belefér egy kis SMD forrasztgatás, akkor több utánépítés tapasztalatai alapján nagyon jó visszajelzések vannak erről a kapcsolásról.
Szia. Köszönöm a választ. SMD még nem forrasztgattam. És tranzisztoros végem már van, most ki szeretnék próbálni egy FET-t. De a kapcsolás működőképes amit feltettem, én megépíteném 3-3 pár véggel, +-50V megtáplálnám, elvileg 4 ohmos terheléssel. Mit tudhat így vajon?
Szia! A ±50 V tápfeszültséghez szükségtelen a 3 pár MOSFET. Ez egy kipróbált kapcsolás.
A 4 Ω-ra leadott teljesítmény 200 W körül várható.
Értem és köszönöm. És ennél a tápfesznél ha 8 ohmos hangfalat kapcsolok rá? Mennyi a várható teljesítmény?
Üdvözletem!
Saba erősítővel küszködöm.Bővebben: Link Ellőtte az egyik diódát az egyenirányítóban bekapcsoláskor. Dióda csere,biztosíték. Bekapcsol,vizuálisan gombnyomásra váltogassa a bemeneti csatornákat,csakhogy jelet nem enged befele. Az erő rész jó. Az MC14051 ic-ken nem megy át a jel már az elején. Vagy nem kapnak vezérlést vagy nem tudom. Tápok megvannak. Valami ötlet?
A 8 Ω-os hangsugárzónál 120 W-ot számolok.
Köszönöm. Még egy kérdés egy 800VA trafó elbír 4 db panelt ezekkel a feltételekkel?
Normál használat mellett kényelmesen elvisz 4 panelt 4 Ω terheléssel.
Sziasztok, rendeltem ebay-ről egy TPA3116-os erősítőt és egy UPC1237 IC-s hangszóró védő áramkört.
Szeretném ezeket együtt használni de problémába ütköztem. Az erősítő szerintem jól működik szépen szól 24V ról mind a kettő oldala. A védelem is kapcsol ha csak a tápkábel van rákötve. A hiba ott kezdődik amikor összekábelezem a két panelt, ahogy látom a védelmi panelen a GND közösítve van és mivel az erősítő modulon nincs közösítve gondoltam mind két kimenetnek csak az egyik vezetékét vezetném át a reléken. A védelem így már nem kapcsol be, nem húznak meg a relék. Kimértem és az erősítő kimenetén mint két oldalon mind két vezetéken 12-12V DC mérhető a testhez képest üres járásban de amúgy szépen szolnak, gondolom ezért nem indul el a védelem. Nem értem ezt a részét a működésének. Valakinek volt már hasonló tapasztalata ezekkel az áramkörökkel? A hozzászólás módosítva: Ápr 28, 2019
És a bemeneti érzékenysége milyen ennek a végfoknak? Illetve a kop3 koppanásvédő megfelelő ehez a végfokhoz? Valamint clip áramkör milyen alkalmazható? Küldték nekem egyet annó még quad 405-z, de ha jól emlékszem ott az ellenállások más értékek kelettek legyenek vagyishogy az R3 a maradékfeszültség miatt a quadnál. Ebben az esetben mit javasolnál? Milyen értékeket?
Az általad csatolt és a 270W nevű erősítő kivezérléséhez egyaránt 700 mV-os jel szükséges ±50 V tápfeszültség esetén.
A clip jelző R3 ellenállása 680 Ω és 1k között lesz jó. A koppanásgátló megfelel.
Ha ez az:Bővebben: Link akkor ez egy D osztályú hídkapcsolású erősítő.
Még szép, hogy féltápfeszültség van a földhöz képest mindkét hangszórókimeneten. A baj akkor kezdődne, ha nem így lenne. Adatlap: Bővebben: Link
Köszönöm a választ. Lenne még további kérdésem ha segítessz. Egy közös dobozba 4 végfok, jel bemenetet külön rakjak, vagy mehet egy jelbemenetről a két jobb illetve a két bal oldal? Keverőről lenne meghajtva. Igazából az a konkrét kérdés, hogy ha egy bemenetet használok nem e gyengíti le a bemeneti jelet? A másik kérdésem meg a tápegységet hogy érdemes ilyen esetben megoldani? Két-két panelnak egy egy greatz híd, meg pufferelés? Elég ha egyenirányítónként a +- és a GND közé rakok egy-egy 10000 mikrofarádos kondit?
A keverő kimenete több csatornát is képes meghajtani.
A transzformátorra csak annyi egyenirányítót köss ahány szekunder van rajta, különben zúgni fog a földhuroktól. A tápoldalankénti puffer attól függ hány ohm-mal fogod terhelni az erősítőt.
Értem akkor egy egyenirányító lessz és kap 4x10000 mikró puffert. A bemeneten még elgondolkodom. Köszönöm.
Köszönöm, igen ez a kapcsolás, nem volt még ilyennel dolgom. Akkor ezt maximum úgy tudom rákötni ha védelemnél a relé lábainál megszakítom a nyákon a kapcsolatot az Ic felé, így marad a késleltetés legalább ugye?
Van-e be vagy kikapcsoláskor koppanás a hangszóróban? Mert ha nincs, akkor minek a késleltetés? A koppanásgátló benne van az eredeti texas ic-ben.
A hozzászólás módosítva: Ápr 28, 2019
Szia! Lehetőleg ne használd ezt a védelmet a hídkapcsolású erősítőhöz. Ha a koppanás miatt rákényszerülnél, átbeszéljük mire kell feltétlen ügyelned.
Igen, sajnos koppan be ki kapcsolásnál de már meg is csináltam így most úgy működik ahogy szerettem volna. Köszönöm szépen.
Sajnos koppan főleg a bekapcsolásnál, kiiktattam azt a két ellenállást ami az IC 2. lábára vezeti az erősítőről jövő kimenetet. Így nem megfelelő szerinted?
Biztos, hogy a végfok koppan? Próbáld meg úgy ki-be kapcsolni, hogy a végfok bemenetét a földre kötöd.
Ha pedig mindenképpen használni akarod a védelmet mint késleltetést, a 2-es lábat ne hagyd a levegőben lógni. Bővebben: Link upc1237 A hozzászólás módosítva: Ápr 28, 2019
|
Bejelentkezés
Hirdetés |














