Fórum témák
» Több friss téma |
Fórum » Erősítőhöz való hangsugárzó védelem (koppanásgátló)
Témaindító: Thom, idő: Márc 14, 2006
Témakörök:
A kapcsolási rajz és a beültetés alapján jónak kellene lennie, ám valamiért mégsem működik megfelelően egyedül a Peak jelző Ledek működnek jól. Mellékelt Terv és a forrasztási oldalam.
Sikerült üzemre bírnom, a saját hibámból, ugyanis amikor próbálgattam lusta voltam mindkét csatornát bekötni és csak az egyik felével próbáltam mindig. Tökéletesen működik minden rajta nagyon jó kis kapcsolás ajánlom másnak is. Viszont lekapcsoláskor mind a 4 LED világít van valakinek ötlete miért illetve ez így jó-e?
Sziasztok kérdezném van e valakinek JÓL működő védelme,amiben van rövid-zár védelem is.Van mindenféle extrákkal felszerelt fajta de erről sokat nem olvastam itt.Ha van valakinek panelterve vagy Layoutja róla nagyon megköszönném.
Szia! A végerősítő rövidzár-védelme többnyire az áramkorlátozó és a tápági biztosíték által valósul meg - ezért nem találod
Sziasztok!
A segítségeteket szeretném kérni egy 2 csatornás hangszóróvédelem modul megépítésében, 12VDC vagy 15VAC feszültségről szeretném üzemeltetni ha ez megoldható. Valaki tudna segítene ebben egy jól működő nyáktervvel és hozzátartozó alkatrész listával? Előre is köszönöm segítségeteket!
Sziasztok!
Egy kis segítséget szeretnék kérni. uPC1237-es védelemmel kapcsolatban, mert nem indult el megfelelően: Mekkora fesz-nek kellene lennie a lábakon? 4-en 2,3 voltot mérek, 8-on 3,5V-ot. A ledek mindkét oldalán mérek 1,6-1,8V-ot, ez gondolom nem jó. Omron G2R-es 24V-os relét vettem, de lehet, hogy ez rossz bele? Ha jól tudom, ez 1,1kOhm-os és jó. Ha a 6 vagy 7 lábon próbálok mérni, akkor ki-be kapcsolgat a relé. (AC 24 voltos táphoz lesz) Erről az oldalról letöltött Alkotós védelmet csinálom...
Úgy tűnik sikerült megoldani, a ledeknél lévő dióda , tranyók kiszedve is jók és egy szikével végéig néztem a panelt, hátha valami összeér...
Valami kontakt hiba volt.
Sziasztok!
Ezt a védelmet szeretném megépíteni. A váltó csatlakozási ponthoz mit kell kötni, ez egy monó vagy a szteteó két meleg pontját kell rákötni? Köszi a sekítséget!
Az amp bemenetre kötöd az erősítőről kijövö jelet ( bal-jobb ) az SPK-ra ( speaker ) a hangszórót.
Akkor a test nem megy bele, az a jobb és bal oldal meleg pontja.
A váltó bemenetre mit kell kötni?
Hello! Már hogy ne menne be a test. Az áramkör és az erősítő GND pontjának közösnek kell lenni. Valamint a "+Ut" és "-Ut" a végfok tápfeszültsége.
A váltó bemenetet a hálózati trafó szekunderére kell kötni. (Olvass vissza, rengetegszer szó esett már erről a kapcsolásról itt..)
Szia!
A hálózati trafó szekunder tekercsére kell kötni, még a graetz híd előtt. Arra a kivezetésére, amelyik a +Ut-t adja az egyenirányítás után. (Ehhez hasonló van a Videoton erősítőkben is.) A hozzászólás módosítva: Okt 21, 2014
Rendeltem egy ilyen koppanásgátlót Ebayen . Probléma a következő. Megadom neki az AC .Gnd. és a kondiról lejövő tápfeszt. VCC+ és semmit nem csinál :/ nem huz a relé. Se a led nem világit rajta. Most én nem csinálok valamit jol vagy rosz az ic rajta ?? http://m.ebay.com/itm/321444030421
Szia! Mekkora feszültségről táplálod? Mennyire van ez összhangban az adatlap 6.oldalán ajánlott ellenállás értékekkel?
Sziasztok
Meg szeretném építeni a Majki féle hangfalvédő áramkört,le is töltöttem a nyáktervet de a rajz,ha vasalásos módszerrel akarom csinálni akkor pont fordítva áll a beültetési rajzhoz képest.Hogy lehetne a pdf állományból kiszedni a rajzot és tükrözni hogy jó legyen?
Szia!
Csatolmányból a középső nyákrajz. Vagy a második pdf. Az átkötésekre és a beültetésre figyelj. A hozzászólás módosítva: Nov 11, 2014
Üdv! Most tervezem a nyákokat az erősítőmhöz. És kellenne eg CLIP-es koppanásgátló. A tápfesz MAX 36V. Van itthon 4 darab relém is, Schrack RT314012, 12V-os tekercssel, és egy pólussal, ami 16A/250V-ra képes. Ezt használhatom?
Kis keresgélés után rá akadtam erre... Hangszóróvédő IC-vel (TL072)Viszont olvasgatásaim alapján kiderült, hogy nem szerencsés "stereo" kivitelt használni... Ha ezt építem meg nem lesz vele problémám?
Üdv!
Segítséget szeretnék kérni téma ügyben.Ezek a cuccaim vannak :kapcsitáp hangszinszab. erősítő Milyen védelmet lehetne hozzá társítani? Nem túlzottan értek hozzá azért is rendeltem a meg külcsínben sem tudnék ilyet összehozni.
Ez leget a többihez párosítani?
Bővebben: Link
Sziasztok!
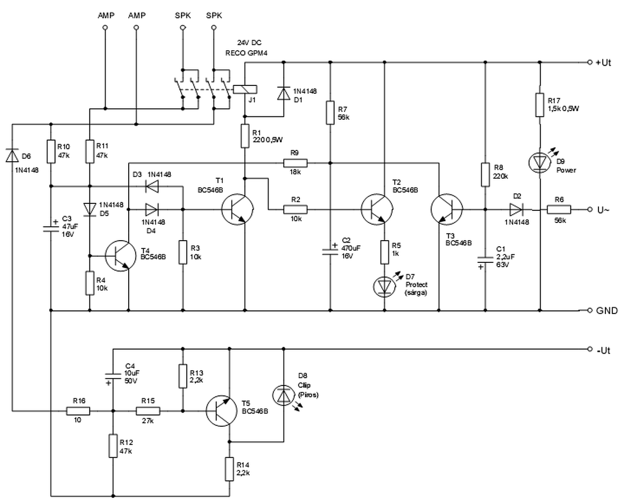
A most bemutatásra kerülő kapcsolás nem előzmények nélküli, az útkeresésről már tettem fel rajzokat Bővebben: Link, Bővebben: Link. Megfigyeltem, a téma olvasóinak éppúgy mint nekem elsőként 12V-os relé akad a kezébe, ha benyúl a fiókba. A végerősítő tápfeszültségéről ezt elég gazdaságtalan üzemeltetni, legyen hát külön forrása. Amatőr erősítőben a 12V egyenfeszültség nem is jön rosszul, hogy csak a ventilátort vagy a kivezérlésjelzőt említsem. Ezt a 12V egyenfeszültséget kimondottan letranszformált hálózati váltó-feszültségből kell előállítani, mert ez a forrásjele a kikapcsolásérzékelőnek. Névleges értéknek 9,5Vac-t adtam meg, ettől azért ±1V-tal el is lehet térni különösebb gond nélkül. Rutinosak felhajthatják az erősítő trafójára azt a durván 30 menetet, mások használhatnak egy külön NYÁK-trafót. (A kidobásra szánt PC hangszórókba is érdemes belepillantani, többségükben 9V-os transzformátor van.) Mellékszál: a segéd trafó jó alap egy konszolidált lágyindítóhoz 2. ábra, vagy jelvezérelt bekapcsolóhoz is. Nézzük hogyan működik! A 9,5V váltó-feszültséget a D4, D5, D6, D7 híd egyenirányítja és a C4 puffert 12V-ra tölti. Innen kezdve megindul R11-en keresztül C2, R6-on pedig C3 töltése. A C2-t minden periódusban kisüti a D8 és a D9 dióda. A T4 csak az AC feszültség megszűnését követően kap vezérlést, a C4-ben tárolt energia révén. Ez lenne a kikapcsolás-figyelő. A bekapcsolási késleltetés az R6, C3 feladata. A T5 mint az egy általános N-csatornás növekményes MOSFET-től elvárható 3V gate-source feszültségnél kezd el nyitni. Azért választottam ilyen félvezetőt, mert a vezérlése nem igényel áramot, így a késleltetést előállító RC elem nagy értékű ellenállásból és kis kapacitású kondenzátorból is összerakható. A 12V-os tápfeszültség mellett a gate-source feszültség korlátozására nincs szükség. A reléáram határozott felfutását a T6 tranzisztor segíti elő, mely 2V relé-tekercsfeszültség felett megemeli C3-as kondi 100 ohm-on nyugvó negatív pontját. T6 árama egyúttal az üzemkész állapotot jelző D2 LED-et is működésbe hozza. A mellette található T7 ugyan ennek a jelzésnek az ellentéte, akár el is lehetne hagyni, de csak jó a figyelmeztető fénye. A rajz két csatornás (sztereó) erősítőhöz készült. Az R1, R2 ellenállások töltik DC-hiba esetén a C1 kondenzátort. Az R3 részben az erősítő nélküli tesztelhetőséget szolgálja, de fontos az általa végzett leosztás, hogy ne legyen túlérzékeny a védelem. Az RC értékek ±50V erősítő tápfeszültségig jók, felette az R1, R2, R3 egységesen annyi kOhm legyen, ahány volt a fél-tápfeszültség (például ±70V-nál mindhárom legyen 68k). A T2 a pozitív, a T1, T3 a negatív DC hiba esetén nyit ki. Akár ez, akár a T4-nél tárgyalt AC feszültség megszűnés bekövetkezik, a FET lezár, és C3 kisül az R5-ön keresztül. Ebből a pozícióból csak az indulásnak megfelelő késleltetés után deaktiválódik a védelem. Pár szó az alkatrészekről. A tranzisztorok bármilyen általános kisjelű típusúak lehetnek, a 12V feszültségtűrést és az 50-es bétát nem is tudom melyik ne tudná "megugrani". A T5 NMOS is olyan legyen amit a kezünk ügyébe kerülő bontásra szánt kapcsoló-üzemű tápból legkönnyebben kibányászhatunk. Az elkók feszültségtűrése ne legyen kevesebb 16V-nál. A C1 ugyan kaphat 0,7V-ot fordított polaritással de ez nem károsítja, szükségtelen bipolárist használni. A kapcsolás támogatja a közös anódos DUO LED-et. Ha a fényerő kevésnek bizonyul R8, R10 igény szerint 470 ohm-ig csökkenthető. Nyomtatott áramköri rajzot nem mellékelek, mert úgyis felülírnák a beszerezhető/fiókban található alkatrészek méretei. Aki belevág természetesen támogatni fogom a NYÁK-terv ellenőrzés topicban.
Remekül használod a kapcsolási rajz készítő programot, nagyon szép, tökéletesen átlátható az eredmény. Gratulálok.
A hivatkozott nyák trafó nagyon praktikus, de vannak érdekes sajátosságai. - A legfontosabb az üresjárási feszültség értelmezése, mert ez sokkal magasabb mint a névleges érték. Most hirtelen nem találok mérési eredményeket, de 50-60% is magasabb lehet az üresjárati feszültség, és csak a névleges terhelés esetén áll be a megadottra. Általában ez a jelentős ingadozás nem okoz nagy gondot, de az elkók feszültségénél érdemes bekalkulálni. Minél kisebb a trafó, annál durvább a hatás. - Egyértelműen van egy ideális beépítési irány, ami nem egészen egyértelmű merre is áll, ezért próbálgatni kell. Ha nem találjuk el a jó pozíciót, akkor zavaró zúgással szennyezi a hangot. - Nem tudom általános-e, de nálam az 5W alatti típusok jelentősen melegszenek. Ez nem is csoda, mert 20-30 mA a nyugalmi áramuk, ami 100W körüli toroidnál lenne normális, nem a hajszáltól is vékonyabb 0,05mm-es primer esetén.
Üdv!
Volna egy olyan problémám, hogy ehhez az erősítőhöz: Bővebben: Link megépítettem a következő koppanásgátló, hangfalvédelmet: Bővebben: Link Azonos tápról 24V 3A járnak(kínai kapcsoló üzemű). A probléma a következő: Az erősítő 24V-ról járatva, a hangszórók testje -12, a + ága +12V-ra van húzva, tehát a hangszórók testje fél tápfesszel el van tolva. Tökéletesen üzemel az erősítő. A gond, hogy a védelem is a 24V-ról jár és bekapcsoláskor rögtön véd, mivel a védelem bemenetén(hangszóró pozitív ága) +12V van a GND-hez képest. (részletek a mellékelt képen) Kérdés: hogyan tudom bekötni a védelmet, h megfelelően működjön? Előre is köszönöm a választ. A hozzászólás módosítva: Dec 28, 2014
Hello!
"Kérdés: hogyan tudom bekötni a védelmet, h megfelelően működjön?" A válasz elég egyszerű, sehogy! Mert ez a védelem nem alkalmas hídkapcsolású végfokhoz. De most meg fogod kérdezni, hogy akkor melyik jó hozzá? A válasz, hogy itt tudomásom szerint még nem készült ilyen védelem. Csak olyan, ami kettős tápfeszültségű erősítőhöz használható.
Ez sajnálatos
, de a választ köszönöm! és Kellemes Ünnepeket!
Ahogy elnézem a mellékelt kapcsolás ezt a problémát hivatott megoldani:
Bővebben: Link ebben a negativ hangszóró kimenetet is rávezetik a védelem bemenetére így alkalmas lehet a célra. A hozzászólás módosítva: Dec 28, 2014
Sajnos nem. Mert ez a kapcsolás is csak olyan végfokhoz használható, aminek kettős tápfeszültsége van. Mert neked csak 24V a tápfeszültséged, és szerintem végfokok kimenetén így a GND-hez képest +12V lesz mérhető..
Sziasztok!
Utólag Mindenkinek Kellemes Ünnepeket! A kérdésem az lenne, hogy az alábbi kapcsolásban lehet-e 48 V-s relét használni. illetve milyen átalakítást kell eszközölni rajta, ha kivitelezhető. A nyák kész, és csak 48 V RECO relém van. A tápfesz +- 32 V. A tekercs ellenállása 3,1 kOhm. Köszi A hozzászólás módosítva: Dec 28, 2014
Sziasztok. Én ezt a védelmet szoktam használni a Quad 405-höz. De más erősítőhöz is természetesen. A 100n-10 ohm tag elhagyható. Erre csak azért került, mert a Rádiótechnikás nyákon nem volt rajta. Általában ez megtalálható a végerősítők nyákján. A relé méreteit át lehet variálni az aktuális típushoz.
A hozzászólás módosítva: Dec 28, 2014
|
Bejelentkezés
Hirdetés |











, de a választ köszönöm! 




