Fórum témák

» Több friss téma
Fórum » Fejhallgató erősítő
Lapozás: OK   100 / 167
(#) Pataki99 hozzászólása Jan 19, 2019 /
 
Hogy lehet megoldani hogy ne pattanjon a hang se a kimenten se a bemeneten minden bekapcsolásnál a canampon?
(#) proli007 válasza Pataki99 hozzászólására (») Jan 19, 2019 1 /
 
(#) mek-elek válasza Pataki99 hozzászólására (») Jan 20, 2019 /
 
A legegyszerűbb koppanásgátló egy hallgatóerősítő esetében, hogyha zavar, illetve az építés ezt zavaróvá tette, hogy előbb bekapcsolod, aztán csatlakozol a fülessel.
Azt viszont nem értem, hogy mi történik a bemeneten bekapcsoláskor?
(#) Pataki99 válasza Pioneer hozzászólására (») Jan 24, 2019 /
 
Megcsináltam de még mindig van rajta egy kis brumm.
(#) mek-elek hozzászólása Jan 24, 2019 /
 
Ne csodálkozz rajta, ha a bemenetet odavitted a trafóhoz.
Két megoldás lenne ennek kiküszöbölésére.
1. A potihoz teszed a bemeneti csatlakozót.
2. Ha hátul akarod a bemenetet tartani, az előbbit 180 fokkal megfordítod. A potit műanyag hosszabbítóval hozod az előlapra. Ha a kimenet hozod el a trafó mellett, az nem szed össze annyi zajt, mint a bemenet. Ha így sem lenne brumm mentes, akkor szélesebb doboz kellene, távolságtartás miatt.
Sajnos az ilyet építés előtt kellene számba venni.
(#) Pioneer válasza Pataki99 hozzászólására (») Jan 25, 2019 /
 
Akkor földhurkod van. Kétszer van földelve a panel a házhoz. Az egyiket meg kell szüntetni. Én annak idején ugyan így jártam.
(#) Pataki99 hozzászólása Jan 25, 2019 /
 
Klotz mikrofon kábellel csináltam az átkötést(azon réz árnyékolás van).
Nincs földhurok.
Túl közel megy az átkötés a trafóhoz valószínűleg az a baj.
(#) Pioneer válasza Pataki99 hozzászólására (») Jan 26, 2019 /
 
Nekem is a trafó mellett megy az árnyékolt kábel és semmi zaj, vagy brumm nincs benne.
Nálam az volt a baj, hogy a jack dugónál és a panelnél is rá volt kötve a test a házra. A panelnál megszüntettem a földelést, csak a jack-nél maradt. Azóta is tökéletes.
(#) mek-elek hozzászólása Jan 26, 2019 /
 
Gondolkodtam, hogy belétek szójak-e.
Szóval, nem muszáj velem foglalkoznotok.
Csak csendben jegyzem meg, a megépítés módja erősen befolyásolja egy erősítő hangját.
Az egyik negatív dolog, az árnyékolt kábel használata.
És ezt plusz kiadás nélkül, egyszerűen a kivitelezés módjával ki lehet kerülni.
A másik, ami előnyös a hangzásban, a tömör vezetékek használata.
(#) Baxi hozzászólása Feb 26, 2019 /
 
Hi Mesterek!
Szeretnék egy hordozható fejhallgató erősítőt a meglévő "mp3"-as lejátszómhoz. A kérdésem az lenne hogy .:ettől tudok e jobbat építeni ennyiből? Esetleg ha van tippetek s megosztanátok velem annak nagyon örülnék
Válaszokat előre is köszönöm.
A hozzászólás módosítva: Feb 26, 2019
(#) Alkotó válasza Baxi hozzászólására (») Feb 26, 2019 / 2
 
A hordozhatóságnál a feszültséggel való ellátás lehet probléma. Illetve a mindent megelőző kérdést sem árt tisztázni, minek további erősítő az MP3 lejátszóhoz? Ezek jellemzően a fejedet letépik a hangerejükkel, de minimum nagyon hangosak.
(#) Baxi válasza Alkotó hozzászólására (») Feb 27, 2019 1 /
 
Szia!
Melóba átlagosan napi 2 órát utazok, s azt szeretném kellemesebben tölteni zene hallgatással. Nemrégiben vásároltam egy sony nw45 dap lejátszót. Amit a meglévő fejhallgatóval (18 Ohm ) használok. Szomorúan tapasztaltam, hogy ugyanaz a fejhallgató számítógépről (számomra) gyönyörűen szól. Azonban az mp3 lejátszón ahogy növelem a hangerőt úgy hullik szét a zene, nincs dinamika stb. Nem tudom hogy ez a dap a hibája vagy a teljesítmény hiánya okozza. Halkan hallgatva meg nem tudom megítélni hogy hogyan szól. Ezért kellene valami hordozható erősítő. Nagyot csalódtam a Sonyban, főleg ennyiért!
Kérdésedre válaszolva nincs hallgatható/élvezhető nagy hangerő mp3-on.
Táp ügyében szerintem 2*9V elem még bevállalható. Tudsz valami kapcsolást ajánlani, ami nem A osztályban üzemel?
(#) Alkotó válasza Baxi hozzászólására (») Feb 27, 2019 /
 
Nem tudok ajánlani. Ha találsz valamit készen, és belefér az ára az elképzelésedbe, akkor érdemes a vásárlásban gondolkozni. Ennek lehet még egy óriási előnye, mégpedig a meghallgathatóság ténye. Még a vétel előtt lehetőség van a kipróbálásra.
Nekem van valamilyen névtelen MP3 lejátszóm -most éppen azt sem tudom hol van-, de az nagyon hangos (30R-os fülessel).
A hozzászólás módosítva: Feb 27, 2019
(#) Baxi válasza Alkotó hozzászólására (») Feb 27, 2019 /
 
ok, köszönöm!
(#) tothbela válasza mek-elek hozzászólására (») Márc 16, 2019 / 2
 
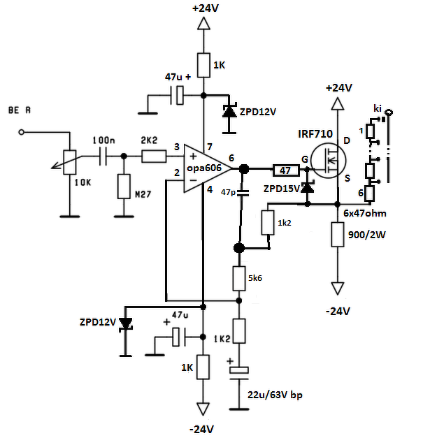
Ahogy említettem, a kimeneten a mosfet buffer fázistolása miatt belengések lehetnek. Ha nagyobb frekvencián a visszacsatolás átkerül az opa kimenetére, ez a lengés nem jön létre.
(#) mek-elek válasza tothbela hozzászólására (») Márc 16, 2019 /
 
Most ez van.

áramkör.png
    
(#) tothbela válasza mek-elek hozzászólására (») Márc 16, 2019 /
 
Belekontárkodtam. Így marad az eredeti erősítés, csak 100kHz felett simább a négyszögátvitel. Természetesen az IRF710 szerencsére kisebb kapacitív terhelése miatt kevésbé lengeti be a jelet. Ha van kedved, és nem nagy kókányolással jár, kipróbálhatod.

tranziens.png
    
(#) mek-elek válasza tothbela hozzászólására (») Márc 16, 2019 /
 
Köszi a tanácsokat!
(#) Pataki99 hozzászólása Ápr 1, 2019 /
 
Kicseréltem néhány fóliakondenzátort WIMA ra és be építettem egy normálisan kinéző dobozba a canampom at. A hangja javult de amikor jobb bal tesztet csináltam akkor elvileg az egyik oldalnak kellett volna szólnia de mindkét oldal szól. Zenehallgatáskor meg van stereo. Mi okozhatja ezt? Kerestem a hibát de nem találtam.
(#) mek-elek válasza Pataki99 hozzászólására (») Ápr 3, 2019 /
 
Belső fényképet a szerelésről, a panelről tudnál feltenni?
(#) krapulax6 hozzászólása Máj 4, 2019 /
 
Sziasztok.
Hangkartya kimenetre szeretnek egy erositot ami fejhallgatot fog meghajtani.
Talaltam itthon a linkelt kepen lathato aramkort TPA3116-al.
A kimenetre akarok kotni egy sztereo potmetert,hogy az IC minimalis zajat se halljam azzal szemben ha a bemenetere kotom.
Helytallo ez a meglatas?
Illetve mekkora erteku legyen a poti?

https://kepkuldes.com/image/HZ5qoj
(#) mek-elek válasza krapulax6 hozzászólására (») Máj 4, 2019 /
 
Ehhez mit szólnál?
(#) krapulax6 válasza mek-elek hozzászólására (») Máj 4, 2019 /
 
A kettos tap miatt nem fog menni..bar ha a pc tapjarol akarom taplalni akkor jo lehet.Most hirtelen nem emlekszem,hogy van -12V -os aga is?
Kozben rakerestem ,van.
A hozzászólás módosítva: Máj 4, 2019
(#) mek-elek válasza krapulax6 hozzászólására (») Máj 4, 2019 /
 
Kicsi több melóval a FH4-ét ajánlom még, jobb hanggal saját táppal.
Az oldalán a részletek.
Annak idején csináltam párat belőle.

1-2-3.JPG
    
(#) proli007 válasza mek-elek hozzászólására (») Máj 4, 2019 /
 
Hello! Már bocs, de miért teszel/tesztek fel olyan képet, amihez egy program kell a megnyitásához? Egy egyszerű *.png kép nem teszi meg?
(#) krapulax6 válasza mek-elek hozzászólására (») Máj 4, 2019 /
 
Lehet,hogy beleallok.De,hogy oszinte legyek edasapamnak kell,ott meg mar nemigen szamit a hangminoseg .
Ne recsegjen de nem is kell audiophile.
A hozzászólás módosítva: Máj 4, 2019
(#) reloop válasza krapulax6 hozzászólására (») Máj 4, 2019 /
 
Szia! Ha a hangkártya a PC-ben van és onnan hoznád a tápot is, abból földhurok lesz, kipróbált dolog - élvezhetetlen.
A TPA3116 a híd kimenete miatt problémás.
Például LM386-ból egyszerű és megbízható erősítőt építhetsz.
(#) krapulax6 válasza reloop hozzászólására (») Máj 5, 2019 /
 
Talaltam itthon 1 par TL081CP-t,ami regebben vettem es nem kerult beepitesre.
Szerintem ezekbol lesz.Lm386 helyett hasznalhato?
(#) reloop válasza krapulax6 hozzászólására (») Máj 5, 2019 /
 
Hány ohm-os a fejhallgató? Információ hiányában mérd meg egy csatorna egyenáramú ellenállását multiméter segítségével.
Ebay-n annyiba kerül a műveleti erősítős fejhallgató erősítő, hogy megfontolandó érdemes-e fáradnod az építéssel Bővebben: Link Hátránya, hogy csekély kimenő áramra képes, ez igaz a TL081-re is.
(#) krapulax6 válasza reloop hozzászólására (») Máj 5, 2019 /
 
Igen,gondoltam en is az ebayen.A fules 32 Ohmos ha jol emlekszem.
Következő: »»   100 / 167
Bejelentkezés

Belépés

Hirdetés
XDT.hu
Az oldalon sütiket használunk a helyes működéshez. Bővebb információt az adatvédelmi szabályzatban olvashatsz. Megértettem