Fórum témák
» Több friss téma |
Fórum » Időzítő
Témaindító: Mekkmester, idő: Dec 25, 2005
Témakörök:
Hello!
A kívánt működés idő diagrammját lerajzolhattad volna, mert így nem biztos, hogy ezt akartad. - Az áramkör a +12V megjelenésére, 2db 2sec impulzust ad, 2sec késleltetéssel. - Ha a bemeneti 12V időközben (6sec-en belül)megszakad, akkor az impulzusok félbeszakadnak. - Ha nem 12V-al szeretnéd indítani, hanem "0V"-al, akkor a tranzisztor és bázisosztója elmarad, és a kollektor helyett, vezérelheted. - Ha az impulzusok hossza nem megfelelő, akor azt C1 és R1 módosításával változtathatod, de minden arányosan változik. üdv! proli007
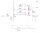
4017 impulzus a reset lábra kb 2s oszcillátor amit szintén az impulzussal resetelsz a clk lábra az ic 1,3kimenetéröl egy egy diódán,ellenálláson keresztül egy tranzisztort vezérelsz a 4 kimenetet meg vissza a clk en bemenetre.
Igen ez az amit keresek
talán jobb lenne ha a 6 sec több lehetne vagy pl egy ilyesmi 1 - 2sec múlva- 1 és pl ha fennmarad a jel akkor is csak a lehető legkésőbb ismétli meg a ciklust.Ha a jel megszűnik akkor reset. Köszönöm a segítséget! scampi
Légyszives számomra, egy kicsit érthetőbben fogalmazz, mert Én már nem tudom követni ezt a kapkodós stílust!
Köszi proli007
igen most látom hogy eléggé zagyván nézki
nos:A relé behúzása a következőképpen felelne meg +12v megjelenik -vagy test- 0,5sec impulzus 0,5sec szünet 0,5sec impulzus majd vagy nem ad többet, ha a jel még jelen van akkor sem, vagy pedig 300sec múlva adhat mert addigra már biztos hogy nem fog jelet kapni A jel megszűnése után resetel és minden kezdődik előről. Remélem most érthető voltam. köszönet scampi
Hello!
Köszi, most már érthető. - Tekintettel arra, hogy a CD4060 egy bináris számláló, így minden Qx idő az előttelévő Qx-1 időnek kétszerese. - Jelenlegi kimeneten, ez 2sec-re van beállítva, tehát nem kell mást tenned, mint at "OUT" kimenetet áthelyezni a Q6-ról, a Q4-re, és a dióda anódját, a Q8-ról a Q6-ra és már is 0,5sec lesz az impulzusidő. - Természetesen megváltoztatható az ütemidő is, az R1és C1 megváltoztatásával. - Ütemidő kb. R1*C1*2^Qx (Q4 out esetén: 330*10^3 * 100*10^-9 * 2^4 =0,528sec) - Ha megfigyeled, akkor az első impulzus megjelenése, egy ütemmel később kezdődik, mit az "In" bemeneti jel megjelenése. Tehát az első impulzus, csak 0,5sec idő mulva fog megjelenni, és nem azonnal. Erre azért hívom fel a figyelmedet, hogy nehogy problémát okozzon. - Ahhoz, hogy mind a két impulzus kijöjjön, az In bemnetnek, legalább 2sec ideig magas szinten (+12V) kell lenni. (0..5sec szünet + 0,5sec jel + 0,5sec szünet + 0,5sec jel) Ha a bemnet ennél rövidebb ideig van magas szinten, akkor az impulzusok ott megszakadnak, ahol éppen tart az idő. - Ez az áramkör, csak a két impulzust adja le, hiába van a bemneti jel magas szinten bármely ideig. Másik két impulzusra csak akkor számíthatunk, ha a bemneti jel, legalább egy pillanatra nullára esik. Egyszerűbben szólva, a bemneti jel felfutó éle indítja el a működési folyamatot és nem ismétlődik. - Ha a bemneti jel visszatér nullára, azonnal "reszetelődik" az áramkör, és a kimenet alacsony szintű lesz. Na, jól körbe ragoztuk ezt a kis nokedli rajzot. üdv! proli007
köszönöm ez így rendben lesz
csak érdekesség képpen ahogy a rajzot nézegettem észrevettem egy kis + jelet az elenállások lábainál, nem tudtam hogy polarizált ellenállások is vannak ))))köszönet +1 szer ! üdv
Örülök, ha segíthettem!
Igen ezt már többen felfedezték és kifogásolták, csak mindig elfelejtem kikapcsolni. Ez nem + jel, hanem egy pötty, amely az alkatrész 1. lábát jelöli. A lábak számozására szükség van, a hálózati lista (NetList) készítésénél, viszont ha ki lenne írva, hogy 1-2 az zavarólag hatna, ezért a pötty. Ez viszont külön Layer-en tartózkodik és hogy melyik szint jelenjen meg azt be lehet állítani. Hát ennyi az egész történet, de többet nem írom le. üdv! proli007
Sziasztok! Tanácsot kérek. Macskák gyrekek homokozójától való távoltartására építettem egy kis áramkört 555-el. Két időzítőből áll. mindkettő astabil módban. Az 1. kb. 22kHz-en rezeg (ez hivatott idegesíteni a cicusokat), ami piezo hangszórót hajt. A 2. egy kb T=3,5sec periódusú négyszöget (kb. 50% kitöltés), a kimenetét egy 1kOhm-on rákötöttem az 1. időzítő reset lábára. Azt szeretném elérni, hogy a 22kHz szaggatottan szóljon. Problémáim azonban adódtak: amikor a 2. idózítő magas szintet ad, az 1. reset lábára a hangszóró kattan egyet. Ezt mondjuk egy pár nanos kondival kiszűrtem, mos is hallom, de nem zavaró de ez így nem valami elegáns. Mitől lehet? A nagyobbik gond, hogy a 2. időzítő nem igen tartja az előírt ütemet. Egy darabig igen, de néha baromira felgyorsul (a kattogás ekkor géppuskaropogásnak hat ). A kapcsolás a katalógusban megadott szerinti. Tud valaki tanácsot adni?
Szia! Hadd csavarjak egyet rajta
.Ez igy működik tökéletesen. Hogyan tudnám azt megoldani hogy a két impulzus után egy másik kimeneten - lehet másik áramkör- kb 5 perc késleltetéssel megjelenjen 2 impulzus kb 2sec eltéréssel. köszönet
Feltehetnéd a komplett rajzot, könnyebb volna.
Az 555 nem arról híres, hogy megbolondul, valami egyéb árulás lehet ott. A kattanást még csak érteném is, bekapcsoláskor valamelyik kondi kisülése okozhat egy tüskét, én nem is a Reset lábat kapcsolgatnám, hanem pl. tranzisztorosan hajtanám a piezót, és a tranzisztort tiltanám le, a 22 KHz meg hadd ketyegjen folyamatosan. Állítólag ha az ember nagyon megpróbálja kihegyezni 50 %-ra a kitöltést (a hagyományos, nem diódás astabil módban), lehet belőle kavarás, azt nem szereti. Megpróbálhatnád úgy is, hogy jobban széthúzod, a macskáknak nemigen fog számítani pár tizedmásodperces asszimmetria Most szívem szerint azt válaszolnám, hogy egy 8lábú PIC, vagy AVR processzorral. Mert ha mindíg újabb feladatokkal állsz elő, akkor legjobb a mikrokontrollerrel építkezni. Ott a változtatásnak jelentős akadálya nem igen van. Lehet, ha jobban megnézed mihez szántad ezeket az áramköröket, akkor észreveszed, hogy a feladat megoldáshoz nem is ez az út vezet, amin elindultál. De hogy a érdésedre is válaszoljak: Ha így áll adolog, akkor első ránézésre már célszerűbb a Próba kollegánk által javasolt CD417-el megoldani az impulzus generálást, és függetleníteni az időzítéstől. Ebben az esetben az 5perc késleltetéshez esetleg más időalap szükséges, mint a 2sec impulzus előállításához. Másik lehetőség, hogy a számlálót tovább hagyjuk számlálni, és egy tárolóval megtároljuk, ha az impulzusok már kimentek, és kimenetével letiltjuk a kiadásukat. Vagy, megtoldjuk a számlálónkat egy 5perces számlálóval, mint a mellékelt rajzon és mégegy 2sec-es impulzusadót teszünk hozzá. Ez ugye 3db 4060-at jelent, meg esetleg néhány kaput (invertert). (az 5' késleltetést pontosan R11-el állítjuk be) Szóval minden esetben újabb kapuk-számlálók, vagy számláló áramkörök szükségesek. Ezért ajánlottam a kontroller. üdv proli007
Köszönöm a választ, ezen az úton haladok tovább
a PIC vagy AVR még magas nekem, barkács szinten vagyok , ezért az "előre tervezés" is bonyolultabb nálam későn jönnek az új ötletek ![]() ezt a 4060 ast kipróbálom üdv!
Köszi az ötletet, a tranzisztoros megoldást kipróbálom. Piezót tiltani tényleg jobb ötletnek tűnik, mint az 555-öt resetelgetni. Addig is mellékelem a rajzot, az eredeti "ötletemről". Azért érdekel mi benne a bibi.
Sziasztok!
Ki tudna nekem építeni egy kb. 3-4 órás időzítőt 9-12V-ra (amelyik szimpatikus, lényeg, hogy működjön)? Munkadíj egyezség szerint. Előre is köszi
kedves 'Kobold'! Módosítottam a kapcsolást a javaslatod szerint, teljesen jó. Azeredeti hibát azonban (még leírni is szégyellem) forrasztási hiba okozta.
Nem szégyen az, csak kellemetlen
Előfordul az ilyesmi, szerintem a profikkal is, hát még velünk.Így viszont, hogy még rá is jöttél, egy menüponttal bővíthetted a hibakeresési rutinodat. További jó építgetést
Sziasztok!
Olyan időzítőt szeretnék készíteni ami 12 voltról működik. A lényege, hogy ha az elektronikát bekapcsolom akkor várjon 15 - 30 másodpercet, majd adjon ki folyamatosan 12 voltot, vagy egy jelet egy relének, hogy húzzon be folyamatosan a relé kikapcsolásig. Remélem érthető volt.
Hellósztok!
Lenne egy óriási problémám. Egy olyan időzítő kapcsolást keresek, ami 12 V-os akuról kapcsolna egy 220 V-os invertert. Olyan megkötések lennének még vele szemben, hogy két idő intervallumot kellene tudnia, egy kb egy órás és egy kb 20 perces időzítést. Ha tud valaki segíteni akkor jelentkezzen. Köszönöm.
Sziasztok!
Nekem egy olyan kapcsolásra lenne szükségem ami egy mágnes szelepet vagy szivattyút 24 óránként bekapcsol 1 percre. Köszönöm!
Szia!
Hát az 555 képes ilyesmire! Legalábbis már hallottam ismerőstől, hogy csinált ilyet, csak jól ki kell számolgatni az ellenállásokat, meg persze azért kísérletezni is kell vele biztos sokat...
Ha hálózatról üzemelő cucchoz kell ilyesmi, akkor vegyél a boltban egy digitális kapcsolóórát. Kár bonyolultabb megoldást választani.
Digitális kapcsolóóra kb 2000.
Vagy cd 4541 es ic ,de ez biztosan el fog mászni,nem pontosan 1 napos lesz. De ehez mire megépíted a táppal kimenettel többe fog kerülni.
Én az 555-öt max 3-4 percig használom utána már akkora kondik ellenállások kellenek hogy nem lesz stabil.
E fölött csak osztós oszcillátorokat használok (4060 ,4541..)
Sziasztok!
Egy olyan időzítőre lenne szükségem, amely 12-15V-ról üzemel 10 és 20 perc között lehetne állítani, hogy egy adott fogyasztó működjön aztán mikor a beállított érték (10 és 20 perc között letelik) akkor 5-10 percre kikapcsolna a készülék (ez is állítható lenne a 2 intervallum között). Aztán újra bekapcsolna az adott időtartamra, majd újra ki és így tovább... Vlaki tudna ehhez kapcsolási rajzot adni?
Szia, már egyszer ajánlottam, és nekem be is vált. Én hasonló kapcsolást csináltam, mint ami neked kell, de nekem pont az inverze kellett. Itt van a rajz:
http://www.zen22142.zen.co.uk/Circuits/Timing/asym.htm Az a lényeg, hogy a 10..20 perc a sima 555-nek már sok, de a 7555 még simán elboldogul vele. Rá lehet akasztani 100ľF-t és 50Mohmot. Simán tudja a fél órát. A zavarérzékenységről még annyit, hogy nekem 230V-ról megy egy előtétellenálláson keresztül és nincs semmi probléma. Egyébként ennek az oldalnak a környékén sok más hasznos is van, érdemes nézegetni.
Fontos lenne, hogy 12-15V-ról menjen, meg hogy külön lehessen állítani potival a két intervallumot. Az aktív idő semmiféleképpen nem haladhatja meg a 20 percet, ezért írtam 10-20 perc közöttit. Amíg pihen a szerkezet, az meg 5, max 10 perc legyen...
Mert ebben a kapcsolásban nem lehet állítani, hogy mennyi ideig legyen a készülék be illetve kikapcsolt állapotban. Esetleg ezt lehet át lehetne alakítani ilyenre, de ahhoz nem értek, jah meg 12-15V-ról üzemelőre lenne szükségem
Sziasztok!
Most diagnosztizáltak nálam Crohn-betegséget egy jó kis nyombélfekéllyel. Ezért sűrűn kellene ennem. Ehhez kérném a segítségeteket: Kellene nekem egy lehetőleg kis méretű( ,hogy el tudjam magammal vinni) emlékezetető, ami 2 vagy 3 óránként jelezne nekem, mondjuk pl.: egy Led villogásával. Figyelek én erre, de ha belefeledkkezek valamibe, akkor jól jönne. Sajnos PIC-t programozni nem tudok. Köszi a segítséget. Üdv.
Ezzel az időzítővel 1 perctől 20 óráig tudod állítani az időzítást az R3 poti segítségével.
Bővebben: Link |
Bejelentkezés
Hirdetés |





talán jobb lenne ha a 6 sec több lehetne vagy pl egy ilyesmi 1 - 2sec múlva- 1 és pl ha fennmarad a jel akkor is csak a lehető legkésőbb ismétli meg a ciklust.






