Fórum témák

» Több friss téma
Fórum » Időzítő
 
Témaindító: Mekkmester, idő: Dec 25, 2005
Témakörök:
Lapozás: OK   5 / 77
(#) aron27 válasza Szebence hozzászólására (») Máj 26, 2008 /
 
Figyu, ha ennyire nem értesz hozzá, akkor inkább ne építs ilyen áramkört, mert még kárt teszel magadban.
Amit küldtem kapcsolást (http://www.zen22142.zen.co.uk/Circuits/Timing/asym.htm) változtatás nélkül használható arra a célra, amit írtál. Simán megy 12-15V-ról ís, írtam is, hogy menniyre igénytelen a tápfeszültségre (18V-nál azért ne legyen több).
Az aktív és passzív időt te állítod az ellenállások és a kondik arányával. A rajz alatt ott van, hogy miképpen. Ha nem akarod, hogy 20 percnél több legyen, akkor méretezd úgy. Ha állíthatót akarsz tegyél bele állítható ellenállásokat.
(#) proba válasza Szebence hozzászólására (») Máj 26, 2008 /
 
Két 4541 egymást indítgatva monostabil üzemmódban.Ez biztosan kellően stabil és nagyon hosszú időket is be lehet állítani.
(#) proba válasza (Felhasználó 16772) hozzászólására (») Máj 26, 2008 /
 
Igazából nem próbáltam, de szerintem működik ,ha nem akkor kell még hozzá egy 555.
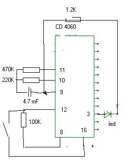
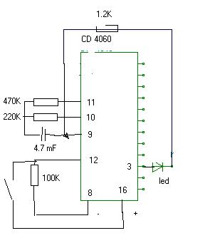
A 220 K helyére potit rakva 100K nál szerintem kb 1Hz vel villog a led Kb 2 óra után addig amíg meg nem nyomod a gombot vagy 2 óráig.Az időt állítva változik a villogási sebesség.Gombnyomásra újraindul,de ha bekapcsolod célszerű azzal kezdeni,vagy a gombbal párhuzamosan kötni egy 100 nF kondit.
szerintem 9-15 V ig kellene működnie ( igazából csak a led fényerejének kellene változni 5-15 V ig.)

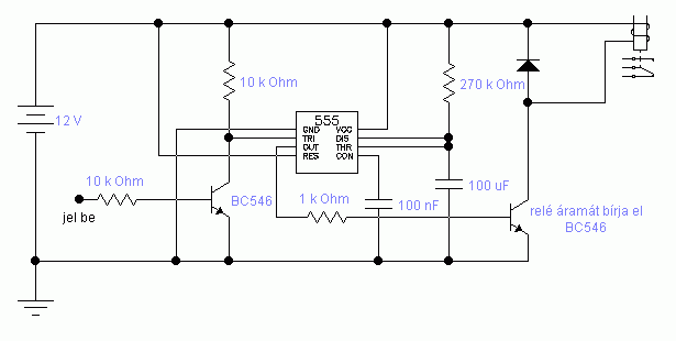
idozito.jpg
    
(#) proba válasza (Felhasználó 16772) hozzászólására (») Máj 26, 2008 /
 
Gagyi mobil stopperfunkcióban?
(#) Szebence válasza aron27 hozzászólására (») Máj 26, 2008 /
 
Oké, köszönöm mindenkinek a segítségét!
(#) Szebence válasza aron27 hozzászólására (») Jún 9, 2008 /
 
Köszi a válaszod, nem láttam, hogy érkezett hozzászólás. köszi mégegyszer
(#) sniperx hozzászólása Jún 16, 2008 /
 
Üdv!

555-el tudtok feldobni egy monostabil kapcsolást, ami annyit tudna, hogy pozitív vezérlőjelre (+10V körül) bebillenti a kimenetét, majd kb 30s múlva lekapcsolja?
Lényegében öntartóan kell működnie a vezérlő impulzus meglététől függetlenül.
Amennyiben megvan a vezérlőimpulzus a ciklus végén is, úgy induljon újra a buli.
Köszi előre is!
(#) szabi83 válasza sniperx hozzászólására (») Jún 17, 2008 /
 
:nezze:

Üdv

monostab.gif
    
(#) sniperx válasza szabi83 hozzászólására (») Jún 17, 2008 /
 
Köszi!
(#) stoky hozzászólása Aug 27, 2008 /
 
Üdv Mindenkinek!
A következő problémára keresek megfelelő kapcsolási rajzot: a kérdéses elektronika kb 12V-os bemenőjelre /ami pár msec-os és egyszeri jel/ a kimenetén késleltetés nélkül jelenjen egy, kettő ill három vezérlőjel ami hálózati feszültséget kapcsol /nem relével!!! mondjuk triakkal/ egy 1kW-os trafóra. A vezérlőjelek száma változtatható legyen,h egy ,kettő vagy háromszor kacsolja a trafót hálózatra. Az impulzusok hosszának is változtathatónak kell lennie kb 10msec-tól 100msec-ig mondjuk 10msec-os lépésekben.Ami fix az a két vagy három impulzus közötti időtartam ami lehet fixen kb 0,5 sec. Közvetlen újabb bemenőjelre a periódus várakozás nélkül újra végigmenjen a beállítástól függően.Ha gáz a leírás kérdezzetek!!!
Köszönöm előre is.
cs
(#) stoky hozzászólása Aug 28, 2008 /
 
Üdv Mindenkinek!
A következő problémára keresek megfelelő kapcsolási rajzot: a kérdéses elektronika kb 12V-os bemenőjelre /ami pár msec-os és egyszeri jel/ a kimenetén késleltetés nélkül jelenjen egy, kettő ill három vezérlőjel ami hálózati feszültséget kapcsol /nem relével!!! mondjuk triakkal/ egy 1kW-os trafóra. A vezérlőjelek száma változtatható legyen,h egy ,kettő vagy háromszor kacsolja a trafót hálózatra. Az impulzusok hosszának is változtathatónak kell lennie kb 10msec-tól 100msec-ig mondjuk 10msec-os lépésekben.Ami fix az a két vagy három impulzus közötti időtartam ami lehet fixen kb 0,5 sec. Közvetlen újabb bemenőjelre a periódus várakozás nélkül újra végigmenjen a beállítástól függően.Ha gáz a leírás kérdezzetek!!!
Köszönöm előre is.
cs
(#) stoky hozzászólása Aug 28, 2008 /
 
Kiegészítve lényegébenhasonló kapcsolásra lenne szükségem mint"sniperx" -ek csak rövidebb állítható impulzusok /10ms-100ms 10-es lépésekben/ és ha lehet tudjon ebből az impulzusból akár 3-at 0,5mp időközökkel.
Köszönöm!
(#) stoky válasza (Felhasználó 13571) hozzászólására (») Aug 28, 2008 /
 
Hidd el,hogy feléled van rá példa! A kapcsolgatás a primér körben menne végbe.
(#) stoky hozzászólása Aug 28, 2008 /
 
Ha túl bonyolult a kérdésem akkor nem is fontos több impulzus csak egy, de az állítható legyen az előbb leírtak szerint.Fontos még,h ne relével kapcsolgassa a hálózatot.Ott is jó lenne megoldani a az áramerősség változtatását a triakkal.
Bonyolult?
(#) perlaci hozzászólása Szept 11, 2008 /
 
Hálózati 230v-on szeretnék egy ventilátort késleltetve kikapcsolni. Világítás felkapcsolásával indulna és lekapcsolás után pár percig még menne. 30w-os elszívó ventilátorról van szó és olyan vezérlés kéne ami alapban nem fogyaszt és nem relés.
(#) perlaci válasza (Felhasználó 13571) hozzászólására (») Szept 11, 2008 /
 
Úgy értettem az árammentességet, hogy az elektronika se fogyasszon. Vagyis lámpa felkapcsol, elektronika öntartóvá válik és lekapcsoláskor indul az időzítés és pár perc múlva lekapcsol és fogyasztás nulla. Ötletem is volna véleményt várnék. Kis gate áramú triacs aminek a gate áramát egy 1,5 farádos pufferkondival táplálnám.
Nem tudom mekkora késleltetés hozható ki így?
(#) perlaci válasza (Felhasználó 13571) hozzászólására (») Szept 12, 2008 /
 
Köszi a rajzot megnéztem csak nem értem, vagy nem jól látom a rajzon a hálózati pontokat. Ha a kapcsolót bontom mindenhonnan elmegy az áram tehát az elszívó is leáll. Beleírtam a rajzba egy hibát javítottam szerintem.

rajz1.JPG
    
(#) Babinyo hozzászólása Szept 12, 2008 /
 
Sziasztok!
Én egy olyan időzítőt szeretnék építeni, amelynek 10-60sec között lehet állítani a kikapcsolási késleltetését. Ez eddig ok. Szeretnék még bele egy olyat, hogy egy bizonyos fényerő (nappal) esetén hiába kap indítójelet az időzítő áramkör, nem húzzon be a relé.
Gondoltam fotoellenállásra, amit egy másik ellenállással feszültségosztóként kötnék az 555ös 4es lábára. Ez működőképes ötlet? Előre is köszönöm az ötleteket.
(#) Attila86 válasza Babinyo hozzászólására (») Szept 12, 2008 /
 
Üdv.!
Szerintem működhet, de én inkább egy tranzisztor bázisosztóját alakítanám ki a fotoellenállással, és a reset lábat a tranzisztorral kapcsoltatnám. Csupán azért, hogy meredekebb legyen a kapcsolás.

Üdv.: Attila
(#) Babinyo válasza Attila86 hozzászólására (») Szept 13, 2008 /
 
köszi a gyors választ!
Vizualizálnád is az elgondolásodat?
(#) barath.lukacs hozzászólása Nov 28, 2008 1 /
 
Üdv mindenkinek!
Egy szivattyú vezérléséhez keresek olyan időzítőt amely a szivattyú idulásának pillanatában indul.
Ezt követően 10 másodpercig megy és 10 másodpercig áll a szivattyú.Ezt a műveletet csinálja kb 3-4-szer és ezután folyamatosa megy a szivattyú mig a nyomáskapcsoló le nem állítja.
Minden ötletet szívesen fogadok.
(#) Medve válasza barath.lukacs hozzászólására (») Nov 28, 2008 / 6
 
Hello, szerintem egy CD4017-tel lehetne készíteni egy lefutó vezérlést. A bekapcsoláskor indul a számlálás, a páratlan kimenetek indítanák a szivattyút, az utolsó, amely szintén páratlan, reteszelné az IC órajelét, igy a számlálás megáll.
(#) Action2K válasza barath.lukacs hozzászólására (») Nov 28, 2008 /
 
Szia!

Miért is van erre szükség?

Ha elsőre nem kapja fel a vizet, akkor ott hidrosztatikai problémák vannak.

Idézet:
„Ha elsőre nem kapja fel a vizet”
akkor cukkoljuk még, hátha begurul!
(#) Action2K válasza Medve hozzászólására (») Nov 28, 2008 /
 
Tökéletes megoldás!
De minek kell a szivattyút "szivatni"?
(#) barath.lukacs válasza Medve hozzászólására (») Nov 28, 2008 /
 
Szia!
Esetleg egy rajz van róla
(#) barath.lukacs válasza Action2K hozzászólására (») Nov 28, 2008 /
 
Szia!
Valóban nem veszi fel a vizet elsőre.
Amikor leáll a szivattyú az automata légtelenítő kiereszti a gázt és ezután már folyamatosan dolgozik.
(#) Action2K válasza barath.lukacs hozzászólására (») Nov 28, 2008 /
 
Mondom én, hogy hidrosztatikai probléma van!

Az automata légtelenítő nemcsak leállás után kell hogy dolgozzon. Annak folyamatosan mennie kell. Szerintem ott betapad valamilyen szeleprésze, és csak a leálláskori hirtelen nyomáskülönbség tudja "felszakítani".

Át kellene nézni, és kipucolni, meg a gumirészeket leszilikonozni kicsit. A spray megfelelő.
(#) proli007 válasza barath.lukacs hozzászólására (») Nov 28, 2008 /
 
Hello!

Tolmácsolnám Medve ötletét.

üdv! proli007

Szuszog.png
    
(#) barath.lukacs válasza proli007 hozzászólására (») Nov 28, 2008 /
 
Szia!
Nagyon szépen köszönöm!
(#) Action2K válasza proli007 hozzászólására (») Nov 28, 2008 /
 
Szépen, jól megtervezett áramkör!

Azért azt a légtelenítőt nézd meg, mielőtt megépítenéd.
Sehol nem indítanak így!
Következő: »»   5 / 77
Bejelentkezés

Belépés

Hirdetés
XDT.hu
Az oldalon sütiket használunk a helyes működéshez. Bővebb információt az adatvédelmi szabályzatban olvashatsz. Megértettem