Fórum témák
» Több friss téma |
Szia!
Köszönöm válaszod! Most IRF3205 van a rendszerben. A PWM jel frekvencia pedig 16kHz alatt van kicsivel. Külön szabályzó körök nincsenek a rendszerben. Modell távirányító vevőjéből érkező impulzus szélessége függvényében generál a motorhoz egy pwm jelet. Annyit tettem bele, hogy az input gyors változást csak lassan követi le a pwm jel szélessége. Így forgó motor csak lassítva áll le. Ezt nevezhetjük meredekség korlátnak is. A komplementer vezérléstől+L oldali szaggatástól azért is félek, mert nem tudom mi történik az indukálódó árammal, ami ugye az akkut töltené vissza. Csak hát 20-30A-es töltő impulzusok nem épp szerencsések a rendszerben. Szerintem. Hétvégén lesz nálam egy tárolós szkóp, azzal megpróbálom jobban kielemezni a a jeleket. Kíváncsi vagyok arra is, hogy az IR2101-hez tartozó Cboost kondi megfelelő szintre töltődik-e fel nagy kitöltési tényezővel rendelkező pwm jel esetén is.
Üdv.
Unokáknak építek egy körhintát, amit csavarbehajtó hajt. Teszt sikeres, elbírja. Kérdezem, hogy ha egy PWM fordulatszám szabályzót csinálok, az egyben lágyindító szerepét is be tudná tölteni? Igazából azt szeretném, ha 8-10 mp alatt érné el a max (vagy beállított) sebességet, és normál esetben úgy is állna meg. Behajtóról nem tudok sokat, már rég szét van szedve; 12V kocsiakksiról megy szépen. (Ezer bocs, akit zavar, de 3 napja olvasgatok ehhez kapcsolódó témákat, de nem tudom, melyik ÁK lenne jó nekem..)
Szia, simán. Ha felfutást szeretnél, akkor az első ötletem MCU, de ha feszültségszabályzott, akkor kondis mókolással is megúszhatod.
A hozzászólás módosítva: Ápr 23, 2019
Lehet hogy egy áramkorlát egy pwm szabályzó után is elég lenne!?
Igazán egyikőtök hozzászólását sem tudom áramköri gondolatokba önteni, sajnálom. (Bár ez a szakmám, de azt 15 éve szereztem, amikor messze nem volt ilyen technika - és gyakorlatom sajnos majdnem 0.)
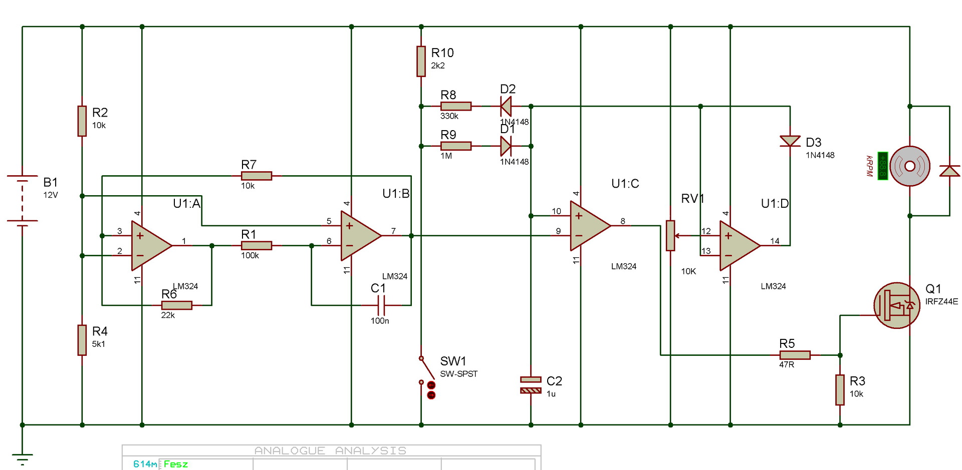
Találtam egy szuper rajzot Proli007 polgártársunktól (megintcsak ) Bővebben: Link. De az nem felel meg a teljesítményemnek. Gondoltam, tán elég, ha ráteszek egy FET-et... Ez így biztos nem jó, de legalább látjátok, hogy próbálkozom ![]() (amúgy az LM324/C kimenete valóban a levegőben lóg??) Idézet: Nem. Oda kellene kötni a FET-et, merthogy az a PWM kimenet... Meg a motorral párhuzamosan illene egy fordított polaritású dióda, hogy ne tegye tönkre a FET-et. „(amúgy az LM324/C kimenete valóban a levegőben lóg??)”
Hát persze! Köszi! Akkor így jó?
Védődióda milyen legyen, MBR, vagy az túl nagy oda?
Íme egy másik lehetőség is. A PWM a 8-as lábon jelenik meg, ide tehetsz FET meghajtót, vagy az itt ábrázolt tranzisztoros megoldást is. Proteusban készült, ha érdekel szimulálhatod, elküldhetem a "forrást"
A hozzászólás módosítva: Ápr 24, 2019
Ez is lágyindítós? Nekem az kéne, nem mindig én fogom kezelni a hintát az unokák alatt, és a kisebb csak 1,5 éves
![]() (Amúgy ez is abban készült, de nem tudok rájönni, hogy kell vele szimulálni ![]() ) A hozzászólás módosítva: Ápr 24, 2019
Bal oldalt alul PLAY gomb
. Ez még nem lágyindítós, az IC 9-es lábán kapja a vezérlőfeszültséget, ennek a fel(-le)futását kell lassítani egy kondival. Ennek a résznek a beállításában most nem tudok segíteni, át kell gondolni, szerencsés esetben egy kapcsoló, ellenállás, kondi Idézet: „Bal oldalt alul PLAY gomb” Köszi, odáig eljutok. Gmin problémája van, ahhoz keresem a megoldást. Mukkot se értek hozzá! Linkelt rajzom működik, mert már meg van építve. (mások) De az kis teljesítményre volt. Itt már csak az a kérdés, hogy jól tettem-e rá - az OP/3 kimenetétől kezdve - a Fet-es részt, meg az értékeiket (az egy másik kapcsolásról van )
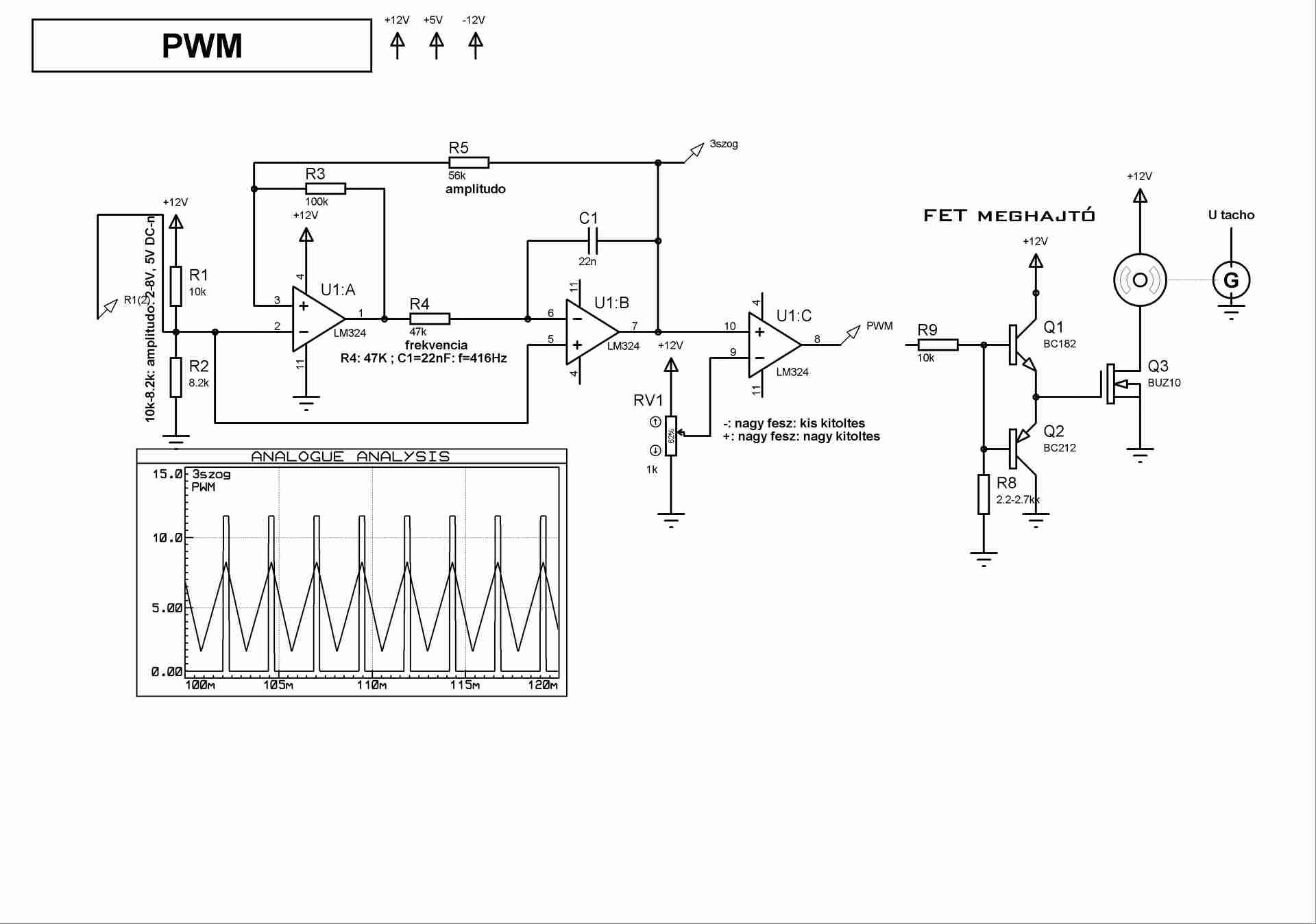
Hello! Ezzel tudok hozzájárulni a körhinta projekthez..
Az áramkör a tápegységen kívül, két részre bontható. - Az U2 a PWM előállító fokozat. A frekvencia állandó, csak a kitöltés változik. Jelenleg kb. 1,2kHz-re van beállítva. Hogy ez mennyire jó vagy sem, azt nem tudom, de R8 és C2-vel ez megváltoztatható. - Az U1 az analóg rész, amely vezérli a PWM fokozatot. A PWM 3..6V közötti analóg jellel vezérelhető. Ez mérhető egy műszerrel a SLOPE mérőponton. A VR3-al változtatható a fel-lefutási meredekség. A VR1-el a maximális fordulat (kitöltés) amelyre felfuthat a fordulat. A VR2-vel a minimális fordult (kitöltés) amely alatt ki, felet pedig bekapcsol a PWM fokozat. Ezt a zöld Led is fogja mutatni. Tekintve hogy ha az időzítő kondit 0V-ról töltenénk, illetve eddig sütnék ki, várakozni kellene amíg a 3V-ot eléri. Ezért a STOP beállítás alatt 5%-al van a kondi kezdeti töltése. A VR1-el kb. 50%..100%-ig lehet a maximumot beállítani, a VR2-vel pedig 0%..50%-ig a belépő kezdeti értéket. - A motort indítani-leállítani a K1 kapcsolóval lehet, ez lehet bármely kisáramú kapcsoló. - Az aksival sorba célszerű tenni egy biztit, mert fordított polaritás esetén a vezérlő áramkör ugyan nem sérül le, de a Fet és a "motorvédő" dióda biztos halálát jelenti a Fet parazita diódája.. Remélhetőleg úgy fog működni, ahogy szeretnéd, mert én csak elméleti kertész vagyok..
Hali!
Reméltem, hogy hozzászólsz, jó-e vagy sem; de megintcsak felülmúltad várakozásaimat! ![]() Köszönöm, megyek gyártani!!! ![]()
Sziasztok,
Egy DC motor szabályozását szeretném megoldani, sajna semmilyen motorral nem volt még dolgom. A lényeg annyi lenne, hogy akkumulátorról szeretnék táplálni egy DC motort, és ami fontos lenne, hogy az akkumulátor merülésével ne csökkenjen számottevően a fordulatszám, persze józan határok között. Arra gondoltam, hogy egy 24V-os akksiról üzemeltetnék egy 12V-os DC motort 50% kitöltéssel, és figyelném az átfolyó áramot is. Ha merül az akksi, és csökkenne a teljesítmény akkor a kitöltést növelném és ezzel kompenzálnám a csökkenő tápfeszt. Ez járható megoldás?
Mivel figyeled az áramot, és hogy kompenzálod?
Egyszerűen tegyél be egy kapcsolóüzemű stepdown konvertert, a potiján beállítod a 12V-ot, és kész is vagy pl:Bővebben: Link A hozzászólás módosítva: Jún 21, 2019
Sönt ellenállással, az a néhány mV veszteség nem fog fájni
A motor meghajtója FET-es híd meghajtás lenne az elképzelésem szerint, mert fontos az irányváltoztatás is.Egy mikrokontroller oldaná meg a vezérlést. A regulátorokat inkább mellőzném ebben az alkalmazásban. A hozzászólás módosítva: Jún 21, 2019
Mekkora a motor áramfelvétele? Egyébként feltétlen kell ilyen figyelés? Ha az akku nincs lemerűlve, nem változik tág határok között a feszültsége.
Szia,
Igen közben nekem is leesett, hogy egy 12V-os akku 12V-on igencsak már merülő félben van. Kellene ez a figyelés sajna. Mindenesetre akkor elvileg egy 12V-os akksival is megtudom oldani, ugyan ezzel a megoldással. Köszönöm szépen a felvilágosítást. ![]() A kapcsolást még lehet felpakolom ide ha megvagyok vele, ha nem bánjátok. A motor áramfelvételét még nem tudom, mert egyenlőre még motorom sincs, csak elképzelés.
A motor áramfelvétele azért kellene mert nem mindegy, hogy 100 mA-re vagy 10 A-re kell méretezni a rendszert.
Szia!
Még néhány ötlet: Az áramot érzékelheted hall elemes szenzorral is. Az egyik ilyen legolcsóbb az ACS712-es érzékelő család, +-5A-es a legérzékenyebb típus. Ha az áramot érzékeled, akkor már nem csak az akkumulátor feszültség csökkenését, hanem a belső impedanciákon eső feszültséget is kompenzálhatod (IR kompenzáció), így a terhelés növekedésével sem esne érdemben a fordulatszám. És persze lehetne rendes fel- és lefuttatást is belerakni, hogy induláskor és leálláskor ne legyenek nagy áramok.
Szia!
Köszi az ötletet! A konstans fordulatszám megnövekedett terhelés esetén az jól jönne. ![]() Az áramfigyelés szempontjából én maradnék a TI INA típusoknál (pl INA210) -nél, márcsak az Iq miatt is, igaz a motor árama mellett eltörpül (ahogy nézegettem kb 2A - 2.5A). A belső impedanciák kompenzálására milyen konkrét eljárást tudsz ajánlani? Utána próbáltam nézegetni az IR kompenzációnak, de sajna egyenlőre még nem esett le, pontosan hogyan is kellene Mindenesetre tachométert nem szeretnék használni.
A DC motor fordulatszáma a belső feszültséggel (Ui) arányos (feltéve, hogy a gerjesztése változatlan). A kapocsfeszültség (Uk) állandósult állapotban: Uk= I*R + Ui, ahol I az armatúra áram, R az armatúra kör ellenállása (az áram változásakor az armatúraköri induktivitásokon létrejövő feszültséget most elhanyagoljuk) . Az IR kompenzáció azt jelenti, hogy az elvárt fordulatszámnak megfelelő Ui feszültséghez hozzáadjuk az I*R szorzatot, és ezt a kapocsfeszültséget adjuk a motorra (nyilván a következő pwm ciklusban).
A gyakorlatban az R értékét nem szokás különösebben méregetni, hanem egy paramétert szokás bevezetni rá, és azt addig állítgatod, amíg nagyjából jó lesz. Inkább egy kicsit alul kompenzált legyen, mint felül, mert a felülkompenzálás pozitív visszacsatolást jelent (elkezded terhelni a motort, és gyorsulni fog a tengely). Jó lehet az INA210 is, úgy kell applikálni, hogy előjelesen mérje az áramot (a kompenzáláshoz előjel helyes áramérték kell).
Szia,
Köszönöm. Ezt ha úgy valósítom meg, hogy a Híd és hídmeghajtó tápfeszültségét regulálom az megfelelő? Mondjuk egy vezérelt LDO kapcsolással. Ha növelem a híd tápfeszét, a PWM amplitudója is növekedni fog. Az egészet az áram mérésével elvileg tudom szabályozni. Pl: A kezdőpontnak beállítok egy referencia áram és feszültség értéket. Ha működésközben csökken az átfolyó áram akkor növelem a kitöltést. Ha növekszik az áram (nő a terhelés), növelem a kitöltés amplitudóját. Túl áramvédelmet is könnyen betudok iktatni a rendszerbe. Csak jó lenne tudni max mennyit kellhet változtatni a kapocsfeszültségen. Ezt jól ki kell kísérletezni a megfelelő működéshez. A hozzászólás módosítva: Jún 23, 2019
Idézet: „ Ezt ha úgy valósítom meg, hogy a Híd és hídmeghajtó tápfeszültségét regulálom az megfelelő? Mondjuk egy vezérelt LDO kapcsolással. Ha növelem a híd tápfeszét, a PWM amplitudója is növekedni fog. Az egészet az áram mérésével elvileg tudom szabályozni. Pl: A kezdőpontnak beállítok egy referencia áram és feszültség értéket. Ha működésközben csökken az átfolyó áram akkor növelem a kitöltést. Ha növekszik az áram (nő a terhelés), növelem a kitöltés amplitudóját.” Ez felejtős. A kitöltéssel tudom a kapocsfeszültséget is vezérelni.. A hozzászólás módosítva: Jún 23, 2019
Sziasztok!
Néztem a honlapot, de sajnos semmilyen utalást nem találtam az alábbi gondomra. Hajó építésbe kezdtem,(a képen a készültség) de már most tudnom kell milyen lesz a kormánymű. Ott akadtam el gondolataimban,hogy milyen végállás kapcsolót tegyek a motor mozgató rudazat végére. Sima végállás kapcsolót nem szeretnék a korrózió veszélye miatt. Valami olyasmire gondoltam,hogy a kormány szerkezetet működtető motor áramfelvételét figyelve a végek megakadásnál a megnövekedett áramot érzékelve lekapcsol a motor és megáll. Természetesen a másik irányba indíthatónak kell lennie.
Hali!
Soros sönt ellenállás, figyeled rajta az áramot. De optikailag is nézheted, az sem korrodál, max koszolódik
Szerintem, ha egyszerűen akarod felépíteni a készüléket, maradj meg vezérlés szinten. Lehetne fordulatszám-szabályozást alárendelt áram-szabályozással, de szerintem elsőre inkább ne.
A vezérelt jel a belsőfeszültség legyen, amit felfuttatsz, fenntartasz, illetve lefuttatsz. Az elvárt belső feszültséghez tartozó pwm értékét pedig a tápfeszültség és az áram nagysága alapján kiszámolod. Túláram esetén a legegyszerűbb, ha leállsz.
Köszi!
A másik kérdés: Hogy tudom eldönteni melyik a legideálisabb PWM frekvencia a motornak?
Szerintem úgy, hogy meghallgatod, hogy mikor a leghalkabb. El kell kerülni a rezonanciáját.
Valami méréssel nem lehetne megállapítani?
Mondjuk mérem az átfolyó áramot, ahol rezonancia van, ott szvsz kevesebb áram fog folyni?! A kapocsfeszültség hogy alakulna a frekvencia függvényében? |
Bejelentkezés
Hirdetés |






) 




) 




Mindenesetre tachométert nem szeretnék használni. 




