Fórum témák

» Több friss téma
Fórum » Bicikli küllőre led
 
Témaindító: tatubalint, idő: Okt 2, 2006
Témakörök:
Lapozás: OK   3 / 4
(#) Macsek71 válasza Frankye hozzászólására (») Máj 25, 2008 /
 
"Régi" szép időkben használtunk (már aki) sárga és piros küllőre szerelhető prizmákat is...

Én töprengek egy olyasmi projecten, hogy a nem használt féktárcsatartóra szerelek egy korongot; csúszóérintkezős megoldással, előre sárga (v. fehér) hátrafelé piros ledekkel. természetesen az előre-hátra a forgás során állandónak látszana
(#) kaqkk válasza Macsek71 hozzászólására (») Máj 25, 2008 /
 
Minek a csúszógyűrű? Tegyél a villára egy erős mágnest
a küllőre tekercset (2vagy 4 ) köss rá ledet és kész. Minden körülfordulásnál anyiszor villan fel ahány tekercs van a küllőkön . Én úgy próbálnám hogy a tekercsek egyik végét közösítve a másikat 1-1 diódával
kötném a ledre ,így nem terhelik egymást a tekercsek .
Ha egy kondit is kötsz rá (puffer) lehet hogy folyamatos fénye lesz !
(#) Macsek71 válasza kaqkk hozzászólására (») Máj 25, 2008 /
 
Egyszerűbb készíteni egy csúszógyűrűs-kommutátoros megoldást, mint kb 20 db tekercset készíteni,felszerelni.

(az agydinamóról. mint áramforrásról nem is beszélve )
(#) kaqkk válasza Macsek71 hozzászólására (») Máj 25, 2008 /
 
Minek tennél rá 20 db tekercset ? elég max 4 és nem nagy dolog megtekerni.
(#) kaqkk válasza kaqkk hozzászólására (») Máj 25, 2008 /
 
Viszont ha úgy csinálod hogy teszel fel 4 tekercset 4 ledet
a ledek mindig azonos helyen villannak és így
oldalról (a stroboszkóp hatás miatt)állni látszik a fénypont!
(#) proba válasza kaqkk hozzászólására (») Máj 25, 2008 /
 
Én ráértemben azt találtam ki ,hogyha a kerékpár első villaja acél ,nem lehetne belőle egy transzformátort csinálni ,tekercs a kétoldali villára sorba kötve ,meg egy tekercs az első kerék tengelyére a ledeknek , és dinamóval táplálni az egészet? Milyen lenne ennek a hatásfoka? (bár a csúszó tárcsás egyszerűbben kivitelezhető talán)
(#) kaqkk válasza proba hozzászólására (») Máj 25, 2008 /
 
Az elv ugyanaz mint amiről én írtam ! Én a villára mágnest
mondtam te mágnes tekercset .
(#) Dancsi hozzászólása Aug 18, 2008 /
 
Hellotok!
Ezen én is gondolkoztam, hogy kerékre szerelek valami világító ízét. Nemrég csináltam egy prototipust, ami hasonlít arra amit ti is írtatok. Én úgy csináltam, hogy a küllűre raktam egy tekercset, amire közvetlen egy LED-et, és a villára pedig egy erős mágnest.
Mikor először próbáltam, akkor jól felpörgettem a kereket, közelítettem a mágnest, összeértek, és úgy lerepült a tekercs, alig találtam.
Mikor másodszor megpróbáltam, már sikerült; mindig azon a helyen, ahol a mágnes volt, felvillant a LED.
Csináltam egy képet is róla. Ha megint összerakom, majd lefényképezem.

kép.JPG
    
(#) zenetom válasza Dancsi hozzászólására (») Aug 18, 2008 /
 
Ilyet már én is próbáltam, de nekem nem jött össze
Te milyen mágnessel próbáltad milyen tekerccsel és milyen LED-del (nyitófesz...) ?
(#) Lázár Péter válasza zenetom hozzászólására (») Aug 18, 2008 /
 
Hi. Kérdezzétek FRILL-t ő már csinált ilyen világítást(a "hangszóró készítése" fórumban megtaláljátok az elérhetőségét)
(#) Dancsi válasza zenetom hozzászólására (») Aug 18, 2008 /
 
A mágnest vinyóból szedtem, az jó erős.
A tekercset nem tudom honnan, de egy 12V-os relés tekercs mérete van, szerintem az jó. (bár súlyra egy kicsit nehéz volt, hogy egy kerékre rárakjam)
Először sima 5mm-s pirossal próbáltam, aztán ráraktam egy nagy fényerejűt ugyanilyet.
Nem tudtam pontosan megmérni, de olyan fél V-ot mutatott, de biztos nagyobb volt.
(#) zenetom válasza Dancsi hozzászólására (») Aug 18, 2008 /
 
Én is winyómágnessel próbáltam, bár szerintem a tekercs kicsi volt, na nembaj, kipróbálom mégegyszer.
(#) Macsek71 válasza Dancsi hozzászólására (») Aug 18, 2008 /
 
Néhány kérdésecske ?

- Ha a mágnes a villán van, hol villan a LED ?( a villa mögött ? )

-hogyan lehetne a villanás idejét meghosszabbítani ? (kondenzátor ?)

-Régi video lapos motorjának(ez húzta a szalagot a tengelye és egy gumigörgő közt) a tekercse jó lehet ilyen célra ?
(#) proba válasza kaqkk hozzászólására (») Aug 18, 2008 /
 
Bocs De csak most vettem észre a hozzászólásod,lehet rosszul gondoltam,vagy a te hsz értelmeztem rosszul. Én nem a küllőkre hanem a kerékagyra gondoltam a tekercset ,A mágneses kör az első villán keresztül kerék tengelyén záródna Az így keletkezö transzformátor primerjét a villára,a szekundert a tengelyre tekerném,ezáltal a kerék helyzetétől függetlenül lehetne betáplálni válóáramot.
(#) lewi hozzászólása Aug 19, 2008 /
 
sziasztok.
tudnátok rajzolni, vagy mutatni egy kapcsolást, amivel el tudnék érni olyan villogást, mint a rendőrautóké???
nekem van egy ötletem, de nem tudom hogyan tudnám megvalósítani pontosan.
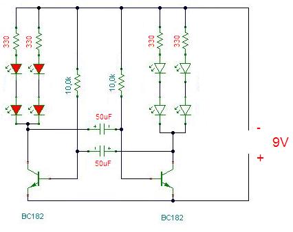
az oldalon van egy egyszerű 2 ledes villogó és én ezt venném alapul, de nem tudom pontosan hogyan méretezzem át arra, hogy nagyobb fényerejű, több ledet villogtasson.
a villogást úgy akarom megoldani, hogy a 2 led helyére kötök ondjuk 4et - 4et. tehát 4 led villanna fel egyszerre, és 4 nem világítana, ez felváltva. engem az elekronikai rész érdekelne, a tápellátással majd megleszek, de mit, és hogyan kell átméretezni. én a 2 tranzisztort megtartanám, és csak előtét ellenállásokat, meg ledeket pakolnék bele.
csatoltam, egy tervezetet
(#) proba válasza lewi hozzászólására (») Aug 19, 2008 /
 
Igy is jó,de ha nagyobb tápot használsz akkor két két ledet sorbakötve (egy ellenállással) is működik.Az oldalon van egy led előtétellenállás számoló képlet az ilyen esetben hasznos.(Az ellenállást nem célszerű 50-100 ohm alá csökkenteni)
(#) lewi válasza proba hozzászólására (») Aug 19, 2008 /
 
és mennyivel nagyobb legyen a fesz ahhoz, h 2 ledet sorbaköthessek? 9v azaz a 2*öse, ami az alapkapcsolásban van?
köszi előre
(#) proba válasza lewi hozzászólására (») Aug 19, 2008 /
 
tudom ajánlani ezt az oldalt.Itt csak beírod a ledek számát a szükséges tápfeszültséget. (Támpont normál led általában 15-20 mA, 1,7( piros) -2.2 V de a te lededet is biztosan megtalálod valamelyik katalógusban,ha nem normál ledet alkalmazol akkor meg csak katalógus marad)
Igazából a led nyitófeszültségével kellene a tápot emelni,de bármilyen tápra egyszerűen átszámítható.
(#) lewi válasza proba hozzászólására (») Aug 19, 2008 /
 
én közben még finomítottam.
és itt számítottam de ezért köszi

szerk:
és akkor nem 9V hanem ha a led nyitófeszültsége az 1.3V akkor elég lenne 6 voltot adni neki ugye?
de ez csak elméleti kérdés, mert szerintem 9V ot adok majd neki, mert az csak annyi, hogy odarakok egy 9V os elemet
a 2db 10k ós ellenállás a tranyóknál, az maradhat ennyi, vagy azt is át kell méretezni?
köszi
(#) proba válasza lewi hozzászólására (») Aug 19, 2008 /
 
Azok meg a kondenzátorok a villogás ütemét határozzák meg,ha nem tetszik (lassú,gyors) akkor kell cserélni. Ezt nem tudom mennyire tápfüggő.
(#) lewi válasza proba hozzászólására (») Aug 19, 2008 /
 
azt tudom, hogy a kondik a villogás ütemét határozzák meg, ezért, is lett a fele, mert már meg van nekem ez építve 1-1 leddel, de az ilyen villogáshoz lassú lenne. de engem az érdekelne most főleg, hogy az a 2db 10kohm os ellenállás a tranyo bázisánál, az maradhat e 10k a 9V os tápfesz mellett???
köszi
(#) Frankye válasza lewi hozzászólására (») Aug 19, 2008 /
 
Ebben a topicban sokféle kapcsolás született, de ez a kapcsolás tutira jó, megépítettem, kipróbáltam, és éppen az Általad kívánt megjelenést (felváltva villogó két oldal) hozza.
(#) lewi válasza Frankye hozzászólására (») Aug 19, 2008 /
 
ööö hogy is mondjam... ez a kapcsolás nekem kicsit bonyolult. ezt úgy értem, hogy nem tudom, hogy tudnék e hozzá csinálni nyákrajzot..
meg am is megvan már a másik villogó nyákkal együtt, csak ellenállást kéne benne cserélni, és venni hozzá 1-2 ledet... szóval az a 10k ós ellenállás az elég oda 9V nál???
az előtétet már kiszámoltam az 330ohm és a 2 kondit is csökkentettem, mert a 100µF el kicsit lassú nekem
köszi...
(#) Nagy Imre válasza zoz11 hozzászólására (») Aug 19, 2008 /
 
SMD ~ Felületszerelt
tuképpen
(#) Dancsi válasza Macsek71 hozzászólására (») Aug 19, 2008 /
 
A kérdésedre az előző oldalon:
- Igazából én a hátsó kerékre raktam (azt könnyebb volt felpörgetni) , és a ledet úgy állítottam be, hogy hátra villant. Amúgy egy kevés vezetékkel ellehet vezetni a kerék bármelyik pontjára.
- Azon én is gondolkoztam, hogy kondival elméletileg tovább világítana, még nem próbáltam.
- Ha arra gondolsz, ami olyan két tekercses 220V-os motor, akkor szerintem azzal is menne, bár annak a tekercse is kicsit súlyos.
(#) proba válasza lewi hozzászólására (») Aug 19, 2008 /
 
Az ellenállások is ugyanazt csinálják. Szerintem nem annyira tápfüggő a frekvencia úgyhogy maradhatnak.
(#) lewi válasza proba hozzászólására (») Aug 21, 2008 /
 
rendben, köszi.
majd szólok, hogy mi lett a vége
meg bizos rakok képeket is. addig is köszi mindent!
(#) Macsek71 válasza Dancsi hozzászólására (») Aug 21, 2008 /
 
Ami motorra gondoltam, abban van 3 pár kb 20*25*5 mm tekercs. A mérete szinte kínálkozik, hogy egy "gyári" küllőprizmára(ba) építsük.
A vezetékes megoldás.... mondjuk így : nem túl szép
(#) Dancsi válasza Macsek71 hozzászólására (») Aug 25, 2008 /
 
Igen, az nem nagy tekercs, az jó lesz szerintem.
Egy jótanács: ha nincs bene, rakjál bele vasmagot, nekem is csak akkor lett akkora fesz., hogy világítson a led.
Tudom, nem a legszebb a vezetékes, de elég szerintem egy vezetéket elvezetni úgy, hogy ne látszódjon, a másik "vezeték" lehet a bringa.
Amugy ahogy néztem nem sokan mennek a külsőre, csak működjön (persze vannak kivételek).
Sok sikert!
(#) gergoka18 hozzászólása Aug 2, 2011 /
 
Hy
én csak annyit kérnék hog egy egyszerű kapcs rajzot vagy valamitmit tudnátoke rakni hogy hogyan tudnám felrakni a bocajomra egy egyszerűen csak világító sort szeretnék.
Következő: »»   3 / 4
Bejelentkezés

Belépés

Hirdetés
XDT.hu
Az oldalon sütiket használunk a helyes működéshez. Bővebb információt az adatvédelmi szabályzatban olvashatsz. Megértettem