Fórum témák
» Több friss téma |
- Ez a felület kizárólag, az elektronikában kezdők kérdéseinek van fenntartva és nem elfelejtve, hogy hobbielektronika a fórumunk!
- Ami tehát azt jelenti, hogy a nagymama bevásárlását nem itt beszéljük meg, ill. ez nem üzenőfal! - Kerülendő az olyan kérdés, amit egy másik meglévő (több mint 17000 van), témában kellene kitárgyalni! - És végül büntetés terhe mellett kerülendő az MSN és egyéb szleng, a magyar helyesírás mellőzése, beleértve a mondateleji nagybetűket is!
Terhelés nélkül mennyi a kondenzátoron mérhető feszültség? Mekkora áramot esznek a ventilátorok és a védőáramkörök? Vedd figyelembe a feszültség hullámzását (Bővebben: Link) és azt is, hogy terhelés hatására a trafó kimenetén csökken a feszültség.
13,7V van terhelés nélkül a kondin.
A védelem az ez. Nem tudom mennyi áramot vehet fel. Kettő van. Bővebben: Link A ventilátor pedig 100mA/db körül. Kettő van.
Ház hűtésről írtam.
Idézet: „A házak többségében csak”
A védelem felvett árama a reléktől függ. Két ventilátor is felvehet 240 mA-t. A terhelés közel 100%. A pufferek után, nem terhelheted 100%-ra. A 13,7V a kondin elég karcsú. A váltóoldali feszültség több mint a névleges. Ennél a méretnél 12V körülinek kellene lenni, ami egyenirányítva a kondit csúcsfeszültségre tölti, 16-17 volt köré. Valami nem stimmel.
A hozzászólás módosítva: Szept 7, 2019
A graetz hídat kimértem. Nincs zárlat és szakadás sem. A puffert cseréltem. Amúgy 1000µF kondi van benne.
Rámértem hány mA vesz fel a kondi után a két venti és a két védelem. Együttesen 210mA Akkor a trafó lenne halott ? Érdekes mert nem érzem hogy melegedne a trafó. Meg hát 660mA tudna max leadni a trafó. A hozzászólás módosítva: Szept 7, 2019
Szia! Először a trafó szekunder feszültségét mérd meg terheletlenül és teljes terheléssel!
Szia!
Ha csak a trafót mérem akkor 10,7V váltakozó feszültséget mérek a szekunderen. Mindent lekötve. Puffer és graetz híd nélkül. Teljes terheléssel a pufferen 10,7V mérek és 210mA a fogyasztás. Teljes terheléssel 9,7V a graetz híd előtt a szekunderen. A hozzászólás módosítva: Szept 7, 2019
Válaszolva az eredeti kérdésre: igen, jól van ez így.
A trafót mérd meg ohm-os terheléssel a terhelhetőség környékén. Egy 12 V 5 W-os izzótól, még 9 V feletti szekunder feszültséget várunk el.
Ha ez rendben, akkor a diódák nyitófeszültségét, a puffer tényleges kapacitását és a huzalozás ellenállását kell átvizsgálnod. Megjegyzem a reléknek és a ventilátoroknak a 10,7 V táp elegendő.
Tape lett a jó iszonyú hangerő ugy hogy fél
potenciaón elég így is dübörög a ház köszi
De egy 9V-os trafóról van szó!! Hogy lenne 12V a pufferen terhelve, még ha nincs is névleges terhelése? ( ez 9V váltóban tudja a 660mA-t) Eleve a graetz-en esik kb:1,4V alapból. Ha terheled a pufferelt feszt, az rohamosan csökken. Lehet, hogy váltóban méred az eff. 9V-ot vagy felette, de a kondi töltése levágja a szinuszhullám csúcsait, nem fog a gyök2 szeresére töltődni!
Kis teljesítményű trafó, nagy belső ellenállással.
Amit írtál, teljesen érthető és rendben van.
Üdv! Olvasgatom a hozzászólásokat és lehúzom a következtetést. Nézz körül a házban ismerősöknél egy 12V 800...1000 mA-es dugasztáp ügyében. Kikapod a belét és minden problémád megoldódott. Ha nem laknál ilyen messze, azt mondanám, ugorj be és adok egyet.
Sziasztok!Az lenne a kérdésem egy multiméter melyik tartományában lehet mérni egy 4,7 ohm 1w ellenállást. nálam csak a Mohm ban méri le szerintem nem jó így más 1-2 ohm-osat meg leméri . miért?
Ha 200 Ω-os állásban összeérinted a mérőcsúcsokat és a műszer közel nullát mutat, valamint az ellenállás valóban 4,7 Ω-os de ebben az állásban nem mutat semmit a műszer, akkor hibás az ellenállás.
Sziasztok.
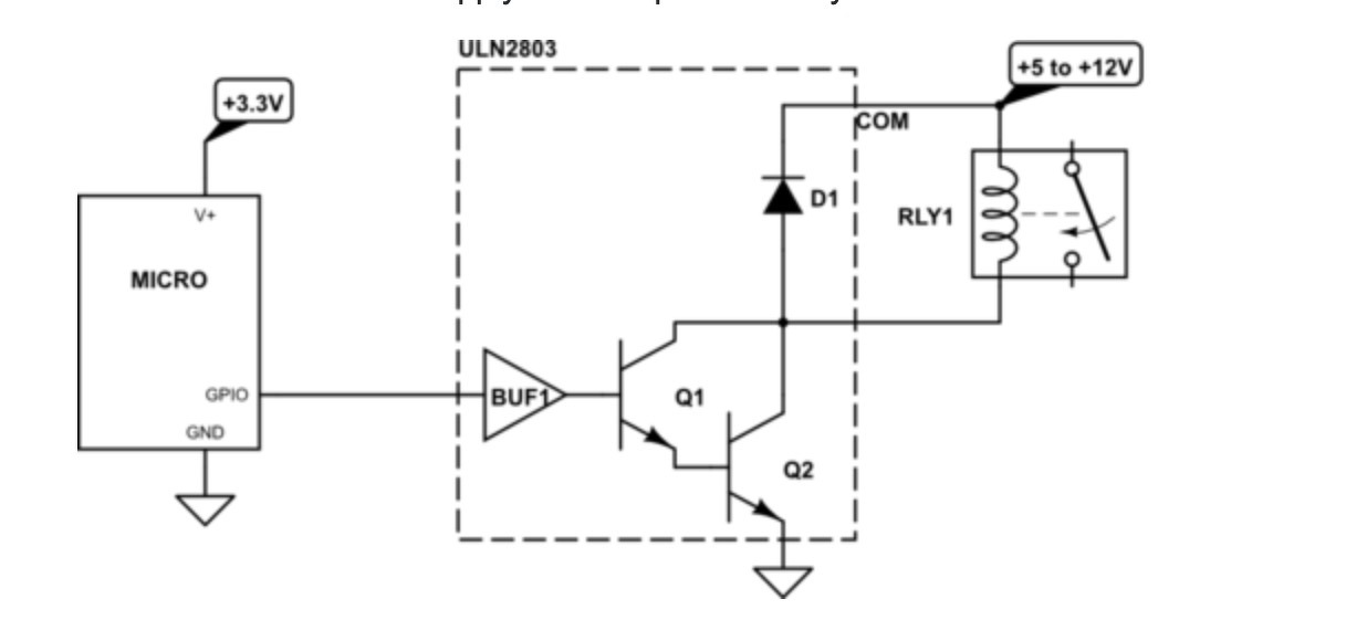
Ha egy ULM2803-ról vezérlem a reléket kell, betennem a relék elé diódát vagy elég ami az IC-ben van. A relé 12V-os, 16mA áramfelvétellel. Köszönöm.
A bss oldalán találtam egy ellenállásokra vonatkozó érték táblázatot. De kondenzátort nem. Most válogatom az alkatrészeket és műszaki okból szűkre veszem a határokat. Egy ilyen táblázatot keresnék.
Arra a diódára az adatlapok kb. 50 V-ot és 400-500 mA-t írnak, mint maximális áram. De hogy az utóbbi érték folyamatos vagy impulzusszerű áramra vonatkozik, homályba vész. Nagy valószínűséggel folyamatos, így a reléből visszatérő impulzusszerű terheléseket bírniuk kell.
Szia!
A passzív elektronikai alkatrészek (ellenállások, potenciométerek, kondenzátorok, induktivitások, stb.) névértékeit már nagyon régen szabványosították először az R sorokat, ma már legtöbbször a finomabb felbontású E-sorokat használják IEC / EN 60063. Az E-sor értékeinek kiszámítását és a tűrés közötti összefüggést millió helyen megtalálod.. pl.link01: https://wiki.ham.hu/index.php?title=Alkatr%C3%A9sz_%C3%A9rt%C3%A9ksorok, link02: https://en.wikipedia.org/wiki/Capacitor_types . Egy kondenzátor típusból az adott gyártó az adott névleges feszültség sorban (ez is egy szabványosított értéksor) melyik E-sort választja a műszaki és gyártási paraméterek döntik el. Fémezett papírfólia dielektrikumú, impregnált kondenzátorból hiába erőlködik nem tud tömeggyártásban +-1%-os pontossággal, gazdaságos kihozatallal gyártani, így marad a +-10%-os E12 sornál. Üdv farad
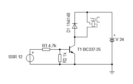
Üdv. Az alábbi kérdésem lenne. Adott egy hőm.szabályzó műszer (230V AC táp igény). Egyik kimenete 12V DC-t ad, de csak 20mA-el terhelhető. (Kép) Van-e valami módja, hogy ezzel a kimenetel valamilyen kis tranzisztoros kapcsolással közvetlen kapcsoljak egy 24V DC (!) ipari kisrelét? 24v DC tápfesz. rendelkezésre áll, ha van rá mód nem szeretnék 12V relét használni.
Köszönöm. A hozzászólás módosítva: Szept 9, 2019
Hello! Természetesen megoldható. Feltéve hogy az SSR kimenet független. Tehát a negatív pontja leköthető a 24V negatív pontjára. Ha nem, akkor optocsatolót kel használni a kettő közé.
A hozzászólás módosítva: Szept 9, 2019
Független az SSR kimenet. Pont ilyenre gondoltam
Köszönöm a segítséget.
Beszereztem egy ilyen trafót. Bővebben: Link
Így már 12V van terhelve is. Plusz egy kivezérlésjelzőt is üzemeltetek róla. Köszönöm szépen mindenki segítségét és tanácsát. A hozzászólás módosítva: Szept 10, 2019
Sziasztok! Vásároltam egy LED-es lámpatestet (2X20W 4000K 1500mm T8 led fénycső) és a problémám az, hogyha videót készítek 60fps-ben, akkor vibrálás tapasztalható a videóban. Gondolom ez a LED 50Hz-es mivolta miatt van, de lehet, hogy butaságot beszélek. Ha emiatt van, akkor lehetséges valahogy átalakítani, hogy 60Hz-en "működjön" a ledes fényforrás?
Másik kérdés, hogy minden led-es világításnál várható vibrálás a felvételen? A segítségeket előre is köszönöm szépen.
Mivel a LED-ek 50 Hz-es hálózatról mennek, a 60 Hz csak komoly költséggel oldható meg. A felvétel frekvenciájánál próbálkozz.
Egyszerűbb olyan LED fényforrást vásárolni, ami nagyfrekvencián hajtja a LED-eket.
Szóval: a fotón látható konvertert kaptam, de a táp bekötő kábelt nem. gGondolom, a piros foglaláshoz kellene bekötni. Hhogyan oldható meg?
A hozzászólás módosítva: Szept 13, 2019
Moderátor által szerkesztve
Mezei egyszerűséggel, a panel hátulján ráforrasztottam 2 drótot...
|
Bejelentkezés
Hirdetés |














