Fórum témák
» Több friss téma |
Mellékeltem képet is, látva picit könnyebb lehet.
Mágneses söntöt kivetted? Az elektronika ha triakos mindkét félperiódust bekapcsolja?
Mekkora a feszültség ? Lehet hogy nem párhuzamosan kellet volna betenni a + vezetéket hanem több menetet feltekerni.
Nem látom a mágneses söntöt, valószínűleg kivette. A kép szerint legalább 2 menet van rajta. Nagyon hosszúak a vezetékek trafón kívüli szakaszai.
Az áramot mérted vagy becsülöd? Keveslem a 32 mm2 keresztmetszetet, de lehet, hogy ez csak egyéni igény. Enyémben 2 menet 50-es van. Nem hegesztek vele, csak pillanatpákának használom. Óvatosan, mert gyorsan szétég 6-os rézdrót.
Az áramot lakatfogóval mértem, a kimeneti feszültség, 1.6VAC. 16mm2 vezeték volt, ezért használtam ilyet. Az elektronika a kínai Bővebben: Link
Bocsánat, hogy ilyen sokára tudok cask visszatérni a témához, de más dolgom akadt közben, jövő héttől indul újra a projekt. Azt tervezem, hogy zsugorcsőbe fogok annyi rézvezetéket betenni, amennyit csak tudok, terveim szerint min 2x16mm2 de ha megy több is akkor többet, vezeték hosszát lecsökkentem amennyire csak tudom.
Valami javaslat ezzel kapcsolatban? Akksira szeretnék lapkát ráhegeszteni, milyen hegesztőfejet használjak? Szerintem ami most van, az nem jó.
Sziasztok!
Közben nekem is készül egy kis ügyesség, arduinos ponthegesztő akkucellákhoz. Vezérlés már teljesen kész , már csak az erősáramú rész vár elkészítésre. A hozzászólás módosítva: Jan 10, 2020
Ja, még annyit, hátha segítség lesz másoknak is, a ponthegesztő kábel vége mint ahogy látjátok cserélhető, én CO hegesztő áramátadó elektródáját köszörültem félre, ez azért volt jó, mert ez az elektróda direk nagy hő és nagy áramú felhasználásra készült CuCrZr, ráadásul bár hol kapható és olcsó is.
Sziasztok. Építettem én is mikrótrafós ponthegesztőt. Egy SSR kapcsolja a trafót. Kb 30 hegesztés után az SSR megadta magát. Ennyire nem bírja ezt a fajta igénybevételt? Más megoldás jobb lenne?
Az engem is érdekelne. Milyen értékek kellenek ? (Fotek SSR 40DA a relém)
A hozzászólás módosítva: Feb 1, 2020
Utána olvastam kicsit. Egy másik témában azt írták, hogy elég egy varisztort az ssr-re kötni. Az ssr 320V-ot tud kapcsolni maximálisan, akkor elég egy 250-275V körüli varisztor?
Az adatlap szerint van benne valami snubber szerűség.
Sziasztok!
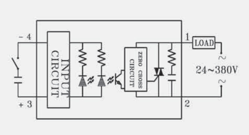
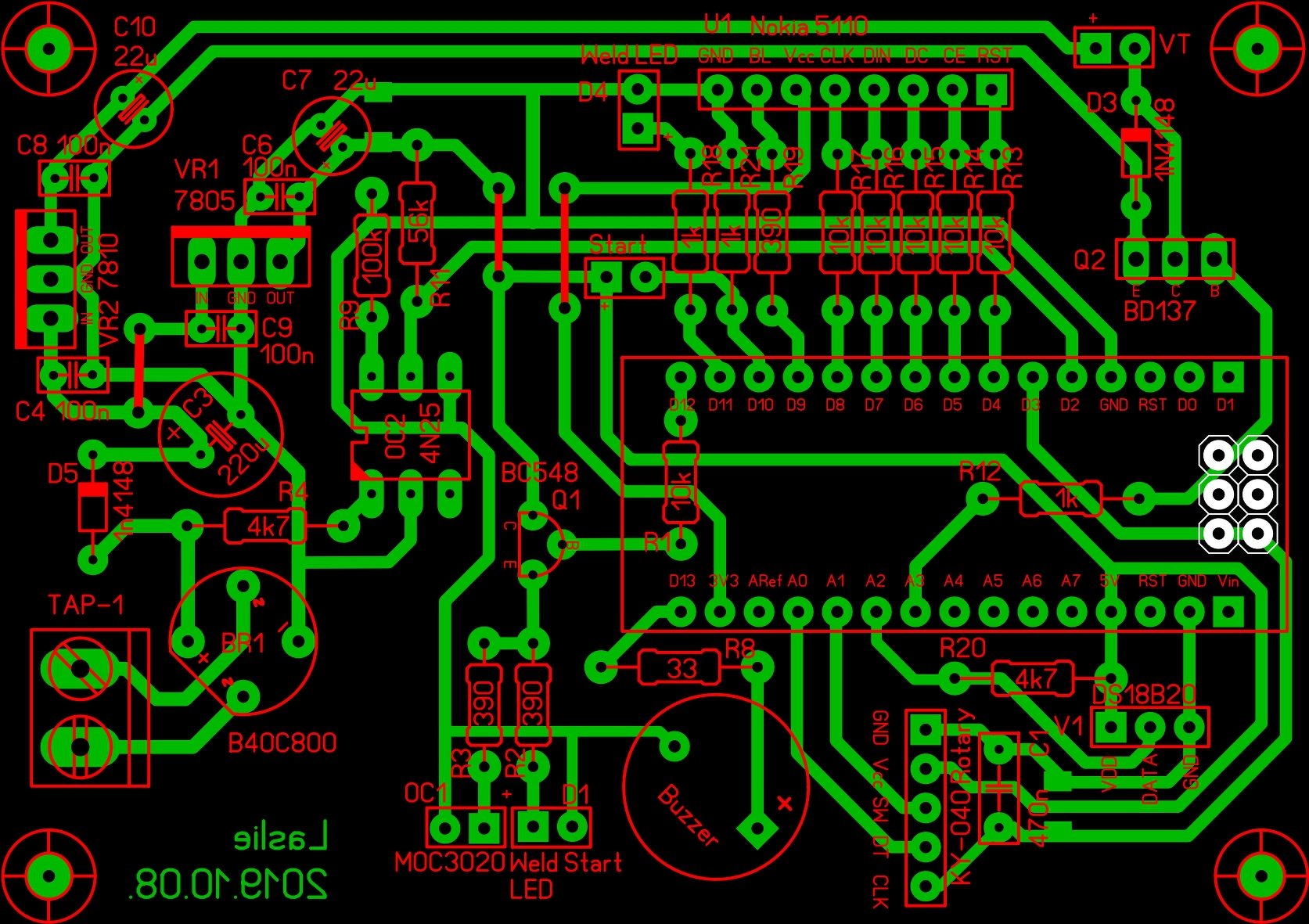
Az alábbi ponthegesztőt szeretném után építeni, melyhez terveztem egy saját NYÁK-ot. Majdnem minden működik is, kivéve a ZCD- részt. Oszcilloszkópon nézve nem jelennek meg a türkék. Multiméterrel mérve 3.29V mérhető a 4N25 tranzisztor collektorán. Néztem logikai analizátorral is, de azon sem látok jelet. Nálam itt megállt a tudomány, mivel nem vagyok elektronikai végzettségű, csak lelkes amatőr. ![]() Kérdés, hogy mit rontok el? (A PCB-től készült kép csak a vezérlő részt tartalmazza.) A hozzászólás módosítva: Márc 1, 2020
Hali!
Ha szerencséd van, a nano túléli, vagy nem... A procid 3,3V-os jelszintet kér, az optó kimenete meg 5V-ra van felhúzva. Méréshez vedd ki a procit, ha rosszul van bekonfigurálva a gpio-ja, akkor ... R9-et én kivenném.
Nem igaz, mert a nano panel mikrokontrollerje 5V ról működik.
A hozzászólás módosítva: Márc 2, 2020
Köszönöm a tanácsot, bár én is úgy tudom (GPeti1977-hez hasonlóan), hogy a nano pin 5V-ot elbír.
Szerinted miért kellene kivenni az R9-t? Itt azt olvastam, hogy azzal zavarvédetté lehet tenni a 4N25-öt. Bár az is igaz, hogy kicsit lejjebb proli mester írásából az derül ki, hogy jobb, ha az nincs ott. A hozzászólás módosítva: Márc 2, 2020
Majd ha működik, beteheted az R9-et...
Nem tudom milyen verziójú/hány voltos nanot-t használsz. 3,3V-os panelre tippelek, mivel amit mértél a bemeneten/optó kimeneten az 3,3V... Ez valahol azt is jelentheti hogy a nano bemenet táp felőli védődiódája tartja ezen a szinten, ezért nem megy fel 5V-ig, és ez nem egészséges. Adatlapot nem néztem, ez a pin valóban 5V toleráns-e, de a mérésedből nem erre tippelek... Mint írtam a nano modult vedd ki, úgy csekkold meg az optó kimenetét A hozzászólás módosítva: Márc 2, 2020
Ilyen nano-t használok.
Kivettem a nano-t és anélkül is 3.3V-ot mértem.
A +5V jelű láb bármilyen meglepő +5V-os bemenet vagy kimenet. Sőt a Vin lábon akár 30V-tal is meg lehet hajtani. A panelon is uA78m05 van. Az USB is 5V-ot kér.... és az Atmega is... A 3,3V-ot az FT232 csinálja mellék feladatként.
Lehet rossz az optocsatoló, ennek a nullátmener figyelő kapcsolásnak működnie kell, sokszor hadználtam már.
Ide optocsatoló sem kell egy sima npn tranzisztor is jó nagyobb bázisellenállással.
Kicseréltem az optocsatolót, de ugyanaz az eredmény.
Az optó kimenetét megmértem multiméterrel: AC állásban 2.1V, DC állásban 3.33V mérhető. Közben sikerült megnéznem szkóppal, hogy milyen jel jön ki. A hozzászólás módosítva: Márc 3, 2020
Meg még néhány kép.
A hozzászólás módosítva: Márc 3, 2020
Meg van a hiba oka!
![]() Összedobtam breadboard-on ezt a ZCD-t. Első körben kihagytam a pipi által javasolt módon az R9-es 100k ellenállást az opto tranzisztor bázisáról. Szépen megjelent a tüske (1.kép) Ezen felbuzdulva, hogy lássam, hogy tényleg ez az ellenállás okozza-e a bajt, betettem. Majd így is megnéztem, hogy milyen ábrát mutat a szkóp. (Olyat, mint korábban.) Mondom nosza, akkor ez okozza a bajt, kivettem a nyákról, és megnéztem így a szkóppal. Szépen rajzolta a tüskéket. Betettem az arduinot a helyére, és egyből működött a ponthegesztő törpe feszültségű része. ![]() Ha elkészülök vele, akkor felteszem a Ki mit épített topikba. Köszönöm mindenkinek a fáradozást.
Igen ezért is felesleges ide optocsatoló, leválaztás nem kell mivel csak egy gnd van semmi nincs lebegőponton, ráadásul lassú is ez a tipus.
Mivel én nem értek annyira hozzá (nincsenek meg az elméleti alapok) és inkább csak után építek, ezért hagyatkoztam az eredeti kapcsolásra.
Véleményed szerint mi lett volna a jobb megoldás a 4N25 helyett? |
Bejelentkezés
Hirdetés |






Enyémben 2 menet 50-es van. Nem hegesztek vele, csak pillanatpákának használom. Óvatosan, mert gyorsan szétég 6-os rézdrót.































