Fórum témák
» Több friss téma |
Fórum » 5 W LED-es (izzók) kiégésének jelzése Arduinoval
Témaindító: fodisoft, idő: Márc 11, 2020
Témakörök:
Ferenc nem.
Azon egy Wago feszültség érzékelő modul látható, pdf formátumban. De ha már Wago és Arduino, valamint pénz nem számit, akkor már inkább ilyesmi legyen.
Az a Wago már egy eltérített javaslat volt, írtam is rá, hogy az feszültség, és nem áramérzékelő.
Az eredeti, amiről az itt látható kapcsolási rajz is van, melyen az R6 ellenállás is szerepel. Ezért gubancos ez az egész történet. Az ablakkomparátort is csak azért javasoltam az egyszerű áramérzékelő helyére, mert a LED tud zárlatos, és szakadt is lenni, egyik esetben sem világít, viszont az áram változása jelentősen eltér az üzemitől. Ha az ablakba csak az üzemi áram körüli értékek kerülnek, minden más esetben hibajelzés van.
De van Hall elemes túláram érzékelő, ha netán egyenáramról lenne szó.
Bővebben: Link
Annyira nem néztem meg, de ha söntöli a Graetzben a LED-t és kiveszi a soros ellenállást a LED elöl akkor müködni fog. Természeresen utánna az érzékelöt sorba kell kötni a fogyasztoval.
A hozzászólás módosítva: Márc 14, 2020
Azért az érdekes, egy közlekedési lámpa amiben olyan LED lámpák vannak amit bemutatott a képen. Egy közlekedési lámpa ritkán megy 230Vra ( a biztonság miatt) és már eleve nem ilyen fehér LED-re ( mikor vannak piros, zöld meg sárga LED-k).
Érdekes az egész, a kérdések is apránként jöttek össze, nem csoda, még most sem tudjuk, hogy igazából miről van szó.
Azt is említettem, hogy a közlekedési lámpáknál nem használnak hálózati feszültséget, nem tudom, de valószínűleg váltóáramot se.
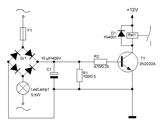
Már jó párszor leírtam, hogy hálózati, váltó áramról üzemel a 2db LED lámpa, amiről képet is mellékeltem.
Valóban van akkumulátoros jelzőlámpa is, de ez hangsúlyozom, nem az! Nem játék, hanem igazi. Arduinós feldolgozás van igen, de meglevő, már üzemben lévő más eseményeket is ellenőrző, nem átalakítandó panelről van szó, amely száraz kontaktot vár, ha világít a lámpa. Ha nem világít, no kontakt. Ebből a bemenetből áll rendelkezésre 2db a lámpák eseményeinek ( világít, nem világít ) visszajelzésére. Amely információk az arduino chipet tartalmazó panelre szerelt és illesztett ethernet vezérlő segítségével hálózaton keresztül jutnak el a rendeltetési helyükre. A problémám az ac/dc hall érzékelős (acs712) panellel az volt, hogy nagyon kicsi , kb. 20-21mA-t kell biztosan mérni, és ennek az erzekelonek tul.kicsi ehhez a felbontása, ha jól emlékszem, amperenként 189mv. Nem tudtam biztos mérést megvalósítani vele. (Ez egy külön kis arduinós ötlet volt, amely esetleg rángat egy relét amely adja a kontaktot a másik meglévő panelnek. Na de nem jött össze, pontatlan volt. Rendeltem áramvédő relét Kínából, próbára ( -hurrá, nem kell külön arduinó, mert ez mindent megold gondoltam). Nem igazán így történt, mert a bekapcsoláskor ugyan azonnal jelez, de a kikapcsolás nagyon késik. Rajzolt az ismerősöm futtában egy skiccet, gondoltam azert meg kellene nézni valakinek, Ki nálam jobban ért ezekhez. Ekkor fordultam hozzátok. Elképzelhető, hogy többeket megzavarhatott az ina226, amit a temanyitóban véletlenül az acs712 helyett irtam, de aztan javítottam, ahogy az AC230v táplálást is többször pótoltam. A hozzászólás módosítva: Márc 14, 2020
Már ott tartok, hogy megkérek egy szakembert, ahogy azt valaki javallotta is már, de nem gondoltam volna, hogy ez egy ilyen nehéz feleadat : húzzon a relé, ha ég a LED lámpa.
Gondoltam kis segítséggel én is meg tudom oldani. Kértem, hogy valaki rajzolja le nekem az optos és komparátoros változatot, mert én sajnos nem tudom. Megértem, hogy nem azért üzemel a fórum, hogy ingyen terveztessenek az emberek, hanem hogy segítsünk egymáson ötletekkel, megoldás javaslatokkal,ez rendben is van. Értsetek meg kérlek, annyi munkát beleöltem már, kaptam ötleteket, amiket nagyon köszönök mindenkinek, azt reméltem kérhetek egy működőképes rajzot valakitől, aki a kisujjából kirázza. Nekem az lenne a legmegfelelőbb, amit Pucuka javasolt az áramváltó tekercses megoldás komparátorral és optoval. Az sem baj, ha nem rángat relét, csak legyen a végén egy kontakt. Ha van opto, már nem muszáj relé, az csak a masik panel védelmét szolgálná. Egyen betáp, ha kell megoldható külső táppal. Ha valaki kedvet érez hozzá kérem küldjön egy rajzot és én megépítem, beüzemelem! Előre is köszönöm! Remélem az előző hozzászólásomban és ebben sikerült mindenki kérdését megválaszolnom, de ha még zavaros valami, azonnal válaszolok, ahogy csak tudok. A hozzászólás módosítva: Márc 14, 2020
A következő kérdést megválaszolva, nem az általam lerajzolt sajnálatosan késve kikapcsoló áramkört kellene kiegészíteni, átalakítani, hanem úgy gondoltam veszek külön tekercset és azt használnám fel, és az általam előre is nagyra becsült, kedvet érző, nálam nyilván sokkal hozzáértőbb fórumtárs által megrajzolt kapcsolásba építeném.
A hozzászólás módosítva: Márc 14, 2020
Annó nem ledes izzók voltak benne, hanem sima izzók, színes plexi van előttük. Igenis 230V megy ki nekik. Ez a ritka esetek egyike. Később cserélték ezekre a led lámpákra , gondolom takarékossági célból, meg már lassan nem is nagyon lehet mást kapni.
Pont ilyen! A hozzászólás módosítva: Márc 14, 2020
Ezt azért közlekedési lámpának nevezni elég nagy pofátlanság, de mindegy.
Az a WAGO cucc teljesen jo a céljaidra csak át kell alakitani. ( egy kis ellenállást beszerelni egy másikat a LED elöl kivenni.). Ehhez nem kell sem rajz, csak némi adottság, hogy megtaláld a helyüket. Ha erre sem vagy képes, akkor valoban jobb, ha olyan embert találsz, aki ezt meg tudja csinálni. Természetesen utánna a WAGO bemenetét sorba kell kötni a fogyasztoval (LED lámpa). És megjelölni, hogy átalakitott cuccrol van szo, nehogy az utokor ugy használja ahogy eredetileg tervezték. Egyszerübb lenne a rengeteg kérdés meg magyarázkodás helyett, keresni egy müszerészt a környéken és megkérni, hogy csinálja meg neked. A hozzászólás módosítva: Márc 15, 2020
És mi lenne, he egyszerűen összelegóznád a klasszikusokat:
- 125mA biztositék (opcionális) - Diódahid - 12V teljesitmény zener - 2200µF elektrolit kondenzátor - Megfelelőn kiválasztott relé Mielőtt még megkérdezi bárki is: Annyira nem fog hiányozni az a feszültség a LED lámpának...
Mivel drága cuccról van szó, keresek valakit aki vagy ezt átalakítja, vagy tervez egy másikat.
Mert ha rosszul választom meg a sönt értékét és helyét, tönkremegy a wago. Azért köszi...
Ha közlekedési lámpát akarsz buherálni, akkor nyilván rendelkezel a megfelelő képesítéssel és jogosultságokkal. Ha nem, akkor komoly bajba kerülhetsz.
Az a kapcsolás, amit velünk is megosztottál és egy hozzáértő fórumtárs rajzolt, teljesen jó arra, amire szánod. A vásárolt áramköröd is pont így működik, ha eltekintesz a kiegészítéstől, ami csak egy LED .es jelzőt működtet.
Én csak bátorkodtam javasolni, hogy a komparátorként üzemelő tranzisztort cserél le egy komparátorra, tkp az is csak egy igen nagy erősítésű tranzisztor (tekintsd meg pl. az LM339 adatlapját) azzal az előnnyel, hogy a kapcsolási szinteket (ezzel az üzemi áramnak megfelelő állapotot) pontosan be tudod állítani. Sőt, ha az adatlapon látható ablak komparátort építed meg, akkor az üzemi áram környezetét tudod beállítani, ami azt jelenti, hogy hibajelzést tudsz előállítani, ha a tényleges áram kívül esik a megengedett üzemi áram tartományon. Nem írom le többször, ha nem jó, hagyd magad az erdőbe vinni.
Köszönöm pucuka!
Úgy döntöttem, megbízók egy hozzáértő személyt, úgyis több darab kell, legalább nem nekem kell mindet megépíteni. Alapból kell 34 db*2. Azért köszönöm mindenkinek, aki időt szánt a kérdésre!
Hello! Olvasom a topikot. Jesszus mennyi félreértés..
Ha az áramváltós áramköröd megfelelően működik, csak épp késleltetve kapcsol ki, annak az az oka, hogy a tantál kondi és az azt követő R1/R7 osztó időállandója magas. Ha a kondira párhuzamosan pld. egy 22k ellenállást forrasztasz, egyből megoldódik a gond. Kb. tizedére csökken a késleltetés. Másik lehetőség a kondi kisebb értékűre cserélése, de SMD miatt az kevésbé célszerű. Idézet: „Arduinós feldolgozás van igen, de meglevő, már üzemben lévő más eseményeket is ellenőrző, nem átalakítandó panelről van szó, amely száraz kontaktot vár, ha világít a lámpa.” Mit jelent ez esetben az, hogy "száraz kontakt"? Léteznek u.i. higanynedvesítésű (kb. prellmentes) kontaktok is. Azok miért nem jók?
Hello! Angolszász gépkönyvekben szokták így írni egy független érintkezőt, Jellemzően egy relé kontaktus, ami szabad.
Meg az sem világos miért baj, ha késik néhány másodpercet. Ugy sem tud semmit kezdeni azzal az infoval, ha elromlik a világitotest. Azt jobb esetben még egy orán belül sem lehet kicserélni.
Hajónapló, kiegészités:
Talán jobb oda az 1 000µF/25V...
Köszönöm. Így még nem találkoztam vele.
Azért nem jó, mert nem csak hiba, hanem visszajelzés is, hogy épp melyik világít, és biztosan világít. Ha áthajtott az autó, vajon piros volt e, vagy zöld, és biztosan világított, nem az az eset állt fenn, hogy rossz volt a piros?
Ilyen esetekben fotó szokott készülni, azon egyértelműen látszik a lámpa állapota.
Az ilyesmit azonban nem ilyen amatör modon kell megcsinálni. Ha ennyire fontos ( pl a vasutnál) akkor a pirosba 2 fényforrást kell tenni. Sok korábbi közlekedési lámpában is kétszálas volt az izzo ( a modern LEDes lámpákban meg 2 áramkörü) és a fö szál hibája azonnal ki volt jelezve de a lámpa tovább világitott pirosan. Azok meg ugy vannak bekötve ( immár 100 éve), hogy ha a fö fényforrás meghibásodik a másik azonnal világitani kezd és egyben visszajelzi a hibát. Nektek mi van ha kiég a fényforrás? Hány ora alatt jut oda valaki kicserélni és mit tesznek ez alatt az autok???
A hozzászólás módosítva: Márc 22, 2020
Ráforrasztottam, de így amikor bekapcsol a világító test, akkor pillanatra bekapcsol aztán azonnal ki. Nem marad bekapcsolva a relé amíg világít.
Megépítettem ezt, és tökéletesen működik.
Említettétek, hogy ha elromlik, nagyobb áramot vehet fel. Ettől tartok még. Nem tudni, mennyivel nagyobbat. (Nincs sajnos kéznél rossz.) A hozzászólás módosítva: Márc 22, 2020
A tranzisztor-relé kombó helyett egy ilyen ? Lehet hogy olcsóbb és egyszerűbb lenne.
A hozzászólás módosítva: Márc 22, 2020
Valoban és itt van optokopler is bemeneten - azaz teljesen biztonságossá is tehetö. Van olyan is amin csak 1 relé van és csak 5 Volt kell neki.
Újra be kellett volna állítani a kapcsolási szintet. Mert vélhetően a bekapcsolás pillanatában nagyobb a áramfelvétel, viszont a névleges áram a kapcsolási szint alatt van.
|
Bejelentkezés
Hirdetés |











