Fórum témák
» Több friss téma |
Fórum » Kapcsolóüzemű tápegység
Témaindító: Rendszer, idő: Feb 18, 2006
Témakörök:
A lerobbant darabok nincsenek meg a felirattal?
Hello! Van egy Güde tipusú akkis.fűnyírom, aminek az akksija teljesen tönkrement. Megpróbáltam kínai li-ion cellákból össuerakni egyet, az eredményt hagyjuk.
Mivel a nyíró kellene, jó lenne vezetékesre cserélni. Ha jól gondolom ehhez egy legalább 10A-s táp kellene, ami már eléd drága dolog. A kérdésem az lenne, hogy véleményerek szerint van e értelme vezetékesre alakítással, vagy csak felesleges pénzkidobás? Esetleg hogyan kezdjek hozzá, hogy megérje? A fűnyíró akksija 36v és 3Ah volt, a.motor azt hiszem 350w.
Üdv! A 10A-es táp kicsi lenne. A motor áramfelvétele nagyobb induláskor, nagy fűcsomó eltalálásakor. A 350W-os fűnyíró is vicc kategória. Persze virágtartóban nevelt macskafűnek elég. Ha már vezetékes, gondold át, hogy egy 800W-os nyírógép tízen-pár ezer Ft
.
Gondolom hálózatról szeretnéd járatni. Remélem nincs agyon elektronikázva, akkor pedig nem sértődik meg a motorja, ha lüktet kissé az egyenáram, amit kap. Kissé nagyobb trafó kell (~500 VA), két ~10 A-es dióda (vagy Greatz, ha egy szekunderes), ami bírja a nagyobb áramlökéseket is.
Ebben sajna igazad van. De a helyzet az, hogy ez az akksis nyíró egy elég gyenge jószág, így tökéletes a falevelek összeszedésére, és darabolására. Mivel egyenge a diót nem kapja fel, így annak a felszedését is könnyíti utólag.
A levélszívók amellett hogy semmit nem érnek (amit én próbáltam) felkapják a diót és szét is törheti a belsejét. Na ezért kellene működőképessé tenni ezt a nyírót. De egy új akksi pakk 40K.. az azért egy kicsit sok. Egy 10A-s táp meg 8K. Ha üresben (értsd: tiszta helyen) indítom el és felpörög, akkro már talán elviszi. Csak nem vagyok benne biztos (kicsit se..)
Amit írtam, az erősen 10 k alatt kihozható.
Rákerestem, 22ért találtam olyan trafót, ami 500VA-t írtak. Vagy rossul néztem valamit? Tudsz esetleg javasolni beszerzési helyet?
deebo: AZ nem jó. Li-ion akksis volt, 3 ilyen akksi alatt egyszerűn szertetörik az egész. Kis, full műanyag nyíró ez...
Nem bizony, a mezei zselés ólomakksi nem tolerálja a periodikus kisütést/töltést, így kevés ciklust tud.
egyébként nem kellene csak 20 percet bírnia. De összeraktam egy kínai akkupackot, de azok a cellák nevetségesek. Persze lehet hogy ha tettem volna bele ballanszert, akkor az is jobban működne. Még azt lehet hogy megpróbálom..
(megjegyzem: az eredetiben sem volt ballanszer, csak a 2 végponton csatlakozott a cellákhoz a ki/bemenet, ezért nem tettem bele én sem) (ez már Off topic kicsit, át is vittem az akksi fórumba) A hozzászólás módosítva: Nov 25, 2019
Semmi baja nincs a periodikus kisüléssel, töltéssel, sőt, ilyenkor normális csak 14.4V-ig tölteni, autóban például semmi keresnivalója nem lenne az akksinak 13.6V felett....
Semmi baja nincs, csak kevés ciklust tud, ha teljes kisütés/töltés van, nézz meg egy adatlapot.
A teljes alatt a normális mértékű kisütést értem, nem a mélykisütést... De valóban léteznek ciklikus használatra szántak, borsosabb áron, pl napelemekhez... Ez nem adatlap, de magyarul van Bővebben: Link A hozzászólás módosítva: Nov 25, 2019
Szia pcmaster90
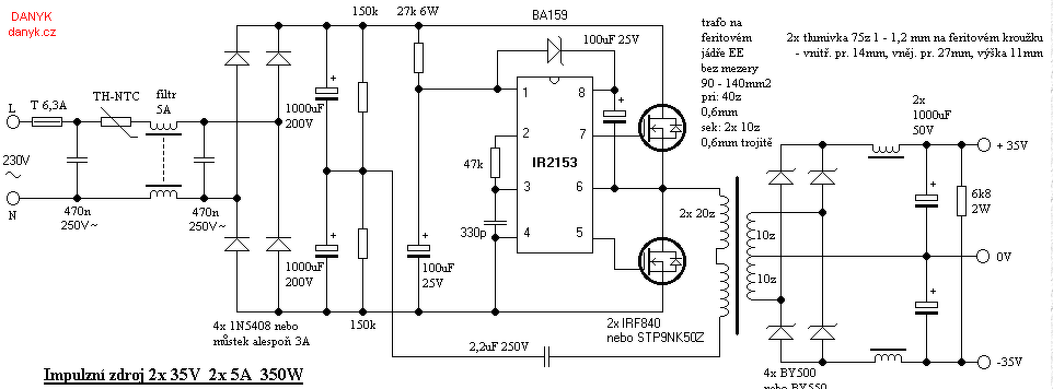
Csak most olvastam tópikódat, de remélem időben hozom a javaslatomat. Rossz kapcsolást választottál a danyk oldaláról az egy halogén lámpa tápegysége, helyette a mellékelt kapcsolást ajánlom. Ez tulajdonképen egy full hidas erősen módosított rezonáns tápegység. A szerző szerint a vasmag 95-140 négyzetmilliméretű E vas legyen, ahol a primer menetszám 2x20 menet, ahol 20 menet feltekercselése után kell az általad kívánt szekunder meneteket feltekerni. Ezután kell a maradék 20 primer menetet rátekerni. A kimenet szűréséhez a szerző ferritgyűrűre tekecselt induktivitást javasol. Lásd ábra jobb felső sarka. A kimenő feszültséget OPTO csatolóval lehet stabilizálni, valamint a szerző oldalán túláram védelmet is találsz. Egyszerű nagyon megbízható tápegység. Üdv.
Bocsi a kapcsolási rajz lemaradt.
Szia djadji!
Túl kevés információt adtál s amit adtál az is kifogásolható. Kezdődik a 10A-es táppal s 350W-os motorral. Amint írod 36V és 3A-es akku van benne. Ez mindössze csak 108 W, amit az akkud letud adni Ezzel az akkuval vélhetően egy töltéssel kevesebb, mint 1 órát működött. Amint írtad 20 percig volt használható, ez alátámasztja a 300-350W-os motort. Akár Li-Ion. Akkuval is használhatóvá tehető, akár hálózati táplálással. Mind a kettőhöz alkalmazható a pcmaster90-nek küldött tápegység kapcsolás. Epu2 ezeket a fűnyírókat ne hasonlítsd a 2kW-os fűnyírókhoz. Ezekhez gazmentes rendszeresen karbantartott pázsit kell. A szomszédomnak van egy hasonló automata önjáró masinája (potom 450000 Ft) Li-Ion akkuval működik éjjel-nappal esőben képes működni. A pázsit hegyét ~6mm-rel rövidíti. Ha lemerül az akkuja elmegy az itatóba feltölti magát s folytatja a munkát. Ennyi!
Szia gabor1566!
Peter65 és 13_Balu50 jó és pontos megjegyzését kiegészítenem azzal, a kész tekercsre még tegyél egy réteg nem zárt rézfóliát melyre ráforrasztasz egy kivezetést s ezt majd a földelésre kötöd. Ezzel semlegesíted a szórt induktivitást, mely jellemzően a kettő vasmag nem tökéletes illeszkedéséből adódik. Itt jegyzem meg a magyar értelmezésben a szórt induktivitás mást jelent. Az angolban a fentiekben van meghatározva a szórt induktivitás. A tekercs belsejében keletkező parazita induktivitást az angol szivárgó induktivitásnak nevezi. S a kettő között óriási különbség van. Bocsi a kiegészítésért.
szerintem kevered.
Az említett nem zárt rézfóilát két tekercs közé teszik sztatikus árnyékolásnak , a trafót körbetekerve zárt rézfóliával pedig a trafót árnyékplják úgy hogy nem engedi az erővonalakat szóródni a rövidzár menet.
Köszi szépen az infókat és a kapcsolási rajzot is.
Trafót be lehet szerezni készen, vagy érdemesebb megcsinálni?
Sziasztok! Van a képen látható faék egyszerűségű kapcsolóüzemű LED táp. Sajnos tönkrement, bekapcsoláskor felvillannak a LED-ek aztán halványad derengenek. Hol keressem a hibát, mi mehetett tönkre benne?
(másik oldal lemaradt) A hozzászólás módosítva: Márc 13, 2020
Szia!
Ha faék egyszerűségű, akkor mi a probléma? ![]() Mérd meg a 3xx volt dc feszt, megvan-e.. utána nézd meg a "led-sorodat", ha hozzáférhető pár helyen, kisebb darabonként, egységenként ki tudod-e világítani 20-30 voltról, biztonságilag pl. 470 ohm soros ellenállással. Ha tudod, mennyi lenne a normál kimenő, terheld le a tápodat ahhoz megfelelő ellenállással, a wattra figyelve és az megvan-e ( pl. 60-80 volt..)
A faék egyszerűséget az alkatrészek számosságára értettem
A LED-eket már néztem egyesével ~20mA-ről hajtva, odaérintve a drótot, jók voltak (naná, én forrasztottam). Most megnéztem a tápot ahogy írtad és terhelve az is jónak tűnt. Visszatértem a LED-ekhez, jobban megbirizgálva a forrasztásokat 2 helyen is találtam hibát Átforrasztottam, jó lett Mentségemre legyen hogy kb. 8 évvel ezelőtti forrasztás és SMD LED, valószínű a hőtágulás hatékonyan közreműködött. Köszönöm a segítséget!
sziasztok, segítségre lenne szükségem. Javítok egy tápot. Bentel BAQ60T24 (27,6V 2,5A akkutöltő és táp). Sajnos nem találok rajzot. Az alap probléma az volt, hogy szakaszosan járt, ugy kb 1 másodperces ütemben lüktetett. Kicseréltem az összes elkót, a fetet. Minden forrpontot átforrasztottam a primer oldalon. Most simán tolja a 27V 3 ampert tartósan. Terheléssel csendes, de amikor leveszem a terhelést hallom az 1 másodperces kattogó hangot. Mi okozhatja ezt? Ilyen tából több is van, tehát van bontható donor és van már olyan is 2db amit a kondicsere rendbe hozott.
Szia!
Terhelés nélkül leáll, elindul, leáll... nem tudja kiszabályozni a semmit. Az ic táp kondiját esetleg lecserélheted.
kicseréltem a ic tápkondiját is, 47µF volt benne, de elfogyott ezért 33µF tettem bele, ezt most kicseréltem 100µF kondira és megszűnt a kattogás. Köszi
Urak, olyan kapcsoló üzemű tápegység létezik amivel akár STK vagy bármely más olyan hangfrekvenciás végfok meghajtható, ami +- tápról működik?
|
Bejelentkezés
Hirdetés |








Átforrasztottam, jó lett 
