Fórum témák
» Több friss téma |
Sziasztok!
Panasonic WM61A mikrofonhoz van valakinek kalibrációs fájl frekvenciamenet korrekcióhoz?
Hello!
Érdeklődnék templomba milyen mikrofont érdemes venni? Jelenleg egy SHIYA WM-803 van ez elég jól müködik de van egy másik és az nem lényeg hogy kb 15cm tudja érzékelni a hangot és vezetékes legyen. Válaszokat előre is köszönöm.
Templomban hangosításkor az a probléma, hogy eléggé visszhangos a tér. Ilyen helyre éles, előre irányú iránykarakterisztikájú mikrofon kell. Olyasmi, mint a puska mikrofon. Sokszor, mert nem vesznek ilyen mikrofont, inkább érzéketlen mikrofonnal oldják meg.
És más egyébb esetleg dinamikus vagy kondenzátor mikrofon?
Melyik lenne jobb oda?
Keress egy ATR6550, vagy valami hasonlot. Ez aránylag olcso és ilyen célra nagyin jo.
Oké
De amúgy melyik jobb még oda a dinamikus vagy a kondenzátoros?
A kondenzátoros (elektret) jobb.
A hozzászólás módosítva: Júl 9, 2018
Köszönöm szépen a válaszokat!
Esetleg abba tudsz segiteni hogy a hangszorok mért zúgnak?bebekapvsolom az erősítőt és zúgnak egy univox apt100 és egy univox minimix akt 408 erősitők vannak
Az APT már magában is brummos, vagy csak ha a jelvezetékkel össze van kötve a keverővel?
Tehát csak a végfok magában zajtalan, ha összekötöd, akkor búg. Ez esetben a keverő okozza, a benne lévő tápegységet kell vizsgálni (elkók).
Az is előfordulhat, hogy a védőföld - ami ugye be van kötve mindkét hálózati csatlakozóba - és a jelkábel fölhurkot képez.
Látatlanban, a 2. verziódra szavaznék.
Sziasztok! ISS SSTV vételhez szeretném a rádióm (Baofeng UV5R) hangszóró kimenetét a telefonom mikrofon bemenetével illeszteni. A bekötéseket megtaláltam. Én egy egyszerű feszültség osztóra gondoltam. De nem tudom a jelszinteket. Találtam olyan rajzot is, hogy direktbe lett kötve a hangszóró kimenet a mikrofon bemenettel. Ezt azért nem gondolom megfelelőnek.
Tudnátok valami illesztést tanácsolni?
Sziasztok !
Ha van valakinek RFT /NDK/ telefon mikrofonja vevő lennék rá . Ez egy piezo mikrofon .
Ott is próbálkoztam már .
Elég nehezen beszerezhető , azért keresem mindenhol .
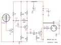
Sziasztok. Vásároltam egy BM800-as "stúdió" mikrofont, viszont nem tudok neki fantom tápot adni (+48V), viszont sok helyen láttam hogy átalakítják. Hogyan tudnám átalakítani hogy a pc mikrofon portján kijövő 5V-al működjön megfelelően? Válaszokat előre is köszönöm.
Kapcsolási rajz mellékelve.
Szia Peti!
Én azzal kezdeném a kisérletezést, hogy R5 és C16 egyik fele kiszabadit. 3.5mm-es Jack GND pontja a Q2 Source, Hot meg a Q3 Drain. Remélem érthető voltam. Lehet hogy a beállitásoknál be kell kapcsolni a "Boost"-ot.
Nem lesz az úgy kicsit "izmos"?
A hangkártyára próbálok vigyázni azért. Valahogy úgy oldották meg hogy a tápfesz és kimeneti oldalon variáltak kicsit. SMD ezért inkább csak egyszer alakítanám át. ![]() Mod.: Ha jól értelmezem az előfok 9V-ot kap, ha lényegébe majdnem a felére veszem ott az ellenállást (2.2K helyett mondjuk 1K) , és a felső stabilizátort kiiktatom akkor az ott kaphat (R1, D3, C7, Q6 kikerül) Akkor már csak valahogy a végén kell változtatni kicsit. ![]() Még annyit hogy akkor a máik két ellenálláson is legalább feleznem kellene hogy ne másszon el a munkapont. A hozzászólás módosítva: Máj 31, 2020
A hangkártyának semmi baja nem lészen (ki kell birnia a bemenetén a rövidzárat, bárki összekeverheti a fülest a mikrofonnal, mégsem illik tönkremenni...).
Bonyolithatod persze, én inkább amiatt aggódnék, hogy: - Kevés a tápfeszültég a kapszulának, - Kicsi a jelszint a hangkártyának, - Kicsi tápfeszültség miatt a hangkártya nem érzekeli a mikrofon bedugását. A hozzászólás módosítva: Máj 31, 2020
Szia
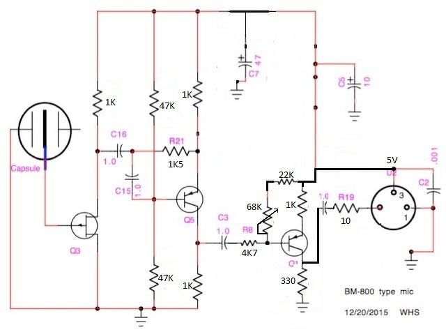
Én nem alakítanám át, a legtöbb kondimikrofonnak nem kell 48V, általában 15-18V is elég (akár 2db 9V-os elem), a rajz meg elleshető valamelyik fantomtápos keverőről, hogyan kell adni neki. De ha van 2x15V szekunderű trafód abból tudsz csinálni 48V-ot (vagy majdnem annyit), bármelyik fantomtápos keverő rajzát ha megnézed ott is 15-17VAC-ből oldják meg. Mellékeltem egy rajzot, tanulmányozd.
Jelenleg ha bedugom (van hozzá XLR-JACK gyárilag) irdatlan halk a mikrofon, bár ez egyértelmű hisz a pc portján csak 5V jön ki a 48 helyett amire méretezték. Brutális erősítéssel hallható a mikrofon de akkor már nagyon zúg.
Vagy csinálsz hozzá "táp adaptert", vagy ha bele akarsz nyúlni, akkor meg leirtam, hogy én mit tennék.
Na ide jutottam, közben bejött a hétvége nálam is.
Körübelül ez körvonalazódott meg bennem, így megmaradnak az előfok áramkörök, és az 5V-os működési feszültséget is megkapom. Annyit változtatok még hogy Q1 68K-ja egy helipoti lesz, persze lesz előtte ellenállás, de valamennyire szabályozni szeretném a végerősítést hogy a számgép hangkártyának ne kelljen erősíteni a jelen szinte semmit.
Sajnos ez igy tutira nem fog működni, mert Q1 emittere kondenzátorban végződik, és nem kapja meg az "éltető" egyenáramot.
Köszönöm így már feltűnt. Ujrarajzoltam, most változtatható "Gain"-el a végén. Megkaptam a tápfeszültséget, és a munkaponthoz az ellenállásokat.
Sajnos szerintem igy sem fog működni, mert nincsen miért/mitől kinyisson a Q1 tranzisztor. Talán ha a 68k helitimmer a GND felé lenne... (Bajom van ezzel a helitrimmerrel, úgy egyébként, mert lehet bele sem fér az SMD-k közé, meg minek is kellene oda trimmer?)
Amennyire én tudom (de nem értek hozzá), vannak (profi?) hangkártyák, akkor nem kell mókolni semmit, adják a fantomtápot meg minden. Alaplapi/mezei hangkártyák mikrofon bemenete meg valami ilyesmi. Kérlek tűnjön fel, hogy nincsen olyan a 3.5mm-es jackon, hogy +5V. Maximum olyan mint: Idézet: „ Microphone bias Audio, right, in (biased, mic. level)” belül jó nagy ellenállással felhúzva. Röviden: Arra van kitalálva, hogy direktbe rá lehessen kötni egy elektret mikrofon kapszulát, amit a kártya/alaplap érzékel és táplál. Kérlek fontold meg ezek tükrében ismét az eredeti javaslatomat (ha már úgyis átalakitod a mikrofont), hogy kikapod azt a két alkatrészt, marad érdemben a kapszula és a FET.
Nem egyszerübb 2 DC-DC átalakitoval megoldani a fantom tápellátást??????
Nem kel belenyulni semmibe, akár egy 9V -s elemröl is mehet.
Én sem szivesen nyúlok bele semmibe, ami jó, régi és működik.
Ez egy öreg dinamikus mikrofon, a PC hangkártya illesztés (3 alkatrész) a 3.5mm-es jack dugó házában van... A hozzászólás módosítva: Jún 3, 2020
|
Bejelentkezés
Hirdetés |
















