Fórum témák
» Több friss téma |
Fórum » Akkumulátor kisütése
Témaindító: Parázs Gábor, idő: Jún 12, 2008
Témakörök:
Üdv mindenkinek
Egy Airsoft fegyver aksijáról lenne szó.Az aksi Ni-Cd 1200mAh 8.4V.Ezt az aksit csak úgy lehet tölteni ha teljesen le van meritve, sokszor kéne, hogy fellegyen töltve teljesen, de nincs lemerülve.Ha a fegyverrel akarom lemeriteni az sok lőszerbe kerül, ha nem teszek be lőszert a fegyvernek nem tesz jót.Tehát valahogy elektronikusan kéne kisütni az aksit.Erre várok ötleteket.Gondoltam arra hogy egy megfelelő ellenálásal ki lehetne sütni, igaz nem túl hamar de mégse kéne vele lővőldőzni. Várom az őtleteket. köszönöm
"1.2V NiMH akkumulátor kisütő" ez az általad küldőtt topic cime nekem, Ni-Cd aksim van.Szerintem nem úgyanúgy kell kisütni.
de azért kösz
Ugyanúgy kell kisütni mind a 2 fajta akkumlátort. Tölteni is ugyanúgy kell. Csak míg nicd-re nem tölthetsz rá félig feltöltött állapotban a nimh-ra igen.
Legegyszerűbben izzólámpával. A kapacitás 15-20 százaléka megfelel szerintem. Tehát úgy 180 és 240 mA között.
Nagyjából cellánként 1V-ig kell lemeríteni, tehát ez az esetedben 7V.
Szia
Ez tetszik egyszerű megldás.És látni ha már merűl.Én úgy tudom ezeket az aksikat teljesen le kell meriteni és akkor lehet tőlteni?!
Szia!
Egy ellenállással kibirod sütni. A kisütőáram az akksi kapacitásának egytizede. Az akkumulátor feszültséget el kell osztani a kisütőáram nagyságával. 16 órán keresztül kell rákötni az ellenállást az akksira. 1,2Ah/10=0,12Ah Szóval 8,4V/0,12Ah= 70ohmos ellenállást kell keresni és 16 órán keresztül kell a kisütést folytatni. Ja és ha nagyobb akksit sütsz ki, akkor a teljesítményt is figyelmbe kell venni, ami kapocsfeszültség*kisütőáram. P=Uk*I = 8,4V*0,12A = ~1W-os ellenállat kell.
Hello!
Kis apró hibák vannak a gondolatmenetedben. - Az aksi névleges kapacitása (itt 1.2Ah), a 20 óra alatti kisütéshez van megadva (tehát C/20 terhelő áram mellett). C/10 kisütő áram mellett, már a kapacitás is kevesebb. - Ha C/10 árammal 16 órán keresztül tudnánk kisütni, akkor az aksi kapacitása már 160%-al többnek kellene lenni ,mint a névleges azaz ráírt! - Csak akkor tudnád a névleges kapacitásnak megfelelő Ah értéket kivenni belőle, ha az előzőleg teljesen fel volt töltve, és a kapacitása is még 100%-ban megvan. (Ez még új korában sem garantált) Az aksit időre kisütni (de tölteni is) elég lehetetlen vállalkozás. A kisütést 0,9V cellafeszültségig kell végezni. (Sajnos az egyszerű töltők, ezt a tényt figyelmen kívül hagyják) Tehát egy olyan kapcsolás kell, ami jelen esetben 6,3V-ig süti ki az aksit, majd a kisütés megszakad. A kisütő áram már lehet C/5...C/10 értékű. Sajnos aksipakkok halálát legtöbb esetben a mélykisütés okozza. Ugyan is, az üzemidő közben a cellák kapacitása csökken és még sajnos nem is egyenlően. Kisütés közben (ez lehet a normál használat is), a már kimerült cellát, a még töltött cellák átpolarizálják. Többek között ezért "veszélyes" az akkupakkok mélykisütése. A kisütést úgy, mint a töltést cellaszinten kellene végezni. Ha ez nem lehetséges, akkor jöhet az előbb felvázolt megoldás. ("C" = az aksi névleges kapacitása Ah-ban) üdv! proli007
Szerintem a legegyszerűbb egy izzóval kisütni.Figyelem közbe a feszültséget.Csak nem tudom hány cellás az akism, az a baj.És kb milyen paraméterű izzó kelenne?
köszönöm
Leírnád a fegyvered pontos tipusát? Az aksiról dobhatnál fel egy képet.
Szia
Sajnos nincs fényképezőgépem ezért nem tudok képet késziteni.De nem sok látszik mert egy keményebb fekete fólia rá van húzva. A fegyver típusa: Cyma Cm028A Tactycal AK.
Szerintem 7db 1,2 voltos cellából ál. De nem biztos.
Hello!
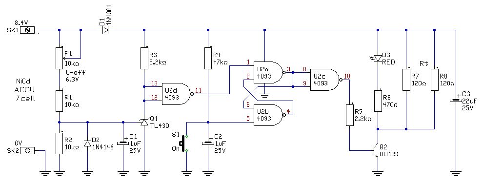
Hogy ne csak a levegőbe beszéljünk,készítettem neked egy kis rajzot a megoldásról. üdv! proli007
Szia
Leírnád nagyvonalakban a műkődést?Tetszik.
Hello!
Nem egy nagy kaland. Egy bistabil multivibrátorból áll, amit a nyomógom megnyomásakor bebillen, és a kapun, majd a tranzisztoron keresztül bekapcsolja a kisütést. Amikor a feszültség eléri a kisütési értéket, a bistabil visszabillen és leállítja a kisütést. A pontos feszültség érzékelésről a TL431-es IC gondoskodik. Amikor a Gate feszültsége eléri a 2,5V-os belső referencia értékét, az anódban áram folyik és lehúzza a kapu bemenetét. (természetesen kisütésnél ez a folyamat visszafelé játszódik le) A bemeneti osztó, úgy van beállítva, hogy ez ne 2,5V legyen, hanem a kívánt minimális kisütési feszültségnél. Beállítani úgy lehet, hogy - Rákapcsolod a tápot, és beállítod rajta a kikapcsolási feszültséget. (mondjuk 6,3V) - A potival R2 ellenálláson mérve, 2,5V-ot állítasz be. - 8V-ra szabályzod a tápot, megnyomod a gombot, kigyúlad a led. - csökkented a feszültséget, amíg a led ki nem alszik. Megnézed a feszültségszintet. Ha nem megfelelő, akkor módosítod a poti álllását és kezded előlről a beállítást. (Elvileg az aksirahelyezéskor a C2 kondi miatt, a nyomógomb megnyomása nélkül is megkezdődik a kisütés.) üdv! proli007
Szia
Szóval rákötöm az aksit, bekapcsolom és a led gondolom villágit mindadig még ki nem sűl az aksi, ha kisült gondolom kialszik a led, hogy jeleze a kisülést?!Gondolom ha eléri az aksi azt a küszöbfeszültséget amit beálitotam akkor kikapcsolja a kisűtést, és nem fogja teljesen kisütni az aksit(nem kell lesni, hogy mikor végez).Gondolom így műkődik nagyonnagy vonalakban. köszi megfogom épiteni és a hála se fog elmaradni.
Hello!
Igen, így kell működteteni. Kikapcsolál után is van némi áramfogyasztás, de az kb. 2mA alatt van. a kisütési idő után, hogy meddig akarod rajta tartani, ezt kell figyelembe venni. (Sajnos az áramot, a TL431 működése miatt, nem igen lehet csökkenteni.) Amúgy, a két 120ohm helyett, a kedvenc izzódat is használhatod, akkor a Led jelzés akár el is maradhat. üdv! proli007
Megfogom épiteni.Köszönöm
Szia
Írtad, hogy a C2 miatt a nyomógomb megnyomása nélkül is megkezdődik a kisűtés.Akkor minek oda nyomogomb?Ha kihagyom a C2-t akkor nyomogombra indul a kisűtés?
Hello!
Bekapcsoláskor a C2-ben nincs töltés, így amíg feltöltődik "rövidrezárja" a nyomógombot. Így az áramkör automatikusan indul. De nem túl korrekt megoldás, mert ha csak egy pillanatra érinted a készüléket az aksira (vagy kontakthibásan), lehet félig feltöltődik, és már nem fogja indítani. Tehát ha kb. 20 másodperc eltelik a két ráhelyezés között, akkor biztosan indulni fog. Viszont gondolj bele, hogy amikor kisütötted, és kialudt a Led, biztos meg fogod nyomni a nyomógombot, hogy kipróbáld. Valamint beállításnál, mikor többször újra kell indítani, hasznos lesz a nyomógomb. Ez csak egy panelba ültethető nyomógomb. kb. 20..100Ft-ért kapható. (Minden bontott vacakban ilyen van) Ha nem akarod, nem ülteted be. üdv! proli0007
Szia
Bocs, de már teljesen belekavarotam.Az elektronikától teljesen eltekintve leírnád a használatát?Egy használati utasítást írj már légyszíves. kösz
Hello!
Hát ez baromi komplikált lesz! ![]() - Ráteszed az aksira polaritáshelyesen a kütyüt. A Led kigyúlad, és elkezdődik a kisütés. (Ha mégsem, megnyomod a gombot) - Ha a Led kialudt, kész a kisütés, leveszed az aksiról. (De mert te bizalmatlan vagy, még néhányszoz meg fogod nyomni a gombot, így a kisütés, még egy-két percig folytatódni fog. Aztán megint lekapcsol.) - Majd lehet homlokot törülgetni, "Ez férfi munka volt!" üdv! proli007
Köszönöm szépen.Mostmár kitisztult.
Oké.Akkor most én is mondanék valamit ezekkel az akkukkal kapcsolatban,aki akarja megfogadja a tanácsot.
Én próbáltam feljavítani rossz telefon akkukat is ezzel a módszerrel és 50%-ban bejött, regenarálódott. Az akkura, (a te esetedben 8,4V-os) egy 12V 3W-os izzót kötök (végülis jó az 5W-os is,ha csak az van). Amíg van fénye,addig hadd világítson. Utána leveszem az égőt és kerítesz 10 db LED-et (nálam 5mm-es 30Cd-es piros led volt éppen), mindhez 1 db ellenállást (fontos, hogy külön legyen mind). A te esetedben mindhez 470Ohm-osat. Ugye minden leddel sorban van a hozzá tartozó ellenállás.A 10 db led áramkört ráteszem az akkura. Ez szépen meríteni fogja, közben időnként mérheted is az akkufeszt. Szerintem 7V-nál megállhatsz. Fontos! Visszatöltés csakis égőn keresztül. A 3W-os izzón keresztül automatikusan feltöltődik, sőt ha pillanatnyi zárlat lenne töltés közben,akkor sem megy tönkre, mert van áramkorlát. Ezeknek az akkuknak az a halál,amikor állandóan fel vannak téve töltőre úgy, hogy már melegszenek is töltés közben. Azt nem szabad. Aki szeret kísérletezni,annak ajánlom kipróbálni a következőt: Valamilyen akku (pl. telefon NiMh akku) merítsd le égővel a leírtak alapján, mérd a feszt,amikor úgy gondolod hogy már lemerült. Hagyd ott az akkut és mérd meg 1 óra múlva. érdekes mérés lesz,"visszajött a fesz". Ha ráteszed az izzót leesik újból afesz, az izzó nem világít. De ha a 10 LED-del tovább terheled, akkor a LED.ek világítanak. (vagyis izzóval már nem,de LEd-ekkel igen). Majd pár óra múlva, ha már a LED-ek nem világítanak, vedd le, mérd meg az akkut, és 1 óra múlva mérd meg ismét.
Szia
Ez zsír új aksi.Adtak hozzá gyári tőltőt.Az elején megformáztam, az első tőltés 12 óra volt ahogy a használati írta, a többi 6-8óra.Nekem a kisűtő azért kell mert sokszor tudom, hogy már nem sokáig bírja és mennénk játszani és félő, hogy játék közbe merűl le; Ni-Cd aksi lévén rá nem szabad tőlteni.De ha csak lővőldőzők a fegyverrel akkor az sok golyóba kerül, ha golyó nélkűl lővőldőzők akkor a rugókat kikésziti, ezért szeretnék egy normális kisűtőt késziteni. Köszönöm a tanácsokat.
Nekem van egy Bosh marokcsavarhúzóm, abban is 4,8 V-os akkupack van,hasonló a helyzet. nálam az volt a jelenség, hogy a gyári töltőt rárakva pár óra múlva melegedett az akku. Viszont eltelt fél év, és amikor használni akartam elég gyorsan lemerült, nem volt forgatónyomaték (maradt mindig a csavarhúzó). Gyanús volt a dolog, hogy nem töltötte fel rendesen.
Szétszedtem, kisütöttem a leírtak alapján,az SMD diódákat (volt zéner is benne)kiiktattam, egy izzót kötöttem sorba (12V 3W beépítve a led helyére) töltéshez és azóta nyugodtan rajtahagyom a töltésen, nem lehet gond. Viszont meglepően jól bírja most, nagyon erős. Ez van.
Nem túl jó ötletet mondtál most... Ha már folyamatosan rákötött műszerrel, izzóval a megfelelő értékre kisütötte, miért kell ledekkel gyilkolni még azután? ( Mintha nem leírtuk volna előzőleg is, hogy meddig szabad kisütni: a multimétert is azért kellett volna rákötni. ) Ráadásul olyan áramkört javasolsz, amihez húsz alkatrész kell...
De ha a cél az volt, hogy tönkretegye a hibátlan akksiját, akkor javasolhattad volna a műszer nélküli totális kisütést izzóval - ugyanis az izzó 0 V-ig is képes kisütni az akkut, akkor is terheli, mikor már nem világít, míg a Te karácsonyfafüzéred csak a led nyitófeszültségéig meríti le.
Mondtam: nem kötelező megfogadni a javaslatot.Én kissé hervatag akkura írtam a formázást.A töltéshez pedig a soros izzót, hogy tényleg automata legyen(long life).
"Nem túl jó ötletet mondtál most... Ha már folyamatosan rákötött műszerrel, izzóval a megfelelő értékre kisütötte, miért kell ledekkel gyilkolni még azután?"-mert ezeknek a lelkiviláguk más, mintha egy sima szárazakkut merítenél le csumáig. Igen, 20 alkatrész.Pontosan annyi+némi Sn60Pb38Cu2+némi vezeték. de mindennek van ára. (ennek spec. kb. 200HUF)
Nem volt célom a vita. Egyszerűen látszott a hozzászólásodból, hogy nem olvastad el a topicot. Kőkemény 23 hsz., ennyit kellett volna strapálnod a szemed. Akkor láthattad volna, hogy a kérdésben szereplő akksi teljesen hibátlan; hogy az izzós megoldás már ki volt tárgyalva; hogy a kérdés lényegében proli007 által megoldódott egy egyszerű, ámde automata áramkör képében ( ezért van gondolom a hozzászólása zöld háttéren ). Továbbra sem hiszem el, hogy bármely akkumulátor tipusnak jót tesz a mélykisütés "csumáig". Bármilyen a lelki világa - szerinted. Én mindenhol azt olvastam, hogy a legyengült akksikat megadott határértékek közötti ciklikus töltéssel-kisütéssel lehet regenerálni, persze csak addig, amig visszafordíthatatlan pl. kémiai elváltozások be nem következtek benne. A teljesen "fáradt", állott akksikat pedig pont nem csumázni, hanem bikázni szokták; mivel alapból olyan alacsony a feszültségszintje, hogy egy normális "long life" töltő e nélkül meg sem kezdi a töltését. És itt nem a trafó-dióda-ellenállás tipusú töltőre gondoltam. Az max. a bikázáshoz lehet megfelelő. Azért arról a szárazakkuról írhatnál 1 kicsit részletesebben, a többi fajtát már nagyjából ismerjük. Engem személy szerint a lelki világa is érdekelne nagyon!
szárazelem- elírtam
Na jó! Ólomakkunál a halál a teljes lemerülés, ez így van. NiCd - szereti ha kisütik, szereti ha csumára feltöltik, viszont nem szereti ha éppenhogycsak töltenek rajta egy kicsit. De halál, ha sokáig töltik és inkább csak hőt termel. Így van? NiMh - szereti ha kisütik, szereti ha feltöltik, amíg ő szeretné (automatikus töltéssel: pl. izzó sorba). Nem szereti viszont,ha rajtahagyják a töltőn sokáig vagy nagy árammal töltik gyorsan. (autóban is durrant már el telefon akku autóstöltőről) Viszont némelyik akkupackban van védelem mélykisütés ellen. égővel nem tudod tovább kisütni, mert nem engedi (figyeli a terhelést), erre jó a LED. Nekem bevált és ennyi. AZ a lényeg, hogy a marokcsavarhúzóm akkuja jobb mint újkorában. Tényleg nem volt türelmem elolvasni az egészet. Légy jó! |
Bejelentkezés
Hirdetés |











