Fórum témák
» Több friss téma |
Fórum » RIAA korrektor
Témaindító: Ghost Rider, idő: Aug 25, 2006
A NAD7140 Line bemeneti szintje 160mv/15k/100pF....szét kellene hajtania ennek a phononak
![]() https://www.manualslib.com/manual/108995/Nad-7140.html?page=3#manual Mivel két teljesen különböző erősitővel is ugyanazt produkálta - gondolom nem azokban van a hiba. Meg kellene mérni ezt a phonot... TJ. A hozzászólás módosítva: Jún 23, 2020
A 33k ellenállások biztos jók? Én három barna csíkot látok, az 110 Ohm, a három narancs csík helyett, de lehet a monitorom vagy a szemem csal..., de én mindenesetre megmérném őket.
Koszonom Istvan utana mertem 33K es harom narancs csik, a foto amit felraktam nem volt az igazi .
Jobban megnézve a kapcsolást, növelheted az erősítését, 330 ohm ellenállással (T2 emitter ellenállása) párhuzamosan köss 220u soros 220 ohm RC tagot.
Vagy a 220+110 ohm és a 220 ellenállásra párhuzamosan 220u, de ez nagyobb módosítást igényel a panelen. A hozzászólás módosítva: Jún 23, 2020
Lerajzolt, így érthetőbb. Baloldali variáció 330 ohm helyére megy.
(Bal elkot fordítva rajzoltam, bocs..) A hozzászólás módosítva: Jún 23, 2020
A HFM-1 erősítése nem növelhető tetszőlegesen, mert más hiba léphet föl. Zaj, gerjedés, bármi lehet a következménye.
Más lehet itt a probléma. A Nyák biztosan jó? Minden úgy és oda csatlakozik, ahová a kapcsolási rajz mutatja? A hetedik tranzisztor, mint emitterkövető, be lett építve megfelelően? Oszcilloszkóppal kellene méréseket végezni, hol tűnik el a jel, mert az a jel ami kijön a korrektorból, bőven meg kell hogy hajtsa a HIFI-erősítőket. (Más: Én az összes Tantál kondenzátort kidobnám és hosszú-életű ELKO-t építenék be helyettük, a kisebb torzítás és a kellemetlen félvezető-szerű működésük miatt. A Tantálkondenzátorok sok hiba okozói lehetnek, hangfrekvencián kerüljük a használatukat. Tapasztalatból írtam ezt.) Üdv! Idézet: „A HFM-1 erősítése nem növelhető tetszőlegesen, mert más hiba léphet föl” Én is ezt gondoltam, rajzot átnézve mégis találtam rá lehetőséget.
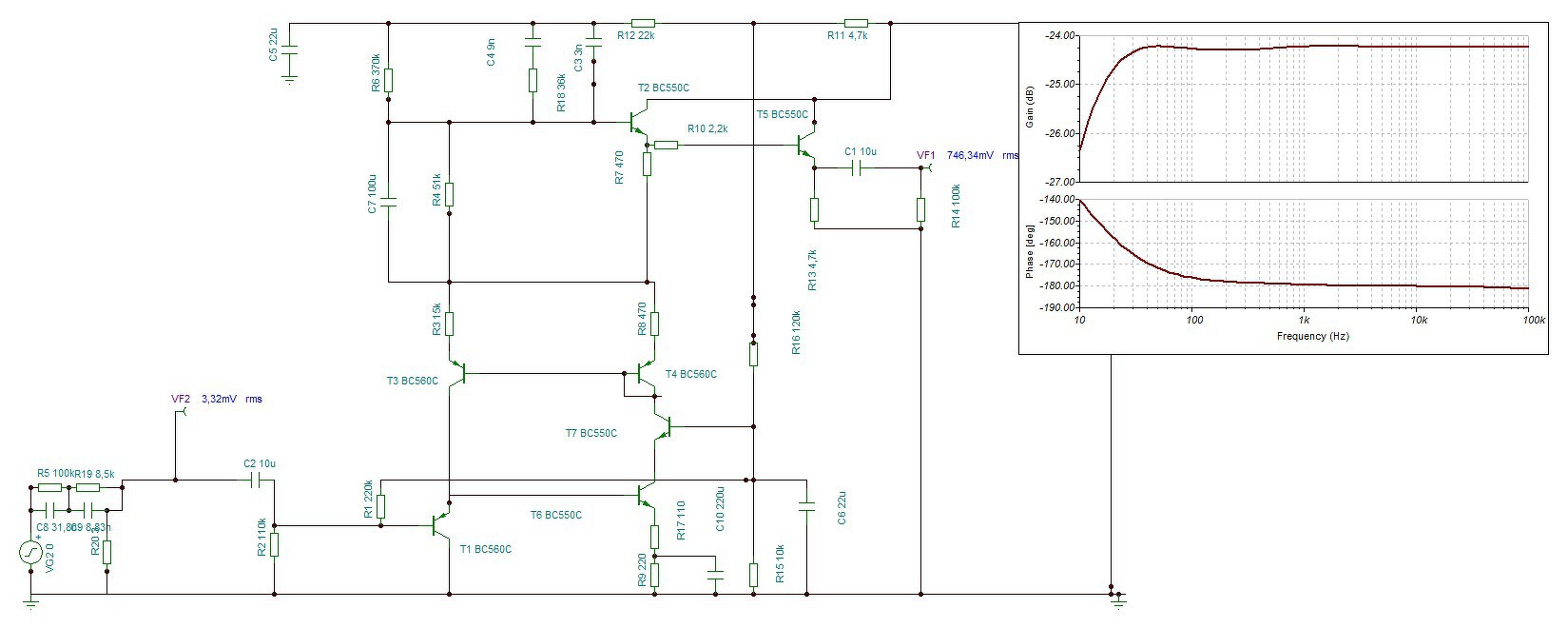
A T5-nek tényleg 11,8-10,5=1,3V a BE feszültsége?
A T5 kollektora és emittere például fel van cserélve, akkor az csak egy dióda lesz, habár az 1,3 volt akkor sem indokolt.
Ez az egész phono lehet nem úgy működik ahogy az áramkört megtervezték ![]() TJ. A hozzászólás módosítva: Jún 24, 2020
HFM szerint is így tervezték
A hozzászólás módosítva: Jún 24, 2020
Udv Istvan T5 CE 2 volt , BE 1.9V BC 2.6V, T4 CE1.8V BE 1.9V
A hozzászólás módosítva: Jún 24, 2020
Szia Cinema Megfogadtam tanacsod kicsereltem az osszes tantalt Elko ra . A NYAk "Gyari" nem hazilag keszult . a hetedik Tanzisztor be lett epitve BC550 t raktam be parba merve . BE a T7 en BE 0.6V CE 18.3V
Kosz a segitseget Arpad
Nem megtervezésről írtam, hanem a megépítésről....
"Udv Istvan T5 CE 2 volt , BE 1.9V BC 2.6V, T4 CE1.8V BE 1.9V "
Cinema Az oszcilloszkopomat hamarosan vissza kapom addig is , addig is probalom megoldani a problemat. Kimertem az osszes Tranzisztort . ugytunik legalabbis nekem hogy az ertekek megfeleloek.
T1 CE 1.5v BE 0.6v BC 1.5v T2 CE 0.7v BE 0.6v BC 0.7v T3 CE 8.8v BE 0.6v BC 8.2v T4 CE 0.6v BE 0.6v BC - T5 CE 9.5v BE 0.5 BC 8.9v T6 CE 17.3v BE 0.6v BC 16.7v T7 CE 17.9v BE 0.6v BC 17.3v szerinted elfogdhatoak az ertekek?
" T2 CE 0.7v BE 0.6v BC 0.7v "
A sokadik alkalommal leírt feszültségadatok talán most pontosabbak lettek ![]() Ez alapján a T2 tranzisztor CE feszültsége túlságosan kevés, így a T3 tranzisztorral alkotott kaszkód kapcsolás nem működik. A T2 nem erősít megfelelően, csak a kaszkód felső T3 tranzisztora dolgozik...ezért halkabb a phono ![]() A megoldás az, hogy nagyobb bétájú T3 tranzisztort kell beválogatni, vagy a 120k-s ellenállást csökkenteni 100k-ra. TJ. A hozzászólás módosítva: Jún 24, 2020
A sorbakötött 3,3 és 39 nF kondikat is érdemes lenne megnézni!
Lehet valamelyik zárlatos lett a forrasztástól... és ha a 3,3 nF zárlatos akkor az már oka lehet a kicsi jelszintnek.
Koszonet es udvozlet mindenkinek a segitsegetekert..a problema megoldodott ugy ahogy tunerman fentebb leirta , egy nagyobb betaju T2 es tranzisztort ami megemelte a szintet egy paranyit, de ami igazan megoldotta a problemat a 120k R6 lecsokkentese volt .
Udvozlettel Arpad
A T2-es feszültségei nem jók, vagy hibás a tranzisztor, vagy fel van cserélve a C-E kivezetésük.
Sok gyártó gyárt ilyen tranzisztorokat eltérő lábkiosztással, ezt a beépítés előtt mindenképpen ellenőrizzük. - Örülök, hogy "megjavult", használd egészséggel! Üdv!
Szia! Azért van azon faragni való. A főági áram helyes értéke 2 mA. Amit T6-nak jelöltem az nálad túl nagy áramot generál.
A hozzászólás módosítva: Jún 24, 2020
Szia!
Van ám, ha átvitelét is megnéznéd azon is lehetne javítani. Régen én is kipróbáltam, hangja nem volt meggyőző, pedig akkoriban nagyon jónak vélték.
Már módosítottál rajta, 390k mély átvitelét javította. Az eredeti változat torzítása is lehetne jobb.
Azt a 100 Hz alatti +1dB-t szerintem a bemeneti csatoló kondenzátor értékének a megfelelő csökkentésével ki lehetne szedni.
Amit pedig a megépítésével kapcsolatban figyelembe lehetne venni: 1. A tervező által megadott tranzisztorok használata 2. Mivel passzív korrektorról van szó, ezért itt minden alkatrész igencsak "beleszól" a hangzásba, többet kell vele foglalkozni 3. A tápegységét a HFM-ben leközöltnél másképpen kellene megoldani - én az igen kicsi és állandó áramfelvétel miatt CRCRC megoldásban gondolkodnék. TJ.
Ennyi módosítás elég a kiemelés csökkentéséhez. Így +0.25/-0.16 dB az átviteli hiba, de 100k-nál kisebb terhelő ellenállásnál már jelentős mély hang veszteség lép fel, tehát akkor kell még a plusz emitterkövető a kimenetre.
1kHz/1Veff kimeneti feszültségnél 0.1% THD-t mutat a CM, 50-szeres erősítés mellett.
Közben én is berajzoltam a szimulátorba, kicsit módosítva ez jött össze.
A hozzászólás módosítva: Jún 25, 2020
Ez az FFT-analízis nagyon csúnya, ennyire rossz nem lehet az átvitel, ennyire sok és magas értékű felharmonikussal. Ha anno ilyet produkált volna az, amit építettem, akkor repült volna mindenestől kifelé az ablakon keresztül! Nekem akkoriban Tungsram és MEV-tranzisztorokkal több kivitel is készült, mind prímán működött az eredeti leírás alapján megépítve. Barátaim meg voltak vele elégedve, akik megkapták-csere üzletként.
Majd megépítettem a NAD-RIAA-korrektort is és annál maradtam a későbbiekben, ez ma is megvan az erősítőmben, amit komplettre megépítettem. Nagyobb dinamika a fő jellemzője, mindenféle zenén egészen kitűnő. A HFM-1 kicsit finomkodó hangú, inkább kamarazenére, kis létszámú lírai együttesre jó. Aztán jött egy rajz, csöves RIAA..... ![]() Üdv!
Nálad is közel 0.1% THD-t mutat 700 mV-on - ha jól látom.
A 220-szoros erősítés milyen frekin jött ki?
1kHz, eredeti erősítés beállításával sem csökken sokat a torzítása.
Megosztott 330 ohm alkalmazásával, jelentősen növekedett az erősítés, torzítása nem sokat növekedett, szerintem hangzása is dinamikusabb lehet. PH3 csöves, 1 feletti kimeneti szintre jóval kisebb torzítást produkál. A hozzászólás módosítva: Jún 25, 2020
(Cinemának is írom.)
http://www.hifimagazin.hu/HFMCD/HFM/CIKKEK/HFM1017.HTM Közben előkerestem itthon a Hifi Magazint is (az első szám kivételével az összes megvan a mai napig) mert ezen a netes képen nem látom mit és mennyit mértek. Különbségi torzítást írtak a diagramra, de szerintem az THD és náluk valóban kisebb 0.03%-nál 1kHz-en, állítólag 0.5 Veff kimeneti szintnél. Összehasonlítottam a szimulátor rajzot az eredetivel és nem találok hibát, de mindkettőnknek magasabb THD-t mutat a MEEI-ben mért értéknél. Az eredeti rajzon BC414C/416C van megadva, nekem ilyenem nincs, de ez nem okozhatna ekkora eltérést elvileg. Valaha én is megépítettem ezeket, de már nem emlékszem a hangjukra.
http://www.hifimagazin.hu/HFMCD/HFM/CIKKEK/HFM1017.HTM
1kHz, 0,5v kimenőszintnél 0,01%-ot mértek Solymos Antalék a megépített HFM1 phono-n. TJ. |
Bejelentkezés
Hirdetés |






















