Fórum témák
» Több friss téma |
Fórum » RIAA korrektor
Témaindító: Ghost Rider, idő: Aug 25, 2006
Idézet: „Valaha én is megépítettem ezeket, de már nem emlékszem a hangjukra.” Én sem, csak arra, hogy akkor csalódást okozott. Mély és dinamika hiány, korrekciós tagokat nagyon pontosan válogattam, az eredeti kapcsolás szerint. A hozzászólás módosítva: Jún 25, 2020
Sziasztok!
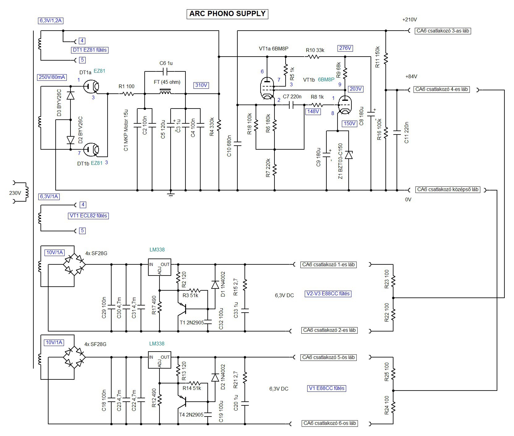
Egy kis segítséget szeretnék kérni. Szeretnék egy DIY ARC PH3-Phono-hoz egy csöves tápot készíteni. Szekunder oldalon 1*250 volt 100mA áll rendelkezésre, ide csatlakozik egy EZ81egyenirányító cső. Utána van egy 45 Ohmos fojtó tekercs, na ennek a beszerzése de inkább az elkészítésével van gondom. Hogyan lehet kiszámolni a menetszámot és a huzalátmérőt adott vasmagra?? A válaszokat előre is köszönöm! üdv.
Fojtó a kisebbik gond, 1x250V AC EZ81 csővel csak egyutas egyenirányítást biztosít. Ezzel a megoldással nem hiszem, hogy megfelelő lesz a szűrés. Milyen megoldással biztosítod a 210V DC feszültséget, mivel egyenirányítást követően, csak fojtóval nagyobb DC szint lesz..
Ha szó szerint veszem az adataidat, a kimenő feszültség max. 194V !
És a kondit ki fogja betenni? A szomszéd??
Valóban kéne még a cső katódjára is egy kondi, valósabb lenne a szimuláció, kimeneti DC szint is változna..
???
A rajzon ott egy 20uF! Idézet: „Szekunder oldalon 1*250 volt 100mA áll rendelkezésre, ide csatlakozik egy EZ81egyenirányító cső. Utána van egy 45 Ohmos fojtó tekercs,” A hozzászólás módosítva: Dec 9, 2020
Annyi nem elég. Utána egy 47-100 ohm és 100, vagy ellenállás helyett még egy fojtó. Talán.
Én arra válaszoltam, amit a Kolléga leírt. A kondi is már pluszban van, mert nem említette.
mondom. A 20uf az semmi. ló...sz se. puffert ki teszi be???
Majd jön valaki... Értem. Búgattyút is lehet csinálni. A hozzászólás módosítva: Dec 9, 2020
Ezt nem kérdezte a Kolléga.
A hozzászólás módosítva: Dec 9, 2020
Nem ez a lényeg, fojtó előtt hiányzik a puffer kondi, így a fojtó csökkenti a trafó szek. tekercsének AC feszültségét is, ezért a alacsony a kimeneti DC.
Erről van szó. Én a kérdésre, adatokra reagáltam.
Mivel a fojtó előtt nincs kondi, a kimeneti feszültség így alakul, mint a mintában.
Bocsánat.
Én csak a táp elejét írtam le. Csatolom a rajzott. üdv.
Szimulációd így nem valós! Kérdező nem említette a puffer kondit, sem a szűrőkondit, gondolom számára evidens a használata.
Fojtót ha nem tudsz tekerni, nézegesd a SOS electric-nél.
Ha tudnám, ki mit gondol, vagy az enyémet mások, kellemetlen is lehetne...
Jobb így.Én azt is tanultam itt, kérdésre próbáljunk válaszolni.
Köszönöm!
Megtudnám tekerni, trafót tekertem már, de fojtót még nem. Nem találtam semmit a számolásról.
Nem is nagyon érdemes. nem kell hatalmas darab fojtó. Egy kb. legalább 6cm2 vaskeresztmetszetű kis hiperszilre, vagay ettől kicsit nagyobb lemezes EI magosra a csévét teljesen tele tekered olan 0,22-essel, légrés kb 0,3 milliméternyi karton, poliészterfólia, egyéb. Ősszerakod így és megméred. Ha sok letekersz, ha kevés, látvi fogod és míg lehet tekersz még oda. Úgy vélem oda 10H fojtó több, mint tökéletes. Ha 0,22-esnél vastagabbal tekersz nem lesz meg az elég DC ellenállás értéke.
A hozzászólás módosítva: Dec 9, 2020
SM55 mag bőven elegendő, teletekert csévével.
65-ös már tápjának is elég. Nekem is 55-ösön van 7H 0,25-öss körűli dróttal.
Nagyon köszönöm!
Megpróbálom, 0,16-os huzal nem jó? Vagy 0,25-ös? Ezek vannak itthon. Na megnézem milyen tr. van itthon. Még egyszer köszi. üdv.
Hát azért folyik ott néhány mA. Próbáld ki. Minél kevesebb a légrésed annál jobb lesz, de 0,5-nél azértne legyen vékonyabb a légrés.
Van ilyen kis hiperszil magod? A hozzászólás módosítva: Dec 9, 2020
Mostanában tekertem én is SM55 magra, 0,31mm huzallal, 0,25mm vezetékkel már 100Ohm körüli DC R lesz.
A hozzászólás módosítva: Dec 9, 2020
SM55-nek is két patkója 20w-nyi trafó, egy teljes trafó 4db kis patkó maggal már 40W. a táblázat is csak két patkóra méretez. Most szemezek vele, hogy elpocsékoltam fojtogatónak.
Már láttam ezt az egyben két fojtót. A hozzászólás módosítva: Dec 9, 2020
Nem. Már a nyáron kiderítettem, mert régen gyanús volt nekem. 50w-os halogénizzóval teszteltem le. Most is megy. Picit langyúl, de jelentéktelen.
engem is megtévesztettsokáig. Nem itt fojtatnám... mert kapunk.
Holnap szétnézek a garázsban, ha nem is hiperszil de EI biztos.
EI-ből kicsit nagyob kell, mint SM55-ös hiperszil Egy 2-3A-t tudó kis 12V-os trafót szétszesz és teli tekered a csévéjét. de azért a tekercset szigetelni kell felűl rendesen, mert DC nagyfesz. lesz ott. Nehogy a vasmaghoz áthúzzon később. Majd ha készen vagy, bele márthatod lakkba is kicsit langyosra felmelegítve a leendő fojtót, így könnyebben beivódik a lakk.
A hozzászólás módosítva: Dec 9, 2020
|
Bejelentkezés
Hirdetés |





Majd jön valaki... Értem. Búgattyút is lehet csinálni. 

