Fórum témák
» Több friss téma |
Fórum » Időzítő
Témaindító: Mekkmester, idő: Dec 25, 2005
Témakörök:
Sziasztok!
Van egy ilyen timerem. Bővebben: Link Ezt belehet állítani úgy hogy 16 órát kikapcsolva legyen, 8 órát pedig be ? Ha nem, akkor hogyan tudok rákeresni az eBay-en ? Vagy egyet tudtok ajánlani nekem ?
Sziasztok!
Lenne egy gyári időzítő panelom készen. Ez egy házi szennyvíz átemelő szirénát kapcsolt. Ha az úszó tök kapcsolt,akkor adta tovább egy relén ennek a vezérlésnek a feszültséget.Mikor megkapta és nem kapcsolt le a tök ismét akkor kb 10 perc után az időzítő kimenetén egy sziréna riasztott.......mint túl hosszú szívás idő,védelemnek.Ezt hogy tudnám ugy átalakítani ha lehet,hogy....ha a panel feszt kap onnan szamoljon vissza X ideig.Világításhoz lenne.
Hello! Pld. kiveszed az IC melletti két ellenállást és a helyére teszed az időzítő kondit. (Két ellenállás melletti elkó, pozitív a 8-as, míg a negatív lába a 6-os IC lábra.)
Majd a kivett ellenállások közül a nagyobb értékűt (mert fogalmam sincs mekkora és az X idő mekkora) a kiemelt kondi helyére teszed.
Sziasztok!
Szükségem lenne egy olyan időzítő áramkörre, ami óránként egyszer egy percre bekapcsol. Esetleg astabil multivibrátort be lehet így állítani? A hozzászólás módosítva: Nov 11, 2019
Hello! Astabil multikkal leginkább az egy perc a reális késleltetés. De itt található áramkörrel megoldható, ha a C1 kondit 330nF-ra cseréled.
Sziasztok!
Egy forgató berendezéshez keresek egy intervallum kapcsolót. Lehet készen is, de ha nincs, nekiállnék megépíteni. A feladat: 3 óránként 1-2másodpercre meghúz egy relé. Táp ráadásra indul, ciklikusan működik. Volna valakinek ötlete, esetleg rajza? Köszönettel:
Ha csak kicsit beleolvasol a témába megtaláltad volna De prolinak is van itt legalább 8-10 kapcsolása ami jó lehet a feladatra
A hozzászólás módosítva: Dec 7, 2019
Ha felkeresed a Teréz Krt. 23. alatti üzletet, még ma hozzájuthatsz egy általad kiválasztott termékhez, igaz kissé borsos árkategóriás.
Hello! Pld..
Egyik kérdés 230V, vagy kisfeszültség kapcsolása a cél? Vannak 230V os időkapcsolók, amiből max kettő összekapcsolásával a kért feladat megoldható.
Köszönöm szépen a választ, de sajnos nekik nincs olyan paraméterekkel rendelkező, amire nekem szükségem lenne.
Köszönöm szépen, szerintem megérezted, hogy nem hozzáértő vagyok és komplett dokumentációt küldtél. Ugyan már külföldről sikerült vásárolni egyet, de nem szeretem, ha egy problémát nem tudok megoldani, így nekiállok megépíteni! Még egyszer köszönöm!
Köszönöm szépen a válaszod, a javasolt megoldás technikailag tényleg jó ötlet, de szerintem nem elegáns...
Kaptam rajzot proli 007-től, megpróbálom megépíteni.
Gyerek fali-lámpába kellene egy időzítő.
Ha áramot kapna akkor bekapcsolnának a led-ek, 5 perc után kikapcsolnának vagy elhalványodnának. 2 ceruza elemről megy, így az elemek hosszú életűek lennének. A hozzászólás módosítva: Ápr 17, 2020
Hello! Ha egy mikrokontroller nélküli megoldás is megfelelő..
Nem ismertem ezt az Ic-t. Köszönöm.
Végül megépítettem egy attiny13-al a vezérlőt. 15 perc alatt dimmereli le a ledek fényét. Egy attiny13a egy 100nf kondi egy 1kilós ellenállás és egy bss138-as fet az egész vezérlés. 15 perc után lekapcsolja a maradék fényt és természetesen kikapcsolja önmagát a attiny. Ha újra kapcsoljuk akkor újra indul az időzítés.
Sziasztok!
Olyan idozitot szeretnek kesziteni ami kepes ms felbontasban merni. 1-100ms kozott szeretnek merni. Van erre valamilyen ic? Az eredmenyt arduinoval olvasnam ki.
Az arduino alapbol tud ilyesmit, csak meg kell irnod a programot.
Az arduino nem eleg gyors hozza. Sok minden mas is fut rajta.
Még egy arduino, vagy egy mezei 8 lábú kontroller Attiny-k pl....
A hozzászólás módosítva: Jún 20, 2020
Lehet megszakítást használva, ezzel a problémával még megküzdene.Bár az programozástanilag kissé bonyolultabb.
Időzítőt szeretnék készíteni. Ebben kérném a segítségeteket.
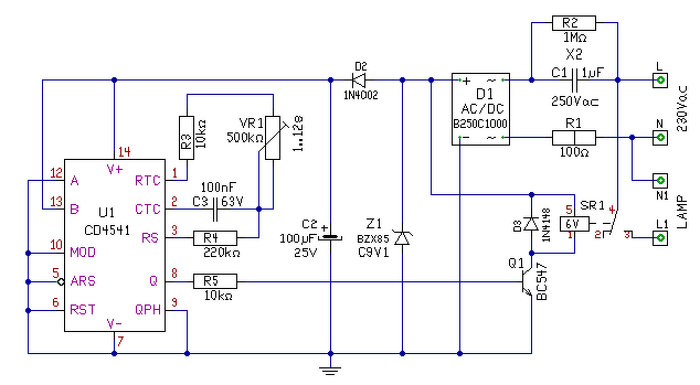
Az időzítőben CD4541 -es IC-t alkalmaznék. A feladata az lenne, hogy egy adott beállított időközönként 0-2-6-8-10-12 sec letelte után meghúzna egy relét és addig úgy is maradna amíg a tápfeszültség meg nem szűnik. Ebben kérném segítségeteket. A tápfeszültségnek 230V kellene lennie, ezt RC taggal "transzformálnám le". Az alkalmazott relé 6V -os lenne. Köszönöm a segítségeteket.
Hello!
- Ilyen rövid időzítésre (nem lehetetlen, de) kár a 4541-et használni, amiben 16 tagú számláló van. - Mit jelent a 0-2-6-8-10-12 sec időzítés? 0..12 sec tartományban szeretnéd állítani? (0 sec-et egyébként nem időzítünk.) - Ha kondival készíted a tápot, akkor a 6V-os relé sem ésszerű választás. Mert annak áramigénye általában 4-szer annyi az áramigénye mint egy 24V-os relének. Tehát a relé miatt négyszer akkora X2-es kondi kell. (A relé áramot is illene megadni.) A hozzászólás módosítva: Jún 27, 2020
Hello! Közben úgy gondolom, hogy rájöttem mire készülsz, gyanítom hogy egy kerti út világítása lesz, ahol minden időzítést a helyszínen szeretnéd elkövetni. Megrajzoltam..
Szia!
Jól gondoltad valóban így kell időzíteni, kimaradt a lépés szó. Terepasztalhoz lesz, egy ismerősnek. Nagyon szépen köszönöm, bár elég lett volna ha csak segítetek elindulni. Azért 6V-os relét gondoltam, mert ebből nekem itthon van több darab is, a használni kívánt relé F1C0006V típusú. Hálás vagyok neked. ![]() ![]() A hozzászólás módosítva: Jún 28, 2020
|
Bejelentkezés
Hirdetés |













Azért 6V-os relét gondoltam, mert ebből nekem itthon van több darab is, a használni kívánt relé F1C0006V típusú. 





