Fórum témák
» Több friss téma |
Ok. Így akinek kell látni fogja. Én tartom a kapcsolatot vele, de a fórumba nem fog írni. Lehet majd egyszer egy év mulva meggondolja, nem tudom. Másik témában történtek rosz dolgok, ez az oka ennek.
Értem. Most nem aktuális hibáról beszélek, csak olyan szempontból érdekel, hogy ha mondjuk van rajta pl 2-300e forint értékű LED-szalag, akkor ha mondjuk egy dióda vagy valami egyéb elszáll a visszacsatoló körben akkor történhet-e ilyesmi és ha igen, akkor mekkora lehet a csúcsa, mivel tudom megvédeni a LED-szalagokat. Mondjuk 4-felé szedtem mert összteljesítményben 450W-nyi LED, de mondjuk 70e forintnyi LED-szalagotsem szeretnék újra megvenni, ha véletlenül elszáll a trafó.
A biztosíték pl nem megoldás, mert 5V-on a 110-120W az 20A felett van. A hozzászólás módosítva: Máj 18, 2020
Régen is használták már számítógépes tápoknál védelemre a tirisztort. Meghatározott feszültségérték elérésekor bekapcsolja a tirisztort és az rövidrezárja a táp kimenetét. Nincs olyan biztosíték, ami ezt ne méltányolná. Persze a primer oldalon.
![]() Persze a táp egyéb részeit sem kíméli, de előfordul, hogy éppen ezek meghibásodása okozza az aktiválódást.
Üdv. Egy egyszerű táp lett hibás. Kérdésem lenne, milyen értékű ellenállást tegyek a helyére? Az az ellenállás a biztosíték szerepet játssza? Mitől éghetett ki? Szekunder oldalt nincs zárlat.
Szia!
Ez nem kapcsolóüzemű táp, hanem egy soros kondenzátoros, ami miatt gyakorlatilag a panel bármelyik pontján ott lehet a fázis! (Nincs galvanikus leválasztás, így szekunder sem.) Első körben vedd ki az ellenállást, és a mellette lévő sárga kondenzátort. Az MB6S jelzésű graetz hidat kéne megfelelő AC feszültséggel megtáplálni. Ha van relé a panelen, akkor ahhoz méretezett feszültséggel, ha nincs, akkor a kontrollernek (PIC16F505) elég lehet 8-10 V váltófeszültség, mivel ott van mellette egy zener dióda. De ha emiatt a durr miatt tönkrement a PIC, akkor kuka az egész. A hozzászólás módosítva: Jún 17, 2020
Hídra kötve (AC bemenet) 19V egyenáramot kötöttem, és a PIC lábán ekkor mértem 5Vot. Az egész működik, a kondi is mérrve anyni az értéke, mint ami rá van írva.
Szevasztok,
68-120 Ohm közt amit találsz... Belecsapott a villám? Vagy mosóporos víz folyt rá? Mindenesetre mérd le a sárga kondit és az egyenirányító hidat... Hol a trafó ha már a szekundert említed?
A "szekunder" a kisfesz rész..
-gondolom én.
Ja, elnéztem. Már a kondi, egyenirányító rész utánra gondoltam. Helyenként oxidált, víz érhette.
100R jó lesz? A hozzászólás módosítva: Jún 17, 2020
Első körben igen, "levegőben"... de egy soros 100 wattos izzó jó lenne a próba alatt.
Azt nem lehet tudni, mitől égett el, talán kiderül így. Aztán lehet csökkenteni, ha minden oké. Mit táplált különben? ( watt..) A hozzászólás módosítva: Jún 17, 2020
Amit még ki lehetett venni az ellenálásból, hogy az elsó szín jelölés barna. Mivel 10R nem jöhet szóba, így marad a 100R, és a felett.
Kút szivattyúját szabályozza, egy relén keresztül. Szivattyú 700W, de szerintem tökmindegy, a relé kapcsolja.
Oké.. és az elkó feszültségét mérd meg, hány volt és "belefér-e", amit látsz majd.
A relé adatát is nézd, 12...24... stb., hány voltos, igazodik-e.
Sziasztok!
Látom itt még senki nem beszélt a GaN mosfetekről. Nemrég jelentek meg, eddig főképp rádiókban használták, de most elkezdett terjedni a consumer piacon is. Ezek a mosfetek jóval kisebb RDS(on) ellenállással rendelkeznek, valamint kapcsolási sebességük is nagyságrendekkel jobbak. Így nem elképzelhetetlen egy laptop táp méretű dobozba beletegyenek egy 4-500W-os tápegységet is. Vagy mint az OPPO szupergyors töltői egy akkora méretben, mint az Apple töltői amik tudnak 5V 1A, ezekkel a mosfetekkel ki lehet hozni ugyanabban a méretben 50-100W-ot is akár. Ezzel csak annyit szerettem volna mondani, hogy eddig még nem érdekelt igazán a kapcsolóüzemű technológia, de hogyha már elérkezett az az idő, hogy egy 100x100x50-es dobozba be lehet építeni egy 2x200W-os erősítőt is aminek a hangminősége (köszönhetően a MHz-es PWM frekvenciának) akár el is érheti egy jobb fajta AB osztályú erősítőét is. Mindezt úgy, hogy a hűtőfelületből elég maga a PCB lap is. Így lehet elkezdek foglalkozni ezzel a technológiával. Kezdésképpen kíváncsi lennék, hogy honnan lehet rendelni olyan vasmagokat, amik képesek 0,5-1MHz-en is üzemelni. Tekercseket gondolom nagyon sok vékony szálakból kell majd megépíteni. Mire kell itt majd odafigyelni? Egy példa amire gondolok itt: Bővebben: Link Bővebben: Link
2019: Bővebben: Link
Azóta játszottam ilyesmivel egy kicsit. A gyorsaságnak komoly ára van: gerjedékeny, akár igen nagy frekvencián is, a szokásoshoz képest más kapcsolástehnikát igényel.
Üdv! Zárlatos lett a vezetéke az akkus játékautónak és leégett a táp.
Elektronika komolyabb van benne mint szokott, ezért kérdezném hogy bármely 12V 1000mA táp jó hozzá vagy ez esetleg töltést is felügyelte valamilyen szinten? A hozzászólás módosítva: Júl 21, 2020
Akármelyik jó helyette, de kell hozzá valami kijelzés, ha tele az akku.
Üdvözlet.
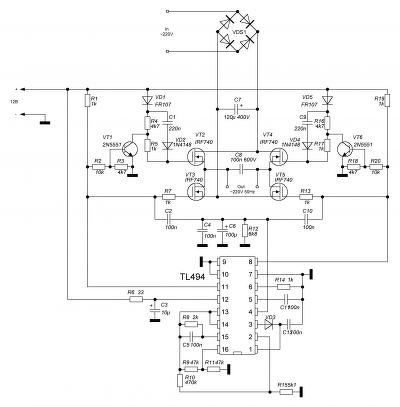
Az adott kapcsolási rajzon, az R14 ellenálást potira cserélném. Használhatnám "frekvenciaváltóként" egy ventillátor fordulatszám szabályozására? https://vip-cxema.org/index.php/home/bloki-pitaniya/204-50gts-na-vykhode-impulsnogo-preobrazovatelya A hozzászólás módosítva: Júl 23, 2020
Ez a kapcsolás nagyjából semmire sem jó, legfeljebb füst előállítására...
Szia!
Esetleg lenen egy kipróbált kapcsolásod, ami jól működik?
Estleg ez a kapcsolás jó lehet?
Szevasztok,
egyszerűbb volna ha 12Vos dc vetit alkalmaznál PWM vezérléssel, meg olcsóbb is...
Igen egyszerűbb volna.
Sőtt tápegységet (a képen kisérleti stádiumban) talán még venni is olcsóbb volna,de akkor hol marad a móka (panel tervezés, maratás, néha egy-egy hiba vagy tévút és füst) .A hobbi elektronika erről szól. Sehol nem találtam igazán jó 230voltos ventillátor szabályzást.Gondoltam kapcsoló üzemű tápegységből akár sikerülhetne is. Így gondoltam ebben a fórumban vannak a téma legügyesebb és kreatívabb személyei.Ezért szeretnék iránymutatást kérni. De igazad van, akár egy számítógáptápból kitermelt ic+ pár passziv alkatrész+fet és kész is.
Jó a hozzáállásod, milyen hálózatleválasztótrafót
használsz? A Pc tápok nagy részének a trafói csak direkt földelt szekunderrel biztonságossak...
Szia,
Én régen építettem 1 fázis be 1 fázis ki, kis frekiváltót kisérleti célra. 4 FET a kimenet, meghajtva 2db IR2111-gyel, ami pedig egy PIC-ről kapja a vezérlést. A kimenet 4,88kHz-es PWM modulálva 0..50Hz között állítható szinusszal. Közben a feszültséget is a frekvenciával arányosan csökkenti. Azaz mint egy normális frekiváltó. Most elővettem, és kipróbáltam mit művel egy hasonló 230V-os árnyékolt pólusú ventilátorral. Működik róla, a fordulatszám állítható a teljes tartományban, de minél kisebbre veszem, annál jobban sípol a motor. Működik, de ebben a formában nem használható, mert nagyon hangos a sipolás. Max, ha 20kHz körül menne, mert akkor nem lehetne hallani, csak a kutyák lennének idegesek a közelben. TL494 nem ad neked szinusz modulált kimenetet, azzal nem tudsz frekvenciaváltót csinálni. A max amit elérhetsz az az 50Hz illetve az alatti négyszögjel, de ekkora frekvencián nem tudom működik-e a TL, illetve a kapcsoló tápbol kitermelt trafó helyett egy normál lemezes trafó kellene. A TL egy zsákutca erre a célra.
Szia, ha publikus, ennek elkérhetem a dokumentációját?
Kisérletekre általában Pc tápét,van3-4jól bevált trafóm kapcsolóözemű tápegység kisérleteimből.
Üdvözlöm
Abban reménykedtem ,hogy valami egyszerű kapcsolással megoldható, természetesen kompromisszumokkal. Pl: http://danyk.cz/menic230_5_en.html Ha megvan a kapcsolási rajz és forráskód azt szivesen áttekinteném,(szép munka) és futok vele egy kört. Bár számoma könyebb lesz arduinóra irni programot+ 4 optokapu+4 fet. Igen ha lemegyek a frekvenciával (a kép még egy 45kHz próba IR2153-as icvel,hogy működi-e rendesen) mindenképpen lemezes trafó. |
Bejelentkezés
Hirdetés |



















