Fórum témák
» Több friss téma |
Nos még mindig a gyújtás elektronika és a Honda X8r
Valaki meg tudná mondani pontosan , Biztosra tutira hogy lehet ki mérni azt hogy DC vagy AC e a gyújtás elektronika? Mert felületesen találtam ilyen általános leírást: hogy ha akku nélkül be indul a moci akkor AC Ha csak akkuval indul akkor DC De ugye tovább gondolom a dolgot: Olvastam azt is ha AC akkor ugye 2-300V feszko lenne a betáp kábelbe váltó áram. Ha DC akkor Kb 12 V egyenáram van ott! Na most én le vettem az akkut de a motor így is be indul ![]() Mértem feszültséget is: 12volt egyenáram! Na akkor most hogy is van ez?? :O
Lekötött akkumulátor esetén is mérhetsz 12V környéki feszültséget a kábelsarukon, mert járó motornál a feszültségszabályzó is működik, tehát kap a gyújtás is energiát (bár ez nem üzemi állapot),esetleg megy a világítás ,és annak az áramát is fedezi. Már rárúgáskor keletkezik annyi feszültség ami elég a gyújtás számára az indulásra.
A másik variáció: AC gyújtóelektronika esetén meg természetes, hogy indul a motor rúgásra, az akkutöltés,és a világítás áramszükségletét a fesszabályzó ugyanúgy akarja szolgáltatni, akkor is ha nincs rajta az akku, csak rövid időn belül tönkremegy... De addig fogsz kötözgetni meggondolatlanul, míg a gyújtás, és/vagy a fesszabályzó látja kárát... Keress egy elektromos rajzot a neten, abból kiderül a tényállás.
köszönöm.
Közben ki derült másik fórumon (motoros) hogy az enyém DC rendszerű gyújtás elektronika! Nem kötögetem sehova! csak fel szeretnék arra is készülni ha ez a hiba akkor milyen alkatrészt és hol keressek! A saját gyári csak bontott van! Vagy eszméletlen drágán tuning verzió. És ki szeretném ezt is küszöbölni ezért a sok kérdés ![]() Ja és elektromos rajz Aha az nincs se égen se földön!
Van egy négyütemű aggregátor amiben a gyújtás elég gyenge, a szikra alig látszódik, a CDI gyújtás kondenzátora mindössze talán 220nF, a motor beindul meg megy is de ha erősebb gyújtás kerülne bele akkor a motor is erősebb lenne? Ugyanis kellene egy 20% teljesítménytöbblet de nem tudom hogyan tudnám ezt megoldani.
Nem fogja tudni. A gyújtástól egy stabilmotor nem igen lesz erősebb oda sokkal több dolog kell. A 20% többlet ha elektromos oldalon kell itt az ideje másik gépet venni, esetleg építeni egy a célra alkalmasat.
Az a 220nF bőven elég egy ilyen gyújtómodulban ahol a max fordulat 3600.
Esetleg karburátor csere? Nagyon egyszerű van benne mindössze egy fojtószelep, egyszerűbb mint a robogóké. Igen 3600 a max fordulat csak a jeladó a főtengelyen van így minden 2. szikra felesleges.
Igen ezt hívják parazitaszikrás gyújtásnak.
Karbival lehet játszani de nem érdemes, túl sok nyomaték többletet nem csalsz ki belőle. Milyen típusú motor?
54ccm négyütemű hivatalosan 1,5 Le de többet nem tudok róla, a Güde ISG 1200 ról van szó ez lett átalakítva.
Ja abból egy karcnyival se többet.
![]() Nekem is van itthon egy, annak a motornak ez így is egy viszonylag nagy teljesítmény. Én egyenáramú generátornak használom, max ha kicsit erősíteni akarsz rajta a katalizátoros kipufogó levételével "kiherélésével" tudsz, de ezen egy versztnyivel se tudsz többet húzni sajnos.
Nem is tudtam hogy ilyen, mindenesetre nem akarom hogy hangosabb legyen.
Ebből így is elég sok maximumot csikartak ki ,nem érdemes jobban meghajtani, újabb karbit esély nincs mivel magának szabályoz, a kipöff katalizátoros, a generátor meg maga a lendkerék mágnes.
Sajnos ez itt megakadt.
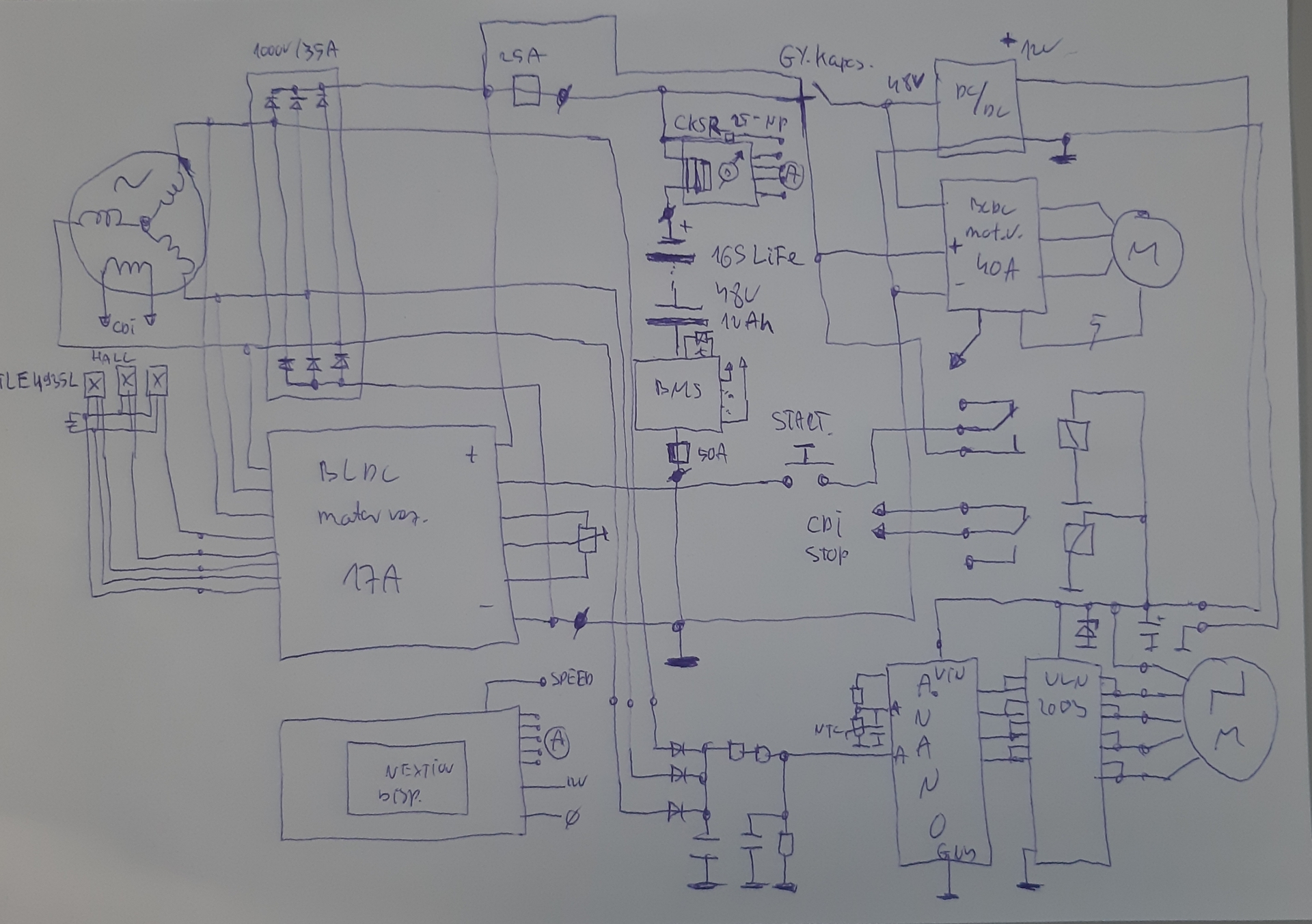
Kicsit át let alakítva, át van tekercselve a meg a generátor látja el az önindító szerepét, illetve a fesz szabályzó saját tervezés arduinóval,a generátor 1000W -ot a d le de a teljes sebességhez ami 45km/h 1200W kellene.
Esetleg kicsit túl tudod forgatni a motorját, de csak korlátozott ieig tud nagyobb teljesítményt leadni mivel a motorjában 2dl~ motorolajtöltet van, így nem sokáig tűri a túlterhelést. Azt javaslom hogy amikor ön indítani kell egy kicsit (olyan 4500ford / percig) pörgesd meg hogy legyen kraft indítani, majd engedd vissza 3600-ra.
A végsebesség gondra sajnos itt nem lesz további válasz, ez ennyit tud, ha jobban megterheled vagy leég vagy tönkreteszi a 4T motorblokkot ami hajtja.
Akkor marad így, amíg nem lépem át a 40km/h sebességet addig jó. Nagyobb aggregátort meg nem lehet kapni olcsón, de ott már bonyolultabb szabályozás is kell az akku maximális töltőárama miatt.
Majd tedd ki a ki mit épített topicba leírással.
Érdekes kis kütyü.
Szerintem létre kellene hozni egy új témát,
" Sokat akar a szarka, de nem bírja a farka." címmel.
Ezt nem igazán értem, épített valamit, majd kérdezett, és kapott rá választ...
Vannak itt akik nagyon tudnak! Nekem fogalmam sincs, hogy mi az amit csinált...
Ezzel nem vagy egyedül. Úgy sejtem, hogy van egy robogó kinézetű elektromos valamije, ennek a seggére pakolt egy benzin aggregátot. A benzin aggregát hajtja az elektromos robogóvalamit, akku nincs. És gyenge az aggregátor.
benzin->4T Ottómotor->generátor->valami teljesítmény szabályzó cucc->villanymotor->kerék kész a közúti benzin vontató villamosrobogómozdony A hozzászólás módosítva: Aug 31, 2020
Nekem is volt a kép alapján egy ilyen sejtésem, de mertem ezt készpénznek venni, mert ki az a....
Van az a teljesítmény szint ahol ez jó hatásfokú tud lenni, de annak vagy nagyon sok kereke van, vagy úszik! A másik oldala a jogi része a dolognak! A jogalkotó nem tesz különbséget a hajtás mikéntjében(akku-villany, belsőégésű, aggragátor-villany), ha ez a szerkezet el tud indulni önerejéből, akkor bizony segédmotorkerékpár kategóriába esik!! Az más dolog, hogy most még nem foglalkoznak ezzel a pribékek! Tehát egy hagyományos robogó jogilag ugyanez!!
Volt szerencsém javítani , ilyen áramfejlesztőket . Sajnos az 1000W leadása is határeset szegénynek . Az áramingadozást , pedig egyenesen utálja . De legalább készített valamit !
A hozzászólás módosítva: Aug 31, 2020
Nekem az inverter nincs rajta, maga a motor rész jár, a generátor termel + egyenirányító.
De van akkumulátor is. Litium vasfoszfát, nagy áram leadására képes és gyorstölthető nagy élettartammal. Mostanság kiment a divatból de egyes kinai elektromos autókat ezzel szerelik. Rajzoltam egy egyszerűsitett rajzot amin a robogó saját kapcsolása is rajta van hogy át lehessen látni.
A hozzászólás módosítva: Szept 1, 2020
Mire használod?
Egyenáramú reflektorokhoz rendezvényen.
Ezt itt vettem anno hobbin, az inverter panel nélkül és ütöttem hozzá össze egy gyújtást. Így megy, de a karbin manuálisan van szabályozva a fordulat, így oda kell rá figyelni ha valamivel leterhelem.
Nagyon egyszerű rá fordulatszabályzót késziteni, arduino egy ULN2003 meg egy feszültség osztó, ahogy a rajzon is van. Gyújtás miért kellett rá másik?
Mivel az enyémnek csak főtengely jeladója, töltő ága és egy gyújtótrafója volt, ennek az inverter panelján volt eredetileg a gyújtás, így mivel az nem volt meg így nem is volt gyújtása.
Egy pofon egyszerű tirisztoros gyújtást készítettem rá azzal mindmáig megy.
Emlékszem , az egyiket azért hozták be javítani , mert a második TV is elfüstölt már . Mondtam nekik , hogy 190 és 250 V között ingadozik a feszűltség , ha jó a gép . A regulátor szabályozta , csak a feszűltséget . Maximum világitani szabad vele . Modta , hogy van , még két TV-je .
Teljesen hibás elgondolás ez az aggregátor. Úgy kellett volna hogy kisebb feszültségre megtekerni a generátort, és a feszültség szabályozást nem csak a fordulatszámmal hanem egy step-up converterrel (mint a PFC áramkör) nagy sebességgel még szabályozni a feszültséget és úgy szinuszosítani. Persze így kellett volna még egy tekercs. Azt sem tudtam megfejteni miért 6 tirisztor egyenirányít.
|
Bejelentkezés
Hirdetés |
















