Fórum témák
» Több friss téma |
Fórum » Minden, ami modell
Nem tudom. De arra figyelj, hogy melyik vevő melyik távval bindelhető! Ha ez passzol, akkor gond nem lehet. Kivéve amikor a kínai a GR-3E vevőre ráírja, hogy a GT2-evo-val is bindelhető, mert nem... Más protokolt használnak. Szóval annyira nem egyszerű.
De ha kezdő vagy, és még csak egy.Tonka autót akarsz feléleszteni, akkor ne akarj 5-6 4 csatornás 2.4GHz-es vevőt vásárolni pultos távval... Pénzkidobás lenne, főleg, ha nem kompatibilis az adó a vevővel. A hozzászólás módosítva: Máj 28, 2019
Köszönöm az infókat, egyenlőre nem akarok pultos távirányítót mint írtam kezdésnek akár a gumi motoros is megfelel, csak szeretnék ismerkedni a témával a jövöre való tekintettel
Ismerkedésnek motor nélküli siklómodellt javaslok. A gumimotor túl sok változót vinne be és ha nincs elég elméleti ismeteted (aerodinamika, mechanika pl.), akkor könnyen elveheti a kedved...
Szívesen. Miért nem rajzoltad be szimulátorba, és látnád hogy mit csinál vagy sem. Egy mezei villogót én biztos nem bonyolítanék így túl, egy szimpla astabil multivibrátor 2db tranyóval, aztán hol az egyik oldalára kapcsolsz ledet hol a másikra. Vagy ugyanazt az oldalt hol ide hol oda. Vagy ha jó az ütem akkor még ez sem kell, elég 1-1db villogó LED.
Még be sem kell rajzolnia. A Falstad féle szimulátorban eleve vannak kész rajzok - többféle is a multivibrátorokra, jelgenerátorokra, villogókra.
Az ic 3 lábán lévő ellenállás kondenzátor felesleges, dióda meg egy darab vezetékkel helyettesítendő.
Sziasztok! Lassan egy éve csend van itt,de remélem van aki olvassa...szóval óriási problémám van. Adott kettő autó,és egy marék rossz esc. Az enyém a kicsi autó,a melákot a fiamnak szereztem. Az enyém gyorsabb,messzebb megy alapon
Idézet: „szóval óriási problémám van” Azért elárulhatnád, hogy mi az az Óriási probléma.
Csak most látom,hogy feleslegesen gépeltem mobilról negyed órát,a lényeg elveszett...
Évekkel ezelőtt ebayről rendeltem 2 db esc-t,ugyanolyat kinézetre,tudásra,mint az esc-matricás.Sarucsere banándugóra,és hibátlanul megy azóta is.Előre,fék,hátra.Közben a gyereknek szereztem egy másik autót esc,aksi nélkül.Gondoltam van egy tartalék,kap két sarut,és kész. Aksira dugva durr,és füst. Gondoltam hibás volt,mivel a párja meg jó. Mivel az ebayes eladó már nem foglalkozik ilyenekkel,Aliról rendeltem kinézetre,tudásra ugyanilyet,2 db-ot. Saru csere,aksira rá,és szintén durr,füst. A másikra is saru,aksi,majd durr,és füst.Szétszedtem,fetek szétrobbantak. Cseréltem őket,de utána is durr,és füst. Aztán rendeltem másik alis eladótól 2db ugyanilyen matricás,és egy darab olyan fekete BDESC feliratú szabályzót. Mondanom sem kell,hogy saru csere után durr,és füst. Ennek ellenére előre akkor is megy.De ugye nincs fék,nincs hátra menet. Tehát a kettő egyformából egyet ismét kivégeztem motor nélkül! Fogtam a fekete BDESC feliratú szabit,saru csere,aksira rá,és vártam a durranást,füstöt,de nem jött.Tehát ezzel elvileg minden oké,de nincs rajta fék,vagy ha van is,az csak lassít,illetve hátramenetbe kapcsoláskor sokat gondolkodik,és lassú sebességgel megy hátra felé. Mielőtt polaritás cserére,rövidre-zárásra gondoltok,nem történt ilyen. Ha kiveszem a fiam autójából azt az ESC-t,ami már jó pár éves,és ugyanolyan mint a második képen, átrakom az én autómba,abban is hibátlanul működik,gyors előre,van fék,és gyors hátra is.De a többi ilyen esc matricás mind elfüstölt. Tehát normális működésű esc-t keresnék,remélem tudtok segíteni. Köszönöm előre is!!
Mi lenne ha megirnád milyen tipus amid van, milyen a motorod, mekkora az akkufeszültség. Az ESC-kböl van egy sereg mindenféle motorokhoz meg egyébb opciok.
Szia! A gépre írt név alapján a planet rc.ch oldalán pont ilyet találtam, Amewi Attacker-01s. Motor típusa nem tudom,talán eredeti lehet,átmérő 36mm,hossza 50mm. 7.4V 2 cellás lipó aksiról hajtom, 2.4Ghz vevőszett csere volt ,1 kormányszervó,4wd.
A hozzászólás módosítva: Aug 1, 2020
Ha a polaritás jó volt, akkor nem lett volna szabad, hogy robbanjon az ESC. Nem tudom elképzelni, hogy miért történt. Miért nem veszel rendes modellboltból kefés szabályzót? Pár ezer Ft.
Szerk: XT60 csatlakozóba nem dugunk banán csatlakozót! Forraszd át rendes csatlakozóra! Összekeverhetted a motor és a táp vezetékeket? Mert emiatt simán lehetett a szabályzó füstölés... A hozzászólás módosítva: Aug 2, 2020
Addig nem vágom le az xt csatlakozót,amíg egy normális esc-t nem találok. Próbálni így is megfelel,üzemre meg csatlakozó csere lesz. 100%,hogy nem történt polaritás fordítás!
Linket tudsz adni esc-hez? A környékemen még a közelben sincs modellbolt. A hozzászólás módosítva: Aug 2, 2020
Vannak olyan kínai ESCk, amin fel van cserélve a piros-fekete vezeték. Nem is gondolnád, rádugod az akkut és bumm. Én szétszedném és megbizonyosodnék, hogy mi-mi mielőtt akkura dugnám. Igaz azt írtad, hogy a FETek pukkantak el, érdemes motor nélkül kezdeni.
Szia! Természetesen motor,és vevő nélkül próbáltam,szinte minden esetben a 6 fet közül a 3-ik ment halálba. Sajnos most esc nélkül vagyok,mert ami jó,az elég gyengén muzsikál. Nincs fék,nincs rajta gyors hátramenet.Ezzel játszani sem érdemes....
Én inkább a banánt vágnám le, táphoz XT60, a motor és szabályzó közötti banán maradhat. Ez nem is igazi banán csatlakozó, hanem egy attól gyengébb változat, alacsony áramra megfelelő csak...
Címet nem tudok adni, nem vagyok google.
Gondoltam,hogy nem vagy google,mert pár ezer ft-ért heliesc van,autókhoz 8-9 ezernél kezdődik.
Srácok,nem akarok megbántani senkit,de ne azon lovagoljunk,hogy jó-e rajta most a csatlakozó,vagy nem.Mindenki mond valamit,kérdez,aztán tovább már nem lépünk.
Ktulu: Ez nekem is megfordult a fejemben,de az a röhej,hogy pontosan abban a sorrendben vannak a vezetékek,illetve a vezérlő panel is szinte teljesen azonos az 1 működő,illetve a 4-5 darab durrant között. És rámértem a negatív,pozitív táp vezetékén keresztül egy kondira is,amit találtam rajta,polaritás helyesen vannak a vezetékek. Aki valóban segíteni akar,segítsen találni bevált esc-t. Illetve mit szóltok a linken lévőhöz? Bővebben: Link Köszi előre is!! A hozzászólás módosítva: Aug 4, 2020
Moderátor által szerkesztve
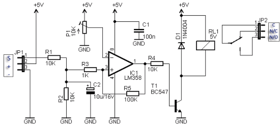
Sziasztok!
Egy kis segítséget szeretnék kérni. A csatolt képen lévő elektonikát hogyan lehet módosítani úgy, hogy két relét vezéreljen. Ha a bejövő jel kisebb mint a referencia akkor az egyik, ha nagyobb akkor a másik relét kapcsolja. Köszönöm előre is a segítséget.
Szia!
Többféleképpen is meg lehet csinálni, amit kérsz, de előbb azért kérdeznék: Nem egyszerűbb a relé nyugvó/záró érintkezőit felhasználva elérni a kíván kapcsolást? Esetleg olyan relét választani, aminek több kontaktusa van? Ha kettő relét ellen-ütemben kapcsol az áramkör, van-e jelentősége az átkapcsolás lefolyásának, azaz nem gond-e, ha lesz egy kis átfedés, vagy éppen lesz egy kis szünet a kettő kapcsolás között?
Azzal elég esetlegesnek tűnik. Csináltam jó pár évvel ezelőtt egy kapcsolást, lehet bekapcsolva tartani az első kimenetet, ha a másodikat is működtetjük, vagy váltani. Jumperrel választható üzemmód.
"Félgáznál" kapcsol az 1-es, "teljes gáznál" a 2. FET a kapcsoló, 30V/6A/ kimenet. A hozzászólás módosítva: Szept 28, 2020
Szia!
A két kapcsolásnak nem szabad fednie egymást. Ha pl. szervó tesztert rákötöm, akkor középállásban üres, nem csinál semmit, majd egyik irányba az egyik, a másik irányba a másik relét kapcsolná.
Jöszönöm a egítséget, de nekem egymástól független kapcsolás kellene. Vagy egyik, vagy másik.
Idézet: „Csináltam jó pár évvel ezelőtt egy kapcsolást, lehet bekapcsolva tartani az első kimenetet, ha a másodikat is működtetjük, vagy váltani. Jumperrel választható üzemmód.” 3. állapot az egyik sem. Sőt, olyant is tud - amire talán nincs is szükség - egyszerre a két zárást egyszerre ki-be A hozzászólás módosítva: Szept 28, 2020
Igen, valóban. 3. állás az egyiksem.
Azt is tudja amit én szeretnék?
1-es állás - semmi
2-es 1-es kimenet zár (közép állás, kb. 1-1,2msec 3-as állás 1.5-2 msec 4-es állás mindkettő ki (be) 2.2 msec Tehát, választható, hogy a kimenetek felváltva, vagy akár egyszerre kapcsoljanak. Ha a jumperrel zárunk, akkor 1-es kimenet zárva marad, amikor a 2-est is kapcsoljuk. Tehát az IS tudja, hogy a kimeneteket felváltva kapcsolja ki-be. Lehet azt is, hogy csak a 2-es kimenetet kapcsoljuk ki-be -> 3-as állásból 4-esre és vissza = 2-es kimenet ki-be kapcsolása. A hozzászólás módosítva: Szept 28, 2020
|
Bejelentkezés
Hirdetés |
























