Fórum témák
» Több friss téma |
Fórum » Infra távirányítós bemenetválasztó, és hangerőszabályzó
Témaindító: Zenner, idő: Nov 3, 2008
Témakörök:
Szerintem nem sokan építettek ilyet. Inkább mi várnánk a Te véleményedet!
A hozzászólás módosítva: Jún 9, 2020
Szia!
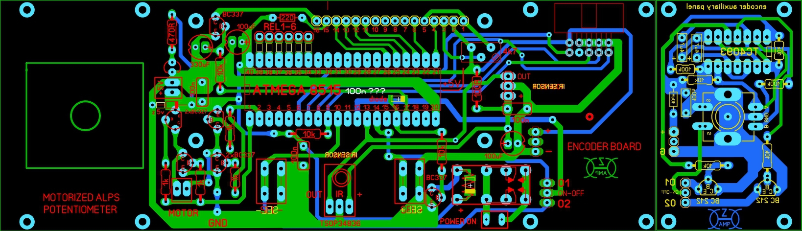
Segítséget szeretnék kérni, megépítettem az általad tervezet bementválasztót. A programozásnál ez a probléma lép fel. Hozzáteszem ez életem első AVR próbálkozása. Mit csinálok rosszul? Köszönöm a segítséget előre is!
Szia!
Sajnos nem tudom. Kínai ATMEGA nekem okozott problémát, 5db-ból háromat sikerült beégetnem, kettőt nem. Esetleg próbáld meg, nem az áramkörben égetni.
Köszönöm!
Esetleg tudsz ajánlani áramkőrt?
ATMEGA programozását próbáld meg közvetlenül, nem az elkészül panel csatiján keresztül égetni.
Szia!
Nekem a lábkiosztás nem volt megfelelő. Nem egyezett az égetővel. Próbáld meg a lábakat beazonosítani. Nekem egy külön nyákra lett készítve egy lábkompatibilis égető adapter. Azzal megoldódott. Vagy a vezetéken kell a dugót átkötni, esetleg cseréni. A hozzászólás módosítva: Okt 24, 2020
Szia!
Köszönöm a segítséget, meg van a probléma. A Kínai elfelejtett egy apró ellenállást berakni, 10Kohm. Most már minden működik!
Ügyes vagy, rájöttél a hibára.
Minden jól működik?
Szia!
Egy apró észrevételem lenne, a kijelző 1-es és 5-ös lába a potival együtt lóg a levegőbe le kellet raknom testre mert nem voltak a helyükön a karakterek. Egyébként nagyon köszönöm a lehetőséget!
Nekem is ugyan ez a nyákterv van, lehet, hogy az én kijelzőm más. A poti bal lába + tápon van, a csúszka a kijelző 3 as lába a jobboldali pedig ami a kapcsolás szerint testen kellene legyen csak a kijelző 1-es és 5-ös lábával van kontaktusba. Nekem így abszolút nem kapott testet a kijelzőm.
Én LCD vel is próbáltam, de WFD és OLED kijelzővel használom, sokkal jobb...
Csatolt képeken mind a három kijelzőt láthatod. A hozzászólás módosítva: Okt 25, 2020
WFD kijelzővel ezt használom, nekem jobban tetszik, mint LCD vel.
Ott nekem sincs rajta 10kohm, úgy is felprogramozta.
Én nem tudom nagyon kezdő vagyok ebben a témában, (ez a legelső).
Olvastam egy cikket "Egy Kínai AVR égető történetéről" abban írta az illető ezt, csak az övé más panel volt.
Sziasztok!
Az eddigi eredmények az épülő bemenetvállasztoról.
A folytatás.
Jól néz ki, főleg a VFD cső.
![]() Gyári készülékekben mit használnak hangerő szabályzásra? Kikerülvén a motoros potit.
Ilyesmi nincs kereskedelmi forgalomban? Konkrét típus érdekelne.
Szia!
Bocsánat de lemaradtam, néha dolgozni is kell ![]() De már megválaszolták neked.
Szia!
Még egy utolsó kérdés és nem zavarlak többet. A csatornaváltások között ha jól számoltam el kell telni kb. 8 másodpercnek. Ez alatt az idő alatt nem reagál másik csatorna gombra csak a hangerőre. Ezt hol lehetne megváltoztatni, panelszinten vagy programügyileg. Jó lenne ha ezt az időt le lehetne redukálni sokkal rövidebre. Üdv és köszönöm a türelmeteket.
Szia!
Neked lehet, hogy régebbi program van beégetve. Számokkal is tudsz bemenetet váltani? Ha nem, akkor a régebbi verziót használod.
Az én távirányítóm nem az a Philips amit te javasóltál hanem egy univerzális, így nekem csak a számokkal megy a váltás. Az encoder sem tud hamarabb váltani csak a 8mp. elteltével.
https://www.hobbielektronika.hu/forum/getfile.php?id=350646
Ez a hex van beégetve
Beégettem ezt a programot, nem történt változás.
![]() |
Bejelentkezés
Hirdetés |





























