Fórum témák
» Több friss téma |
Fórum » MIG/MAG/Co2 hegesztő készülékek házilag
Témaindító: electorkalandor, idő: Feb 19, 2009
Témakörök:
Részemről a gazdaságos és olcsó megoldás érdekelne,sokat nem szeretnék befektetni a munkámon kívül ja meg persze az anyagon kívül.
Örölök,hogy van több lehetőség viszont ebben kérném a segítséget,hogy melyik az é7sszerűbb.
Ha a legegyszerűbben akarod akkor megtekered az Einhel leégett saját trafóját.Ha esetleg akarsz rajta fejleszteni akkor arra így is van lehetőség (nem tudom,hogy vannak-e most elkók a gépbe és mekkorák,ha nincs akkor 30000-40000µF elkó sokat tud javítani a gép használhatóságán,az enyémbe most 100000 µF van persze nagyobb a trafója,ugyanígy nem mindegy,hogy van-e a tolómotornak külön trafója vagy a főtrafóról veszi a feszültséget,külön trafó az stabíl a hegesztő áramtól független huzaltolást biztosít).Persze rakhatsz a gépbe nagyobb trafót ha fér csak nem biztos,hogy az eredeti graertz híd bírni fogja!Nekem más volt a helyzet én nulláról építettem egy MIG gépet ami végül is konbinált gép lett MIG, MMA,bikázó.
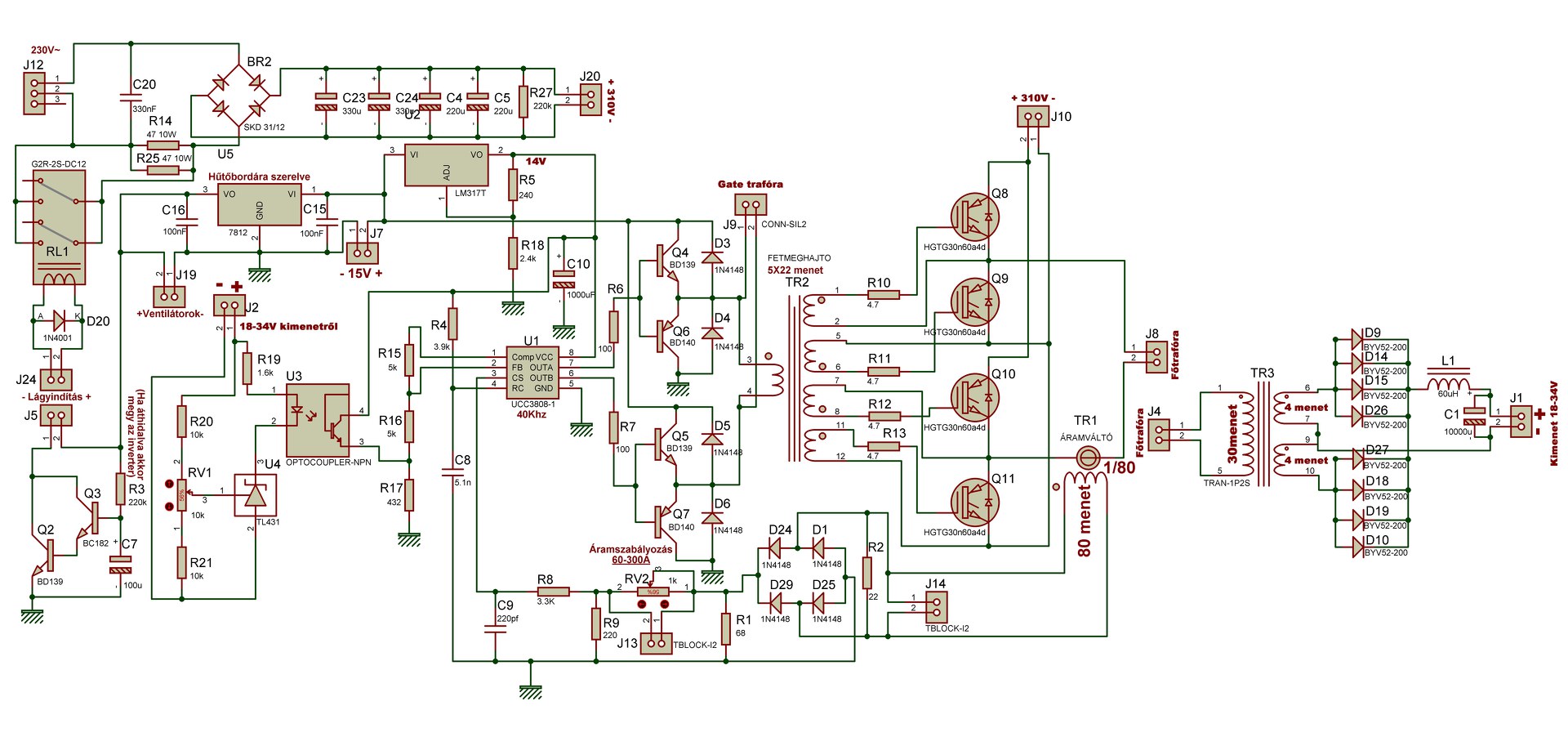
Sziasztok! Mivel itt nem találtam inverteres co2 hegesztő rajzot. Meg kérnék valakit, hogy segítsen egy teljes hidas áramkör egyszerű feszültség visszacsatolás megépítésében. Az ucc3808- ra gondoltam, ív hegesztőhöz bevált, a feszültség szabályozással talán co2 hegesztőzöz is jó lenne.
Ezt gondoltam kiegészíteni feszültség visszacsatolással.
Helló!Kicsit elvesztem!! Ha tényleg ki van számolva megtudhatnám?? Persze tudom,hogy igy csak beleülök a készbe ,de tényleg a lelkesedés és a kézügyességemen kivül másom nincs! Ja meg anyagra is futná ,most nemsokára időm is lessz. Üdv.k
Ha én azt tudnám, hogy hol van. Újra kell számolnom.
Hát!! Igy jártam!
Azért köszönöm,de lehet nem is teljesen pontos a vasmag azon mérete amin a csévetest van lehet le kellene bontani hozzá !?
A külső méretekből lehet következtetni. A járom szélességének kétszerese az oszlop. Illetve az egész szélességének kb. harmada az oszlop. A fő kérdés az ablak nagysága, hogy belefér-e a kellő mennyiségű huzal. (menetszám×keresztmetszet) Ezek bontás nélkül mérhetők.
Továbbá a neten megkereshetők a szabvány 630 VA-es biztonsági trafó adatai.
Sziasztok! Van egy régi akkumulátor töltőből származó transzformátorom. Szerintem meglehetősen túl van méretezve. Köpeny típusú az elrendezése, 6x7mm a középső oszlop, és nagyjából 1,9mm átmérőjű huzalból van a primer. (220V) Ezzel a primerrel ez a trafó mekkora áramot tudna leadni mondjuk 30% bi-körül? Azért érdekes a dolog, mert a co gépemben egy ugyanilyen elrendezésű, de kisebb méretű és keresztmetszetű trafó van, pedig az egy elég régi, stabil gép.
A hozzászólás módosítva: Dec 19, 2020
Hoppá, ezt kissé elírtam. Tehát a méretek a következők: a középső oszlop 6x7cm. Ezen van a két tekercs. A primerre van tekerve a szekunder. A két szélső oszlop értelemszerűen 6x3,5cm-esek. A trafó teljes magassága 18cm, szélessége 24cm, mélysége értelemszerűen 6cm. A jelenlegi tekercsek mellett (pri: d=~1,9mm, 2x110V, sec:6,12,24V-20A) bőven van még hely az ablakokban. A tekercsek valami régi, vastag szigetelőanyaggal vannak szigetelve. A kérdésem tehát az lenne, hogy ezekkel a méretekkel és ezzel a primerrel mekkora áramot tudna leadni egy optimális szekunder kíséretében, co hegesztőként, mondjuk 30% bi esetén?
~150 A. Vannak gyári gépek, amiben ehhez képest mini trafó van.
A hozzászólás módosítva: Dec 19, 2020
150? Ez elég jól hangzik annak fejében, hogy ha külső vezérlést kapna a szerkezet, akkor csak annyi lenne a dolgom, hogy leveszem a jelenlegi szekundert és a helyére tekerem a megfelelőt. A jelenleg működő gépem valószínűleg egy traconic 103, ami inkább kisipari kivitelű, de csak 100A körül teljesít. Annak a trafója látványosan kisebb, természetesen kisebb keresztmetszetekkel. Milyen és mennyi szekunderre lenne ehhez szükségem az optimális eredményhez?
Ha semmit nem változtatsz, csak kétutas egyenirányítást teszel a meglévő szekunderre, már ki is lehet próbálni. No persze a diódák után nem árt egy 20000-40000 µF-os kondi.
Külső vezérlésen triacos teljesítményszabályozást értesz?
A jelenlegi szekunder elég gyengécske. Azt ugyan nem ellenőriztem, de olyasmi vastagságú huzalból lehet, mint a primer tekercs. Ráadásul a töltő feszültség és áram változtathatósága miatt, van 11 kivezetése a trafónak, a primeren kívül. Ha jól gondolom, akkor ez mind a szekunder kivezetése. Egyébként jelenleg még a töltőben foglal helyet a trafó,méghozzzá sértetlenül. Maga a töltő viszont hiányos és sérült.
Előbb még 6-12-24-et írtál.
A pincében van egy ugyanilyen töltő. Bár az nem 20 A-es, de gondolom a tied is ilyen. (nem állok neki a trafót méregetni) Nem ismerem a kapcsolását, de ha a primeren is vannak fokozatok, az lenne az igazi. Egyébként csupán az áttétel alapján ~10-szeres lenne a szekunder keresztmetszet. Azzal pedig már lehet hegeszteni. De ha teletekercseled a szekunder helyét kétszer 24 V-ra, már kész is van.
Igen, 6,12,24. Van egy feszültség választó, illetve egy külön áramválasztó kapcsoló. Gondolom ez indokolja a sok kivezetést. Ez egy régi, hazai gyártású töltő. Az elején van egy áram/fesz mérő amin egy nyomógomb segítségével lehet a fesz értéket ellenőrizni. A kapcsolást én sem ismerem, de megnézem, hogy melyik tekercs van megcsapolva. Mivel külön van a fesz, illetve az áram választás, így azt is el tudom képzelni, hogy mindkét tekercsnek van több kivezetése.
Nos, úgy találtam, hogy csak a szekunderen van több kivezetés. A legnagyobb fesz amit találtam, 42V körüli. Ezzel ki is próbáltam a hegeszteni tudását a trafónak, de csak váltóárammal, és rutilos pálcával. A 2,5-ös elektródát simán el lehet vele hegeszteni, de a túl magas feszültségnek, illetve valószínűleg szintén magas áramnak köszönhetően izzásig hevült teljes hosszában. A 4-es rutilos elektródát is szépen leolvasztotta, 10mm-es anyagon. Igaz, itt már nem volt túl mély a beolvadás. Ehhez viszont az is hozzátartozik, hogy meglehetősen gyenge tápkábellel kötöttem be, és egyébként is nagy a vezeték miatti veszteségem, mivel messze van a műhelyem a főépülettől. Nem hegesztettem vele túl sokat, kb 10-10 centis varratokat csináltam. A trafó különösebben nem lett meleg. Kellemes meglepetés ez egy akkumulátor töltőtől. Nem kérdés, hogy így is kellő ereje van ahhoz, hogy co-hegesztő legyen belőle.
A hozzászólás módosítva: Dec 20, 2020
Végeztem némi kutató munkát, hogy megértsem a mig-mag hegesztés elektronika részét. A trafó nyugalmi áramfelvétele egyébként 0,7A, amit jónak gondolok. Azt nem tudom, hogy hegesztés alatt mennyit fog esni a feszültsége, de ezt majd a gyakorlat megmutatja. Több, a hegesztéssel foglalkozó dokumentumot végig bogarászva, illetve néhány gépkönyvet végigolvasva, a következőkre jöttem rá.: A hegesztő alapjárati feszültsége lehet 30V felett, viszont a hegesztés közben jobb ha max 25V körül alakul. (A Weld-impex oldaláról letölthető a weldi mig-181 használati utasítása, ami nagyon jó ajánlásokat tesz huzal,gáz,anyagvastagság,áram,feszültség,stb választás szempontjából, és az ajánlott értékek nagyjából megfelelnek a más dokumentumokban javasoltaknak.) A tervem az lenne, hogy az említett trafót bekötöm a jelenlegi co gépembe, a saját transzformátora helyére. Persze nem állandó cserére gondolok, de így a legkönnyebb kipróbálni, mivel abban van egyenirányítás, fojtó, kondi-pack, stb. Ha valóban láthatóan erősebb lesz a töltő trafója, akkor megoldom, hogy ha vastag anyagokat kell hegesztenem, át tudjam kötni a gépet.
Ugyanúgy mint ahogy az IC adatlapján van TL431 meg optocsatolóval. A szekunder legyen 4 menet ne 3, D7 D8 dióda nem előnyös ebben a kapcsolásban.
A hozzászólás módosítva: Dec 24, 2020
Köszi a választ kipróbálom.
300 amperig fel kell tekerni az elég 0,8mm es védőgázos huzalhoz, a porbeleshez nem kell nagy áram.
Rajzolgattam egy kicsit persze így tuti nem jó. Legegyszerűbben, hogyan lehetne ebből kihozni egy feszültségszabályozást 18-34V-ig. A potméter értékét valamint az ellenállásokat szintén nem tudom.
A hozzászólás módosítva: Dec 25, 2020
Valahogy így, csak az osztót még méretezni kell mert a TL431 akkor nyit mikor 2,5V a két alsó lába között a feszültség azaz a R20 értékét biztosan növelni kell, az 1 3 lába közé kell kondenzátor meg soros RC is; nekem ami van abban meg kellett a gyári rajzról a slope kompenzálást is építeni, illetve a 3. láb és a föld közé egy 1N4148 dióda is kellett mert mindig bekapcsolt a túláram védelem( 0,5V nál az áramot szabályozza, 0,75V feletta túláram, mivel ez minden periódusban megtörténik így értelmetlen volt belerakni az IC-be) illetve nekem nincsen a kimeneten kondenzátor csak a fojtótekercs.
Sziasztok,
Nehany eve kinlodom egy Alfaweld MIG igbt 185-el, es most jott el az ideje, hogy szetkapjam. A fo porblemam az vele, hogy nem lehet beallitani a megfelelo sebessegu elotolast a megfelelo aramhoz. Ez alatt azt ertem, hogy omlik belolle a huzal es csak darazsfeszket rak. ha visszabb tekerem a huzalsebesseg potit, lecsokken az aram is. Gondoltam, hatha valaki foglalkozott mar ilyen geppel es esetleg van hozza kapcsolasi rajza, vagy kep alapjan tudja hogy lehet-e a hegesztoaram illetve elotolas aranyat allitani valamelyik trimmer potival a vezerlo panelon. Sajnos nincs ra tobb napom, hogy visszarajzoljam illetve megertsem a vezerlo mukodeset. Igy javaslat hianyaban inkabb arra gondolok, hogy beleteszek egy PWM modult es majd egy kulon potival mindig beallitom az elotolast az epp szukseges aramhoz. Esetleg van ennek az elkepzelesnek valamilyen negativuma ? (gondolok itt olyanra, hogy vedelem megbolondul, ha nincs a panelra rakotve az elotolo motor, stb.... ) Elore is koszonok barmilyen segitseget. (Elnezest az ekezetek hianya miatt.... ceges gepen csak angol billenytuzet van.....)
Szia!
A Volt potit hova szoktat állítani? Próbáltad tekergetni? Nekem ebből a Handy mig van, azon nincs Volt poti. Meg kéne mérni, hogy volt tényleg a voltot állítja-e (mettől meddig?) (gáz és huzal nélkül hogy az ne fogyjon, simán műszerrel a kimeneten), a Voltra nagyon érzékeny a CO hegesztési eljárás! Hiába tekersz áramot, ha a Volt miatt nem tud kialakulni. Ez a gép biztos hogy nem kezeli összefüggésben az áramot a huzalsebességgel. Nem állít egyik miatt a másikon. A hozzászólás módosítva: Dec 31, 2020
Szia,
Probaltam mar rajta minden allast, de a legjobb esetben is csak egy nagyon minimalisan olvadt bele a hegesztendo anyagba a huzal. Csak a tetejere pakol. Sajnos a feszultseg mereses modszer sem jott ossze, mivel uresjaratban 53.6V-ot merek a poti barmilyen allasaban. Valoszinuleg ez a feszultseg a hegesztesi munkapontban hataroz meg dolgokat, de ahhoz valakit meg keritenem kell, hogy "gyikolgasson"amig en meregetek. Amugy egy eleg nagy szarvashibat fedeztem fel a kabelozasban. a huzaltolo mechanikara megy a negativ es a test kabelra a pozitiv. A gep kulsejen levo feliratoknak ellenkezo polaritasu feszultseget merek. Ugy tunk a kinai kollega felcserelte a nagyaramu csatlakozora meno vezetetkekeket..... ( A muszerbe jol van beledugva a mero vezetek.... ) Megyek megcserelem es kiprobalom. Bar sok jora igy sem szamitok...
Nem ismerem a gépet, de olyan mintha a MIG helyett MMA állásban lenne, és abban bizony nem fog beolvadni a huzal. Két dologból következtetek erre. Nagyon magas az üresjárati ívfeszültség, MMA-hoz jó, de a Co-hoz 35V alatt kellene hogy legyen, a másik a fordított polaritás. A pozitív testkábel az MMA hegesztéshez kell (régebben leírtam, linkeltem hogy miért (jobb a beolvadás, a hő nagyobb része lesz a hegesztendő anyagon)) a Co-hoz viszont a testkábelen kellene lennie a negatívnak.
Én mondjuk nem inverterrel hanem trafóval építettem magamnak egyet a nulláról, és bizony kellett letekernem a trafó szekunderéből mert ugyanez volt a helyzet, csak kígyókat rakott a lemezre de nem égett be a varrat. Nagy volt a fesz, ami üzem közben leesett, és kevés volt az áram. Lejjebb vettem a szekunder feszt majdnem a felére, plusz kapott 2 nagy elkót, azóta úgy működik ahogy kell, sőt már túl jól is, vékony anyagokat csak óvatosan lehet hegeszteni vele mert átégeti.
Holnap fogok hegeszteni terveim szerint (nem keveset).
Megmérem hogy az enyémen a mig és mma módban üresjárásban milyen feszültséget ad le. Volt olyan időszaka a gépnek amikor jól hegesztett? Ha mindig is ramatyul dolgozott, akkor lehet hogy beállítási üzemeltetési probléma (nem biztos hogy a gépben van a hiba). Ha viszont kezdetben jó volt, újabban meg nem (azonos beállításokkal) akkor esélyes hogy tényleg a gépben van a hiba. Polaritás: van egy fostaliga akkuscsavarozó(nak nem nevezhető) szemetem. A minap nem volt nálam a töltője, 3 soros li-ioncella van belül. Sebaj, mit nekem egy töltő, gondoltam megküldöm töltés gyanánt kintről egy 12V-os 7Ah akkuról egy izzón keresztül (hogy annyira összeszedje magát, hogy pár hosszú M5 csavart üresen betekerjen (gumis bilincs)). Be is kötöttem szépen ahogy a batterypackon fel volt montírozva a plusz,mínusz. Egy fél perc múlva gyanús lett, hogy nagyon virít az az izzó, melegszik is a pack, leszedem, előszedem a műszert, rámérek 0V zárlat, rámérek a másikra, hát nem fordítva van benne az akku. Na az egyik akksi elektronikát ezzel el is küldtem vadászni... A hozzászólás módosítva: Dec 31, 2020
|
Bejelentkezés
Hirdetés |







Bár az nem 20 A-es, de gondolom a tied is ilyen. (nem állok neki a trafót méregetni) Nem ismerem a kapcsolását, de ha a primeren is vannak fokozatok, az lenne az igazi. Egyébként csupán az áttétel alapján ~10-szeres lenne a szekunder keresztmetszet. Azzal pedig már lehet hegeszteni. De ha teletekercseled a szekunder helyét kétszer 24 V-ra, már kész is van. 












