Fórum témák
» Több friss téma |
- Ez a felület kizárólag, az elektronikában kezdők kérdéseinek van fenntartva és nem elfelejtve, hogy hobbielektronika a fórumunk!
- Ami tehát azt jelenti, hogy a nagymama bevásárlását nem itt beszéljük meg, ill. ez nem üzenőfal! - Kerülendő az olyan kérdés, amit egy másik meglévő (több mint 17000 van), témában kellene kitárgyalni! - És végül büntetés terhe mellett kerülendő az MSN és egyéb szleng, a magyar helyesírás mellőzése, beleértve a mondateleji nagybetűket is!
Először a hőtan, mechanika, és a villamosságtan kapcsolatát kell megértened. (amúgy 8. -os tananyag) Energia megmaradás törvénye.
A fajhő akkor lép a képbe, ha egy test hőmérsékletére vagy kíváncsi. általában a vízzel szokás példálózni, mer az egy életszerű konkrét eset, de az kívánt anyag fajhőjére lecserélve bármilyen anyagra kiszámíthatod. Természetesen ideális esetre tudod kiszámítani, ami zárt rendszert jelent, a valóságban viszont mindíg van l. hősugárzás, ami csökkenti a felmelegítendő anyag hőmérsékletét. A hozzászólás módosítva: Jan 26, 2021
Ami oldhatja, festék hígító, az az alkatrészek feliratozását, festését is oldja. Mivel zselészerű, megpróbálhatod nagyon forró vízzel, csak hagyj időt a kiszáradásra. Ezek a kitöltő trutyik nem arra vannak kitalálva, hogy eltávolítsák.
Próbáltam nitrohígítóval, denaturált szesszel, körömlakk lemosóval, szintetikus hígítóval, féktisztítóval és lakkbenzinnel is. Egyik sem volt az igazi.
Külföldi fórumokon minden mindegy alapon próbálkoztak vele több helyen is, megoldás nem született. Vagy csak egy vékony felső réteget tudtak tovább lágyítani vagy a fém részeket is megtámadta az adott vegyszer, vagy a gumi tömítéseket is megette az oldószer, esetleg előbbiek tetszőleges kombinációja lett az eredmény.
Csak akkor próbálkozz vele, ha van másik.
Szerintem szilikonos jellegű, semmi nem oldja, csak kapirgálni/vágni tudod
Az esélytelenek nyugalmával próbálkozom, 70 darab mátyás az új modul. Egy Lada Níva-nál ez szerintem sok, gondoltam szétnézek benne.
Létezik szilikon eltávolító is, de csodát ne várj tőle, leginkább vékony szilikon réteg eltávolítására alkalmas.
Például Néha meglepő dolgok oldanak valamit. "Egér ragasztót" például purhab eltávolító szenzációsan feloldotta a linóleumról, pedig azt hittük soha nem tudjuk felszedni.Kéznél volt, kipróbáltuk, sikerült!
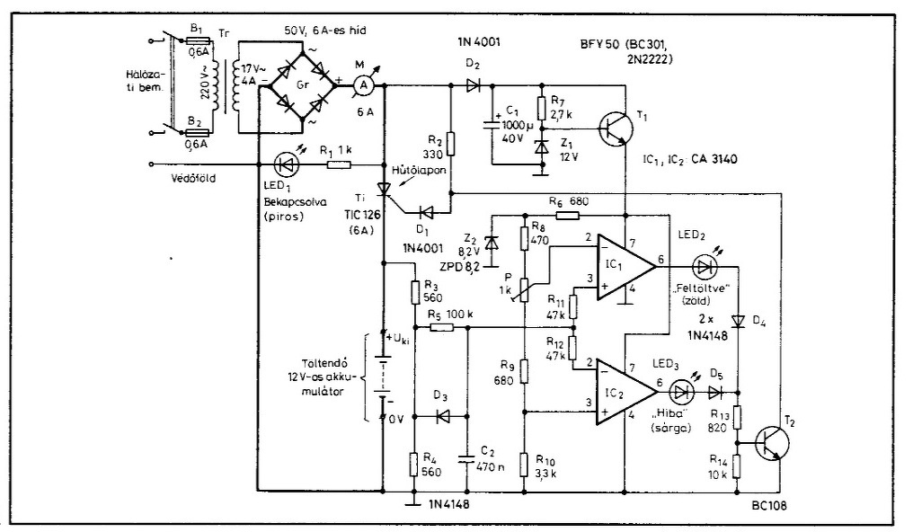
Köszi a segítséget. Kapcsolási rajz mellékelve. Erősebbet azért gondoltam, mert úgy látszik T2 a gyengepontja, elégette R2-t, és egész éjszaka 16V-al töltötte az akksimat. Supressor diódát is kap, hogy még egyszer ilyen ne történhessen. Szóval emiatt gondoltam, hogy erősebb tranzisztort tennék bele.
Elnézést kérek a többiektől, hogy a te hozzászólásodra válaszolok.
Sikerült valamennyire leszedni ezt a nyálat. Az alábbi alkatrész, gondolom egy teljesítmény tranzisztor lehet. Két trafós a gyújtás, a primerek fixen megkapják a 12V-ot, az elektronika kapcsolja feltételezésem szerint a negatívot. Az a tekercs, amelyik nem ad szikrár, ehhez a tranzisztorhoz csatlakozott, de jól láthatóan elégett a hozzá vezető szál. Elképzelhető, hogy egy mezei tokozott tranzisztorral javítható?
Meg kellene vizsgálni pontosabban a hibát.. A BC182 a jelenlegi kapcsolásban kb. 70 mA csúcsáramot kapcsol, miközben folyamatosan 100 mA-t bír a katalógus szerint. A rajta maradó teljesítmény (mikor már befejeződött a töltés) 0,2V * 0,07A=14 mW, miközben 350mW-al terhelhető. Ezekből nem következik, hogy oda gyenge lenne az a tranzisztor. Lehetne nagyobb kollektoráramú éppen, de megfelelő. Ha elégett az R2, akkor az kicsi teljesítményű, mert a töltés befejezésekor a teljes pufferfeszültség rá kerül, és azt akármeddig ki kellene bírnia. (Hiszen az is előfordulhat, hogy a feltöltődés után rajta felejtik a töltőt az akkun.) Az R2-n a feltöltődés után kb. 1W teljesítmény van, oda legalább 2W-osat kellene tenni.
Ha elégett az R2 (megszakadt), akkor nem kellene kinyitnia a tirisztornak. Ha mégis nagy feszültség került az akkura, akkor a tirisztor lehet zárlatos, ami megint kérdéseket vet fel (pl. van-e elég hűtőborda rajta). De a zárlatos tirisztor meg nem tehetné tönkre sem az R2-t, sem a T2-t (kivéve, ha a D1 is zárlatos lett). Szóval van itt pár kérdés, de nem a T2 "erősítése" irányába mutatnak.
Erre gondolok.
Az R2 kis értéke miatt az átlagáram valahol az 50mA környékén van. Az R2 teljesítménye így 800mW, ami azért mér képes fűteni. Vagy is oda inkább egy 2W-os ellenállás illik. A tranyónak azért nem lett volna szabad tönkre menni. Ha meg megteszi, akkor meg kellet volna szakadnia ahhoz hogy a töltő túltöltsön. Ha bezárlatosodik, akkor kikapcsolná a töltést.
Sajnos a kapcsolásban nincs hiszterézis, így a tranyó inkább szabályoz, mint kapcsol, ami nem túl jó omen, mert akkor analóg módban fog a tranyó szabályozni, nem kapcsolóüzemben. Nem tudom a szupresszort hova gondoltad. Igazából, ha egy 16V-os zénert teszel a tranyó kollektor-emitter közé, az megakadályozná, hogy tirisztor 15V fölé növelje az aksi feszültséget. Persze ez nem egy atomóra, de zéner+soros diódával ki lehet kísérletezni a megfelelő értéket. ui: Most látom, hogy Endre is válaszolt a kérdésedre. De így legalább "kétoldalról" is tudsz tájékozódni A hozzászólás módosítva: Jan 26, 2021
Szerintem elég problémás lehet egy ilyen kapcsolásban alkatrészt helyettesíteni. Először is kérdés, hogy mi maga az alkatrész. Ránézésre lehet tranzisztor, IGBT, FET, de lehet mellé integrált ellenállás dióda, stb., ami nem látszik, mert a chipben van. Kapcsolási rajz egy ilyen hibrid belsejéről szinte biztosan nem elérhető. A következő kérdés az, hogyan csatlakoztatod a meglévő alkatrészekhez a tokozott tranzisztort? Egy ilyen hibrid áramkörben (ahogy látható is) nem forrasztott kötések vannak. Gyári körülmények között, ultrahanggal, egyéb hegesztési eljárásokkal szinte minden fémet egymáshoz tudnak hegeszteni, amiket forrasztani körülményes, vagy lehetetlen. Hely is kicsi benne, nehezítve azzal, hogy a jó hűtés miatt nagy a hőelvonás
Én nem kezdenék neki, valószínűleg sok kínlódás lenne vele, kétséges eredménnyel. Az, hogy elégett benne egy vezeték, más hibát is jelez. Nem (volt) zárlatos az a trafó, amihez ez a tranzisztor csatlakozott?
Köszönöm szépen a válaszokat. Az ellenállás helyére már tettem 2W-osat, és a tranzirstort is kicseréltem, így működik, de mivel tönkrement, szeretném levédeni, hogy mégegyszer ne csináljon ilyet. Supressor dióda a kiementre menne, így ha eléri a 16 voltot, zálatba raja, leold a 10A-es biztosíték, és inkább nem csinál semmit, az is jobb. Ezen kívül gondoltam az nem árt, ha nagyobb tranzisztort teszek a jelenlegi T2 helyére, mert bírnia kellene, de mégse bírta. Lehet ahogy írtad is nem kapcsol, hanem inkább szabályoz analóg módban, lehet ez az oka. Egy évig működött, de valami történt, mert most megadta magát. Volt ugyanilyenem, beletettem, megint működik, de ha erősebb tennék bele, talán nem szivatna megint meg. Emiatt kérdeztem, hogy mit ajánlotok helyette.
"ha eléri a 16 voltot, zálatba raja, leold a 10A-es biztosíték," De hol? Azt ne feledd, hogy ott az aksi is!
Jogos! Kettő biztosíték van, egy váltakozófeszültségű körben, egy pediga za ksira ami megy ki töltőfesz. Ha a kettő közé teszem, az jó lehet.
Értem, köszönöm a válaszodat.
Trafókat mérve, hozzák a gyári értékeket. A modulhoz csatlakozó vezetékek nem szakadtak vagy zárlatosak. Csatlakozók tiszták.
Üdv!
Mellékeltem két képet, lényegében mindegyik ugyanaz csak az egyiken van galvanikus leválasztás. Ez egy morse gyakorló programhoz készült, ami tudja azt a funkciót is hogy magát az adót vezérli,a billentyű helyére kell kötni a kis rajz alapján. Akadt egy gondom, mivel soros port már nincs a gépemen rs232 konverterrel próbálkoztam, működik is viszont a DTR, RTS láb magas szinten van, és ahogy beütök egy billentyűt pont alacsonyra húzással jön ki a jel. Nem tudom a gyári eredeti soros porton is így van e, de akkor ebben az esetben a kis kapcsolások nem jók elvileg, nem kapcsol ha sípolás van hanem akkor szakít meg A hozzászólás módosítva: Jan 27, 2021
Szóval az ellenállás kicserélve 2W-ra, tranyó helyett meg akkor inkább berakjam az általad javasolt BD139-t? Mit gondolsz?
Így, lásd melléklet.
DC-DC konverterről akarok (illetve fogok) akkut tölteni. Viszont rájöttem, hogy a konverter "visszapofázik". Ha leveszem a betápot a konverterről, olyan 20mA áram folyik visszafelé az akkuból.
Olyan 3A a max töltőáram, ekkora diódám nincs, viszont van C25-öm. Ezt erre a célra fel tudom használni?
A két anódra teszel 1-1 Ohm 2W ellenállást és így párhuzamosítva használandó.
A dióda kettős hűtendő. A hozzászólás módosítva: Jan 27, 2021
Szükséges mindkét ágát használni? Mert "áramilag" a fele is bőven elég, viszont ellenállásért el kell zarándokolni valahová.
A hűtés oké, van még hely a hűtőbordán, ami a konvertert hűti.
Semmi oka, hogy egyet ne lehetne használni, a másik dióda pihen...
Azt kikell hogy bírja. Mert az ellenálláson akkor a legnagyobb a teljesítmény, mikor a tranyó teljesen nyitva van. A tranyón pedig amikor azonos feszültség van rajta, mint az ellenálláson. Viszont ekkor negyede a teljesítmény. természetesen ez az analóg működési módra vonatkozik.
A trannyónak igazából addig kell kinyitni, míg a Gate a zárási pont alá nem kerül. (Ez kb. aksi fesz plusz 1,5V lesz..
Nem kell ellenállás. Simán párhuzamosan. 2×15A-es diódapárost használok great-ben és 40 A-t lazán viszik, persze hűtve.
Sziasztok.
Van egy olyan PWM to Voltage converterem ami a csatolt képen is látszik, annyi különbséggel, hogy nem uno vezérli hanem egy GRBL vezérlő. Ha külön tápegységről táplálom a covertert akkor tökéletesen működik, viszont ha ugyan az a tápja mint a vezérlőnek, akkor elég erőteljesen melegszik a converter, és nem is adja le a kimenetén a kitöltéssel arányosan a feszültséget. Teljesen független tápegységgel 50%-os kitöltésnél 5V feszültséget mérek a kimenetén, tehát tökéletesen működik. Hogy tudnám a kettőt úgy szétválasztani, hogy nem kelljen külön tápegységet használjak?
Ott lehet a gond, hogy a GRBL vezérlő GND pontja és a PWM GND pontja valamiért eltér egymástól, így a két GND pont között folyik áram. Hasonló lehet a felépítése, mint itt látható: Bővebben: Link.
|
Bejelentkezés
Hirdetés |



















