Fórum témák
» Több friss téma |
Nézd meg, hogy hwinfo64-ben látszik-e a régi vagy új akku, de mivel eredetit már nem kapni hozzá, bármi lehet. Esetleg megmérheted, hogy az új akkut bedugva megjelenik-e a fő tápbusz, pl az lcd csatlakozó backlight lábain (szélső 2-3 közös láb általában, ami nem test és biztosítékra megy)
Ha be van téve az akku(k) a töltést jelző led sem gyullad ki gépen piros vagy zöld színben?
Sziasztok
Segítségre lenne szükségem Van egy asus x553m laptopom, es win7 64bit rajta. Normál drivert nem találok, ethernet, wlan nem működik így, tehát a driver buster szóba se jöhet. hol lehet letölteni?
Szia!
Bár írtam pv-ben de furdal a kíváncsiság, miért akarod erre a gépre a win7-et holott minimum 8.1-est ajánlanak, de a 10es is szépen elfutna rajta?
Szia!
Ha jól olvasom ez x553m és nem x553ma.
Ez valóban igaz elnézést is kérek de a kérdésem aktuális, 8.1-től van rá hivatalos driver is okkal javasoltam a frissebb operációs rendszert, erre a 7est felküzdeni fölösleges nyűg.
Ez egy régebbi típus....
Rá van írva a képen, hogy os: win 8.1, vagyis uefi biosban még egy win kulcsa is lenne hozzá...
Azárt. mert ez nem MA hanem X553M arra win 7 és max 8 mehet. a másik, hogy autódiagnosztikára csak ez az oprendszer jó.
Mivel ide tudtál írni ezért feltételezem van másik géped. Azzal felmész az asus honlapjára letöltöd a szüksége Lan/wifi drv-t pendriven átviszed a célgépre.
asusnál nem találtam, de itt megtalálható asus x553m A hozzászólás módosítva: Jan 9, 2021
Ha asus oldalán lenne, szerinted írtam volna ida?
Mindkét típus minimál oprendszere 8.1 ott van az asus oldalán mindkettő nem a kisújamból szívtam ki hogy az a legalsó teljes mértékben támogatott rendszer hozzá, megoldható a win7 is de lehet a perifériákból pár dolog nem fog működni.
A diagnosztikai eszközt nem írtad pontosan milyen, de nem hiszem hogy win7 óta nem gyártottak ilyet, esetleg szoftvert nem frissítettek hozzá, és legtöbbször futtatható újabb rendszerről kompatibilis módban.
Köszönöm nem tetszik az új Oprendszer. A win10 től undorodon, a sok ablakos megjelenés, undorítónak tartom. Igaz egy másodpercig sem használtam, de nem érdekel. Ennyi. Én ilyen maradi vagyok.
A win10-et nagyon sok okból lehet utálni, de az ablakok pont nem számítanak, ugyanis kikapcsolható a funkció, kinézetre teljesen olyan, mint a win7, ha akarod, meg lehet csinálni pont olyanra is, mint a win7. Az ablakos oprendszer a win8.1 volt, de azt már nem tolták át a 10-be.
Idézet: „Igaz egy másodpercig sem használtam, de nem érdekel.” Ez egy igen szuper hozzáállás sok sikert hozzá !
Rosszul mondod, az "ablakos" a sima 8 volt, a 8.1-ben visszahozták a metro mellé a klasszikus asztalt is.
Tudom, csak nem akartam jobban belekeverni, a léyneg az hoyg a 10ben már nem nyomják, start menüben is kivehető egy pillanat alatt.
Sziasztok.
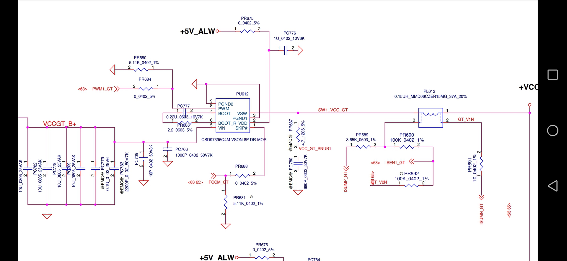
Egy laptop alaplapot csinálnék, nem reagál semmire. Találtam 2 FETet ami zárlatos, ilyet lehet kapni vagy csak donorból? CSD97396Q4M Ez a kettő a bemenete és kimenete között 0ohmot mutat. PU612 és PU613 Van 2db még, ott 9ohmot mérek. Illetve a GPU túlélhette? Dell Precision 3520 Köszönöm A hozzászólás módosítva: Jan 28, 2021
A képen nem fetek vannak, hanem integrált kis konverterek (PMIC-k), gyakorlatilag két fet és a meghajtó egy tokba.
Kiforrasztva nézd meg, hogy a kimenet és bemenet a tápfesz vagy a test fele ütött át, ha a test fele, akkor szerencséd van. Ha több van párhuzamosan, akkor hiba esetén söntölhetik is egymást, de szerencsén múlik. Ezeknek a gpuknak jóféle multiméterrel mérhető mag ellenállása van, ha a tápick kiforrasztása után pár tized ohmot mérsz kinullázva,akkor valószínűleg zárlatos a mag. Mivel az ic pár dollár Kínából, így ha az idő nem gond, egy próbát megér a dolog. Azt nézd meg, a be és kimenete a testhez képest hol van, illetve a pdfet is belinkelhetnéd. A hozzászólás módosítva: Jan 28, 2021
Igen rájöttem ez ilyen egybe integrál ic.
Ez a kettő van párhuzamosan, kioperálom és meglátjuk. Köszönöm addig is!
Amúgy a tekercset könnyebb kiszedni, valószínűleg nem mindkettő zárlatos.
Nem látom a rajzot, de ha szerencséd van, az egyikkel is adni fog életjelet. Természetesen ha a zárlatos a tápfeszt testre húzza, azt ki kell forrasztanod előtte. A hozzászólás módosítva: Jan 28, 2021
Az egyik alatt barnás a panel, próbálom azzal a tekerccsel
Mindkét tekercset le kell szedned, mivel ha a bemeneti táp testen van, és a gpu mag a testtől 2 ohmra van, akkor a jón is zárlatot fogsz mérni.
Pl. leszeded a hibásról a tekercset, de a low side fet input fele zárlatos, akkor a jó pmic bemenetét 0 ohmon tartja, a kimenete a mag miatt 0ohm testre, zárlatot fogsz mérni, pedig a pmic jó. A hozzászólás módosítva: Jan 28, 2021
Itt a pdf, a vége felé van.
Kiforrasztottam mindkét tekercset.
A test és a tekercs kimenet között 5,6ohmot mérek. Az egyik tekercs és az IC bemenet között 0,0ohm,ez alatt barnás a panel. A másik tekercs és bemenet között 7,26kohm.sztem ez az IC jó. Ettől lehet az hogy tiltja a bekapcsolást? Megpróbáljam, hogy a jó IC tekercsét visszarakom a rossz ic tekercsét nem? Vagy forrasszam le a rossz ICt? Köszi
Kipróbáltam, rossz ICt bennt hagytam tekercsét kivettem.
Bedugva a tápot világít a bekapcsológomb és bekapcsolja a bill világítást, hdd led felvillan. Ventillátor felpörög. Kikapcsolni nem lehet. Ez ismétlődik végig. Képernyő háttérvilágítas se ad jelet.
Az ellenállás ha kinullázva nem 1 ohm alatti, akkor jó lehet. Nézd meg, megjelenik-e feszültség a vcore és vgfxcoreon, illetve hogy a bemeneten az 5V jelen van-e. Ezelőtt még azt is nézd meg, a hibás fokozat bemenete nincs-e testen.
A rossz ic le tudja húzni testre a bemenetét.De úgyis cserélni kell, le is veheted, gondolom van hot aired. Mindenképpen kelleni fog normális flux, gyanta alapúval nem lesz könnyű a csere. A hozzászólás módosítva: Jan 28, 2021
Nincs testen a bemenete, de leveszem forró levegővel igen.
Amiket írtál megmérem holnap Köszönöm
Leforrasztottam az ICt.
Most nincs akksim a laptophoz. Bedugom a töltőt és villog a bekapcsoló gomb ledje, ez jót jelent? Az akksi miatt csinálja esetleg?
Nem hinném, hogy az akku miatt. Ha megváltozott a simán levett tekercshez képest, akkor valószínűleg a fázisok árammérése miatt letilt a VRM. Nézd meg, hogy a villogással együtt pulzál-e valami tápfesz, vagy csak így jelez hibát, de a következő lépés akkor is a pmic pótlása. Beforrasztásnál nagyon figyelj, mert ha a kondis láb nem érintkezik, nem fognak jól zárni a fetek és összenyitnak.
Igazából a konkrét darabbal nincs tapasztalatom, nem tudom megmondani, minek kéne így történnie, de eddig jól néz ki a dolog. Hosszú gombnyomásra resetelnie kéne a laptopnak, és következő gombnyomásra folytatódik a villogás. de ha elkezded méregetni a tápfeszeket, akkor meg tudod mondani, milyen állapotig jut el a gép. Az s power statek számozás szerint lefele mennek, amíg az egyikből nincs meg mind, addig a következőből egy sem lesz meg, így ha találsz alacsony szinten lévő tápot, akkor felette nem is kell méregetned. Vagy B opció, hogy megvárod az ict, aztán kiderül, az úgyis kelleni fog. A hozzászólás módosítva: Jan 28, 2021
|
Bejelentkezés
Hirdetés |








