Fórum témák
» Több friss téma |
Fórum » NiMh akku-töltő
Igen, nem lehet probléma. Ha "intelligens" töltő van hozzá, akkor az akku feszültségének maximumát figyeli, az pedig a kapacitástól független.
Másrészt, nem gondolnám, hogy az új akku tényleg 2500mAh-s. Persze ráírni lehet, a tinta mindent kibír. Gyakorlatilag nem valószínű, hogy a térfogategységben töltött energiát megduplázták volna. Legalábbis az általam vásárolt akkuknál ezt tapasztaltam.
Egy sima ceruza akku is tudja a 2500 mAh-t hosszú évek óta. Inkább az a kérdés, hogy egy akkora kapacitású akku le tudja-e adni azt az áramot, amit a készülék igényel. Ugyan akkora térfogatba, vagy a kapacitás nagy, vagy az áramterhelhetőség (vagy egyik se.
) A hozzászólás módosítva: Nov 30, 2020
Szia,
nem tudom milyen a töltő elektronikája, de van benne egy nyák, amire csatlakozik az akku, meg a motor,elég sokminden van rajta. A benne lévő eredeti akkuk is AA-sok, meg amit beletennék természetesen azok is.
Sziasztok! 3 cellás nimh töltő kapcsolást keresek, morzsaporszívóba, ugyanis az eredeti tápja nincs meg, plusz amúgy sem volt a legjobb megoldás.
Mekkora, milyen öreg cellák vannak benne?
Durva, de valószínűleg elfogadható megoldás lehet egy TP4056 alapú töltőmodul, esetleg későb egy lítium alapú akku beszerelése. A TP4056 árama állítható, olyanra akár, amit a jelenlegi cellák is tolerálnak. (A 4,2V végfeszültség pont megfelel a 3 NiMH cellának: 3*1,4V. Ha már nem vesznek fel töltést, a TP4056 a beállított áram tizedénélnleáll, ideális Ni alapú celláknak.) Egyébként az LM317 adatlapjában részletes leírás található egy áramgenerátoros, feszültséghatárolt töltőről. A hozzászólás módosítva: Nov 30, 2020
Nicd cellák voltak benne, lomiban talált morzsaporszívó, most vadi új nimh cellák vannak benne.
Az a baj, hogy a motor előtt van 3db sub c cella egymással soros kötésben, máshol meg nincs hely celláknak.
Annyira nem fogják bírni a gyűrődést, mint egy NiCd, de egy darabig elmehet a javasolt megoldással.
2012-ben cserélték a Bosch PSR12 csavarozómban a cellákat, NiCd-re, azóta is köszönik, jól vannak. A hozzászólás módosítva: Dec 1, 2020
Rendszeresen használod, vagy van, hogy fél évekre elsüllyeszted?
Nem tudom, még csak nem rég került hozzám.
Akkor az életben tartja az akkukat. Nekem az eredeti akkuk tönkrementek a fúrómba, mert 1-2 évente kellett csak, azalatt pedig túlmerültek.
Az én kézi fúrós-köszörűs barkács-kombómban is csaknem ugyanez a helyzet.
Bár az akksija még mindig tölthető, de a "teljes töltése" után 2 perc múlva simán meghal. Elvittem hát a régi akksit a Váci úti AKKU-ELEM Kft. boltjába (Váci út 60-62) általában ott csinálnak akksi újra-pakkolást is, de egyből azt mondták rá - úgy 7-8 ezerbe fog kerülni. Az egészben csupán az a vicces, hogy valaha az egész gép nem került annyiba! (pedig a Lidl-ben vettem)
Sziasztok!
Egy barátomnak segítek egy orvosi műszer megjavításában. Elveszett a töltője ![]() Az eredeti RJ-45 csatlakozón keresztül meg se próbálom tölteni, mert valami ismeretlen, soros portos vegyes megoldásos dolog volt. Azt találtam ki, hogy a 6x1,2V 2600mAh NiMH akkupackot (6x GP270AFH) egy mozdulattal kiveszi majd és ráteszi egy általam épített egyszerű töltőre. Minél egyszerűbb lenne a jó, nem akarom a világot megváltani ![]() Először egy soros áramgenerátorra (260mA) gondoltam, amit egy 9V-os táppal működtetnék, de ez nem oldja meg a feszültség leszabályozást, bár lehet, hogy a 9V-os táp miatt nem tudna túlmenni. Az lenne a legjobb, ha lenne valami kis aliexpresszes/hestore-os alap panel, amin kis potikkal be tudnám állítani a töltőáramot és leszabályozási feszültséget. Szóval most olvasok visszafelé a topikban meg nézem a lehetőségeket ![]() Ha esetleg valakinek van csípőből valami jó megoldás erre, megköszönöm, ha beírja.
Hopp, már lehet meg is van a megoldás:
https://www.hestore.hu/prod_10037204.html#
Ez nem kapcsol le, nem figyel deltaU-t, és az akkupakk hőmérséklete sem érdekli, de még egy sima időre töltést se tud. Ami neked kellene töltő, sajnos nem létezik. NiMh akksit egyébként se lehet korrekten tölteni. Viszont a linkelt cc/cv buck konverter működni fog, csak ne válassz nagy áramot (a kapacitás tizedével számolhatsz és 10 órás töltési idővel), és ne maradjon az akksi napokig a "töltőn".
Idézet: „ne maradjon az akksi napokig a "töltőn".” Szomszédnak úgy adtam ilyen célra áramgenerátoros töltőt, hogy adtam hozzá egy tekerős időkapcsolót használati útmutatóval. 7 óra töltést szoktak előírni 1/7 C-vel. Csak tudnám, miért nem tetszik az "ilyen" a helyesírásellenőrzőnek? Egyébként ez se tetszik neki.: "helyesírásellenőrzőnek"
Sziasztok!
Köszönöm a hozzászólásokat, jó ötlet az időzítő! Sajnos nem lehet kivenni a cellákat és egyesével tölteni, akkor meg lenne oldva egy gyári okos töltővel. Így maradna ez a megoldás.
Persze, mert kötőjellel írják. Vagy újabban külön, az meg nekem nem tetszik
7 szótagnál hosszabb összetett szavakat kötőjellel kell a szóösszetételnél tagolni? Valami ilyesmi rémlik, mint nyelvtani szabály.
Inkább az a szabály érvényes, hogy három tagból álló összetett szó és amiatt valamelyik tagot külön kellene írni. Szerintem ez így értelmes, ha tagolnák, már nem lenne ugyanaz. Találkoztam már ilyen értelmetlenítő tagolással.
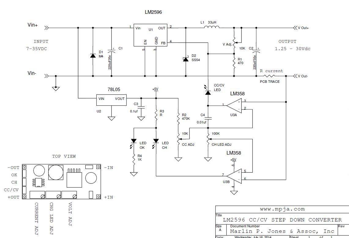
Köszi, meg is vettem ezt a kis kapcsolást. A 3db potméter közül kettő világos, itt állítom be a max. kimenő feszültséget, illetve a rövidzárás esetén a max. áramot.
A középsőt nem tudtam tökéletesen értelmezni. A hestore nem ad hozzá leírást, csak egy rajzot, a neten meg ezt találom róla: "4.The charging turn lamp current default is 0.1 times of charging current (current value )" Most itt csak a led kijelzését lehet állítani, hogy a beállított max. áram tizedénél jelezzen? Mi értelme ennek? Valamit félreértek... köszönöm a segítséget!
Hello! Jelzi, hogy vége a töltésnek. Mert ha a beállított áram el kezd csökkenni, az azt jelenti, hogy már a feszültség korlát működésbe lépett.
Aham, értem, köszi!
Persze már eltekergettem, akkor ezt úgy tudom beállítani, hogy feltöltéskor figyelnem kell az áramot és amikor elérte, akkor tekerem oda. 6db 1,2V-os NiMh cella esetén a 9V-os feszültség plafon nagyjából jó lehet? Egy doki fogja használni, inkább picit kevésbé legyen feltöltve a pakk, mint esetleg elfelejti és túltöltse.
Vadonatúj NiMH cellák feszültsége legfeljebb 1,45V. Ez 8,7V, ami az idővel csökken.
Két LiIon cella az eredeti akkuk helyére elképzelhető? Az eredeti töltő transzformátoros? Egy tekercs, vagy középleágazás, vagy két külön tekercs? Ha nagy a túltöltés esélye, NiCd, vagy LiFePO4 akkumulátor jobb megoldás lehet. Nikkel alapú cellák töltését hőmérsékletfigyeléssel is szokás megoldani.
Sajnos nem tudok semmit az eredeti töltőről, újat rendelni meg nagyon drága lenne.
Ilyen az akkupack: Bővebben: Link És ilyen a műszer töltője a google szerint:Bővebben: Link De betekerem akkor 8,7V-ra a feszültség maximumot, az áramot meg mondjuk 250mA-re (2600mAh-s cellák) és szerintem egy időzítővel kombinálva jó eséllyel nem lesz ennek baja. A hozzászólás módosítva: Feb 3, 2021
Én csak leírtam mindent, ami erre a felállásra eszembe jutott...
Köszi minden segítséget!
![]() Méregetem most, elérte a 8,7V-ot, leszabályzott, a töltőáram meg visszaesett 50mA-re. Jó lesz ez fapados töltőnek... tudom nem precíz, de sebaj.
Hali!
NiMH akkut konstans árammal töltünk. Nem szabad leszabályozni feszültségszintre. A legegyszerűbb a 0.1C töltőáram és 12-14 órás töltési idő (a cella öregségétől függően). Ezután abba kell hagyni a töltést, vagy csepptöltésre (0.05C) kell átállni. Ha ennél gyorsabb töltés kell, akkor bonyolódik a dolog. -dV/dt töltési módot kell alkalmazni. Ez annyit jelent, hogy a cellafeszültség a teljes töltés elérésekor el kezd csökkenni és ezt a csökkenést kell érzékelni. De ezek a cellák hajlamosak arra, hogy a töltés elején hamar felugrik a feszültség. Így ezt a módot egy bizonyos idő után szabad csak engedélyezni. Vagy dT/dt mód kell, ami a hőmérsékletet figyeli. Ennél akkor van vége a töltésnek, ha a hőmérséklet emelkedése elérte az 1 v. 2 °C/perc-et. Mindezek mellet, a celláknak jót tesz, ha minden töltés előtt 0.9V-os cellafeszültségig le vannak merítve. Illetve szeretik, ha a gyorstöltés a Reflex módszer szerint történik. Hosszabb töltési impulzus után egy nagy, de rövid kisütési impulzus, majd egy kis szünet és kezdődik előröl. Növeli az élettartamot és csökken a töltés közben keletkező hő.
Szia!
Köszönöm szépen az infókat! Akkor maradok az állandó 0,1C áramnál és összedobok valami egyszerű hosszú idejű időzítőt. Ha tudtok ilyen kapcsolást/panelt, megköszönöm. Gyorsan szétnézek az Aliexpresszen, hátha |
Bejelentkezés
Hirdetés |




) 






