Fórum témák
» Több friss téma |
Egy olyan kérdésem lenne hogy kinek mi vált be jobban hangra bemeneti csatoló kondinak? Olaj papír vagy inkáb MKP?
Nettó 20.238 ft-ért én nem látom racionális ajánlásnak.
Nem azt kérdezte hogy melyik a legolcsóbb, hanem hangra beváltat keres! Mert ha olcsót keresett volna akkor ezt vagy ezt ajánlottam volna...
Lehet válogatni, az oldalon még grafikonos táblázat is van. Ja, hogy a jó nem olcsó? Miből az? Borból, ruhából, cipőből, de még autóból se. Az olajpapír élete egyébként eléggé korlátozott, lévén hogy a papírnak nem tesz jót az olaj... A hozzászólás módosítva: Márc 21, 2021
Azért kicsit érdekes a dolog hogy a polipropilén -ért ennyit kérnek ,pedig se ezüstöt se aranyat nem tartalmaz
A hozzászólás módosítva: Márc 21, 2021
Ilyen árfekvésben már ezzel is bepróbálkozhatnék: Mundorf
Szerintem, vagyis nekem szempont: A megépített erősítő várható, és mások eddigi tapasztalata alapján érdemes-e nagyon jó minőségű - nagyon drága - alkatrészt beletenni.
Azt is figyelembe kell venni, ha a legjobbat tesszük csatolónak, akkor a táp netalán többe kerülhet, mint az erősítő. Mert annak a minőségét fogja az erősítő visszhangozni. Még egy utolsó, főleg nekem szempont: Meg fogom-e vajon hallani az osztályon felüli alkatrészekkel épített erősítőm kiválóságát? Milyen a műsorforrás, összekötő kábelek, hangdobozok, lehallgató helyiség akusztikája? Vigasz: Mindenképpen jobbnak hallható egy nagyon drága alkatrésszel, mert nagyon drága volt...Nem is lehet másként. A hozzászólás módosítva: Márc 21, 2021
Szerintem minőségi alkatrészekkel szebben kellene szólnia a megépített erősítőnek persze mint írtad is minden összefügg mindennel egészen a műsorforrástól a kábeleken,hangfalakon keresztül a szoba akusztikáig ,ezért is nehéz az alkatrész választás ha az ember igazán jót szeretne építeni a fülének mert rendszerben kell gondolkodni.Természetesen a tápot sem szeretném bóvli dolgokból összehozni.
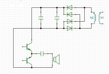
Ezzel a módszerrel szeretném egyenirányítani a trafót azzal a különbséggel hogy nem egy hanem két beöntött trafóból lenne kialakítva a közös táp tehát az egyik trafó szek. kivezetését összekötném a másik trafó szekunderével és így maradna az mindkét trafóról 1-1 szekunder kivezetés amit 1-1 diódával egyenirányítanék és erre jönne a puffer .Szerintetek ez így megállná a helyét .Mivel azt olavastam valahol hogy a kevesebb dióda kevesebb zavart termel a tápban.Még jó lenne ha ajánlanátok valami jó minőségù diódát.Esetleg schottky dióda? Mi az ami nektek bevállt hangra?
A hozzászólás módosítva: Márc 21, 2021
Nos csak a tapasztalataimat tudom leírni ezügyben.
Az alkatrészek minősége rengeteget jelent. Mintahogy az elkészítés mikéntje is rengeteget beletesz a dologba. Vissza a kályhához ! Most a jlh-ról beszélünk. Maga az alapkapcsolás is hatalmas ugrás egy ic-s krepegőhöz viszonyítva. Ha kommersz alkatrészekkel építed meg akkor is elámulsz a külömbségen. Én is így kezdtem mert kíváncsi voltam hol érdemes megállni az alkatrészek cserélésével és fejlesztésével. A legfontosabb a tápegység. Mivel nem akartam vele bakot lőni így toroid trafó egyenirányító és hatalmas méretű kondenzátor (sörösdoboz méret). Majd jött a nyáktervezés és rajzolás. Ezt szigorúan én úgy követtem el hogy a nyák majdnem úgy volt mint a kapcsolási rajz értem ezalatt a betáp és kimenet illetve bemenet elhelyezését is. Amin tudtam hogy válltoztatni fogok az a kicsatoló és a vele párhuzamos kondi így ez külön panelre került. A félvezetők csereberéje a gyári ajánlást követte és számomra az eredetiekkel volt megfelelő a működése és a hangképe is. Az ellenálások cserélése hiperszuper akármire értelmetlen. A kondenzátorok cserélése már hallható javulásokat okozott. A bemeneti és kimeneti csatolók cserélése hozott javulást a belső kondikat kicserélve semmi sem válltozott. Bemeneti csatolónak a legjobbnak a fóliakondi bizonyult. Kimeneti csatolót 4700mikró low esr kondinál találtam a legjobb hangúnak majd a vele párhuzamos kondival játszottam egy darabig és ott egy ruszki 8mikrós olajpapír adta azt ami érezhető volt a hangképen. Nem mindíg a hiperszuper marhadrága adja a legjobbat. Próbáltam ilyent is de nem éreztem semmi külömbséget így maradt az aminél érezhető volt a külömbség. Elsőre kicsit túlhűtöttem a végfokot és fura volt a hangképe így át szereltem egy kissebb hűtésre aminél az üzemi hőfokot kb 5-8perc elteltével érte el és így sokkal másabb hangja lett. Tudom mindenki rugózik és parázik tőle de ez tényleg akkor szól jól ha meleg. Ami még nagyon fontos megjegyezendő dolog hogy amit elbír az ember kezelni vezetékvastagságot azt meg kell adni ennek a végfoknak itt cérnadrótos bekötést hanyagolni kell. Igazat megvallva itt a mérőműszeres műszerészmódinak semmi értelme hogy átvitelt meg búbánatot méricskéljen az ember mert sosem lessz steril átvitelű az elkészült erősítő. De nem kell túlvariálni sem a dolgokat benne.
Ha jól vettem ki, valami ilyen megoldásban töröd a fejed.
Szerinted mit fog szólni a toroid a féloldalas egyenirányításhoz?
Pontosan ezen.Mi a meglátásod ezzel?Esetleg nem a legjobb opció?Nem toroid hanem EI magos.
A hozzászólás módosítva: Márc 21, 2021
Ha megnézed a rajzot, akkor kiderül, hogy az egyik félhullámot az egyik trafó, a másik félhullámot a másik trafó szolgáltatja. Ha egyetlen transzformátorra koncentrálunk, akkor látható, hogy egyutas félhullámú egyenirányítást alkalmazunk.
Jah,ezt nem is gondoltam végig.Akkor másik opció után kell néznem vagy egy közép leágazásos trafót kell keresnem vagy marad a gratez megoldás.
Nekem külön lenne a két végfok külön lenne 2 oldalt, csak az a baj, hogy nem tudom hogyan kéne szerelni a belinkelt bordát :/
Idézet: „Szerintem minőségi alkatrészekkel szebben kellene szólnia a megépített erősítőnek persze mint írtad is minden összefügg mindennel egészen a műsorforrástól a kábeleken,hangfalakon keresztül a szoba akusztikáig ,ezért is nehéz az alkatrész választás ha az ember igazán jót szeretne építeni a fülének mert rendszerben kell gondolkodni.Természetesen a tápot sem szeretném bóvli dolgokból összehozni.” Hiába építed minőségi alkatrészekből, attól még nem borítékolható, hogy az annyival jobb is lesz. Az alaktrész szinergia elég keményen rányomja a bélyeget a hangzásra minden esetben. Ha szerencsétlenül sikerül drága alkatrészeket összeválogatni és nagyon nem illik össze a hangképük, sokkalta rosszabb eredményt is össze lehet hozni, mintha filléres alkatrészekből építed. Jó hangúra bármit meg lehet építeni filléres és drága alkatrészekből is, csak ezt összehozni elég kemény válallkolás, mert sokféle alkatrészt (pl egy pozícióban mondjuk 15-20 féle azonos értékű ellenállást) ki kell hozzá próbálni, hogy sikerüljön. Persze van aki véletlen beletenyerel egy ilyen szinergiába elsőre. De ha végigolvasod a kommenteket, rájössz, hogy elég ritka az ilyen, és mivel mindenki másból építkezik, így nem is igazán készült 2, ami egyformán szólna, rengeteg az ellentmondásos tapasztalat. Ha hozzám hasonlóan mazoista vagy, akkor lehet kísérletezni drága alkatrészekkel is, de anyagilag NAGYON megterhelő lesz, szólok előre, tapasztaltam. Példának okáért a fentebb linkelt Miflex KPCU01-es kondikból épp csak 4db zenél a rendszeremben, így van vele tapasztalatom, jó, van amiben kiemelkedően jobb mint más típusok, de azért nem annyival, hogy pl a többi csatolókondit is ilyenre cseréljem a rendszerben. Ezt a hangminőséget el lehet érni többféle lényegesen olcsóbb kondi párhuzamos kötésével is. De ennek is csak akkor van értelme, ha pl a hangsugárzó tud is annyit, hogy érzékelhető legyen a külömbség. A hozzászólás módosítva: Márc 22, 2021
Van 2 dolog amiket lehet akár tényként is kezelni. Az egyik, hogy "hangja" nem a kapcsolásnak van, hanem az alkatrészeknek. A másik, hogy egy hangképbe ugyan valóban minden beleszól, de eredendően a képen lévő elemek határozzák meg (ezeken folyik a hangszóró árama). Ennek a körnek a kialakítása, és az itt lévő alkatrészek sokkal többet nyomnak a latba mint hogy milyen csatolókondi van a bemeneten. Csövesnél könnyebben tetten érhetőek ezek a dolgok mert eleve kevés alkatrészből állnak, és azok minősége is általában jobb, de legalábbis nem kommersz. Így lehet az is, hogy akár 3 csatolókondi is lehet a jelútban, mégis inkább hallgatja az ember mint azt amelyikben egy sincs.
Szóval a képen látható a lényeg, hogy előtte mi van az szinte majdnem mindegy. Ez a gyakorlatban is könnyen igazolható, de nem szeretnék semmiféle vitát elindítani.
Egyszerűbben, az energia ami a hangszóró membránját mozgatja a tápegységből jön, az erősítő egy szabályzóelem ebben a körben
![]() TJ.
A kimeneti csatoló kondi feszültsége elég lehet 40V hogy ha a táp 30-32V körül lehet?
Én úgy tudom egy egészséges gyök2-vel túl kell méretezni ( vagyis meg kell szorozni). bár nekem is 36V-nál 50V a csatoló ami mondjuk lehet nem egy életbiztosítás de lehet én tudom rosszul és bőven belefér.
A hozzászólás módosítva: Márc 25, 2021
Bőven elég! Csak nem fogod tok hangerőn uvoltetni a vegfokot. De meg akkor se ered el a hatarfeszultseget.
Én úgy tudom, hogy a cs-cs kimeneti feszültség a tranzisztorok maradék feszültsége miatt elmarad a tápfeszültségtől. Aztán van feszültségesés a hangszórón is, így a kimeneti csatoló kondenzátoron 36V táp és 50V-os csatoló kondenzátorral nem lehet baj - szerintem.
De meg 40 es konderral sem.
A kimeneti csatoló kondenzátor üzemi feszültsége a féltáp, esetedben 16 V. Már a 25 V feszültségtűrésű kondi is beépíthető. Feltéve, de meg nem engedve, hogy a kimenet kiül a pozitív tápra, esetleg indokolható a 32 V-ot meghaladó feszültségtűrés.
Na és tápba 40V-os kondik ha fesz 30-32V körül lenne?
Alap esetben úgy érdemes kalkulálni, hogy a terhelés nélkül, a hálózati feszültség maximális értéke esetén ne legyen nagyobb a kondenzátoron a feszültség, mint a névleges érték.
Huh, idő kell, amíg az ember felfogja, hogy amit írtál, az minden bizonnyal tapasztaláson alapszik.
Rendeltem egy ilyen kit-et szerintetek érdemes vele foglalkozni vagy hagyam a fenébe?
JLH Látom már hasonló kit-et kiveséztetek itt a topicban pontosabban ezt : JLH FET nem tudom mennyi lehet a hasonlóság a kettő között de az olvasottakból a második link alatt levő áramkörrel ha jól tudom valami nem volt megfelelő ,talán torzított vagy nem lehetett kivezérelni már nem emlékszem.
Üdv!
Az lenne a kérdésem ezzel az erősítővel kapcsolatban, hogy mi van olyankor, ha 8ohmra építem meg, de 4ohmos hangsugárzóval is lenne használva?
Ma megpróbáltam párba vállogatni a végtranyókat. Ezzel a módszerrel.Béta mérés
Annyi különbséggel, hogy nem laposelemet használtam hanem van egy kis szabályozható tápom. Szóval feszültség 4,5V áram 0,5a, ellenállák 2k, a tranyók 2n3442. A következő eredményeket kaptam 200mA, 180mA, 140mA, 120mA. Az erősítés akkor 100 , 90 , 70 , 60? Az mennyire normális, hogy mérés közben folyamatosan ment fel az amperérték? Nem mertem sokáig mérni. Itt ugye azt olvastam a nagyobb bétájú menjen alulra. Akkor úgy rakjam, hogy a 60-100 az egyik a 70-90 a másik oldalra? Lassan ideér minden motyó hozzá. Nichicon, remix, ero kondik, beag 2x23v 300VA táp. Kíváncsi leszek milyen lesz. Még valami. Arra gondoltam, hogy berakok elé egy kis csöves kínai előfokot. Szerintetek ez mennyire jó ötlet? A hozzászólás módosítva: Aug 3, 2021
|
Bejelentkezés
Hirdetés |














