Fórum témák
» Több friss téma |
Szia!
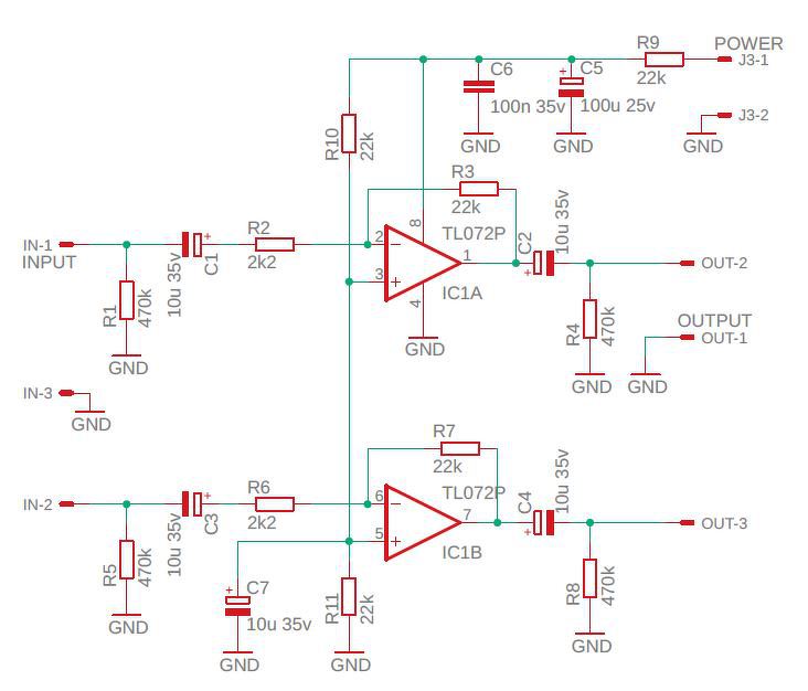
1. Autóba lesz, a műszerfalba gyömöszölve közel eshet a bementi és a kimenő jel. Kerülendő a pozitív visszacsatolást választottam az invertáló kapcsolást, ahol a beépítési mód legrosszabb esetben sávszűkítést okozhat. 2. A jelforrás telefon, a 2k bementi ellenállás meg se kottyan neki, az alacsony érték a zavarelnyomást szolgálja. 3. A bemeneti aluláteresztő a szűkebb keresztmetszet, itt 7,2 Hz-re esik a vágás töréspontja. A jelforrás és az autós hangrendszer átvitele szempontjából bőven túlméretezett a csatoló kondenzátor. 4. A generátor töltési impulzusait a 100 Ω jobban csillapítja a diódánál, nem feledve, hogy a diódán folyó kondenzátort töltő impulzus feszültséget ejt az erősítőt bekötő testvezetőn, ami hozzáadódik a jelhez. 5. Minél nagyobb értékű ellenállást használunk a visszacsatoló körben, annál érzékenyebb lesz az előerősítő a külső zavarokra. A felhasználási körülmények miatt erre tekintettel kell lenni. 6. A túlméretezett csatolókondenzátor feleslegesen hosszabbítja meg a bekapcsolási tranziens jelenséget.
Üdv!
Köszönöm az amatőr építők nevében! A következetesség megkívánja, hogy belekössek a NYÁK-tervbe ![]() Erősítő áramkörben kerüljük, hogy a jelföld vezetősávján folyjon a tápszűrő kondenzátor töltőárama. A 100 nF-ot a lehető legközelebb helyezzük a műveleti erősítő táplábaihoz. Az R9 magas értéke miatt a feladat szempontjából így is zavartalanul fog működni az áramkört, de az elv attól még elv marad.
Elkészítettem Eagle-ben az előerősítő kapcsolását és nyáktervét, nem mondom, hogy a legjobb de hátha valakinek hasznos így megosztom.
A hozzászólás módosítva: Feb 9, 2021
Nekem lenne még két kérdésem ezzel a kapcsolással kapcsolatban.
#1, Miért van a bemeneten 470k, mikor az erősítő belső ellenállása 2k? #2, A soros 100 Ohm nem befolyásolja a műverősítő kimenő áramát és ezzel a terhelhetőségét?
#1: Magához a működéshez nem kell, és nem is szól bele. Azt biztositja, hogy a kondenzátorok fix GND egyen potenciálin legyenek. Gondol csak bele, valószinüleg az előző és következő fokozat is kondenzátorral kezdődik/végződik. Igy nem fog "lebegni".
Más alkalmazásokban is szokás használni, elkerülendő a csatlakoztáskor létrejövő hatalmas durranást.
Igen, sok helyen láttam, logikus. Köszönöm.
Elkészítettem a kapcsolást, szerintem szépen szól viszont valami miatt nagy az alapzaj.
A rádió és a panel közé jó minőségű mikrofon kábelt kötöttem. Ha csak az erősítő van rákötve nem jelentkezik alapzaj, a rádió 0-30 között 8 as fokozaton már zavaró az alapzaj Lehetséges a kapcsolás erősítését növelni, jobb lenne kb egy szintre hozni a CD jelszintjével. Csatolok egy elrendezési rajzot, hogy hogyan alakítottam ki a rendszert. Esetleg ha a második 12/5V os átalakítót egy 7805 re cserélném hozhatna javulást? Minden szűrő kondezátorral kötöttem párhuzamosan egy egy 100nf-os kondenzátort is. A hozzászólás módosítva: Feb 13, 2021
Korábban azt említetted, hogy a telefon jelét szeretnéd felerősíteni az AUX bemenet számára.
Ebben az üzemmódban a telefon az akkumulátoráról üzemel és az előerősítő a testet (a 12 V negatívját) az AUX bemenetről kapja. Az előerősítő pozitív tápját a fejegység kapcsolt feszültségkimenetére kötjük, mint például az antenna "+", vagy a REMOTE. A telefon és az előerősítő között jackdugós vezeték létesít kapcsolatot. Ehhez képest berajzoltál egy bluetooth vevőt. Pontosítsd kérlek, hogy mi is elvárás!
Valóban, az eredeti elképzelés az volt de közben tovább gondoltam. Ez meg bonyolítja?
Ez vált be autós használatra. A kimeneti jel szintje elegendően nagy és nem kell 5 V-os átalakító.
A pozitív ágban 33-47 Ω előtétellenállás szükséges, 470-1000 µF szűréssel. A test itt is a fejegység AUX bemenetének jelföldje. A vezetéknélküli kapcsolat miatt a telefon töltőre köthető a jel zavarása nélkül. A hozzászólás módosítva: Feb 13, 2021
Lenne egy érdekes kérdésem/kérésem.
Keverő vonal szintű kimenete szimetrikus jószág. Az erősítő bemenete asszimetrikus. Mi a legegyszerűbb módja a kókhányolást mellőzve az összekötésnek? Tudom a dibox trafó ezt megoldja de elektronikusan is megoldható a dolog. Gondolom egy műveleti erősítő alkalmas lehet erre a feladatra.Vagy esetleg tranzisztoros megoldás sem lenne rossz. Erősíteni nem kell csak átalakítani. Ki mit ajánlana rá esetleg kinek mi a véleménye és tapasztalata a legjobb és legeygszerűbb megoldásért.
Ebbe az irányba könnyű a dolog. A szimmetrikus kimenetek bármelyike, és a GND pont teljes értékű aszimmetrikus jelet küld a végfoknak.
Igen én is erre gondoltam illetve láttam példákat rá csak azon filóztam hogy a szimetrikus kimenetre megadott jelszint így csak a fele lessz? Vagy tévedek?
Sziasztok,
Egy kis segítséget szeretnék kérni. Az oldalon található 100W-os szimetrikus erősítőt megépítettem, ami elsőre indult is. A csatolt előerősítőt építettem hozzá mert egy 2.1-es rendszerhez csinálom. A gondom az ezzel az előerősítővel, hogy olyan mintha a mély hangokat kiszűrné mert az előfok nélkül viszont több a mély hang, viszont nincsen kivezérelve a végfok rendesen. Valaki tud egy hasonló kapcsolást ajánlani ami jó lehet az említett végfokhoz, vagy ennek az előfoknak egy át alakított változatát? A teljes sztori egy 2.1-es rendszert építek ahol adott egy sub láda amiben ugye limitált a hely, a sub szűrő az tökéletes, csak a két front-hoz kell nekem egy előfok. Elsőnek a 320volt.com oldalon található 2.1-es előfokot építettem meg, de annak is a két frontra való előfoka szűri a mélyet, mert nekem a két frontom 3 utas hangfalak. Válaszokat előre is köszönöm. Üdv Bubu54
A C1-C2 kondenzátorok értékét növeld meg 10µF-ra!
A P1-P2 potencióméter értéke pedig 10kOhm legyen legfeljebb. Üdv!
Hello! Valami más gond lehet, vagy nem a rajz alapján készült a dolog. a 47k/1µF -3dB-es pontja 3.4Hz. Kimeneten meg nincs frekvencia függő tag. Tápszűrés meg nem ártana.
Gondolom nem elefánt vagy, hogy infra hangokat is hallanád. (Mondjuk, ha jól tudom, az is a lábán keresztül érzi.)
Helló. Okés rendben estére kipróbalom a dolgot.
A hozzászólás módosítva: Ápr 15, 2021
Helló. Minden a rajz szerint készült, kivéve a tápja mert az egy szürt táp lett neki adva.
Helló, szuper lett, meg jött a basszus, köszönöm a segítséget
![]() Üdv Bubu54
Megjött a készülék cseréltem rajta kábeleket árnyékoltra, így is van egy kevés alapzaj de sokkal jobb mint volt a jelszint is magasabb. Köszönöm!
A bluetooth vevő fekete vezetékét szabadon hagytad? Úgy emlékszem akkor kevésbé zajos.
Sziasztok.
Tda7294 kit ele ne5532-es a kepen lathato eloerositos eq-t kotottem probakeppen. Most meg csak a jobb es a bal csatornat probaltam ki rajta,szolt,mukodott szepen mindketto. Tapfesz 26-0-26 V AC. Pozitiv es negativ oldalon is van egy egy 15V -os stabilizator. Problemam,hogy az egyik csatorna offos lett,se zaj,se bugas csak nema csend. A stab ic-ken es mindket NE5532 labain megvannak a tapfeszek. Megcsereltem a foglalatban oket, es a hiba nem ment at a masik csatornara ebbol gondolom,hogy azok jok. A ket pufferkondik nagyobb feszultsegure csereltem. Mit kene vizsgalnom?
Szia! A forrásjelet is cseréld meg, ha még nem tetted volna.
A műveleti erősítőknek az 1 és 7 a kimeneti lábai. Mind a négy ponton kéne jelnek lennie használat közben. Ha valamelyiken nem észlelhető, akkor ott fogjuk a hibát keresni.
Szia,a bemeneti jeleket mar probaltam felcserelni,nem volt valtozas.
Lehet, hogy a TDA7294 Muting-köre, vagy a Stand-By köre a hibás, vagy valamiért lezár, azaz süketíti azt a csatornát.
Ellenőrizni kell az IC adatlapja alapján, hol, mekkora feszültség mit okoz. Üdv! |
Bejelentkezés
Hirdetés |















