Fórum témák
» Több friss téma |
Fórum » Labortápegység készítése
Hmmm ...
Nem vagyok meggyőződve róla, hogy egy FET -et csak úgy ki lehet cserélni egy IGBT -re ...
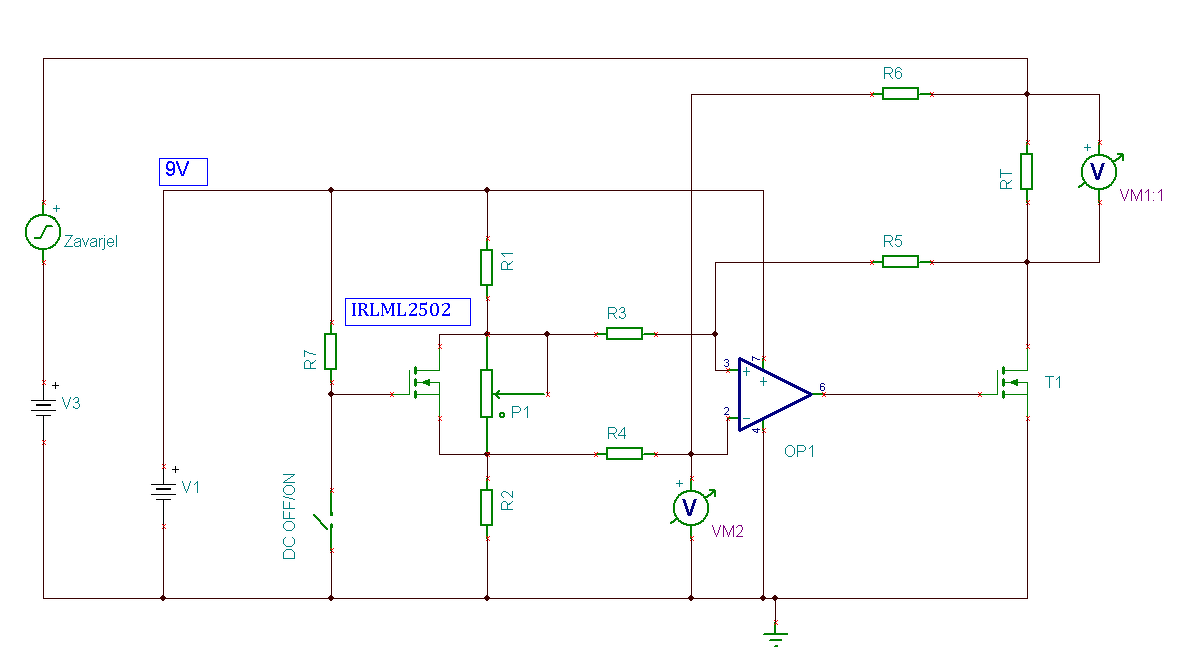
Hi, na vissza kerestem a kapcsolást: ittenis van
Szóval a kérdésem az lenne hogy a teljesítmény félvezetők nyitása jelen kapcsolásnál limitálva van 5,6V-on. Ezt fentebb kellene tornászni. Zener cserével büntetlenül ? Illetve a 10K poti helyett 50K tudok bele rakni(ez van). Ezt az R1 cseréjével (10K-ról 50K-ra) maradna a feszosztó aránya, csak a vezérlésben ez okozna valami gubancot? Válaszokat előre is köszönöm.
Szerintem az a rajz egyszerűen hibás! Legalábbis én sehol sem látom az R6 párját!
Ettől függetlenül nem látom akadályát annak, hogy a zéner értékét megnöveld, viszont 12V-osnak semmi értelme, mert max 9v-ot kaphat legrosszabb esetben is a gate. Én sok értelmét nem látom ennek az alkatrésznek a kapcsolásban...
Még egy észrevétel ehhez a módosításhoz:
Az osztó, és a poti el-emelése a GND-ről együtt meghatároz egy maximális bemenő feszültséget, aminél még aktív tartományban tud maradni az opamp. A TLC272 esetében, a jelenlegi ellenállásértékek mellett, ez kb. 36V azaz ennél nagyobb bemeneti feszültség esetén nem garantált a táp normál működése. Tehát ennél nagyobb bemeneti feszültséghez módosítani kell az ellenállások értékeit. Mivel a szimmetrikus osztó felépítés megoldja, hogy a poti ne borítsa fel a hídkapcsolás egyensúlyát, így nagyobb ellenállású poti-hoz is könnyen méretezhető a kapcsolás.
Az a rajz szerintem is hibás. A zener nem feltétlenül kell, bár esetleg a FET felrobbanása esetén megvédheti az IC-t, azaz a FET zárlata esetén a gate ellenállás és a zener száll el az IC helyett. Tehát egy 9...10V körüli zenert tennék bele, és az IC tápját megnövelném 12V-ra (persze az ellenállásokat célszerű ehhez méretezni) A korábban berakott módosítás is megfontolandó lehet, persze a méretezés átgondolása mellett...
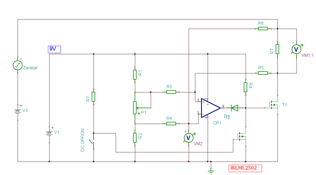
Persze. Akár többféle módon is.
- A módosításban a poti felső vége és a csúszka össze van kötve. Azaz 0 ohm esetén ad 0V-ot a táp. Ha párhuzamosan kötsz egy kapcsolót a potival, akkor a kapcsolót átkapcsolva 0V-ra áll a kimenet. - A FET-ek vezérlő feszültsége (ahol a korábban említett zener is van az áramkörben) szintén rövidre zárható egy kapcsolóval, így a FEtek lezárnak, és a kimeneten nem lesz feszültség. - A dolog bonyolítható, ha a kapcsoló helyett egy tranzisztort vagy FET-et építünk be, és azt vezérli a kapcsoló. Így megoldható, hogy a kapcsoló BE állásában legyen bekapcsolva a kimenet. Mindjárt berakok egy rajz-részletet A hozzászólás módosítva: Jún 5, 2021
Mind a 3 megoldás jó, de a potival párhuzamosan kapcsoló kézen fekvőbb. Így a banán dugót nem kell állandóan kirángatni a tápból. A Fet-es meg oldás is igazán jó, elgondolkodtató.
A hozzászólás módosítva: Jún 5, 2021
Itt felsorolásra került pár opció, amik mind a kapcsolás működését befolyásolták. A legegyszerűbb, hogy a kimenettel sorba egy kikapcsoló gomb esetleg relével megszakítja a kimenetet, az ellenjavallt valamiért?
Mégegy megoldás. Ennek a további előnye, hogy így a kikapcsolt állapotban várhatóan mindkét led is kialszik.
A hozzászólás módosítva: Jún 5, 2021
Igen. DC áram megszakítása mechanikus kapcsolóval ívhúzással jár, és a kapcsoló hamar tönkremegy. Ügyesebb a szabályozó félvezetőt használni kapcsolóként is.
A plusz FETnek az az értelme, hogy így a kapcsoló zárt állapotához tartozik a DC-ON. Ez pedig azért érdekes, mert a kapcsoló esetleges kontakthibája (vezeték szakadása stb..) miatt nem kerülhet véletlenül feszültség a kimenetre.
Bár még nincs kész, de azért halad tothtechnika2 barátommal közös 0-120V / 0-15A-es labortáp projektünk. Egyelőre csak egy doboz van, de ha összerakva is elfogadható lesz a működése, illetve megfelel az elvárásainknak, akkor a többi panel is ilyen dobozba kerül majd. A doboz amúgy méretre hasonló attila86 tápjához (0-50V / 0-10A) ajánlott dobozzal, csak a mélysége lesz nagyobb 5cm-el, és a hatékonyabb zavarszűrés érdekében nem alumíniumból, hanem vaslemezből készült.
A korábban berakott szkópábrák-hoz képest sikerült előrébb lépni zavarszűrés tekintetében (bár erre ne igyunk előre), de várhatóan sokkal jobb lesz ebből a szempontból is. Szabályozás, stabilitás, tranziensek tekintetében, már a puszta panelek, doboz nélkül összedrótozva is hozzák az elvárásokat, így (hacsak Murpy nem húz bele valami jó csellel) emiatt nem kell aggódnunk. Reményeim szerint előbb-utóbb (remélem még az idén ) mérési eredményekkel is jelentkezhetünk majd.
Jövök még pár képpel. Ma teljesen összeszereltem és nagyjából meg is méregettem a tápot. Elképesztően jól sikerült a nagyfrekis zavarszűrés nincs 5-10mV peak to peaknél nagyobb tüske a kimeneten 10A terhelés mellett. A labortáp hálózat felé vezetett zavar szempontjából is hozza az elvárásokat, kb. 300W-ig átmegy a szabványos teszten, utána sajnos a kis zavarszűrők elkezdenek telíteni. A zárt fémdoboz sokat segített a zavarokon. Hatásfok jelenleg kb. 84% körül van 600W terhelésnél, ami elfogadható szerintem egy félig analóg labortáptól. Skori barátommal dolgozunk a mérési összeállításokon, és ha minden jól megy, azokat is nemsokára tudjuk publikálni. Még Attila barátomtól várom a wifire a kupakot és ha az is kész van, akkor végülis kész van a táp.
A hozzászólás módosítva: Jún 8, 2021
Nagyon szép lett, jó ránézni!
Tetszik, de én átfordítanám vagy a dobozt vagy a kijelzőt. A legtöbb asztalra (az enyémre sem) fér el ez a kivitel ahol a hosszabbik oldal néz felém, csak az olyan ahol ez el van fordítva 90 fokkal. A gyári megoldások is olyanok inkább, ez a kivitel nem túl gyakori. Ha az asztalra teszem belóg a munkatérbe (útban van) ha a polcra onnan meg lelóg, túllóg, szintén zavaró.
Ez legyen a legnagyobb problémád ...
Nekem hátrafelé sok hely van, mivel a gyári műszerek nagy többsége bőven mélyebb mint 25 cm, így még mindig a labortápom messze a legkisebb. Most a feliratozáson gondolkozom, hogy lehetne megcsinálni a legjobban.
Nagyon profin néz ki. Lassan a befektetett rengeteg munka meghozza a gyümölcsét. Ha szabadna egy két megjegyzést tenni:
A 15A / 120V-ot együtt is tudja, vagy meghatároztatok egy max. kivehető teljesítményt is? Azért kérdezem, mert a bemeneti 6A-es zavarszűrő erre már kevés, de nyilván elég ha a max. teljesítmény is korlátozva van. A hűtőbordát nem tervezed kicsit az előlap fele hozni? Előtte még van hely, és akkor jobban elférne a greatz hűtőbordája és a bejövő 230V csatlakozása?
A labortáp tudja a 15A 120V-ot, a primer táp is, de csak rövid ideig, itt ennek a korlátja gyakorlatilag csak a táp melegedése (főleg a trafó). Kb folyamatosan 600W vehető ki belőle. Ide be is van állítva egy rms teljesítménykorlát a primer tápegységbe kb 10 másodperces átlagolási idővel. Tehát pillanatokra ki lehet venni a közel 2kW-ot a tápból, tehát alkalmas erősítő lepróbálására stb, de "fűtésnél" le fog kapcsolni pár másodperc múlva, hogy megvédje a hirtelen melegedéstől a félvezetőket. Bár simán meg lehetne a tápot 2kW RMS-re csinálni, feleslegesnek tartom, mert már a 600W is bőven sok egy labortápnak, legalábbis nekem ez a tapasztalatom. Ha több kell mégis, nem baj, lesz 4 vagy 5db belőle, tehát lesz teljesítmény bőven. Egyébként a primer táp kb 8cmx11cm, ez is elég durva szerintem, hogy 600W rms kijön belőle. A Peak teljesítménye egyébként kb 2,5kW, afölött tilt az áramkorlát. A PFC 230V-ról kb a 2kW teljesítményt tudja, 15A-en van az áramkolátja, a PFC tekercs is ehhez lett méretezve.
A hűtőborda nem fog előbbre jönni, sőt, jobb lenne ha teljesen nekiérne a ventinek, hűtés szempontjából. Sajnos ez a hűtőborda még az előző 20 centi mély dobozba készült, így a végső verziókban 1 centivel hosszabb borda lesz, kényelmesebben elférünk rajta. Az, hogy van egy kis hely az előlap meg a cuccok között vezetékezés és zavar szempontjából is jó. Amúgy a doboz 2 centivel rövidebb lett volna, de Matyibácsi kérdezte, nem lehetne e 25 centi, mert olyan sablonja van, ezért lett 25 cm-es.
Akkor lehetne még hosszabb a borda, hogy az hátul a ventilátorig ér, de a primer táp is meg a többi is picit előrébb kerülhetne.
A 600W az nagyon korrekt, 120V/5A vagy 40V/15A tartós, és ehhez kb. 120W-ot fűt el. A kép alapján én is mélyebbnek gondoltam 25cm-nél, de akkor elég kis helyre sikerült mindent bezsúfolni. Gyakorlatig 3db is elférne a mostani labortápom helyén.
Nagyon ritka mikor hátul van hely. Jellemzően olyan asztalokat látok, amik koppra a falig vannak tolva. Itt már az is kiszúrás ha hátul van a hálózati dugó, mert az is elvesz 5 cm helyett.
Ezért én még tovább feszíteném a dolgot, és nem is csak oldalt, hanem még függőlegesen is elfordítanám, és így kapnánk egy "tornyot". Minimális alapterület, minimális mélység, és maximális előlap felület, ami így együtt a legideálisabb tulajdonságcsoport. Egy ilyen színvonalú eszköznél kimondottan érdemes lenne mérlegelni a felvetésem jogosságát.
Készítettem egy fényképet, hogy érzékeltessem, hogy mennyire nem mély még ez a táp. Mindegyik laborműszerem mélyebb jóval.
Épp a műszer előlapját tervezem. Van esetleg valakinek ötlete, mit hogy lehetne másképp, jobban stb.?
Nem vagy kellően nyitott. Rossz érv arra hivatkozni, hogy vannak még rosszabb példák is.
De mivel saját célra készült, így maximálisan elfogadható a saját környezetedbe való ideális illeszkedésre való törekvés.
Tudod, már nem szeretnék konstukciós változásokat, így is már másfél éve készül. Bármilyen változtatás dominószerűen tehet tönkre dolgokat, mindent újra kell tesztelni. Ha fél éve kész lenne is késő lenne már. Értem az érveidet, és meggyőzőek is, sőt, jogosak, de egyebként ahogy írod is, nálam ezek nem relevánsak, mivel minden gyári műszer mély.
Most egyébként belegondolva, nem is nagyon tudom, hogy olyan konstukcióba, amiről beszélsz, hogy lehetne a zavarszűrést, hűtést jól kivitelezni.
Idézet: Attól hogy nálad ez így van, lehet hogy 10 másik embernél meg teljesen máshogy van. Van akinek gyári laborműszere egyáltalán nincs is. Ami hosszú az nekem is csak 1 van a K2000 (az is ferdén van mert csak úgy fér el), minden más műszeremet eleve úgy építettem (1-2 kivétellel) hogy 16-18 centi mély dobozban legyen, mert azt lehet pakolgatni a szűk helyre, a szűk polcra, meg egymásra is, ami neked van azt meg nem lehetne. Mondjuk a 25 centi az még épp nem vészes. Nem mintha meg akarnám építeni a tápotokat, csak ötletelgettem.„nálam ezek nem relevánsak, mivel minden gyári műszer mély” Egyébként, a kijelzőegység elforgatása és a doboz ahhoz igazítása semmiféle beavatkozással nem járna a táp "életébe" mert a többi egység kialakításán semmit nem kéne változtatni. Talán csak a ventin, bár nem látszik a képből hogy szív vagy fúj. Ha befele szív akkor még azon sem kell.
Nálam olyan dobozokna mint a TTI eleve nincs helye az asztalon, csak alatta férnek el. Egyébiránt, egy DSO pl. éppen nem mély, még 12 centi sincs. Manapság már érdemesebb ezekhez a méretekhez igazítani a polcokat, nem az ősrégi, diplomata táska méretű műszerekhez. Persze ha van hely, az más.
Valószínűleg a szándék hiánya miatt nem látod lelki szemeid előtt egy másik konstrukció lehetőségét.
Vaktában ötletelve, ha a most középen lévő labortápot vesszük bázisnak, akkor ez alá bekerülhet a tápegység (ha van valamilyen zavarátadási kockázat akkor kellhet közé egy vaslemez), fölé pedig a mérő-kijelző egység. A ventilátor mehet ezek mögé így éppen rálát a két hűtendő egységre, és ha elől is vannak nyílások akkor a levegő jól átjárja a dobozt. Ezzel megvan a kis alapterület, és nagyjából még a vezetékek is hasonló hosszúak. Talán még az is előny, hogy így ha asztalra kerül a labortáp, akkor annak nem a legalján van a csatlakozás, ami szintén némi helyet szabadít fel. |
Bejelentkezés
Hirdetés |







) mérési eredményekkel is jelentkezhetünk majd. 















