Fórum témák

» Több friss téma
Fórum » Kapcsolási rajzot keresek
 
Témaindító: Kallai Csaba, idő: Márc 11, 2006
Témakörök:
Lapozás: OK   360 / 383
(#) cxaba hozzászólása Jún 15, 2021 /
 
Tisztelt fórumosok!

Egy Fujitsu-Siemens Scaleoview L19W-9
W9ZA model
S26361-K1223-V203 Rev:01
Monitor szerviz könyvet vagy kapcsolási rajzot keresek, kérem ha valakinek meg vólna, vagy útba tudna igazítani, hogy hol találok elöre is meg köszönöm. Rég hogy keresek de sehol nem találtam. Kinában gyártott és a táp-inverter panelje: LIEN CHANG AIP-0160 PCB REV: D 06/14/2007.

Tisztelettel
Csaba
A hozzászólás módosítva: Jún 15, 2021
(#) Epu2 hozzászólása Aug 16, 2021 /
 
Üdv! Tud valaki kapcsolási rajzot vízcsőtörés beméréséhez, vagy elvet, hogyan is működik.
(#) Gafly válasza Epu2 hozzászólására (») Aug 16, 2021 /
 
Legjobb módszer talán fülelni.
(#) Epu2 válasza Gafly hozzászólására (») Aug 16, 2021 /
 
20 méter 80 cm a föld alatt.
(#) Gafly válasza Epu2 hozzászólására (») Aug 16, 2021 / 1
 
Talaj mikrofon, ultrahang.
Sajnos már nincsen élő kapcsolatom velük.

De ha nem szeretsz ásni, akkor.
(#) kaqkk válasza Epu2 hozzászólására (») Aug 16, 2021 /
 
Én nem keresgélném a hibát , felásnám azt a 20 métert és tennék le helyette(mellé) KPE csövet .Ha egy helyen kilyukadt várható hogy máshol is ki fog , a vascső már csak ilyen ...
(#) Epu2 válasza kaqkk hozzászólására (») Aug 16, 2021 /
 
Ez lesz. De addig is inni kelleme.
(#) Sebi válasza Epu2 hozzászólására (») Aug 16, 2021 / 1
 
Áthidalhatod a nyomásálló kerti slaggal is. Nyár van...
(#) kaqkk válasza Epu2 hozzászólására (») Aug 16, 2021 / 2
 
Idézet:
„De addig is inni kelleme”
Erre találták ki a kocsmát A viccet félretéve , legalább két nap mire kijönnek a "műszerészek" megint egy nap mire kiásod és ideiglenesen kijavítod . Ha hívsz egy bobcat-et akkor két óra alatt végigássa és még két óra alatt mindkét vége helyett be van kötve a kpe ..... estére már ihatsz amennyi belédfér ...
(#) Gafly válasza kaqkk hozzászólására (») Aug 16, 2021 / 1
 
Azon a részén azért elgondolkoznék (a mellékelt link alapján is), hogy általában nem a folyó 19 méteren szokott lenni a hiba, hanem kötésnél...
(#) mnyugger válasza Gafly hozzászólására (») Aug 16, 2021 / 1
 
Nálam évente ásták ki a csőtörést Mindig ugyanott volt. Azután kicserélték KPE-re nem volt több baj. Kb 10 éve.
(#) kaqkk válasza Gafly hozzászólására (») Aug 16, 2021 / 2
 
Kb 5 éve újítottam fel az egész lakásban a vízet ... A vízórától a házig vezető 3/4 es horganyzott cső ami a földben volt kb harmada volt falvastagságban mint újkorában . (30 év) Ezért írtam hogy nem érdemes keresgélni .De mindenkinek szíve joga hogy fadugdót használ , vagy csövet cserél .... De ezt miért itt beszéljük meg ?
A hozzászólás módosítva: Aug 16, 2021
(#) gernerakos hozzászólása Szept 5, 2021 /
 
Sziasztok!

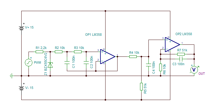
Egy olyan kapcsolásra lenne szükségem, amely egy PWM jelből állít elő +/-15V közti DC feszültséget.
A PWM jel 17.2KHz, 18V amplitúdójú. A kapcsolásnak egy LM13700-at kell vezérelnie, amely hangerőszabályzást valósít meg a doksiban mutatott kapcsolás alapján.

A válaszokat előre is köszönöm!
(#) NGY válasza gernerakos hozzászólására (») Szept 5, 2021 /
 
Pontosan ezekre a paraméterekre kész rajzot nem tudok mutatni, de pl. ezen az oldalon illetve a csatolt pdf-ben van elég jó elméleti információ. Ha ez így segít.

PWM2DC.pdf
    
(#) gernerakos válasza NGY hozzászólására (») Szept 5, 2021 /
 
Köszönöm, a pwm-et szűrőkkel DC feszültséggé alakítását ismerem, bár a leírások jók erről a témáról. A problémám ott van, hogy így mindenképp egy nullától pozitívabb feszültség fog előállni, viszont az LM13700nak kelleni fog a -15 és a 0v közötti tartomány is.
(#) proli007 válasza gernerakos hozzászólására (») Szept 5, 2021 / 1
 
Hello! Ha így megfelelő..

PWM-DC.png
    
(#) gernerakos válasza proli007 hozzászólására (») Szept 5, 2021 /
 
Szia!
Hatalmas köszönet! Ki fogom próbálni, de szerintem jó lesz, pont erre van szükségem!
(#) Régi motoros hozzászólása Szept 7, 2021 /
 
Üdvözletem!

LG 32LH5000 tv tápegység rajza van valakinek? Szervíz manuált letöltöttem az elektrotanyáról,
de abban nincs benne a tápegység panel rajza. Hova jutott ez a világ... Köszi...
(#) Epu2 válasza Régi motoros hozzászólására (») Szept 7, 2021 /
 
Minden a máról szól. A sok között a TV-is. A pár év használat után ne bütyköld, vegyél újat. Termeld a veszélyes hulladékot, pazarold a Föld erőforrásait. Ez sem Monalisa, vagy Tavasz TV, amit 20 év után is megjavítottak.
(#) NGY válasza Régi motoros hozzászólására (») Szept 8, 2021 /
 
Ezt nézd meg.
-----
De fenn van a tanyán is, úgy látom.
A hozzászólás módosítva: Szept 8, 2021
(#) kadarist válasza Régi motoros hozzászólására (») Szept 8, 2021 /
 
Keress rá a lapon található feliratok alapján.
(#) uniman válasza Régi motoros hozzászólására (») Szept 8, 2021 /
 
Állítólag a tápokat más cég gyártja...ha netán ez van benne: Bővebben: Link
A hozzászólás módosítva: Szept 8, 2021
(#) Régi motoros válasza Epu2 hozzászólására (») Szept 8, 2021 /
 
Nem javítani akarom, működik még így vagy öt év után is.
De lehet van már több is, nem emlékszem már mikor vettem...
(#) Régi motoros hozzászólása Szept 8, 2021 /
 
Hogy melyik van benne, igazából nem tudom, egyszer szedtem szét, akkor nem néztem.
Egyenlőre csak elméleti síkon gondolkodtam rajta, meg lehet e oldani 230AC nélkül akkus táplálását...

Köszi...
(#) rectamas hozzászólása Szept 16, 2021 /
 
Keresem a Gamma gyártmányú NB-107 típusú kettős labortáp kapcsolási rajzát (kb. 1967-es gyártású).
Elvileg ebben a könyvben is benne van:
Veszprémi Vegyipari Egyetem Radiokémiai Tanszék: Elektronikus mérőműszerek, 1972-es kiadás
(#) mnyugger hozzászólása Okt 2, 2021 /
 
Ilyen Ledes solar lámpám van.
2 napig működött.
Akkut cseréltem benne. Újabb két napig működött.
Kapcsolási rajzot láttam róla valahol, de nem találom.
Esetleg valakinek megvan?
Köszi.
A hozzászólás módosítva: Okt 2, 2021
(#) Karcsi74 hozzászólása Nov 7, 2021 /
 
üdv mindenkinek
keresek egy megatone gitárerösitö kapcsolási rajzát.
egyit tudok rola csak.
segitséget elöre is köszi
(#) abstrax hozzászólása Nov 7, 2021 /
 
Sziasztok Kedves Fórumtársak!

Furcsa kérdéssel fordulok Hozzátok....
Anno dacumál létezett a volt NSZK területén Münchenben egy cég, úgy hívták, hogy RIM.
Hivatkoztak még rá Radio RIM néven is, bár maga a rövidítés is szerény ismereteim szerint a Radio Industrie München-ből jött.

Ez a derék csapat szép és jó kapcsolásokat fejlesztett, melyeket aztán közre is adtak, sőt, egyes népszerűbb kapcsolások még komplett építési leírás (Baumappe) formájában is kiadásra kerültek.
Nemrég sikerült egy ilyen beszereznem antikváriumból, bár elég borsos volt az ára, mégis megérte, mert egy hihetetlenül jól kidolgozott és németesen precíz tervdokumentációt vásároltam - ebben éppen egy csöves erősítő megépítéséhez...
Nem tudom pontosan, mettől-meddig léteztek, mintha már a '60-as évektől adtak volna közre anyagokat, és talán még a '80-as évek elsejéről is rémlenek kiadványaik...azt gondolom, a '70-es években élhették virágkorukat, hiszen még a nyugatnémeteknél sem volt mindenkinek pénze megvenni a gyári új berendezéseket, meghát akkoriban még milyen más "értelmiségibb" férfi hobbi létezett, mint az elektronika?

Az 1978-as első, sárga-fekete borítós Sípos könyvben (Hifi erősítők építése) egy sor kapcsolást mutat be Gyula Bátyánk, melyeket a RIM tervezett.
Valahonnan nyilván neki is meg kellettek legyenek ezek a rajzok eredetiben.

Emlékeim szerint a közelmúltig volt fent a neten egy német oldal, ahol sok RIM-es kapcsolás fent volt pdf-ben, letölthető formában.
Sajnos mostanában nem találom az oldalt, lehet, szerzői jogi, vagy egyéb okokból leszedték...
Ha igaz, talán ez lehetett az....

http://www.rainers-elektronikpage.de/RADIO-RIM-Baumappen/

sajna egy ideje 404-es hibára fut, eltávolították, vagy megszűnt a domain, nem tudom.

Találtam ugyan egy ilyet, hogy:

http://www.jogis-roehrenbude.de/Rim.htm

de ez messze nem az a komplett, listaszerű gyűjtemény, amire én emlékszem.

Kérdésem:
Van-e közületek valaki, akinek a birtokában van(nak) eredeti RIM-es dokumentációk, vagy
esetleg ismeri a Sipos-féle könyvben ismertetett kapcsolások eredetijét, vagy forrását, avagy
anno lementette a Rainers-oldalről a kapcsolásokat?

Hálás lennék, ha segítenétek ezzel kapcsolatban,
mindenféle ötletet, tanácsot, tippet előre is megköszönök!
Üdvözlet,
Péter
(#) dokidoki válasza abstrax hozzászólására (») Nov 7, 2021 /
 
Próbálj innen ügyeskedni: archive
(#) abstrax válasza dokidoki hozzászólására (») Nov 7, 2021 /
 
Szia, köszi szépen!

Megpróbálom...Te, ez valami olyasmi, hogy régi (megszűnt?) weblapok lementései valahová?
Ilyen "időgép", hogy ami már nem él/nem létezik arról volt a Neten egy "lenyomat", és azt valaki feltette ismét valahová?

Én ezt már láttam, illetve botlottam bele, itt találtam meg az Elektor régi számait (valami indiai(!) verzió talán, de angolul, tök jók).

https://archive.org/details/ElektorMagazine

Megdöbbentő, hogy átfutva a '70-es '80-as évekbeli számokat, mennyi ismerős kapcsolás visszaköszön.
Nagyon sokat átvett pl. a Rádiótechnika, vagy később a Hobbi Elektronika, és persze ott van pl. a Bikki János-féle Ujjgyakorlatok hf. kapcsolásokon, na annak is legalább a fele Elektor (sajnos jópár kapcsolásban sajtóhibásan, elírva/elrajzolva..., illetve nem a kellő részletességű magyarázatokkal, az eredeti cikkhez képesti fordításokban...
De mindenesetre jó volt látni gyerekkorom (valamiért sokszor nem működő) kapcsolásait, így mai fejjel már látva a hibásnak gondolt interpretáció eredetijeit, és mostanában megépítve - nos, ez így rendbe tette a dolgokat cirka 30-35 évvel később....
A hozzászólás módosítva: Nov 7, 2021
Következő: »»   360 / 383
Bejelentkezés

Belépés

Hirdetés
XDT.hu
Az oldalon sütiket használunk a helyes működéshez. Bővebb információt az adatvédelmi szabályzatban olvashatsz. Megértettem