Fórum témák
» Több friss téma |
Fórum » Kapcsolási rajzot keresek
Témaindító: Kallai Csaba, idő: Márc 11, 2006
Témakörök:
Üdv mindenkinek!
Van egy Power Station Plus SY-3003 típusú kis autós bikázó készülékem. Az akkutöltő csatlakozó belső kis paneljén megégett az ellenállás, nem látszik rajta a színkód. Honnét lehet kideríteni milyen van benne? Lehet szerintetek hozzá szerezni valahonnét egy kapcsolási rajzot?
A mellékelt fényképen lévő kis panelről van szó? Fényképezzed le és ha ilyen panel van benne akkor szétszedem és megmérem. Ez a kép kb. 10 éve készült, most nincs szétszedve.
A hozzászólás módosítva: Nov 12, 2021
Egy olyan panelhez amin van egy dugasztáp csatlakozó aljzat, egy ellenállás, egy dióda és egy LED milyen kapcsolási rajzot szeretnél kérni? És ha kérsz valamit akkor a hozzászólásra illene válaszolni!
Emiatt az 1 kérdés miatt regisztrált 3 napja.
Még nem ismeri az etikettőt.
24 percen belül kapott választ, nem vár addíg sem.
Sziasztok. Keresném EMG Oszcilloszkóp 1545/TR-4403 -as kapcsolási rajzát.
Válaszokat és segítséget előre is köszönöm.
Nem túl régi az?
Nekem egyszer a haverom adott kölcsön egyet mérésre - ámde egyből azzal kellett kezdenem, hogy simán gyorsjavításra volt szüksége. Viszont amikor szétszedtem, simán megdöbbentem. Én mindig azt hittem, az EMG (néha Orion-EMG címen) egy nagyon "vezető" világcég (mint maga az Orion, vagy az Ikarusz), de az oszcilloszkóp belseje látványában számomra és egy az egyben arra utalt, mintha azt valami rádióamatőr úttörő-szakkörön rakták volna össze. Kész csoda, hogy egyáltalán működött. (megjegyzendő hozzá - a Szovjetunió nagy vásárlója volt eme "készülék-csodának")
De, ismerősömé (egy idős úré),így nem nekem kell ő akarja javítani én csak kapcsolási rajzot szeretnék neki adni.
Sziasztok!
Stromo SW250 inverteres hegesztőgéphez keresek kapcsolási rajzot. Kérlek segítsetek, ha tudtok! Köszönettel: Imre
Kapcs.rajz nem, de szerencsém lett. A készülék megjavult. Sok sikert mindenkinek
De jó hogy megosztottad az információt! Vélhetően az imádság, vagy a ráolvasás segített..
"Magától" ...vagy tőled!?
(Az enyémek még mindig rosszak...)
Én pár éve vettem egy hegesztő invertert. Hazavittem, próbáltam volna, de nem tudott ívet húzni. Visszavittem a boltba, ott megadták a beszállító, és szerviz telefonját, ahol érdeklődhetek. Felhívtam őket, kiderült, hogy a régi Trakis Hetra cégről van szó.
Egy nagyon jóindulatú, segítőkész mérnökkel beszéltem, és már túl volt a gépem javításán. Kiderült hogy a házon belül a nagyáramú csatlakozáson a kábel szorító csavar laza volt. Pár nap múlva hazakerült, és azóta is tökéletesen működik.
Lehet elfelejtették bedugni a konnektorba.
![]() ![]()
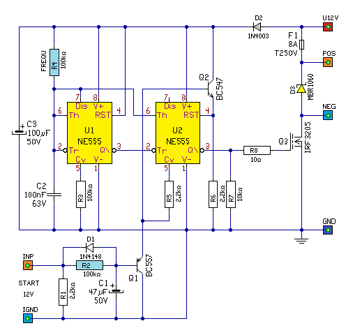
Üdv mindenkinek!
NE555 IC-vel és mosfettel kapcsoltatok egy elég nagy áramú egyenáramú villanymotort. Szeretnék hozzá egy lágy indítást csinálni. 12v vezérlő jelre kellene lassan el induljon. 12voltrol kéne hogy üzemeljen.
Hogy cseppet megkönnyítsem a dolgot, kicsi át és megdolgoztam. Bár nem írtad mekkora teljesítményű a motor, milyen felfutásra gondoltál, és hogy viszi-e az általad használt Fet.
Természetesen a szükséges frekvenciára ráigazíthatod a kékkel jelült tagokkal. A Fet-et és a diódát hűteni kell.
Üdv!
Azt szeretném kérdezni, hogy scheppach kettős köszörűbe SM 150L- be mekkora kondenzátor lehet? A motor 400 w-os.Kapcsolási rajz meg van, de érték nincs jelölve. Amennyiben van valakinek pont ilyen, akkor meg nézné-e? Az alján a burkolatot csak két csavar rögzíti. Köszönöm.
Hol az a rajz? (Nekem ugyan nincs...de a "gugli" tudja, hogy 6 uF). "Passend zu Maschinen"
A hozzászólás módosítva: Dec 6, 2021
A két IGBT -t cseréltem. Az egyik látványosan megroppant, a másik rövidzárra égett. Tulképpen szerencsém, hogy csak ennyi volt.
Olyan számítógépes játékokhoz használható, 3 csatornás hangdoboz elektromos kapcsolási rajzát keresem, melynek ez a hivatalosan forgalmazott neve és típusa:
Genius sw-g2.1 1200 Szétszedésekor egyből rájöttem, hogy benne az erősítők végfokai TDA2030-ak, a SUB mélyvágó áramköri IC-k helyére pedig simán megy a TL072 vagy TL082-es. A hozzászólás módosítva: Dec 10, 2021
A más "betűs" 1200....1205-os SM-ek érdekesek lehetnek a számodra: Bővebben: Link
A TL ic helyett 4558/4560 van bennük, a 3000-esben is ilyen a "mélyvágó"... Más dobozokban, kb. azonos belsők...(fotó hiánya miatt) Idézet: „A mellékelt fényképen lévő kis panelről van szó? Fényképezzed le és ha ilyen panel van benne akkor szétszedem és megmérem. Ez a kép kb. 10 éve készült, most nincs szétszedve.” Ne haragudj, hogy beleszólok egy régi beszélgetésbe, de nekem is van egy ugyanilyen bikázó, amit nekem adtak mert sajnálták kidobni és az akkuja kuka. Szeretném megkérdezni, ha vennék bele egy új akkut (ebben 12V 17Ah volt gyárilag) mennyire használható indítás rásegítésre egy lemerült autó akkunál? Tudom rá van írva, hogy 400A indítóáram és egyéb impozáns dolgok, és a "töltő" rész is elég egyszerűnek tűnik egy zselés akkuhoz, +a dugasz tápját sem tudom, milyen volt. Légyszives írd már le a személyes tapasztalatodat, ha nem túl nagy kérés! A kompresszora működik.
Az a "beszélgetés" eléggé egyoldalú volt! 28 percen belül válaszöltam, de a kérdező azóta ( 30 napja ) sem lépett be, nem válaszol. Az új akkumulátorral el tudja indítani az autót, többször használtam már, igaz benzines autóval, amiben gyárilag 45 Ah akkumulátor van. Egyszerű 15 V 1 A dugasztáp van hozzá. A kompresszora is működik, a 2,5 bar nyomásra ha lassan is, de felfújja a kereket. Kapcsolási rajzot ne kérj!
A hozzászólás módosítva: Dec 12, 2021
|
Bejelentkezés
Hirdetés |









(Az enyémek még mindig rosszak...) 









