Fórum témák
» Több friss téma |
- Ez a felület kizárólag, az elektronikában kezdők kérdéseinek van fenntartva és nem elfelejtve, hogy hobbielektronika a fórumunk!
- Ami tehát azt jelenti, hogy a nagymama bevásárlását nem itt beszéljük meg, ill. ez nem üzenőfal! - Kerülendő az olyan kérdés, amit egy másik meglévő (több mint 17000 van), témában kellene kitárgyalni! - És végül büntetés terhe mellett kerülendő az MSN és egyéb szleng, a magyar helyesírás mellőzése, beleértve a mondateleji nagybetűket is!
Hello! Lerajzoltam, hátha nem érted meg amit Suba írt, ha így fogalmaztál. "De valamit magyaráztak a kollégák az eredő ellenállásról"..
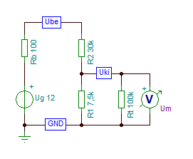
- A valóságos áramforrás egy Ug forrásból áll, és egy Rb soros ellenállásból. Ha erre valami terhelést teszel (jelenleg ez az osztód), akkor az Rb-n feszültség fog esni és a mért forrás kimenetén ettől a feszültség kisebb lesz. Hogy mennyivel, az attól függ, hogy a belsőellenállás és a terhelés viszonya milyen arányú. - A valóságos műszertáramkörnek is van belsőellenállása, (ami a végtelen ellenállású) műszerrel páthuzamosan kapcsolódik és terheli amit mér. Az ábrán ezt az Rt szimulálja. - Ha megtekinted az ábrát, akkor láthatod, hogy az Rb sorosan kapcsolódik az osztóddal, míg az Rt párhuzamosan kapcsolódik az osztó alsó tagjával. Ideális esetben az Rb=0 ohm, míg az Rt végtelen nagy. Ekkor nem befolyásolják az osztó mérést. De ha nem ideális, akkor számolni kell vele, Rb sorba kapcsolódik az R2-vel, Rt pedig párhuzamosan R1 értékével. Tehát ha ezek összemérhetők az osztó értékeivel, akkor az osztó számításnál figyelembe kell venni az eredő ellenállások értékét. Persze a megkívánt pontosság is befolyásolja hogy figyelembe kell venni ezeket vagy sem, elhanyagolható vagy sem. Minden esetre az Arduino bemeneti ellenállása közelíti Rt végtelen értékékét.
Szerintem te téveszted a fogalmakat (vagy én nem értem a kérdésed rendesen).
Pontosságon szoftveresen te nem tudsz javítani. Az a hardver egyedi tulajdonsága, pl Atmega 328 analóg bemeneténél 10bit a pontosság, ami annyit tesz, hogy ha 5V -os referenciafeszt használsz, azt 1024 értékre tudja elosztani (ebben a nulla érték is benne van). Azaz 0.0048 V lesz egy egység, a 0 és 5V közötti mérőskálán. Ha négyszeres mérőskálát használsz 0 -tól 20 V -ig, a felbontásod negyedére csökken. Tehát ezen a skálán egy osztásod 0.0048*4=0.0192V lesz. Te pontosság ügyében maximum annyit tehetsz, hogy minnél kisebb tűrésű, pl 1% vagy még jobb ellenállásokat használsz az osztódhoz. A másik, ha hőkompenzációt is figyelembe veszed, de attól tartok, az már nem amatőr téma. Esetleg az arduino mellé csapsz valami feszültségmérő cél IC-t, ami még jobb esetben hőkompenzált is. Amit te a szoftveres beavatkozással csinálsz, azt kalibrálásnak hívják. Tehát ha rámérsz egy DVM -el a mérendő feszültségre, és az arduino nem pont annyit mutat mint a műszered, akkor esetleg hozzá igazíthatod, hogy ugyan azt mutassa. A kérdés itt az, vajon ki mér pontosan, a CPU vagy a DVM? A megadott értékekre kiszámoltam a feszültségosztó kimeneti feszültségeit, amit a CPU mérni fog. Tehát 20V bemenet = 4V kimenet. 18V bemenet = 3.6V kimenet, 12V bemenet = 2.4V kimenet, 10V bemenet = 2V kimenet, 7V bemenet = 1.4V kimenet, 5V bemenet = 1V kimenet. Mivel az osztód olyan arányú osztást végez, hogy a 20V is mérhető vele, tehát nincs átkapcsolás, így alapból a 0.0192V pontosság lesz aktuális minden mérésednél. A hozzászólás módosítva: Szept 24, 2021
Sziasztok!
Autómban van a lámpában gyárilag egy nappali menetfény izzó. Az autóvillamossági szerelö bekötött a lökhárítóba egy nappali menetfény csíkot. Bekötésileg úgy oldotta meg, hogy a meglévö izzóval kötötte össze, így ha kapcsol a drl akkor mindkettö világít. Ez viszont nekem nem tetszik, felesleges a lámpában a halogén izzónak világítania, bután néz ki. Cold/warm check nincs ezen az izzón, ha kihúzom nem ad hibakódot a kocsi. Viszont akkor egy buta lyuk lesz a helyén. Úgy szeretném megoldani, hogy maradjon az az izzó, de ne világítson! Ha szigszalagot teszek az izzó végén lévö kontaktokra és úgy bedugom a foglalatba, azzal okozhatok kárt a kocsiban? Vagy hogyan kellene szakszerüen megoldani? Már arra is gondoltam, hogy ki kéne égetni valahogy ezeket az izzókat, akkor nem világítanának többet. A kocsi úgysem ellenörzi öket. Ha kapok segítséget, elöre is köszönöm!
Nagyobb feszültségtől biztosan kipurcan, ha azt akarod.
Vedd ki, és adj neki 24 voltot, rögtön kiveri. Persze az kérdéses, hogy az utólag felszerelt menetfény megfelel -e a KRESZ előírásainak...
A szigszalagot idővel lehet "átszúrja", elkoptatja, inkább valami kemény szigetelőanyag kell, pl vékony nyáklemez fólia nélkül
![]() A KRESZ-t biztos nem teljesíti az elvárásod...
Akkor az már elvileg szabálytalan
Bővebben: Link
Köszi! Osram drl van beszerelve, szabályos. A helyzetjelzö, minden úgy kapcsol ahogy kell. Csak a gyári drl izzó nem kell, mert minek világít 2 valami egyszerre mint drl. Ez így valóban szabálytalan lehet. De ha csak a lenti led csík megy az a szerelö és a müszakiztató srác szerint rendben van.
Szerintetek mennyire elvetemült az ötlet? A DY88 cső alig 1,4V-ról üzemel így többet rákötve a napelemre termelne valamennyi hőt. Kisebb helyiségben terveztem bevetni mint mondjuk a fürdőszoba. Abszolút passzív a rendszer.
DY86 . . . Fűtés 1,4 V / 0,55 A = 0,77 W. Jó sokat kéne felhasználnod, hogy érezhető legyen a hőmérséklet emelkedés. Ha jó a helység hőszigetelése, akkor hamarabb befűtöd magad, meg a melegvíz hőtartalma.
Egyszerűbb, ha sima teljesítmény ellenállásokat használsz. Az is 100%-ban elfűti a teljesítményt, és nem ég ki idővel. Ha mindezt egy jó hőleadású hűtőbordára szereled akkor kész is a fűtőtested.
Mekkora teljesítményű a napelemed? Mert azért pár watt nem fogja érezhetően javítani a helyzetet.
Fűteni leginkább télen kell, a napelem pedig leginkább télen nem termel: Bővebben: Link.
Idézet: „..a napelem pedig leginkább télen nem termel:” Azért ez erős túlzás, hogy télen nem termel. Igaz, kevesebbet mint a hosszabb nyári napokon, de a napelemet nem érdekli az alacsonyabb hőmérséklet, ha süt a nap, termeli az áramot. Itt inkább ezzel a csekélyke teljesítménnyel lesz gond fűtés szempontjából.
Ha csak segítségében gondolkodik akkor is megéri, főleg ha nyáron visszatermel esetleg kisegíti a hálózatot azaz napelemmel megy a klíma(x).
Sok kicsi rendszer sokra mehet.
Szia!
A kérdéseidből én arra következtetek, hogy csak kis teljesítményű (1-2 darabos) napelem "rendszert" szeretnél, ergo ez csak sziget üzemben fog termelni. (Visszatermeléshez a szolgáltató felé ez nem lesz elég, elég szigorú előírásaik vannak.) Vagyis csak akkor lesz használható a napelemed, ha süt a nap, vagy költséges akku telepben tárolod az energiát.
Kezdenek elérhetők lenni, bár DY86-hoz még mindig nem érzem hogy passzolna...
![]()
Hát igen, ha süt a nap termel, ha jól tudom télen kb. a 15%-át annak, amit nyáron. És azt is nap közben, amikor elég ritkán fürdik az ember, reggel és este már sötét van.
Inkább hőszívattyús klímára gyűjts, az 300%-os "hatásfok" felett dolgozik és olcsó H tarifát is lehet rá kérni később.
Sok kicsi sokra megy, de ez kb a vicc kategória, ha villannyal akarsz ingyen fűteni vegyél videókártyákat (moderneket) és bányássz, még keresni is fogsz rajta. Viszont drágább elsőre, mint a hőcserélős klíma. Tudom nem ez volt a kérdés, de neked pár száz wattnyi napelem táblát venni abszolút pénzkidobás lenne, akármilyen olcsón is. Az elektroncső ilyen formában csak egy rezisztív fogyasztó, egy darab ellenálláshuzal is pont ugyanúgy 100% hatásfokon melegítene. Vagy egy izzó is elég hasonló lehet. A hozzászólás módosítva: Szept 26, 2021
Na ha már ítt tartunk elmesélem hogy én mire gondoltam. Sokan akikkel beszéltem hátast dobtak.
Hozzáteszem kényszer vitt rá erre a megoldásra mert max 5kw rendszert tehetek fel a házra mert a fő hálózat elavult. Lesz egy hálózatra visszatermelő és egy vissza nem termelő inverter a lakásban. Két különálló napelemes rendszerrel. Téli viszonylatban a vissza nem termelős fűti a puffert hogy a fűtésre segítsen átmeneti időszakban, nyáron a ház energiarendszerébe termel áramot ezzel is csökkentve a fogyasztást. Nyáron klima, hűtő , számítógép, bojler és egyebek mennek róla majd. Amit meg megtermelt a hálózatba az is télen megy el majd mint fűtés rásegítés. Munkámból adódóan a ház napközben egyedül van nincs fűtés este 11 és délután 4 közt. pusztán elektromos fűtésben nem gondolkodom. Ide még a posta is galambokat küld ki nem hogy a szerelők kijöjjenek ide.
Azért bocsátottam vitára a témát mert valaki említette, hogy egy komolyabb csöves erősítővel akár a műhelyt is fűthetné. Gondolom tapasztalatból beszélt.
Sziasztok!
Köszönöm az eddigi tippeket. Kicsi túl szakmai válaszok születtek, de a lényeget leszűrtem. Következő hiba: A feszültségosztó áramkörre véletlenül fordított polaritással dugtam rá a tápot. Bárminemű védelem híján csak idő kérdése volt hogy mikor következik be ![]() Egyetlen megoldás jöhet szóba a dióda... Olyan diódára lenne szükségem ami elbír max 20V-ot és megvédi az áramköröm a fordítottan bekötött táptól. Én ERRE gondoltam. Szerintetek jó lehet? Feszültségosztó esetén gondolom az 1A-es bőven elég... Egyik ismerősöm valamit magyarázott, hogy pl. a zéner nem jó, mert az adott feszültségre állít be, illetve ha gáz van akkor rövidre zár és a tápot nyírja ki. Nekem csak arra lenne szükségem, hogy semmit ne csináljon csak ne engedje átfolyni az áramot ha fordítva kötök be. Illetve a másik kérdésem, hogy ennek a feszültség esése 550mV. Ez teljesen statikus, mindegy mekkora feszültség van rajta ez mindig ennyit ejt? 20V-on és 12V-on is?
Kérdés, hogy kinek mi a komolyabb erősítő (talán atadionhangosításra gondolt)?
Tisztázni kell még, hogy mekkora az a műhely, milyen a hőszigetelése. Az nem vitás hogy fűti a műhelyt, de mennyivel csinál melegebbet, mondjuk egy-két század fokkal? Tapasztalat?
Körülbelül két kilowattos katonai rádióadó plusz vevő, termosztátokkal együtt alig fűtött egy tíz négyzetméter körüli híradóskocsin. A nyári időszak más tészta, csak a hőérzetet növelte.
A hozzászólás módosítva: Szept 27, 2021
Bárki is írta az nem tanácsként írta, hanem cinikusan szokták megjegyezni, hogy másra úgy se jó csak a lakást fűteni vele... Engedd el a dolgot.
Neked nem a feszültségosztót kell védeni, hanem az Arduino bemenetét. A legegyszerűbb megoldás olyan csatlakozó használata, amit nem lehet fordítva bedugni.
Érdekes módon az arduino bemenete túlélte. Azóta is szépen működik. A GND vezetőszál égett ki a nyáklapon ami közös volt az 5V-os és a feszülségmérő áramkörrel...
Sajna csatlakozó nem jöhet szóba. Így marad a dióda. Kérdés hogy amit belinkeltem az erre a célra megfelel-e? |
Bejelentkezés
Hirdetés |