Fórum témák
» Több friss téma |
Fórum » Subwoofer szűrő
Erre tökéletesen elegendő fix 12dB/oktáv!
Váltó
Ebben a rajzban a C és D műveleti erősítővel van kialakítva 2x 12dB/oktáv (összegben 24dB) felüláteresztő szűrés. Kondenzátor és ellenállás értékek arányos növelésével lehet alacsonyabb frekvenciára hangolni! A neten van hozzá képlet is.
Köszönöm a válaszokat!
A tápfeszültség valójában, a kisebb dobozoknál 12,6v a nagyobbaknál a duplája 3-6li-ion cella. Végül is megfelel a 12db/oktáv is. Illetve az állíthatóság nekem fontos, mert többféle méretben készülnek ezek a hordozható hangdobozok és mindegyikben másik hangszóró van, más térfogatú dobozba, más paraméterekkel.
Hello! Én megrajzoltam a szűrőt. Ugyan nem állítható, de majd Te eldöntöd, hogy szükség van-e ilyesmire. A frekvenciát a C1-C2-C3-C4 kondival célszerű módosítani. Jelenleg 100Hz-en kb. +2dB-t emel, de onnan egy oktávval lejjebb, már -12dB csillapítása lesz (ha igaz
). Ennek alapból 4-szeres erősítése van, de a szintet a trimmerrel beállíthatod. Ha 25% akkor a fokozat erősítése 0dB. Én ugyan LM358-at írtam az IC-re, de szinte bármelyik kettős OPA-val működhet.Rajzoltam egy Móricka nyákot is hozzá, gondolom kisebbe építenéd meg, de próbára megfelelő lehet. A hozzászólás módosítva: Jún 28, 2021
Lehet a fele fokozat is elég lehet (tényleg kell ennyire meredeken vágni?). Illetve a végfok modult is érdemes megnézni, mert például lehet ott is kondenzátor, kettő meg minek...
A hozzászólás módosítva: Jún 28, 2021
90%-ban valamelyik tpa3116d2 panel van alkalmazva. Meredekség az mindig a reflex doboz karakterisztikájától függ menyire akar kilengeni a hangszóró alacsonyabb frekvencián. Mivel ezeket a dobozokat próbálom minél magasabb kiemelésre hangolni mély tartományban. Van már olyan eset, hogy 40Hz-nél kint vagyok az xmax-ból.
Ha ez, akkor lehet még ott spórolni az alkatrészeken.
Szerintem sem kell ennyire vágni!
Egy aktív elemmel 18dB/ oktáv vágás még elérhető EZZEL a kapcsolással. Ott hozzá a képlet is. Aztán a csatolókondik megfelelő méretezésével további 6dB/ oktávok is összeszedhetők! Ezeket viszont 10Hz-el lentebbre hangolnám mint a szűrőt. Ahogy olvasom, összerakom az eszköz technikai specifikációit, egyre inkább nem szeretnék rajta zenét hallgatni... Persze azt is tudom hogy sok fülnek ez pont elég! A hozzászólás módosítva: Jún 29, 2021
Kerti grillezéshez buliboxnak teljesen megfelel, különösen pár sör után.
![]() Nekem sem jött le első olvasatra, hogy nem subhoz kell a szűrő, hanem pont forditva. De érthető és méltányolható az a szempont, hogy a doboz úgysem tudja lesugározni, az akkut meg minek fogyassza akkor...
Hát szép hangja az nem lesz
de nem is igény sajnos, ahogy észrevettem itt az a lényeg minél hangosabb legyen gyakorlatilag semmi más.
Idézet: „Nekem sem jött le első olvasatra, hogy nem subhoz kell a szűrő, hanem pont forditva.” Valamire való rendszereknél, a mély csatornán szintén van "sub sonic filter", pont a kolléga által felvázolt probléma miatt!! Bár ott nem a fogyasztás csökkentése a fő cél, hanem, hogy a nyomó ne szakadjon szét!! Ugyanis nemcsak, hogy nem szól a nyomó, de még kontrollálatlanul kileng a membránja! Idézet: Nem akarok ilyen grillezésen részt venni... „Kerti grillezéshez buliboxnak teljesen megfelel, különösen pár sör után.”
Idézet: „„Kerti grillezéshez buliboxnak teljesen megfelel, különösen pár sör után.” Nem akarok ilyen grillezésen részt venni...” Mi a bajod a sörrel?
Azzal pont semmi!! A zajjal van bajom...
Sziasztok!
Újra szeretnék kérni egy kis segítséget, mivel itt nagyon korrekt és konkrét választ kaptam az előző problémámra is. Megint csak egy felül áteresztő szűrőre lenne szükségem. (Pont a subszűrő ellentéte ) 55-60Hz körüli freki és viszont itt fontos a 24dB/oktáv. Ez egy kisebb PA rendszerhez kellene gyakorlatilag a mélysugárzó védelmének érdekében. Mivel a reflex doboz már nem csillapít eleget 35-40 körül. tehet ezért lenne szükség egy sztereó felül áteresztő szűrőre, ami ezután egy aluláteresztő szűrőn is átmegy ami már adott. Tehet röviden egy olyan szűrőre lenne szükség ami az 55 Hz alatti jeleket kiszűri 24dB/oktáv meredekséggel. A válaszokat előre is köszönöm!
Sziasztok
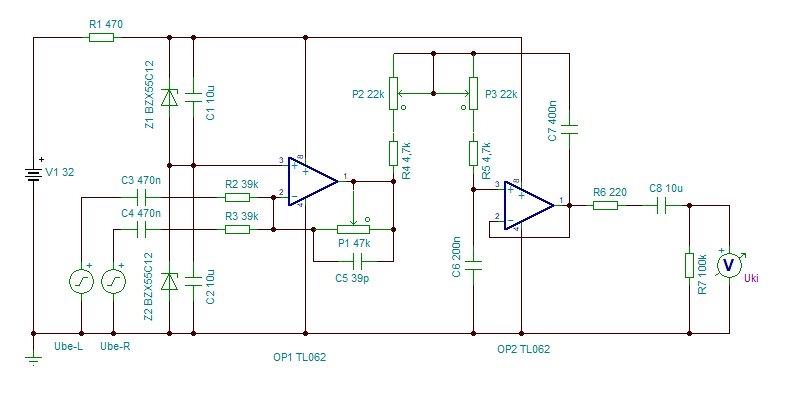
Erről a kapcsolatról szeretnék kérdezni. https://www.hobbielektronika.hu/cikkek/subwoofer_-_alul_atereszto_s...o.html Az lenne a kérdésem hogy nekem olyan 32-35 Volt körüli tápfeszültségem lesz, hogy erről működik e a kapcsolás? Mert a cikkben +-12 Volt van. Ha nem működik, hogy lehetne ezt megoldani?
Hello! Ha jól értem, akkor nincs kettős +- tápfeszültség, csak a +32..35V. Akkor pld. így lehet áthidalni a problémát.. (Természetesen a hátsó erősítőnek Nálad nem kell külön táp, csak a TINA-ban csak az "a" fokozat van, vagy én nem tudom hol a "b".)
A hozzászólás módosítva: Szept 20, 2021
Szia
Köszönöm a segítséget. Rosszul írtam elnézést. +-30-35 Volt körüli a tápom. A hozzászólás módosítva: Szept 20, 2021
Ha +- tápod van, akkor nem kell változtatni a kapcsoláson, mindössze mind két oldalra egy-egy zéneres stabilizátort célszerű tenni. Pld. 1k és BZX55 C12 zéner.
Ennyire nem vagyok profi.
Az általam linkelt kapcsolást meg tudom építeni mert megvan a nyákterv meg az alkatrészlista, hobbista vagyok, nem szakmabeli, szóval amit írtál nem túl sokat mond nekem. Ami nekem eszembe jutott, egy külön nyákon egy kis táp a kapcsolásnak, ami a feszültséget lecsökkenti +-12 Voltra. Ebben tudok segítséget kérni? Én elsőre 7812 - 7912 kapcsolásra gondoltam, de nem találok sehol, letesztelt kipróbált kapcsolást. Persze lehet tévút, csak egy ötlet volt.
Nem szükséges háromlábú stabi. Itt a nyákon is megoldhatod, ha az R4 és R9 helyett teszel 1k ellenállálsokat és a C2 és C6 kondikkal párhuzamosan egy-egy 12V-os zénert. (C2-nél anód a GND felé, C6-nál a katód a GND felé.)
Kerestem, és nem találom a Reloop nevéhez kapcsolódó komplett meghajtó áramkört. Ezért ezt most -remélem többek örömére- pótolom.
Ez az önálló 2.1-es egység képes meghajtani 4 végfokozatot, amikből 1-1 db a frontokat hajthatja, a maradék kettő pedig -ha akarjuk- hídba kapcsolva a SUB szekciót. Az áramkör szabályozza a teljes hangerőt, és külön állítható a SUB rész intenzitása. Természetesen a SUB-szűrő is benne van, és a hídba kötött erősítők meghajtásához szükséges ellen ütemű kimenetei vannak. Terveztem hozzá panelt, amit kis mérete miatt közvetlenül a potméterek is meg tudnak tartani. Szinte bármilyen erősítőbe akár utólag is beépíthető. Tartalmazza a tápellátást is, egyetlen AC10V-os feszültségigénye van az áramkörnek.
Üdv mindenkinek.
Kis segítségre, tanácsra lenne szükségem. Van egy JBL LS 120/230 subwoofer. A hiba jelenség a következő: bekapcsoláskor 2-3 másodperc múlva ki is kapcsol. És ezt addig csinálja míg nem áramtalanítom. Kikapcsolódásnál van egy puffogó hang a hangszóróba. Kivettem az erősítőt hátha egyik kábel meglazult de nem. Kondik éppek nincs felpúpsodva egyik sem. És nem is meleg egyik sem. Viszont ami számomra érdekes ha nincs rádugva a hangszóróra akkor bekapcsolva marad az erősítő. Hallok egy kattanást de gondolom az a relé lehet. Vissza dugva a hangszóróra újra jelentkezik az említett probléma. Olyan mintha csak terhelésre jönne elő. Az én tudásom itt ki is merült. Tudom elsőkörben szervíz amit megis ejtek de kiváncsi vagyok a véleményetekre kinek mi lehet a tippje. Kinek mi a véleménye, tápegység, hangszóró vagy esetleg más? Minden jó tanácsot,ötletet szivesen meghallgatok vagy akár egy megbízható budapesti szervízt!
Idézet: „Tudom elsőkörben szervíz amit megis ejtek de kiváncsi vagyok a véleményetekre kinek mi lehet a tippje.” Ez nem Bingó, ez szakma! Nem találgatunk, hibát keresünk.
Mit jelent pontosan a "kikapcsol"? Az a bizonyos relé választja le a hangszórót? Ha erről van szó, akkor ebben a kikapcsolt állapotban meg tudod mérni van-e egyenfeszültség a végfokozat kimenetén.
Első körben köszönöm a válaszodat!
Lehet nem a legjobb szót használtam, sőt...... annak ellenére, hogy az írásomból esetleg nem derült volna ki, tisztába vagyok nem egy tippmix fogadó iroda! Kövezzél meg de azzal is tisztába vagyok ez egy szakma! Ennek tudatában voltam olyan bátor, hogy írok ide, hátha lesz egy kedves ember aki tud némi segítséhet adni így az éteren keresztül! Mindenesetre köszönöm szépen a kielégítő szakmai hozzászólásod! További szép napot kívánok!
Köszönöm a hozzászólásod!
"Kikapcsol" = áram alatt van a subwoofer amit a kis piros lámpa jelzi, hogy üzemben van (ebben az állapotban nem jelentkezik a probléma). Erősítőt bekapcsolom, akkor a sub kap egy jelet amire bekapcsol és a kis lámpa zöldre vált. Na már most ahogy írtam 2-3s múlva kis is kapcsol. Vagyis pirosra vált a kis lámpa, de utánna azzal a lendülettel újra bekapcsol és a zöldre vált a lámpa. És ezt a körforgást addig csinálja míg nem áramtalanítom a subot. Kivettem az erősítő részét amit áram alá tettem de akkor már nem csinálta ezt a be-ki kapcsolást hanem maradt bekapcsolt állapotban. Laikusként én arra gondolok, hogy a terheléssel lehet valami összefüggés. Azért írtam ide mert olvasva eléggé képben vannak szakmailag és hátha megtudom azt, hogy az erősítő részével vagy a hangszóróval lehet probléma vagy mindkettővel. Számomra már az is segítség ha egy megbízható szervízt mond valaki!
Éteren keresztül, ha befogadó oldalon nincs meg egy bizonyos szakmai szint (tudás, szerszámozottság), akkor sajnos lehetetlen a segítség!
Én Pesten nem ismerek senkit, így ott ajánlani nem tudok... Meg tudnám csinálni nagyon nagy valószínűséggel, de messzebb vagyok. Idézet: „sub kap egy jelet amire bekapcsol” De milyen jelet? Én már tudom, mert megkerestem a rajzát... Nézd meg van e a panelon púpos elkó! |
Bejelentkezés
Hirdetés |




). Ennek alapból 4-szeres erősítése van, de a szintet a trimmerrel beállíthatod. Ha 25% akkor a fokozat erősítése 0dB. Én ugyan 


Azzal pont semmi!!
A zajjal van bajom... 











