Fórum témák
» Több friss téma |
Fórum » Labortápegység készítése
A panel szélén lennie kell egy egyértelmű típusjelölésnek, ami verziót is tartalmaz.
De a módosítások mindegyike ráépíthető utólag is a korábbi verziókra, csak több ügyeskedést kíván mintha a hozzájuk illő panelt használnád. Ezért a "3 FET-es" jelző még nem jelent egyértelmű beazonosítást.
Szia
Megnézem, otthon maratott nyák panel, érdekes forrasztásokkal. 4700µF 63V a paneltől 1cm magasságban a levegőben lóg. FETek IRF3205 3db,ezek is jók ide? Trimmerek fekvők az álló helyén, 3.láb bekábelezve. Forr szemek leégetve a forrasztásoktól. Az előlapi kijelző vezetékei leszakadva, ezek hova mennek? Ha jól néztem akkor külső tápról megy és 3 vezeték van az áram és fesz mérésre. Köszönöm
3.2 a verzió.
Kérhetek ehhez aktuális beültetési és kapcsolási rajzot? Köszönöm
Sajnos nem tudok kapásból segíteni. Ez egy nagyon-nagyon első változat, talán még SprintLayout-al rajzoltam, és ha jól emlékszem egyoldalas panel. Ezek is megvannak valahol elmentve, de keresnem kell, hiszen ez már kb. 7-8 éves történet.
Küldj egy email címet, és ha megtalálom elküldöm, de ha a panel valóban erősen sérült, talán jobban járnál egy új, korszerű technológiával készült panel vásárlásával, mintha a régi panelt próbálnád javítgatni. Nem utolsó sorban, a módosítások jobbá tették az áramkört.
Nekem ezek vannak meg. Így nem kell keresgélni. Persze lehet még belőle új PCB is.
Meglátom mit tudok kihozni ebből a panelből.
Az E-FUSE kapcsoló mit csinál? Az S+ KI+ és S- KI- ezek összekötve kell legyenek? Mert jelenleg egy 4-es csavaros sorkapocs van, de nem láttam hogy össze lett volna. Köszönöm! A hozzászólás módosítva: Dec 21, 2021
Csatolom.
Bocsika, de ha ezt így összekötöd a panelnél, pont azt a "funkciót" szünteted meg, amiért be lett építve.
A lényege a 4 vezetékes kimenetnek az lenne, hogy a "fogyasztón" megjelenő feszültség a lehető legpontosabban kövesse a kijelzőn mutatott értéket. A panel és a banánhüvelyek közt lévő vezetékeken eső feszültséget hivatott "korrigálni". Megoszlanak a vélemények a hasznosságáról. Egyesek - szükségessége, pontos "helyi" mérés esetére - javasolják a "4 banánhüvelyes" megolgást és az összekötést csak a mérési ( feszültség rákötési ) pontnál javasolják. Ha nem "agysebészeti tevékenységet" kívánsz folytatni akkor így is megfelel. Azon a max. 20 cm -es 2.5 mm2 vezetéken a paneltől a banánhüvelyig pl. 30V - 2A mellett mennyivel esik több fesz. mint a banánhüvelytől az áramkörig a gyakran vékonyabb és hosszabb vezetéken.
Köszi szépen!
Készíthetsz speciális kábelt, ahol pl. a pozitív ág egy vastagabb plusz egy vékonyabb érvől áll, használhatsz kábelt is, és akkor lehet akár 5m-es is a kábeled (pl. akksit töltesz az autóban), akkor 10A-nál is (ha tudja a táp) a beállított feszültség lesz a kábel végén. Szerintem nagyon jó, hogy a kapcsolás ezt támogatja, aztán mindenki magának választja ki, hogy akarja-e vagy sem.
Kis túlzással bármilyen N-es FET-et használhatsz (az említett típust is). A határadatokat azért nem árt betartani. Valamint a keletkezett hő azonos lesz, csak több felé oszlik, és ez a hő itt jó sok.
Talán itt próbáltam összefoglalni, szerintem miként célszerű elvégezni a FET-ek háromszorozását.
Köszi!
Ezt a leírást kerestem, de nem tudtam hogy pdf (képeknél kerestem )Amim van FET, az 75V-os csak, de elvileg a disszipációs tulajdonságai jók ennek is. Ahol használva vannak, ott is párhuzamosítva vannak, szerintem válogatva vannak.
Sziasztok!
Lehet, hogy volt már, de visszanézve azt a konstrukciót nem találtam, ami engem is érdekelne, ezért kérdezek. 1989-ben megépítettem én is az itt már sokszor kitárgyalt áteresztős labortápegységet. Az eredeti konstrukciót a BHG-ban rakta össze valaki és onnan jött a panel, csak pár egyéni megoldás került bele, például TIL 311-es kijelzőkkel stb. Azóta kicseréltem a TIL-eket kínai feszültség/ árammérőkre, ezzel sincs bajom. Azonban szeretnék egy újabb, másabb konstrukciót összerakni. Gondolkodtam az SMPS tápegységekben is, de az áteresztős változat nagyon a szívemhez nőtt. A napokban volt kis időm befejezni a konstrukció vezérlés oldalát. Minden maradna a régiben, csak évek óta bosszant az egyik megbízhatatlan alkatrész a tápban - a potméter. Arra gondoltam kiváltanám nyomógombos, memóriás vezérléssel. Meg is oldottam egy Arduinóval és egy Keyestudio KS0184 V2 shielddel. Ez tartalmazza a 4db 7 szegmenses kijelzőt, shift regisztert a meghajtáshoz és a nyomógombokat. Ezzel szépen be tudom állítani, hogy 0,01V, 0,1V vagy 1V-os lépések legyenek alapbeállításként (V1.0 szoftver). Ennyivel lehet felfelé, illetve lefelé léptetni. A három nyomógomb közül a bal a lefelé léptetésé, a jobb a felfelé léptetésé, a középső a memória gomb, ami eepromba letárolja a kívánt értéket. Jelenleg az 1Byte miatt csak az 1V-os pontosságot tárolja le, de kiszöszölöm a pontos letárolást is. Most eddig van meg. Az egyik lábat felhasználtam PWM kimenetként próbaképpen, de elgondolkodtam, hogyan lenne a legcélszerűbb az áteresztős tápot távvezérelni ezzel a megoldással úgy, hogy pontos is legyen. Ugyanígy szeretném külön panellel megoldani az áramkorlátot is. Így 4db teljesen standard Arduino (csereszabatos) panellel meg tudnám oldani a 2 csatorna feszültség és áramszabályozását. Más gyökölt már ilyesmivel? Arra is gondoltam, hogy veszek egy Deprez műszeres fok-gyem tápot és átalakítom, de vérzik a szívem szétverni egyet. ennek a megoldásnak számos előnye lenne. Könnyű reprodukálni a meghibásodott egységeket, megszűnik a potméter parám és le is lehet tárolni a beállított értéket, így nem kell mindent széttekergetni. Ráadásul engem mindig zavart a labortápnál, ha 1-2 tizedet ide-oda interpolál a kijelző. Tudom, hogy ez csak érési hiba - de engem nagyon zavar. Előre is köszönöm, ha valaki építő jelleggel tudna orientálni! Jelenleg az egyik pwm ledre raktam egy kimenetvezérlést is. Gondoltam vagy PWM-el vagy optocsatolóval csatlakozhatnék a meglévő konstrukcióhoz, de minden más megoldás szóba jöhet ami korrektebb és pontos megoldást ad. A hozzászólás módosítva: Dec 28, 2021
Hello.
Két lehetőséged van, mégpedig: a) kalibrálod az Arduino-s PWM kimenetet, és megbízol benne, hogy a labortápegység tényleg a feszültség referencia szerinti feszültséget fogja a kimenetére előállítani (nincs visszacsatolás) b) méred a labortágység kimenő feszültséget, és a PWM értékét ehhez illeszted (van visszacsatolás, ekkor a kimenő feszültség pontosságát az ADC-d 10bitje fogja korlátozni, és persze a mérés helyessége (földön folyó áramok, stb.)). Egyik sem egyszerű. Főleg az a része nem, hogy egy már létező labortápot kellen átalakítani olyanra, hogy 0-1V közötti feszültséggel lehessen vezérelni. Ehhez jön hozzá, hogy akkor az áramkorlátozást is be kellene valahogy állítani, és itt az b) opció nem fog működni, csak az a), tehát kalibrálnod kell valahogyan az Arduino kimenetét. Én inkább beraknék valami normális potit, 100x egyszerűbb és pontosabb.
A következő linken lévő digitális tápot építem (remélem a közeljövőben el is készülök vele), ezt nézd meg. Ebben nyomógombbal állítható a feszültség, meg külön bemeneten méri a feszültséget, áramot, így a kijelzés a tényleges értékeket mutatja. Meg elég egyszerű is szerintem. Érdemes elgondolkodni a megépítésén. Na meg abban is megfelel a kritériumodnak, hogy áteresztőtranzisztoros. Meg ami még plusz a neked szükséges áramhoz tudod megépíteni.Bővebben: Link
Szia.
A hex fájlt megoszthatnád, ha már után építésre ajánlod. Ha viszont, fizetős azt illet volna közölni, és hogy mi módon lehet hozzájutni.
Én még időben letöltöttem. De nem tudom mennyire lehet ide az ilyesmit feltenni. Azért ide teszem, ha mégsem lenne illdomos akkor megkérem a moderátorokat, hogy töröljék.
Ha már egyszer ingyenesen letölthető volt és te sem kérsz pénzt érte, szerintem nincs jogi akadálya, hogy maradjon.
Az általad linkelt oldal hozzászólói jelezték, hogy van benne 3 hiba.
Ez igaz, de még nem tartok az élesztésnél. Három panel lesz a tápegységben egy a 23v-os oldalnak a biztikkel, egy a tápnak ami az oldalon is fent van, egy keskeny meg a teljesítménytranzisztoroknak, a hűtőbordán. Ezeket raktam össze karácsonykor, a napokban szerelem fel a hűtőbordára a tranyókat. Ha próbálom, akkor jelentkezek az eredménnyel.
Én a "négytranyós" kivitelt készítem el, de 5A max áramot szeretnék "kivenni belőle". Hát majd meglátom, hogy fog működni. A hozzászólás módosítva: Dec 29, 2021
Szia!
Annak idején Attila SMPS tápjához csináltam egy digitális vezérlést, amely bármilyen másik táphoz is illeszthető. Ha nem riaszt el az érintő kijelző és annak ára, akkor itt egy video a működéséről. A videó leírásában ott egy link a kapcsoláshoz és a programokhoz. Nem tudok róla hogy bárki is után építette volna, a sajátom már több mint négy éve hibátlanul működik és már soha nem térnék vissza a napi használatban a potméteres állításhoz.
Hát ez már túl jó
Gratulálok
Én megépitettem mihelyt közzé tetted. Nálam is működik azóta is.
Sajnos tetszik a ledes kijelző. Nem riaszt el az érintőképernyő, csak nem szeretem forrasztópáka közelében tudni.
Semmi sem egyszerű. De pont emiatt választottam az elektronikát a fakitermelés helyett
Nagyon tetszik a linkeden lévő vezérlés. Mivel pár hónapja elkezdtem megépíteni ezt az Attila féle SMPS2-es tápot, egyből utána is nézem ennek a megoldásnak. Sajnos az eredeti táp, ami Attila oldalán van fent panellal együtt, ez eltér a rajza szerint a művelet erősítőknél, meg a digit rész csatlakozásánál is, én meg azt építettem meg. Jó lenne valami konkrétabb leírás a különbségekről. Van ilyen valahol? Bocsi, kicsit zavarosra sikerült, így újév napján!
Sziasztok!
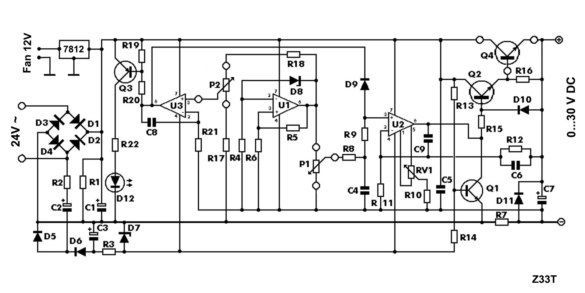
Beépítettem egy ebay-es tápegysség modult, ami szépen működik. A panelon csak CC lednek van kivezetés, de és szeretnék hozzáadni egy CV ledet is. Elég, ha egy tranzisztorral negálom a CC ledet, vagy több mindent is kell tenni ahhoz hogy ez működjön? A másik kérdésem, hogy szeretnék beépíteni egy DC-Off kapcsolót, ha jól gondolom oda nem biztos hogy elég, ha a kimenetet simán lekapcsolom, egyik kapcsolási rajzon se láttam ilyen a megoldást. Szóval hova tudok bekötni egy ilyet a kapcsolásba? Az áramkör rajzát a képen csatolom! A hozzászólás módosítva: Jan 1, 2022
Ha neked mondjuk a P1 potméter test felé "nullázza" a táp kimenetét akkor oda tennék egy DC-OFF kapcsolót a potméter utáni ellenállás után és a potméter alsó kivezetésére.
Esetleg a kapcsolóval párhuzamosan egy 47nF-os kondenzátort is biztos ami biztos. Így nem a kimenetet "szakítod meg" hanem mintha nullára vennéd a tápot. Ellenben ha bekapcsolod ugyan ott lesz a Dc feszültséged mint a beállított volt.
Köszönöm a gyors választ, tehát akkor R8, R9, és C4 közös pontja, és a poti test felöli kivezetése közé. Nem rossz ötlet, egyszerő, nem értem miért nem jutott az eszembe!
anno mintha építettem volna ilyennel onnét ugrott be, igaz azóta 723 párti lettem , most jött kínából 10 panel így újévi munkaként gyártok egy párat belőle.
|
Bejelentkezés
Hirdetés |






)









