Fórum témák
» Több friss téma |
Az első otthoni számítógépem egy 386-DX33 volt. Azon már jól futott a DOOM1, és DOOM2.
Mindkettővel rengeteget játszottam. A feleségem sokszor morgott, hogy lenne jobb dolgom is. Aztán a lányom hazahozta a suliból a SIMS játékot. Azóta a feleségem is játszik, és szent a béke.
Először is BUÉK Mindenkinek!
Nekrológ és sztracsatella Reménykedtem, de csak tapasztalatot sikerült szerezni… A dolog úgy indult nemrég, hogy az EVAmp 420 órától beindult, úgy igazán. Hogy az Amerikai Jantzen kondi más lenne, mint a Lengyel gyártású, vagy a Dale ellenállások hozadéka, vagy az osztott visszacsatolás kapacitás, vagy ki tudja mi, de ez történt. És ami a legérdekesebb számomra, az a Maxell nem épp drága hallgató megfelelősége, mint audiofil eszköz, életre keltése. Ha más mondta volna, elnézően megmosolygom. Mindezt 1-es kimenőkapcsoló állásban. Nehéz lenne leírni a zenei hatást. Mondanám, tapinthatóvá tette egy-egy jó felvétel esetén a hallott zenét. Nagyképűség nélkül állítom, ez lett idáig a legjobb erősítőm, amit csináltam. El is határoztam, hogy ezekkel a feltételekkel építem újra a FH6-TB300-at, hogy ténylegesen összehasonlíthatóak legyenek. Izgatottan lapozgattam az adók között, hogy hól hallok valami érdekességet, amit majd úgy hallhatok, ahogy eddig nem. A Maxell ideális szórakoztató eszköz volt. Telefonrádióra, háttérzenére, és nálam bejáratásra is. Alapvetőleg erős mélyhangokkal, és nagyobb hangerőn megjöttek a magasak is vele. Most azonban az EVAmp-al a mélydominancia megszűnt, és inkább a szubbass dominál felvételazonosan, olyan életszerűen. Olyannyira, hogy adott esetben ijesztő is tud lenni. A közepei, magasai is líneáris hatásúak. Nehéz letenni. De hát én is emberből vagyok és úgy véltem, hogy egy drágább hallgató boldogabbá tenne, az azáltal hallottak alapján. A neten beleszaladtam egy csalogatós oldalba. Ennek gépi fordítása az (1. mellékletben). Az abban írt furcsa ábrázolások nem voltak számomra ismeretlenek, mivel a sok bejáratás alkalmával találkoztam ezekkel a jelenségekkel. Nem sokat tanakodtam, lépre mentem. Vettem egy Shure 1540 fülest. Azért voltak bennem kételyek, mert nem ismertem az ott leírt kütyüket. Amikor megjött, 1-2 órát pihentettem a hidegsége miatt, doboz nélkül ruha alatt, hogy felvegye a szobahőmérsékletet, majd kis hangerővel ment egy napig. Amikor először feltettem, egyből rossz kedvem lett attól, amit hallottam. Sejtettem, hogy ilyen is lehet a két nagy dinamikájú eszköz házasságából, de ezt hallani, az nem épp szívmelengető. Rá van írva a használati utasításra, ne hallgasd nagy hangerőn, mert… (nem mert tönkremegy) halláskárosodást okozhat. (Lásd 2. Melléklet) Sajnos ezt nem néztem meg neten a vásárlás előtt. Az EVAmp kimeneti illesztő kapcsolóval a 6-os állásban volt a legszinpatikusabb, ellentétben a Maxell 1-es állásával. Azonban közelében sem volt annak hangjával. Eszeveszettül dübörgött. Miután több tíz óra után is az összhatás nem változott, így megválok tőle. A csalódás érzete azonban önző dolog. Ezért feldolgoztam a történteket. Többször újraolvastam ama fordítást, és kielemeztem a tévedésem lényegét. Nem adtam kellő súlyt azoknak a kütyüknek amivel hallgatták az ott nevezett hallgatókat. Mivel az EVAmp nem az a kategória, így a csalódás sajnos az említett dolgok ismeretével, várható volt. Nincs semmi rossz abban amikor a körülmények érvényesülnek, persze ez lehet kellemetlen is akár. Mint ahogyan mi sem egyformán működünk, mért lenne ezen eszközök viselkedése felszínes adatokból kikövetkeztethető. Szoktak is valamelyest jellemezni ilyen eszközöket, de mint már írtam, nehéz szóban jellemzi a hallottakat. Az impedancia, az anyagfajta, stb olyan, mint egy anatómiai kép egy emberről. Abból nem derül ki igazából, hogy valaki hogy talál társat az adott elemzés tárgyában. Sokszor gondoltam arra, hogy az anyag, a membrán, annak felfüggesztése, vajon hogy viselkedik úgy adott hangerőn, hogy eljut a dolog odáig, hogy kellemesnek érezni az általa sugárzott fekvenciamenetet, és azok adott dinamikájával egyetemlegesen. És a kimeneti kapcsoló „illesztésében” mennyi az elektromos, és mennyi az adott anyag fizikai, mechanikai változásának, reagálásának aránya. Vissza a gyakorlathoz…. Ha már így, átgondoltam az eddigieket. Az ember felszínesen mondhatná, hogy az 1. mellékletben valótlan dolgokat írtak. Azonban talán sikerült éreztetnem e dolog bonyolultságát. Egyedül mint stúdióhallgatót vitatnám, de abban sem igazán látok tisztán, mivel nem voltam stúdióban, így nem ismerem az ottani monitorerősítőket. Azonban gyanítom, hogy a zajszegénység miatt a huzalozás szimmetrikus, és kisimpedanciás eszközöket használnak. És ebben az esetben ennek a hallgatónak is igen más lehet a hallható összképe. Ezen felbátorodva, elővettem pár régi porosodó régebbi füleserősítőmet, hogy mit mutat velük a kis dörmögő Dömötör. Elsöre KT FH4-e volt. Hajdanán voltak fórumtársak akik számtanilag halknak vélték e készüléket. ST240+FH4+Shure1540. Nem lehet feltekerni a hangerőt ¾-ig sem, mert túl hangos. ½ hangerőn nem torzít a basszus, ami igencsak van. És csak úgy hallgatni, ez a hangerő terhes. Az EVAmphoz képest, nem annyi a basszus, így hallgathatóbb. Aki szereti a mélyhangokat, bizti szeretni tudná. Igen dögössé teszi a FH4-et, a könnyen lehelt mélyekkel. Azonban közel kétszázezerért nem biztos, hogy arányos költség ehhez. Jó volt annak a Maxell is annak idején, bár az nem volt ilyen dögös. (3. kép) Head Canamp-al (OPA606+2SD882+duál-monó, sodort OFC-Silver kábelezés), a FH4-hez képest több közép, magas. Kellemes hallgathatóság ¼ hangerőn. Majdnem kedvem lenne beletenni a B- V6-okat. Egész szimpi a hangja, mivel visszafogott a basszusa. (4. kép) Talán ezzel a legjobb páros esetemben a Shure1540. A Shure1540 járatását az első könyökig, azaz 50 óráig folytatom kíváncsiságból, és megválok tőle, mivel nem illeszkedik az EVAmphoz. ui.: A Head Canamp egy ideje használaton kívül volt, ezért rajta hagytam a Shure-t, mivel elviselhetőbb volt, mint az EVAmp-on. Járódás közben kicsit megnövekedett a basszus aránya, de igen kelleti a duó magát, ennek ellenére. Megcsíptem egy Michael Jackson koncert felvételt, - hát 4 órás potiállásnál, ahogy a basszus szólt… Mintha a színpad előtt álltam volna a hangfalaktól nem messze…..
Pedig szerettelek volna….
Az előző írásom után, azt követő éjjel húzta a görcs a lábam. Felkelve, séta közben eszembe jutott az előző napi tapasztalat a Shure fülessel, mint érdekesség. Az EVAmp kimeneti illesztő kapcsoló léptetése során tapasztalt az eddigieknél nagyobb hangzásbeli eltérés. A Canamp mélyszegénysége, és a hangzásbeli eltérés az ismert zenei anyagoknál. A Canamp esete egyszerű volt, mivel eszembe jutott, hogy félértékű a becsatoló kondija, mert abból a típusból nem volt több, vagy más érték itthon. Azonban ezen kívül, e kísérletek alkalmával a hallott hangképben voltak, akkor érthetetlen eltérések. Nem vagyok jó módú, sem fiatal ember, ami számomra elég meghatározó a folytatást illetően. Mert, ha nem így lenne elkapna a hév egy-két dolog tisztázására. Miről is lenne szó? Amikor a cél érdekében minden pici dolog számottevő, és a részletek viselkedésének következménye hallható, nem ártana a kellő helyen tapicskolni. Jelen esetben, téma szerint ez az erősítő. Viszont az erősítő nem független a rádugott hallgatótól. Kivétel az általános felhasználás, ahol a fő igény a hangosítás ezen módja. A hobbista erősítőt tud csinálni, akár jó minőségben is, de hallgatót nemigen. Így hát megpróbál egy számára megfelelőt készen vásárolni, és itt bezáródik a kör. A Shure használati utasításában benne valék, ne nyúlj hozzá, mert csak rontasz rajta. És vergődhet az elégedetlen, fülestől fülesig, akár boldogtalanul is. Meglátásom szerint azonban lehetséges egy jobbára megfelelő füles hangzásán javítani, testre szabni. Ez esetben, itt már eltérőek lehetnek az elvárások. Azonban ez a dolog elég bonyolult tud lenni, mivel e rendszerben a felhasznált anyagok viselkedése elég eltérő lehet. Nem ajánlanám az ebben gondolkodást a bejáratás elleneseknek. Nem akarván őket semmiről meggyőzni, hiszen csak nem álltak kapcsolatban anyagokkal. Nem láttak udvarra vetett fémet pihentetés céljából, télen nyáron át, akár évekig, hogy tulajdonságaik véglegesen stabilizálódjanak, vagy megmunkálás után ne vetemedjenek. Nem fogtak különböző anyagokat kézben, megcsodálva azok az ember számára érzékelhető különbségeit, megmunkálási lehetőségeit, és azok felhasználásában rejlő specialításokat. Mitől más egy régi ütőfa a pingpongnál, mitől más a Stradivári hangja, a többi hegedűnél, mért hangolják újra a hangszereket a koncert helyszínén, mért járatják az erősítőket a fellépő zenekaroknak? A dolog egyszerű, az ott alkalmazott anyagok adott viselkedése miatt. Nem akarván a témát bő lére engedni, jelen esetben az erősítő és a hallgató összeillőségében az erősítő az, amivel finoman vissza lehet hatni a fülesre, felhasználói oldalról. Hiába mérjük megfelelőre az erősítőt, mert pont adott hallgató lehet, ami ezt felülbírálja a fülünkön. No nem rosszindulatból, hanem csak úgy „anyagilag”. Ahhoz, hogy természetesebbnek érezzük amit hallunk, feltételezve a zenei anyag viszonylagos alkalmasságát, az út a hallgatón át vezet, ő a végállomás. Ajánlatos alkalmazkodni hozzá, és ebben nem a szkóp a megoldás. Elképzelésem szerint, a mostani tapasztalataim alapján, látok erre megoldást. Az általánosan építők érezhetik ezt egzaltnak, de szerintem kikísérletezve, eredményt mutathat. Mivel a hallgatók tulajdonságai meghatározóak a hallható hangzásban, de ezek az azokban felhasznált anyagok tulajdonságainak kiszolgáltatottjai. És ez az egész hangsávra igaz. Én úgy gondolom, hogy az erősítő több ponton is illeszthető az adott hallgatóhoz, az élethűség jobb megközelítése érdekében. Ha alapjában audiofil lenne az erősítő elkészítése, akkor szerintem két ponton lehetséges a füles hangjának módosítása, annak anyagi adottságai miatt. Becsatoló kondi Ha a mélyhangra gyakorolt hatása annyira hallható, akkor ez lehet segítség egy erős mélyhangú hallgató esetén, ennek értékének változtatásával. De olyan lehetőséget is kínál, hogy annak kapacitását több értékre bontva, eltérő jellemzőkkel bíró kondikkal alakítjuk ki. Visszacsatolás RC tagja Az EVAmp esetében elapróztam. Jó lett volna eljátszani vele, hogy ha változtatok az összetételükön, fajtájukon, hogy szólt volna vele a Maxell, vagy más hallgató. A kimeneten ajánlatosnak tartanám, mint egyfajta lehetőséget, az általam alkalmazott illesztő kapcsolót. Márka és mérnöki munka… 1980 körül ajándékba kaptam 2-3 prospektust. Ezek között két nagy akkori márka a Grundig és Telefunken ismertetőjét. Csak bámultam, ahogy azok a készülékek, hogy voltak elkészítve. Nagyon guszták voltak. Később én is igyekeztem a saját körülményeim között ezeket utánozni stílusra. A kétezres évek elején elvetődtem a Szondi utcába egy akkori nagy márka boltjába. Csatlakozókat, némi kábelt vásároltam ott olykor. Körülnézve a boltban, megszemlélve a nagy M…. csodáit, egyik sem kellett volna ingyen sem. Olyan érzése volt az embernek, ha ezeket a lakásában kellene nap mint nap látni, használni, mintha a Marson találná magát az ember egyszerre. Hiányoztak belőlük a megszokott jelenségek, amik az ilyen eszközöket addig jellemezték, a melegség, kezelhetőség, és mint egy lakás része effektus. Erőszakos jelenségeknek tűntek számomra, amik a követendő frankót hirdetik. Számomra az említett Grundig után nem voltak meggyőzőek, inkább valahogy olyan céltalan, magamutogató, okoskodó hatásúak. Az áraik is furcsák voltak. Az egyik eladó szerint a régi árakon nem vennék azokat. El lehet gondolkodni azon, hogy az a nagy márka, ami eleve árfelhajtó hatású, mit tartalmazott lebutítva. Nem tudom, az volt-e a kezdet, de azóta már semmi nem a régi. A márkák ma már keletről jönnek, bár a nagyszülők nevével az elejükön, és nem tudni, hogy hol az összeghatár, ahol az eredeti tulajdonságukhoz is közük van e termékeknek. Most a Shure 1540 a Canamp-al megy. Ma meglesz az 50 órája. Mondhatni, simultak a közepei, de a magasai torzítanak még. Nem látom vele a jövőt. Sok a lyuk benne, így bizonyos felvételeknél nem hallom, amit a Maxellel és az EVAmp-al igen. De a zene távolságot tart a tapintható hangzás tekintetében. George Harrison & Ringo Starr - While My Guitar Gently Weeps (The Prince's Trust Rock Gala 1987) esetében alig hallható a két kiváló dobos eltérő felfogása, és az egész összképe zavaróan túl kemény. Steve Winwood - Why Can't We Live Together (Live at PBS Soundstage 2005) A gitáros szenzivitása laposabb az általa felhasznált effektekkel együtt. De a rádió minőségi élői sem olyan jó ízűek. Ha opera megy, nem érzem magam a nézőtéren a meglévő tér ellenére. Azonban nem akarnék senkit eltántorítani ettől a fülestől, aki ezt tudná szeretni a hangfalas hallgatás-szerű élménytől, nem csalódna! Könnyűzenei koncert esetén, magáért beszél, az említett szokást illetően. 50 óra felett csökkennek a torzításai, simul a hangképe. Nagy valószínűséggel 300 óra után tovább lágyul. Esetemben nem ez a lényeg, annak ellenére, hogy részese voltam vele az ilyen élménynek. Csak ezért nem áll módomban ekkora összeget benne tartani. Ha jobban menne, valószínűleg megtartanám e produkció egyediségéért is. Azonban nem tudnám megmondani, hogy 300 óra után is ilyen fárasztó marad-e sokáig hallgatni. Az előzőekben bemutatott EVAmp visszakapta a Maxellt. Bennem meg eluralkodott a nyugalom a régi hangzás miatt. Előkerült a zene áttetszősége, a finom részletek érzékelése mesterkéltség nélkül. Mondom ezt úgy, hogy a Shure az utósó időkben adott olyan magas hangot, amit idáig még nem hallottam. Jó pofa az ilyen érzékelése. Valami cintányér volt talán. Átértékelődött bennem a vásárlás előtti információk vélt gyakorlatisága. Elmellőztem, ami nem nagyon látszott fontosnak, hogy mivel értékelték. Nálam nagyon terhesek voltak a mélyei. Szerintem a biora is hatással van tartós hallgatás esetén. Azzal együtt egy stúdióban lehet előnyös, amikor egy háttérhangra valaki rájátszik, vagy ráénekel, mert szép testessé teszi a hangját, a valódival meg majd megbirkózik adott esetben a hangmérnök. 87 óra után tettem nyughelyére. Jól nézett ki. A külseje kellemes, bizalomgerjesztő. Viselete stabil, nem terhes. Szerintem jól néz ki. Nem rongyrázó, és praktikus hatású a doboza. Mivel én sehová nem vittem nem szedtem szét alkalmilag többet nem tudnék mondani erről az oldaláról. Műszaki lévén, azonnal feltűnt a kábel oldalankénti csatlakoztatásánál, hogy a patenthatás rövid. Vagyis komolyan kell venni a használati utasításának a ne szedd ki naponta részét. Azt hittem, hogy a HD 650-et fogom eladni…..
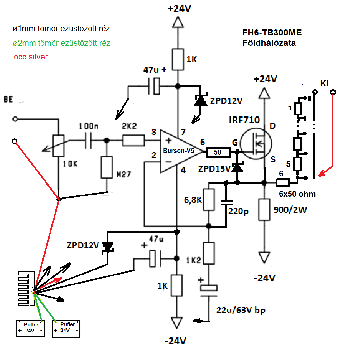
6 évnyi evolúció, azaz hogyan lesz a FH6-ból FH6-TB300ME
Idén már 6 éve, hogy Király Tibor megtervezte a FH6-ot … Régebben szerettem volna egy FET-es erősítőt készíteni. Véletlen csöppentem Király Tibor oldalára. És lett a VF3, és stb. A téma hűségéért, a FH4-el indult, és Tibor oldalán olvasottak kapcsán, egy Gradó SR125-el. A FH4 kevésnek hatott a Gradóhoz, és hasra ütéssel csináltam hozzá a Head Canamp-ot, olyan ME módra. És lőn csoda, ugyanis az már jól kiszolgálta ezt a fülest. Említettem is Tibornak a hallgató kapcsán e dolgot. Ő ezután megtervezte a FH6-ot. Én meg közben eladtam a Gradót, meg a Technics PS7-et, mivel kellett a pénz a hangfalfelújításra, a VF2 miatt. Idővel visszatérve fülesvilágba, megépítettem és is a FH6-ot. Akkor rájöttem, hogy nincs egy jó hallgatóm, ami illene hozzá. Egyik barátom épp kórházban volt tetemes ideig, pedig neki volt egy HD600-a. Akkoriban volt egy akció, és belevágtam, így lett a HD650-em. Nem lett felhőtlen boldogság, mivel nem illeszkedett a FH6-hoz. Nem a hangerő volt az igazi probléma, hanem a függönyke, ami zavart. Nem szeretem a bizonytalanságot. Szerettem volna túl lenni e helyzeten, és Tibor nem volt itthon. Azonban e fórum erénye, meg TBéla kedves fórumtársam segítőkészségének köszönhetően megszületett a FH6 nagyimpedanciás változata a FH6-TB300. És közben kaptunk értékes morzsákat más fórumtársaktól is. Régen egy az egyben másolgattam dolgokat, építéseim során. Aztán lettek a honosított változataim. KT kapcsolásainak panelterveit is csak részben, vagy nagy eltéréssel követtem. Ennek hátterében, az annak idején szerzett audiofil információs elvek hasznosítása áll. Tibor beszélt rá akkoriban, hogy akárhogy is csinál meg az ember valamit, van, akinek ez is kedvet, ötletet ad e tevékenységben. És ez innentől sajátossá válik. Tükröt tart az ember elé, amibe mások is belenéznek. Bizonyos tapasztalatok miatt szeretném érzékeltetni, hogyha az ember valamiről állít valamit, annak származása azért fontos, hogy a körülmények miatt ne tévesen informáljunk másokat. Nemrég volt, amikor ilyen körülmények miatt tévesen értékeltem a Shure1540-et. Adott anyagban szerintem nem akartak senkinek rosszat, de nem kapott elég hangsúlyt a tesztelésben, hogy csak az adott körülményekre igazak azok a vélemények. Idáig esetlenül próbálgattam jelezni, hogy amit írtam, az csak az én speciális kivitelezésemre igaz. Ezen változtatok mostantól. Ezentúl ezt a tényt betűkóddal jelzem. Vagyis a kapcsolás végén a kapcsolás tervezőinek megjelölése után az én kivitelezésem jele a két betű, amire vonatkoznak a közölt tapasztalataim. Aki járatos ebben, az tudja, ha azonosan is van megépítve két erősítő, akkor is ritka az azonos hangkép. Mielőtt valaki valami misztikumot gondolna róla, szerintem a különbség egyszerűen az adott hangkép az erősítőben lévő alkatrészek anyagállapotának egyedi, pillanatnyi állapotát mutatja. Lehetne ezt bonyolítani, hogy mennyi a különbség 50, 100, 400 óra után. Vagy a két cucc eltérő járatásával hogy lehet közel azonos hangképre hozni azokat. De ennek nincs gyakorlati értelme. Amikor szétszedtem a FH6-TB300-at az EVAmp miatt, mindjárt terveztem is annak visszaépítését. A Shure1540 alkalmatlansága az EVAmp-hoz, ezen túllépve, csak erősödött bennem a terv, mivel a HD650-nek kellene egy társ. Mint információ Az EVAmp gyakorlatilag a káoszban kb 600 órát ment, így a hangja már egy ideje stabil. Az uborkaszezont kihasználva elkértem a fiam K701-ét. E füles még osztrák születésű. Egy ideje a szekrénye rabja, mert a gyerek Stax-mániás. Régen is teszteltem, így tudtam, hogy nagyon nyers tud lenni a hangja. Felcsatlakoztatva az EVAmpra, úgy nyersen is, azonnal nagy szelektív teret mutatott. És a hangjában benne volt az igérvény a Shure-al szemben. Többórás ciklusokban javult a hangja. Először megjöttek a mélyei, majd simultak a közepei, és 20 óra felett, amikor klarinétszóló ment a rádióban, élvezhettem a nád rezgésének akusztikai „bonyodalmait”. Szerencsémre a hallott gyerekműsorban ezt követően egy darab szól bassfafúvóval (nem emlékszem mi volt). Ez sajnos megmutatta a K701 várható mélyhatárait. Vagyis szépen szólt lefelé is, de lefelé elhalkulva, a hangszer kezdett eltávolodni tőlem, míg a B Klarinét „gatyókájában” is járhatott az ember füle. Általában a kimeneti kapcsoló 1. állásában, és kisebb hangerőn barátságosabb. Gyanítom nem az EVAmp-hoz való igazán ez a hallgató, az említett erényei ellenére. A Maxell hangképe nagyobb hangerőn is érdekes dolgokkal rukkol ki, ami nem kellemetlen hatású. És még egy, a K701 a mélyszegénysége miatt hűvös, de tárgyilagos hangképű. Csak kevés felvétel tudja kibillenteni ebből. Ha felkelek, mindig támadnak meglátásaim a problémáimban, ezért is szeretek döntés előtt aludni a dolgokra egyet. A témára vonatkozva, felrémlett, hogy régebben volt jobb véleményem a K701-ről. felrémlett a FH6 esete ezzel kapcsolatban, de az is a fiam szekrényében van, mert neki adtam egy karácsonyon, mivel készre lett csinálva. Addig is átdugtam a derék osztrákot a tuner (ST240) saját erősítőjébe. Hát más világ lett. Az összhatás, melegebb hangkép, bizonyos problémák fenntartásával. Ez a történet is igazolni látszik, hogy mennyire fontos egy hallgató, és a vele használt erősítő szimbiózisa. Sajnos nem ismerem a K701 hajdani ajánlását, az abban lévő ajánlásokat a hozzá „illő” erősítő ajánlására. Megérzésem szerint csak volt valami, amire hangolták a mérnökök e fülest. Manapság meg, az a duma, ha megveszed a mi jó hallgatónkat, vegyél hozzá egy „ilyen” erősítőt is! A hallgatót még csak ábrázolgatják így meg úgy, de arról nem írnak, hogy ahhoz mért ajánlják az adott erősítőt. Véleményem szerint ennek a hallható valósághoz összességében nem sok köze van . És innentől, amit már említettem az erősítő hallgatóhoz hangolása kínál némi megoldást. Azt is említettem, hogy véleményem szerint az adott hallgató anyaga szerint is minden hangzástulajdonságot illetően formálódik a hangzás. Hogy ismét visszakerült a Maxell az EVAmp-ra, kegyeibe fogad megint a kellemes zenehallgatás. Jól jön a beépített kimeneti illesztő kapcsoló. Ugyanis nagyobb hangerőnél megváltozik a Maxell hangja. Plusz magasak jönnek és keményebbé teszi az összképet. Azonban, ha visszaszabályzok a kimeneti kapcsolóval, az arányok visszaállnak kicsivel több magassal. Ez persze az adott felvétel, és az idegrendszer állapotától függő. Ezt addig lehet játszani amíg a nagy hangerő miatt, vagy a hallgató mechanikája miatt, vagy az idegrendszer védekezése miatt beszűkül a dinamika, és a hangkép szelektivitása is belapítja a Maxell hangzását. Remélem, mihamarabb hozzákezdek a FH6-TB300 átépítéséhez FH6-TB300ME azonosítóval. A változás az EVAmp szerinti, és egyéb közben lett információk alapján, keletkezett építési eltérésekben lesz. A FH6-TB300 trafói, bordái jobban melegszenek, mint az EVAmp-éi. Hiába 2x5 volttal többel megy. A trafók is bordát kapnak a végén, végül is, a nyári üzemmód miatt. Az erősítő bordáit megnövelem az EVAmp-nál bevált típusúval. A visszacsatolás kondiját szintén hasonlóan fogom kivitelezni. És a tápok is hasonlóan készülnek majd. ui.: Előkerült a FH6. A Maxellel bejáratlanul is kellemes. Már nem emlékeztem rá, OPA604, silver Z becsatoló, tömör ezüstözött réz duál monó kivitelezésű. Pár perc után a Maxell, mint régen, elmélyül. K701 a tunerrel a legjobb. Második a FH6-al szűkösségét megtartva. A kisördög azonban bujkál bennem, hogy nem kellene-e tovább járatni, de ezt most nem vállalom.
BUÉK!
Idézet: „Elsöre KT FH4-e volt. Hajdanán voltak fórumtársak akik számtanilag halknak vélték e készüléket. ST240+FH4+Shure1540. Nem lehet feltekerni a hangerőt ¾-ig sem, mert túl hangos. ½ hangerőn nem torzít a basszus, ami igencsak van. És csak úgy hallgatni, ez a hangerő terhes.” A hangerő szabályzó állásának semmi köze a torzításhoz, hangossághoz, stb. Egy erősítő lehet 0,1, 0.775, vagy 2V bementi érzékenységű a teljes kivezérléshez. Ehhez természetesen más potenciométer állások tartoznak. Terhes hangerőről még nem hallottam. Terhes Nőről igen, de inkább nevezzük várandósnak..
Idézet:
-„Elsöre KT FH4-e volt. Hajdanán voltak fórumtársak akik számtanilag halknak vélték e készüléket. ST240+FH4+Shure1540. Nem lehet feltekerni a hangerőt ¾-ig sem, mert túl hangos. ½ hangerőn nem torzít a basszus, ami igencsak van. És csak úgy hallgatni, ez a hangerő terhes.”- "A hangerő szabályzó állásának semmi köze a torzításhoz, hangossághoz, stb. Egy erősítő lehet 0,1, 0.775, vagy 2V bementi érzékenységű a teljes kivezérléshez. Ehhez természetesen más potenciométer állások tartoznak. Terhes hangerőről még nem hallottam. Terhes Nőről igen, de inkább nevezzük várandósnak..” Az ember értékeli a "segítő” szándékot! Évtizedeket töltöttem hibajavítással egy bizonyos témakörben. A tapasztalataim szerint nem lettem volna jó benne a saját hozzáállásom nélkül. Ugyanis rajtam múlott az elmélyülés mértéke. Ahhoz viszont nem ártott némi empátia is a dolgok tekintetében. Egymással szemben sem ártalmas e dolog. Amikor nem „csak úgy” vélekedünk dolgokról, hanem rendszerben gondolkodunk vélekedés előtt. Megértem tájékozatlanságodat a terhesség ügyében, hiszen manapság nem divat az empátia, inkább véleményezés a sláger. Csodálatos a nyelvünk, mindent ki lehet vele fejezni, ábrázolni a dolgokat. A várandós szó a nők gyermekváró állapotát fejezi ki, egyesítve a terhesség és az áldott állapot megnevezést. Bizony, az anyaság testi-lelki teher, de benne van a szülővé válás boldog ígérete is. Ha nem lenne ismerős, egymás számára is lehetünk terhesek, és persze kérdéses, hogy ez áldásos e számunkra. De ez itt nem annyira lényeges. (Ha érthetetlennek sikerült lennem, ajánlom a vikpédiát) Már megbocsáss, nem értem az értetlenséget torzítás, és hangosság ügyben. Mert ahogy írtad, az gyakorlatilag olyan homályos. Minek a milyen torzítása? Hogy idézzelek: "A hangerő szabályzó állásának semmi köze a torzításhoz, hangossághoz” Hát, ha nincs semmi az erősítőre dugva, akkor igazat is adnék…. De ha igen, akkor már más a helyzet. Hallgató? Hangfal? Mindegyik önálló probléma lehet. Hangfalnál az adott hangfal képességei, főleg a terhelhetősége, és ezt követi szorosan az adott helység akusztikai képessége. Hallgató, ennél nincs gond a szobaakusztikával, viszont többet mutat a rendszer állapotáról, az adott felvétel milyenségéről, mint egy hangfal. Ha olvastad, amit az előzőekben írtam, véleményem szerint az erősítő, - és hogy a témánál maradjak, a hallgató, - meghatározó szimbiózisban van a hangzás tekintetében. De egyedileg is meghatározóak a képességeik. Szóval elég összetett e dolog. Mindkettőben jelentős, talán megkockáztatom, meghatározó az abban lévő anyagok minősége, és azokra részben, anyagi jellemzőik is. Az hogy egy erősítőre ráírják, hogy milyen a línearításuk, vagy egy fülesnek mekkora az átviteli sávja, a dinamikája, a torzítási százaléka, az nem áld meg mindentudással az audiofil tekintetében. Merthogy az erősítő linearitása az alsó, és a felső érték között sétál az átviteli sávban. A hallgató átviteli sávjának línearítását sem adják meg sűrűn, és még ehhez jönnek adott felvétel tulajdonságai. Nos, ebből kellene összeállni az igazán hifinek. És csak becsléssel, van ahol összejön az egyenes, van ahol mindkettőnél az eltérések erősítik egymást, és a hallgatónak is egyéni dobozakusztikája van. Szóval, véleményem szerint, az adatháború, a mérési adatok eredményei alapján nem igazán lehet egy rendszerről a hallható eredményt tárgyilagosan megítélni. Így marad a fülünk, és a tapasztalataink! A hozzászólás módosítva: Jan 15, 2022
Szép napot! Szimulátor programot szeretnék telepíteni. Melyik az a proram amiben csöveket is lehet alkalmazni ? Köszönöm a válaszokat.
2022: Űrodüsszeia
Az előzmények után visszakerült a HD650 az EVAmp-ME-re. Gondoltam, hogy a HD650 házsártos lesz, hogy hetekig rá sem néztem. Dohogott is szépen, még torzítgatott is olykor. Azonban határozottan érződött, hogy amikor még együtt jártak, az EVAmp még nem volt bejáródva. Jelenleg sokkal jobb összhatás hallható a szimbiózusukban. Eddig is tudtam a lakásunkban tapasztalható hálózati zavarokról. Mindig is kalkuláltam ezzel, reménykedve, hogy milyen lenne a hangjuk e nélkül. Persze ezek csak becsült dolgok voltak. Szintén nemrég beszéltem Király Tiborral, véleményét kérve a visszacsatolás kapacitásértékének megváltoztatásáről, hogy lehetne a hangsávra hatni, mert kicsit kevésnek érzem a mélyeket, mert soknak vélem a közepeket. Aztán meg is bántam, hogy ezzel molesztáltam, mivel a füles a bejáratása során tovább változtatta a hangját. Ezzel a benyomásom is alakult e problémát illetően. Az egyik reggel a nejem korán kelt, és így 5 óra előtt kíváncsiságból bekapcsoltam a cuccot. Csak a tunert nyomkodtam ide-oda donort keresve, az adott helyzet elemzéséhez. Az első meglepetés a nyugalmi állapotok csendje volt. Mint az űrben, a végtelen tér csendje, és amikor hangok jelentek meg a térben akárhol is, azok ebben lebegve, minden részletükben zengtek abban, a semmibe, meg egymás kegyeit keresve. Azzal a különbséggel, mondjuk egy 8D felvételhez képest, hogy adott felvétel nem a fejed körül cirkulál csupán, hanem szabadon a hangok külön-külön szárnyalnak szabadon a térben. Talán kicsit hűvösen, erősítve e hatást, de a részletek egyenként, a megszólaló hangokban, külön-külön önálló életet élve, nagy élmény volt. És nem domináltak a közepek. Mindez úgy negyedóráig lehetett, majd erősödtek a közepek. Ezáltal, először a tér mélysége elé függöny, majd mázolt hangkép került. Régen azért ez nem ilyen korán történt. Igaz ilyen cuccom sem volt, de ennyi vacak fényforrás, ekkora wireless mánia sem volt akkoriban. Mostanában olvastam a HD660s-ről fele impedanciája van, és a hdv820-at javasolják hozzá, mint csúcserősítőt. Egy tesztben megemlítették, hogy jobb hatás érhető el vele egy speciális hálózati kábellel. Nos ezt szívesen kipróbálnám, ha futná rá. Az erősítő nem hiszem, hogy többet nyújtana az említett hajnali élmény tekintetében, viszont érdekelne, hogy a nappali zenehallgatási lehetőségeimet mennyire jobbítaná meg. Idézet: „Szóval, véleményem szerint, az adatháború, a mérési adatok eredményei alapján nem igazán lehet egy rendszerről a hallható eredményt tárgyilagosan megítélni. Így marad a fülünk, és a tapasztalataink!” Ebben szerintem teljesen egyetértünk. Remélhetőleg azok is, akik olvassák ezt a rovatot. De a mondanivalót /lényeget sokkal rövidebben is le lehet írni. Olvastam és láttam a két Űrodüsszeia-t. De hogy jön ez ide? A hozzászólás módosítva: Jan 21, 2022
Nekem erről a bejáratásról mindig az jut eszembe, hogy itt ténylegesen "bejáródnak" az alkatrészek, vagy igazából ez érzékszerveink és az agyunk játéka. Ha először eszek valami új, szokatlan ízű ételt, akkor első falat után lehet, hogy azt mondom nem ízlik. Azután még eszek néhány falatot, és akkor lehet, hogy egyre jobban ízlik, és megszeretem. Pedig közben az étel nem változott, csak az agyam űz velem tréfát, megtanulja az új dolgot, idomul hozzá.
Ugyanaz az erősítő, ha mondjuk nálam bejáródott és odaadom valakinek, hogy hallgassa meg, akkor neki is be kell járatni, hogy úgymond megszokja a hangzásvilágát? Vagy ha egyszer bejáródott (mert ténylegesen az alkatrészek ageing-je folyik) akkor az már tuti jó mindenkinek? Ha félreteszem, és évek múlva hallgatom újra, akkor újra be kell járatnom (a fülemet és agyamat)?
Olyan ez mint egy vallás. Ha hinni akarsz benne, akkor megtalálja az agyad a módját hogy halld a különbséget.
Te műszaki ember vagy, próbálj meg rá akármilyen logikus magyarázatot találni. Nekem nem sikerült.
Amellett, hogy mint mindent ezt is szeretik sokan túlmisztifikálni hogy ezáltal is érdekesebbnek hasson amit írnak, ennek sincs semmi köze sem a valláshoz sem a hithez, de még a pszichológiához se (pedig van olyan is), ennél jóval egyszerűbb ráadásul fizikai magyarázata van, ami nem más mint az anyagok öregedése. Még a műanyag is öregszik, ha nem is olyan gyorsan mint mondjuk a réz. És még akkor is ha nincs használatban hanem csak áll.
Építs meg találomra két teljesen egyforma erősítőt, a különbség csak annyi legyen a kettő között, hogy az egyiket tegnap vásárolt alkatrészekből, a másikat meg olyanokból amiket még a 70-es 80-as években gyártottak és azóta ott porosodik a fiókodban. Nem fog egyformán szólni a kettő, még akkor se, ha a fiókodban porosodó alkatrészeket egyébként sosem használtad. A képen van két ugyanolyan cső, az egyiket 99-ben gyártották a másikat meg 83-ban, egyik se volt használva azóta. Ha bedugom az egyiket, majd a másikat, nem egyforma a hangjuk, pedig ugyanaz a típus. Én nem szoktam ilyen furmányokhoz folyamodni, de pl. fanatikusok szokták szándékosan öregíteni az ellenállásokat és a rézdrótot. Állítólag az is egy külön szakma. A hozzászólás módosítva: Jan 22, 2022
Az biztos, hogy nem az agyunk játéka és az is, hogy nem lehet valaminek a hangjához hozzászokni. Például ha egész éjszaka ugat a szomszéd kutyája, vagy minden éjszaka felsivít egy riasztó az ablakod alatt - azt sem lehet megszokni. Vagy napról-napra egyre jobban idegesít, vagy megpróbálod nem hallani, vagy beletörődsz, vagy átmész és "megbeszéled" a szomszéddal. Ez pontosan így van a torzításokkal is. Az utolsó rész annyiban módosul, hogy csak magaddal beszéled meg a dolgokat és egy idő után egyre kevésbé lesz kedved a saját láncodon zenét hallgatni. Ha ez történik, a következő lépés az lesz, hogy lecseréled azt a láncszemet amit a leggyengébbnek vélsz. A saját kárán előbb-utóbb megtanulja az ember, hogy a gazda füle mindig hízlalja a jószágot. Ha az első benyomások kedvezőek, azt sohasem szabad komolyan venni. Ha kedvezőtlenek, akkor vissza kell csomagolni a delikvenst a dobozába és el kell felejteni.
Sokáig én sem hittem el, de ha "láncszemet" cserélünk azt valóban be kell járatni, mint egy új autót, vagy reggeli felkelés után a derekunkat/térdünket. Érdekes, hogy az utóbbi dolgokon senki sem csodálkozik (a fiatalokat kivéve). Azért írtam szándékosan láncszemet, mert mindenre vonatkozik - a hangsugárzótól kezdve a vezetékekig. Ahogy finomodik a rendszerem, egy-egy csere után ezek a különbségek felnagyítódnak, minden odafigyelés nélkül jól hallhatóak. Ha mondjuk "valaki" lecseréli a Sokol rádióját egy hifi toronyra, valószínűleg hallani fogja, hogy ez nem vallás kérdése, hanem a hifi torony valóban jobban szól. Aztán ha valaki lecseréli a hifi tornyot "hájendre" ugyanekkora különbséget fog tapasztalni és hallani, mint az előbbi esetben. De a legjobb sem tökéletes. Nincs legjobb autó, legjobb film, legszebb nő, legtöbb pénz... A "hifizés" költséges hobbi még akkor is ha sok mindent megpróbálunk magunk megépíteni, megcsinálni, kitalálni. De minden hobbi ilyen, emiatt nevezzük hobbinak. Tehát. Ha valakinek elég hosszú ideje ez a hobbija, megtanul hallani. Meg fogja hallani a két erősítő, vagy a két kábel közötti különbséget. Meg fogja hallani azt is, hogy "bejáródik" valami. És nem az agya fog "bejáródni", hanem az a valami amit éppen tesztel. De a bejáratódás gyakran hoz fordított eredményt is. Van ami egyre rosszabbul szól a bejáratódás során, idővel kezd idegesítővé válni. Ha elég hosszú ideig hallgat valamit az ember, nem csak az erényeit de hibáit is hallani fogja. Én most éppen RCA összekötőkábeleket tesztelek. Annyiban tartozik ez ide, hogy tényleg járódnia kell ezeknek is. Hihetetlen és bosszantó. Utálom. Sajnos valóban az van, hogy mindig, mindent, minden cserénél újra be kell járatni... bár bejáratás szó nem a legjobb kifejezés erre jelenségre, de tény, hogy létezik, hogy valami van amire nem tudunk magyarázatot adni/találni.
Én azért a tudományban hiszek. Van itt valaki a Miskolci egyetem anyagtudományi karáról?
Én úgy tudom, hogy egy réz huzal kristályszerkezete, anyagszerkezete a rajta átfolyó csekély áram hatására nem nagyon változik. Csak akkor ha az áram hő hatására esetleg kilágyul. De akkor a huzal "bejáratását" elég komoly áramokkal kellene végezni, és a huzal egyéb paraméterei, szilárdsága stb is változhatnak, nem biztos, hogy előnyére.
En inkabb majkimesterrel ertek egyet, azaz inkabb tartom az agyunk alkalmazkodasanak mint 'valodi' bejaratasnak, erlelesnek.
Az elmult par evtizedben tul sok vajakos dolgot olvastam/hallottam, az igazi vaktesztes bizonyitas valahogy sosem sikerult, azaz helyesbitek: en sosem lattam/hallottam. Termeszetesen amig nem merheto adatokrol, parameterekrol beszelunk addig nehez targyilagosnak maradni.
De akkor miről hablatyolnának a "hányendesek??
Én olyan jól elolvasgatom, mosolyogva ezeket a szubjektív ömlengéseket!!
Természetesen jogodban áll bárkivel egyetérteni.
Ha megkérdezem hobbid-e High End, azt fogod válaszolni, hogy: nem. Ha megkérdezem értesz-e hozzá... de látom, hogy: igen. Azt nem kérdezem honnan értesz hozzá. Te olvasod mi meg "csináljuk". Adok neked két interkonnektet amik teljesen másképpen szólnak reggel is, este is, holnap is, a jövő nyáron is, vakon is, látva is. Mérj ki közöttük valami kölönbséget.
Akkor csak olvasd mosolyogj és tartsd meg magadnak amit gondolsz.
Megsúgom neked, hogy a "frissen" húzott/hengerelt/extrudált stb... réznek nincs igazi kristályszerkezete, az csak hosszú évek során alakul ki. Olvastam. Nem tudom, hogy valóban így van-e, de ezt te sem.
Azt meg már megbeszéltük, hogy ezekhez dolgokhoz nem sokat értesz... azaz semmit. Vagy mégis? Vagy mégsem? Most bizonytalan vagyok Vagy mégsem?
Eztszoktam!!
Azért valami féle anyagtechnológiát én is tanultam. De úgy igazából nem mélyedtem el a dologban.
Ezért is kérdeztem, hogy egy igazán szakmabeli, egy anyagtechnológiában mélyen jártas, ezzel a területtel tudományos szinten is foglalkozó szakembernek mi a véleménye? Mert az hogy ki mit hall, az nem tudomány, az pusztán szubjektum. Amúgy mit értesz igazi kristályszerkezet alatt? Mi a nem igazi, és mi az igazi? Mitől változik az idő során egy anyag szerkezete, mi milyen hatással van? Mekkora áram, hőmérséklet, mechanikai hatások befolyásolják egy anyag vezetőképességét, fajlagos ellenállását, "hangzását" amire tudományosan is támaszkodni lehet?
Nem értem hová akarsz kilyukadni ezzel az egésszel. Miben kételkedsz? Azt nem hiszed el, hogy egy vezetéknek van sajáthangja? Könnyen a végére járhatsz a dolognak. Pesten számos hifi kereskedő van. Keresel valakit a közeledben, időpontot egyeztetsz vele és elmégy hozzá zenét hallgatni. Meghallgathatsz különféle berendezéseket, különféle kábelekkel. Kikérheted a véleményét is ez ügyben. Ezzel foglalkozik valamilyen szinten ért hozzá.
Aztán idejössz és elmeséled mit láttál, mit hallottál, voltak-e különbségek. Addig teljesen felesleges ide hülyeségeket irkálnod amíg legalább nem láttál olyan embert aki már látott ilyet. A kristályszerkezet kutatását rád hagyom, mert engem nem tud felizgatni. Annyit tudtam róla amennyit leírtam, oszt kész.
Kérdésedre válaszolva,
hát….. Van, akinek sehogy. Nem célom irányt adni e témában, hogy ki, mit, hogy halljon. A mozi is egyfajta hatásgyakorlás lehet. Én a 68-as változatot láttam. Érdekes elgondolkodtató élmény volt akkoriban számomra. Minden elvont dolog emberpróbáló, ezért elképzelhető, hogy valakinek ez terhes, érdektelen. Nincs ebben semmi különös. Viszont van, akit ez talán érdekelhet…. Annak a filmnek a vége a magány a végtelen térben érzetének a megmutatása volt számomra. Adott helyzetben, amit hallottam, ezzel próbáltam volna éreztetni. Szerintem bizonyos érzéseket nehéz viszonylag szemléletesen leírni. Kicsit olyan, mint a Mont Everest tetején körülnézni. Nem filmen, hanem személyesen. És ezt az érzést, csodát, amit egy ott járt ember érezhet ott, elmondani valakinek, aki nem járt ott… Nem mindenkit érdekelne ez sem…. E fórumnak számomra legnagyobb érdeme, hogy egy kis világmindenség, amiből lehet csipegetni, hozzátenni, és értelmessé teheti az érdeklődők idejének jó részét. Egy mondás saját olvasatomban: porszem vagyunk, ám hitünk álmodhat egy szösszenetnyit a végtelenben.
Ami füllel fogható
A térhatás mikéntje olyan, mint a hifi fogalma. Tapasztalataim, főleg utóbb, arra engednek következtetni, hogy adott dinamika meghatározó a tér mélységében. Talán nem nagyzolás 3D-ről beszélni ez esetben. Az említett hdv820 esetében, hogy érthetőbbé tegyem, azért vélekedem úgy, hogy az EVAmp-ME előnyösebb térmélységben, ami további élményeket jelenhet bizonyos felvételek esetében, mert annak véleményem szerint látható jelei vannak. Az EVAmp-ME esetében a 4x24.000 uF. És ha az üzemi feszültséget is figyelembe vesszük, ennek térfogata is van, ami meghatározó a dobozméretet illetően. Persze van térhatás extra mélység nélkül is. Szóval a tapasztalataim szerint kialakult véleményem, hogy egy építés nagyjából várható eredménye már ránézésre is némileg látható a konstrukció alapján. Szerintem is biztos, hogy a hdv820 nem átlagos készülék, és hordozza a Sennheiser feelingjét, de minden készülék annyit ér, amennyit a piacon adnak érte. Vagyis egy böhöm konstrukció nemigen tetszene sokaknak, és a gyártó nyakán maradna a java az adott gyártmánynak. Nekem is nehéz elfogadni a méretigényét e készüléknek. A lakásban is kevés a hely. De az eredmény átírt mindent bennem.
Azt hiszem a válaszról lemaradtam, mivel kételyeidre a megoldó képletet olvashattad mástól.
Arra akarok kilyukadni, hogy ha bármilyen hallható változás következik be egy akármilyen komponens, ( nevezzük bejáratásnak a folyamatot ) tartós üzeme során, annak kell hogy legyen anyagtechnológiai magyarázata. Ha ilyen magyarázat nincs, akkor csupán fikció, és pszichológia az egész, ami materiális szemlélettel nem magyarázható. Vagyis bármit is vélnék hallani a Hi-Fi kereskedések félhomályában, annak kell hogy legyen tudományos magyarázata. Amíg ilyen nincs, addig az elme játéka az egész.
Idézet: „Megsúgom neked, hogy a "frissen" húzott/hengerelt/extrudált stb... réznek nincs igazi kristályszerkezete, az csak hosszú évek során alakul ki.” Hozzászólásom nem az erősítő, vezetékek hangjának változásáról szól, ehhez nem értek, (csak olvasgatom az itteni írásokat) pusztán az anyagtechnológiai vizsgálattal kapcsolatos. Szerintem valamit félreértelmezel az általad olvasott anyagban. A réznek ugyanolyan "igazi" a szövetszerkezete (kristályszerkezete) akkor is amikor gyártás után megveszed az üzletben, mint 1 év múlva a beépítés után. Egy klímakamrás, esetleg besugárzott gyorsított öregítési folyamattal változni fog, de pl. az erősítőben ilyen hatások nem fogják érni 10 év alatt sem. Elég sok szövetszerkezeti vizsgálatot végeznek nálunk, láttam már néhány szövetképet. Felajánlok egy mérési lehetőséget, amennyiben vizsgálati anyagot biztosítasz a felvételek elkészítéséhez. Mintának a csiszolathoz elég 15-20 mm-es darab az eredeti, és a bejáratással megváltoztatott anyagból. DE csakis ugyanabból a beszerzésből származó huzal lehet, mert a más által, más időpontban gyártott, elvileg azonos anyagminőségben is lehetnek különbségek. A hozzászólás módosítva: Jan 22, 2022
Ezzel a bejáratás dologgal én is szkeptikus vagyok. "Én csak annak a statisztikának hiszek, amit magam hamisítok".
Éppen ezért kb. másfél éve építettem két full egyforma erősítőt /FH6/. Az egyiket használom, a másikat eldugtam a szekrény mélyére. Terveim szerint megvárom a két év használatot és utána összehasonlítom őket. Szóval még egy kis türelem és beszámolok az eredményről.
Elgondolkodtatónak, azért mert egy orvos diplomás, és ismeri a latin nevű dolgokat, akkor már biztos, hogy megfog téged gyógyítani? És nem tudom mennyire vigasztalna meg, ha beteg maradsz, és a betegségedet a Te fikciódnak tartaná csupán, és szimulánsnak tartana a "tudományos" oldalról.
|
Bejelentkezés
Hirdetés |


















