Fórum témák
» Több friss téma |
Fórum » Kapcsolóüzemű (PWM) végfok építése
Ez jó ötlet, ez a 3 pufferes táp. De én sem tudom minek csinálom ezt az egészet, mert - úgy van ahogy mondtad zenekari végfokokkal Dunát lehet rekeszteni, hifire meg tényleg nem jó a PWM (kivéve a NAD m22). De játszani és tapasztalatot gyűjteni jó. Ha mégis eljutna a kísérleti nyák szintjéig, meghallgatom a műhelyben, hümmögök egy kicsit, aztán felteszem a polcra a többi közé.
Ennek a kondis meghajtásnak ugyanaz a baja, mint amit néhány éve valaki betett ide. ( talán Highend ? )
Amikor a tápfesz rákerül, kinyit a felső 10V-tal sorbakötött dióda, ezzel rákerül a 10V a felső FET-re. Erre az bekapcsol. Az 1mOhm-on, a felső 47nF-on, aztán a 10 ohmon, stb-n keresztül az alsó 10V-os táp diódája is kinyit, vagyis az alsó FET is bekapcsol. Vagyis a két FET egyszerre vezet. Ez addig tart, míg a tápfeszek fel nem élednek, kondik fel nem töltődnek. A kimeneti RLC kör miatt a félhíd kimenetén a feszültség alapharmónikusa siet a tényleges kimeneti feszültséghez képest. ( vektorábra ) Emiatt látszik, hogy nem a tényleges kimeneti feszültség maximumánál lesznek a legszélesebb impulzusok, hanem előrébb. Ha a CM Fourier analízis megmutatja a harmónikusok fázishelyzetét, akkor azon is lehet látni.
Pedig van még, egy cikk szerint jobb mint a NAD.
https://purifi-audio.com/eigentakt/
Hát a purifi a világ talán legjobb PWM végfokja. (megkockáztatom, hogy sima AB vagy A osztályú végfokba sincs sokkal jobb.)
Így éled fel a kapcsolás, ha tápegység belső ellenállását 0.1R-nek veszem és 4700µF a puffer.
Amint kinyit az egyik FET beindul az oszcilláció. De még ott van a biztonság kedvéért R6, R8 amelyek egyenáramúlag "söntölik" gate-source feszültséget. A 47 nF és 1k időállandója 47 us. D1,2,3,4 helyett majd Zenereket gondoltam betenni, csak ezeket nem szereti a CM.
Hát, ha szerinted ez korrekt, akkor használd ezt. ( De nem fogod használni. )
Egyetlen kritérium, hogy a tápegység belső ellenállása (a vivő frekvenciáján) nem lehet túl nagy. A táp belengése a kapcsolójel ütemében legyen kisebb mint a fetek biztonságos nyitásához/zárásához szükséges feszültség.
A trafóshoz még egy gondolat: A trafó árama a fet nyitásához elég, a lezárás meg lehet bikázni. Továbbra sem kell lebegő táp.
Ez az "izé" teljesen jó név, mert ez tényleg egy izé lett.
Kimaradt az elméletből, hogy PWM-nél terhelés árama a fojtón folyik át és az meg háromszögjel (vagy fűrész) és pont akkora frekvenciájú, mint a vivő. Azaz jó gyors és jó szögletes. És ez az áram folyik a tápegységből is, most meg a földelt kimenetű végtranzisztorán. Ebből aztán keletkeznek gondok bőven. De éppen emiatt lesz egyre érdekesebb a feladat mert, hogy folyamatosan emelkedik a kihívások száma. Mindenesetre úgy ahogy működik, de attól nem félek, hogy ez jól fog szólni... ha egyáltalán szólni fog.
A szimulációkat valamiért nem mellékelte. Lehet, a szervernek sem tetszik.
Az is kimaradt az elméletből, hogy a kimeneti szűrőnek van futási ideje. Ez meg a terhelő impedancia függvényében változik. A szűrő töréspontján pedig bármekkora lehet, mondjuk 0.5 és 10 us között. Tehát az analóg végfok elé be kell építeni egy futási időt megjósoló áramkört. Amíg ez nincs ott, a tápfeszben akár tápfesznyi belengések is keletkezhetnek. Ha ezzel elkészültem akkor jöhet a téves kapcsolásokat megjósoló segédáramkör kitalálása és ezután már csak ez egyéb elméletből kimaradt dolgok várnak megoldásra. Lázasan dolgozom a projekt befejezésén.
Éjszaka olvastam amit írtál, csak nem volt időm hozzászólni.
Sajnos nincs a közelemben olyan ember, aki megértette volna mire gondolok, de te igen. Ismerve a hiba korrekciós mániádat, mivel itt is most az erősítő hibáinak korrigálása a cél, arra gondoltam, feltennék egy kérdést a jónépnek. Mi lenne könnyebb? Nagyon kis torzítású erősítőt készíteni, vagy torzabbat, de nagyon pontosan egységesen ugyanolyan hibával rendelkezőt? Utóbbi verziónál a stúdióban már úgy lehetne a CD vagy más hordozó hanganyagát módosítani, hogy az a hasonlóan megépített erősítőkön jól szóljon. No félre a humorral, de "H" és "G" osztályú erősítőnél is jó lenne tudni, mikor kell nagyobb tápot adni a végfokra. Real time, azaz élő közvetítés esetén ez kicsit macerás, de konzerv anyag hallgatásakor nem lehetetlen, hogy előre tudjuk mi is fog következni. Kicsit késik a hanganyag, de mire kell a módosítás, már ott is van. Egy Dsp ezt meg tudná oldani.
G vagy H osztálynál csak annyit nyernél, hogy kevesebb "ráhagyással" működhetne mert pontosabban tudsz váltani a tápok között, azaz minimális hatásfok növekedést. Ugyanis ha nem tudja a végfok, mikor lesz szükség nagyobb tápra, akkor már annak megközelítésekor, néhány V-al kisebb feszültségnél is vált. Amúgy ez is teljesen jól működő megoldás.
Aztán ha megnézed a korábban berakott purifi PWM végfok paramétereit, akkor a kérdésedre is egyszerű a válasz. Ha jól emlékszem 0,00017% alattit tud 100W-nál. Kapható is, nem olcsó, de tulajdonképpen nem is nagyon drága. Ráadásul a jelenlegi tapasztalatok szerint van egy dolog amiben a pwm erősítők, és a csöves erősítők hasonlítanak egymáshoz (és amiben nagyon eltérnek a félvezetős AB osztályú végfokoktól): kis torzítások esetén, a meghallgatás alapján kapott hangminőség, és a mért torzítás között jelentős összefüggés van (míg AB osztály esetén az alacsony torzítás nem feltétlenül jelent jó hangot is). Azóta, hogy lehet jó pwm erősítőt készíteni, a G vagy H osztálynak a jelentősége a hangtechnikában drasztikusan csökkent. Viszont olyan labortápban, amiben nem akarunk nagyfrekvenciás kapcsolóüzemű szabályozást alkalmazni, még igen jól kiaknázhatók lennének az előnyeik.
Amúgy nem csak értettem, hogy mit szeretnél, hanem más gyári berendezés kapcsolási rajzán (labortáp) láttam is már ilyen megoldást. Működik, de nem túl gyakori. Erősítőben nem láttam még ilyet, valószínűleg nem véletlenül, de ettől még akár jól is működhet. Engem nem hozott lázba, meg nem is kísérleteztem ezzel, ezért nem szóltam hozzá, Karesz jobban rákattant a dologra...
A hozzászólás módosítva: Márc 8, 2022
Természetesen ezek játékok, nem akar ebből senki meggazdagodni. Aki meg igen, az elkésett.
Néha jól esik, ha értem mi folyik egy folyamat mögött, nem csak úgy elvagyunk egymás mellett. Ez a megjósolásos dolog annak idelyén a vinil lemezek korában is létjogosult volt, hiszen egy nagyobb beütés előtt szándékosan megnövelték a barázdák menetemelkedését, nehogy átszakadjon egymásba két szomszédos hullám. Halkabb részeknél vághattak sűrűbben is, így átlagban hosszabb játékidő, nagyobb jel/zaj arány jellemezte ezt a megoldást. De nem akarok nagyon elkanyarodni. Éjjeli két órakor, vagy éjszakás után jönnek a legeszementebb elméletek, és ezekből születik olyan valami, amit épp eszű ember nem ért meg soha.
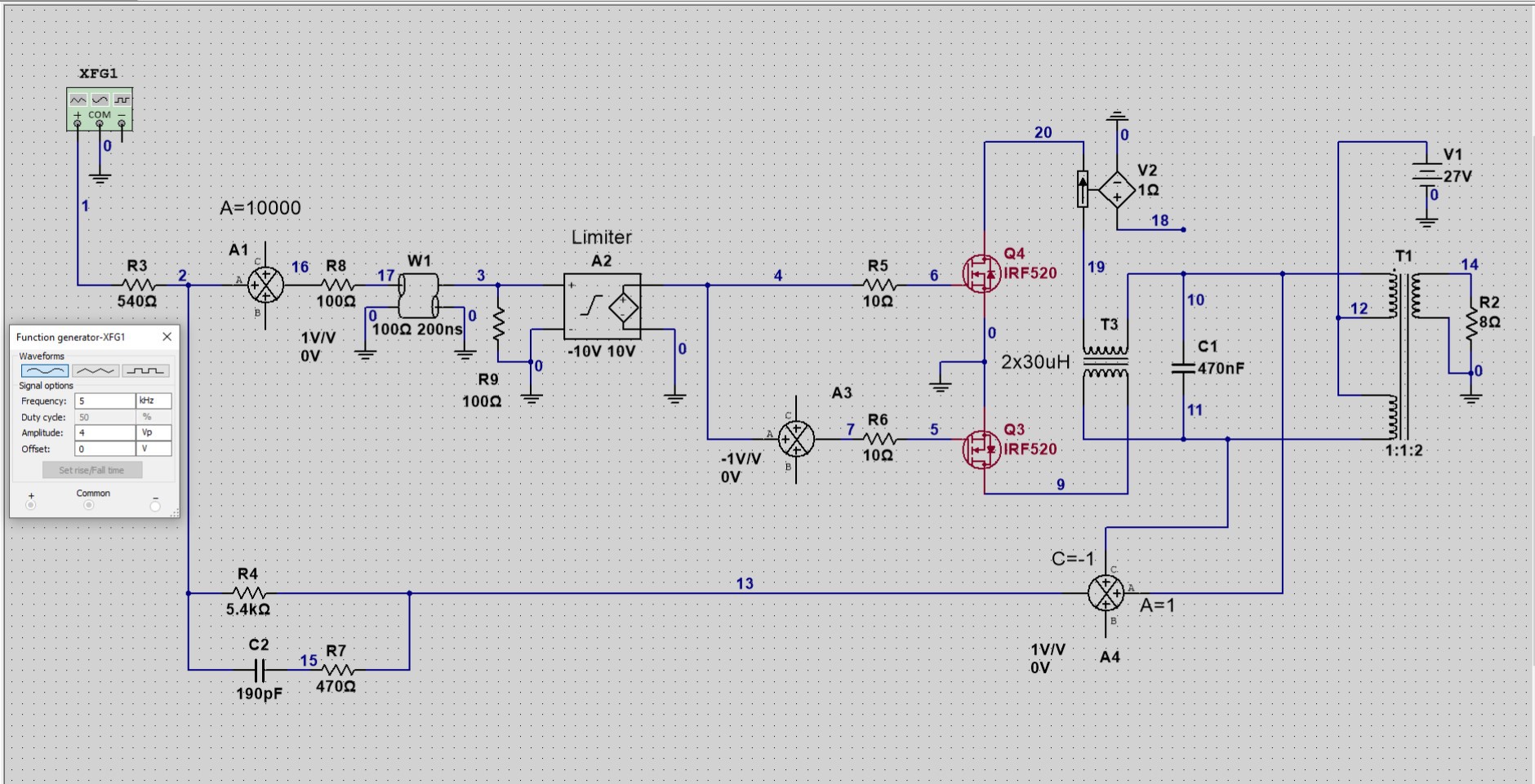
Talán valakit érdekel. Azt is mondják, hogy a csövesek hangja azért jó, mert van benne trafó... Hát, ha így van, akkor itt egy trafós D osztályú, többnyire matematikai modellekből. Push-Pull, mint a csöves AB osztályúak.
Előnye, hogy kis tápfeszültségből is lehet nagy teljesítményt csinálni, természetesen az áram rovására. A FET-ek meghajtása nagyon egyszerű, nem kell bele szinteltoló. Az ötlet Karesz földelt kimenetüjéből származik. Fázistolós. A hibajelet egy 10ezerszeresre beállított összegző fogadja, utána egy művonal késleltet rajta 200 ns-ot ( ez képviseli nagyjából az egész áramkör késleltetését ), aztán egy limiter, ami +/-10 V-on megfogja a felső FET gate feszültségét. Miután push-pull, van még benne egy fázisfordító minusz 1-szeres erősítéssel, a másik FET-nek. Miután egy trafón nehéz lenne átvinni a többszáz kHz-es jelet az alapharmónikussal együtt, a trafó előtt meg van szűrve a vivőfrekvenciától a feszültség, tehát a trafó már csak az alapharmónikust kapja meg. A visszacsatolás erről a jelről történik, ez tulajdonképpen egy differenciál erősítő. A szűrőkör a 470nF-os kondi, meg az előtte levő 2x30uH-is csatolt induktivitás. Nyilván, a megvalósítás nem ennyire egyszerű, mert akadnak problémák...
Nagyon szellemes, és attól hogy nem lenne kis méretű a kimenő trafó miatt, jó gondolatébresztő.
Valóban emlegetik (én is) hogy a csövesek hangjának fontos része a kimenő trafó, de csak akkor, ha az nem szoros csatolású, valamint az erősítő kimeneti impedanciája nem túl alacsony. A limitált szávszélesség is fontos a jó csöves hanghoz. De a gondolatodhoz visszatérve, el tudnám képzelni aktív hangváltós rendszerben közép és magas szekcióban. Mély hangok esetében hatalmas trafó kellene, ezért csakis elvetemült hifisták körében tudna otthonra lelni.
Hát nem a trafó a legnagyobb probléma, mert lehet az autótrafó is, az lehetne kisebb is. A baj a T3-as csatolt induktivitással van, ha a csatolási tényező 1 helyett csak 0,99, akkor már olyan túlfeszültségek lesznek a tranyókon, hogy nem tudom mivel lehet azokat megetetni. Vagy valahogy koaxiális trafót ( fojtót ) kellene csinálni.
A többi probléma elektronikusan megoldható.
Kár, hogy nem lehet erről már beszélni egyik topikban sem, de engem pl. érdekelne, hogy neked konkrétan mit jelent az hogy "jó csöves hang". Már azért is kérdem, mert szerintem olyan nem létezik. Nekem van két fajta csövesem, illetve jelenleg csak egy, mert a másikat fél óra hallgatás után azonnal megvették, de jelenleg az a véleményem, hogy csöves 3 féle van. Van a kommersz, általános hang, hasonló, vagy picit jobb mint a tucat félvezetős. Aztán van az igazi csöves hang, ami nagyon szépen szól, de nem szól jól. És van az amelyik jól szól, de annak a hangja kicsit sem hasonlít a csövesre, de a félvezetősre se, inkább hasonlít az élő zenére, nyilván csak hasonlít, mert elérni nem nagyon tudja az sem. A nagyon szépen, de nem jól szólónál valóban úgy van ahogy írod, az akkor igazán jó (inkább szép), ha nincs szerteszét osztva a primer, hanem mondjuk csak max. 2 osztása van. Privátban, vagy az erősítősben is jöhet a válasz hogy ne itt offoljunk.
Szerintem is ötletes és érdekes, de nekem az üt szöget a fejembe, hogy a 10-11-es csomópontokon félhullám van, amit a differenciál erősítőnek kell összegezni és emellett még az alapjelre modulált többszáz kHz-es vivőmaradékot is át kell vinnie torzítás mentesen. Ezt megoldhatónak tartod? Vagy le lesz osztva a kimeneti jel és ez az osztó határozza majd meg a visszacsatolt erősítést?
Szerintem a visszacsatolást mindenképpen a kimenetről kellene hangfrekisen levenni, mert így a kimenet külön életet fog élni.
Nem, teljes hullám van a 10,11-esen, ha másért nem, hát a trafó miatt. Muszáj a diff. erősítő, mert nem földközelben vannak a 10, 11-es pontok és ezek különbségét ( vagy összegét ) kapják a trafó primerjei. Persze, le kell osztani a jelet a diff. erősítő bemenete előtt. Van ott elég nagy jel, van miből...
Igen, a visszacsatolás gond, mert tényleg jó lenne, ha benne lenne a hurokban a trafó is. Ha a szekunderről lenne a visszacsatolás, akkor az a probléma, hogy DC-re nincs visszacsatolás, emiatt elmászhat és a trafó ezt nagyon utálná. Hát, ha nem kell kis kimeneti ellenállás, akkor két részre lehetne osztani a visszacsatolást, egyrészt a diff. erősítő szolgáltatna ellenőrző jelet, másrészt a szekunder. Vagy lehetne a diff erősítő kimenetéről DC szervót is építeni és a teljes ellenőrző jel a szekunderről jönne, így persze csak az AC komponens.
Ilyen trafós kimenetű megoldást 50Hz-es, 12V / 230VAC - valódi szinuszos kimenetű inverterben láttam egyszer. Tehát biztos, hogy működőképes a gyakorlatban is.
A hozzászólás módosítva: Márc 26, 2022
Valamikor a '80-as évek közepén csináltam 7 ilyen invertert. 24V/500W. Akkor még nem volt rendes FET, tehát BJT, darlingtonok voltak. A kapcsolás nagy vonalakban ugyanez volt. A csatolt fojtóval volt a nagy gond, mert azt nem tudtam úgy megcsinálni, hogy ne legyen szórási induktivitása. Volt is túlfesz a tranyókon rendesen. ZX zenerekkel etettem meg, sorba, meg párhuzamosan hűtőre. Működött, ha jól tudom volt olyan, amit még 10 év után is használtak.
Itt ez a csatolt induktivitás, vagy mondhatjuk trafónak is a fő probléma. Már 1 uH iszonyú veszteséget generál. Egy szünetmentes inverterbe elég a 3...5 kHz-es vivő, legfeljebb kerregni fog, de egy amp. azért több száz kHz. Hát, ez a gond...
Én nem zenerekkel etetném meg a tüskéket, hanem egy-egy gyors diódával egy kondenzátorba töltögetném aminek töltését egy megfelelően méretezett terhelésen keresztül a tápfesz felé sütném ki. Ez a terhelés lehetne ellenállás is, csak úgy kell méretezni, hogy a kondenzátoron ne jelenjen meg nagyobb feszültség a kelleténél. A zeneres megoldáshoz képest az az előnye, hogy nem impulzus szerű nagy, hanem állandó terhelést kell elviselnie.
Egy kis módosítással a szórási induktivitás nagyjából kinullázható, csak úgy a kapcsoló-félvezetők meghajtása lesz nehezebb, bár erre ma már van többféle jó megoldás is.
Sokféle jó megoldás van erre. Aktív clamp áramkörrel könnyen visszanyerhető az egyébként veszendőbe menő energia nagy része. De olyan megoldás is van ahol ügyesen kikerülhető maga a probléma.
Ha arra gondolsz amit a honlapodon közzétettél egy alternatív push-pull megoldásként, azt én is alkalmaztam jó eredménnyel 12V-ról működő tápegységben. Jó kapcsolás, gyakorlatilag a holtidő alatt egy diódányi tüske jelenik meg mindössze a tápfesz kétszerese felett. Viszont ahogy említed, a meghajtás lesz kacifántosabb, mivel az egyik fet földelt source, a másik földelt drain kapcsolásban üzemel. Trafós gate meghajtásnál nincs probléma, de trafó nélküli verzióban a földelt drain kapcsolású fetnek a source elektróda 27V-os táp esetén -27V és +27V között lengedezik, valamint erre jön még az UGS ON, akkor ez azt jelenti, hogy - 27, és kb +35V között kell a gate elektródáját rángatni. Vagy pedig olyan gate meghajtó áramkör kell, ami földfüggetlen mint a normál UcD esetében. Ekkor viszont elveszítjük a lényeget, vagyis a gate meghajtás egyszerűségét, azt hogy nem igényel szineltoló áramkört.
|
Bejelentkezés
Hirdetés |



















