Fórum témák
» Több friss téma |
Fórum » Indukciós hevítő készítése
Azt tudom, hogy a magasabb freki inkább felület edzéshez jó, mert nem hatol be annyira az anyagba. Inkább a meghajtás módjára vagyok kíváncsi, hogy mi okból tervezte valaki az egyiket így, a másikat pedig másképp, ha sejthető ennyiből. Ez a blokkdiagramm. Az ipari tápban a gate driver stage 2 hiányzik, két félhíd modult két fetmeghajtó/trafó páros hajt.
Nálunk a 4t -ás kemence 1 óra alatt olvasztotta meg a betétet, 600Hz -en. Igaz, az nem játékszer volt - még szét nem lopták a becsületes magyar vállalkozók ...
Szerintem rosszul gondolod, a képen látható IGBT-t (BSM300GB60DLC, ha jól olvasom) alacsonyabb frekvenciára szánták. Amennyire én tudom, az Infineon ...GB...DLC típusú IGBT-i az úgynevezett "low loss", azaz kis veszteségi teljesítményre optimalizáltak a vezetési szakaszban, és kb. 4...8kHz-es működési frekvenciára ajánlják. Ez az IGBT elég régi, több mint 20 éves fejlesztés. Akkoriban nem is volt nagyobb a frekvenciaváltók vivője.
A meghajtás részben ebből adódik, hogy miért olyan amilyen, de ez szerintem összetettebb, a kapcsoló elem elvárásaihoz illik alapvetően igazítani.
Nem tudom, adatlapon ezek vannak megadva: turn on delay time (inductive load): 95nS, rise 71nS, turn off 320nS, fall 42nS. Ezek alapján annyira nem rossz, nem? Vagy más is befolyásolja még hogy milyen frekin képes kapcsolni? Nagyon nem vagyok sajnos benne, a hevítőnél ezt írják: For 65 kHz operation, rise time + turn-on delay + turn-off delay + fall time should be under 2 uS.
A hozzászólás módosítva: Márc 2, 2022
Igen, más is befolyásolja, alapvetően a kapcsolási veszteség. Hiába elfogadható a kapcsolási sebesség, ha közben jelentős veszteség keletkezik a félvezetőben. Az adatlapok megadják a kapcsolások alatt keletkező veszteségi energiát. Abból kiszámolható, hogy mekkora hőterhelést jelent adott frekvencián való üzem. Persze hozzá kell még adni a vezetési veszteséget is.
Ezekkel együtt még lehet használni nagyobb frekvencián ezt az IGBT-t is, de akkor le kell értékelni. Ha kb. 50A-ral megelégszel, akkor azt valószínűleg elviseli ez a félvezető is 65kHz-en becslésem szerint (nem számoltam pontosan utána). Ha nagyobb áram kell, akkor nagyobb sebességű IGBT-t kellene választani.
Üdv! Kellene nekem egy indukciós bronz olvasztó.
Esetleg tudsz benne segíteni hogy ki tudna benne segíteni? Gázos olajos kokszos olvasztót már építettem, de ez azért más... köszi a választ!
Üdv mindenkinek! Indukciós bronz olvasztót építenék és ehhez kellene segítség. Azt látom, hogy sok kincs felhalmozódott itt a topikban. Remélem van aki tud segíteni, egyéb tipusú olvasztókban otthon vagyok. Köszönök minden tanácsot! Kb 50-60 kg-os grafit tégelyes kellene.
Szerintem Egri Frédi ha véletlen erre jár, majd elmondja hogy nagyjából mire számíthatsz (például teljesítmény igény szempontjából).
Valószínűleg nem lesz kicsi.
Tudom, hogy nem lesz kicsi, most nézem a fejlesztést amperben, alaphangon 700.000 ft, de az a helyzet hogy visszajönne az ára ha megint én önteném a melóinkat és nem vinném öntödébe. Van ez a cég, az Induktor, csinálnak olvasztót, gondolom nem ingyen, de az a helyzet, hogy én is megcsinálnám mert az elektronikán kívül minden házifeladat már megy hozzá. Hogy lehetne Frédit becserkészni? Köszi a válaszodat!
Van a jobb oldalon egy saját menü rész, ha be vagy jelentkezve. Oda beírod a nevét és kiadja találatot. Utána írsz neki privát üzenetet.
Meg lehet tőle kérdezni privátban, lehet válaszol is, de azért nem túl jó megoldás, mert akkor mi nem tanulunk belőle.
Kompromisszumos megoldás lehet privátban ráírni: "Nézz be kérlek az Indukciós hevítő készítse topicba. Köszönöm."
Mire vagy má' meginn kííváncsi ???
Humorod még a régi, Frédi.
![]() Adren fórumtársunk indukciós bronz olvasztót építene 50-60 kg-os grafit tégelyest. Szerintem Te értesz itt talán ehhez a leginkább.
Már írtam neki, de még nem reagált rá ...
Ebből sokat tanultunk.
Nekem - sajnálatos módon - nincs meg az elektromos végzettségem/képzettségem egy indukciós kemence megtervezéséhez. Ha meglenne, már építettem volna egy olyan 1kg körülit. Szintén sajnálatos, hogy akiket megkerestem a témában azt írták: nem lehet megvalósítani nem vas fémekre. Én meg fusiztam - gyárban, iparival - alumíniumot.
Magamnak meg még az atya-úristennél is jobban hiszek. Vannak dolgok, amelyek nem hit, hanem tudás kérdése. 20 évvel ezelőtt talán még hozzáfogtam volna a tudás elsajátításához. Ma már arra sincs szükség, amit tudok. Akkor meg minek ...
Üdv. Kaptam egy kínai hevítőt, ami nem működött. Kiegett biztosíték, és zárlatos mindkét IGBT.
ezeket cseréltem, a hevítés jól is működik. Van az aljában egy 12V 3W ventilátor. Ez viszont már nem működik rajra. A tápja, egy vezeték, ami át van véve egyszer a trafón. (képen gondolom egyértelmű melyik az.) Egy dióda (ami jó) soros bekötésével kapná a ventilátor az egyen 12Vot, de nem kap az semmit. Mérem a vezeték két végét, cirka 3V váltó van rajta. Miért csak annyi, mi lehet a gond?
Hali!
Mivel mérted? Az nem 50Hz, nagyfrekis műszer kéne oda, multiméter saccolókának sem jó.... Milyen dióda? Eredeti? vagy már valaki cserélte 1n4004-re, ami nyilván ugyanúgy nem jó, nagyfrekis diófa kell, esetleg a DC oldalra egy (low esr ) kondér sem ártana
Sima multival mértem, a dióda eredeti. Érdekes, hogy a kondi helye ott van, de nem volt oda forrasztva semmi. Próbának egy sima 220µF nem tenné meg?
40-60 kHz-en ( sacc ) a multi nem jó semmire.
A kondi helyére tegyél pár µF kondit, elkó se kell, a ventilátor terhelés kicsi. Úgy mérjél DC-t. A dióda UF4002(...3) például.
Nem értem, eredetileg hogy működhetett. Nem úgy nézett ki a forrasztás, mintha az a rész javítva lett volna. Próbáljam meg 100uf 50V?
Beteheted, ha nincs kisebb ... de venti nélkül ne kapcsold be, mert üresben nem biztos, hogy az 50 voltos elég.
47µF 63V.
A ventilátor forog. Köszi a tippet. Csak azt nem értem, hová tűnt a bele való belőle?..
Sziasztok! Megprobalom megfogalmazni a kérdésemet.
Több is lenne de a legfontosabbak. Ha jól tudom a hevítő kis feszültségű hatalmas aramú rendszer, de a kis feszültséget előbb elő kell allítani. Az indukciós főző nagyfesz, kis áram .Ráadasul nem teljesen egyen áramot szaggat meg . A főzőnél eléggé komplikált a meghajtás több okbol is. Viszont a hevítőnél nem értem milyen frekvenciára áll be és hogyan ??? Nem igen latok a kimeneti rezgőkörről mérő visszacsatolásokat. Simán rezonanciafrekire beall a rendszer? Mitörtenik , ha a hevítő kimenetére egy főzőlap tekercsét teszem ? Meg a hozzavalo kondit. 330nf, 105microhenri ??? A hozzászólás módosítva: Ápr 23, 2022
Mi lenne, ha olvasnál és gondolkoznál? Korábban is többször említettük. Az indukciós főzőlap kondija állandó. De a tekercs induktivitása változó. Mint ahogy az indukciós hevítőé is. Az indukciós hevítőnek van visszacsatolása, ami beállítja az éppen aktuális értékekhez a rezonanciafrekvenciát. Az indukciós főzőlapban van egy felprogramozott MCU, ami a mért paraméterekhez igazítja a meghajtást. Rádióadóknál létezik egy fogalom. "Pumpa áramkör" (legalábbis így emlékszek rá). A rezgőkörbe mindig akkor adagol energiát, mikor felfelé ível a szinuszjel. Így pontosan követi a rezonanciát és pótolja a rezgőkörből lesugárzott energiát.
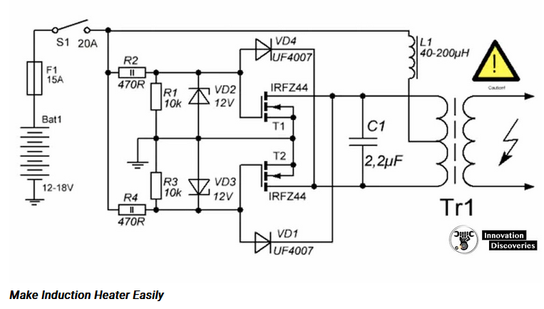
Hasonlóan működnek a hálózatra tápláló napelemes inverterek, kissé továbbfejlesztett módon. Ha ráteszed a rezgőkörre a főzőlap tekercsét, mivel biztosítod a megfelelő visszacsatolást? Többféle is van, nem lehetetlen, hogy jó lesz. A hevítőnél kiszámították az értékeket. Jó lesz hozzá a főzőlap X induktivitása? Idézet: „Nem igen latok a kimeneti rezgőkörről mérő visszacsatolásokat.” Indukciós hevítő Szerinted ez nem hasonlít a multivibrátor kapcsoláshoz? A VD1, VD4 a visszacsatolás.
Jaaa hogy igy. Igen a multivibrator temat sejtettem köszönöm
Na végre normalisan megfogalmaztad kiválloan
Sziasztok!
Érdeklődnék hogy a pimi9 féle egyfojtós hevítő üzemeltethető hegesztő trafóról? A trafó egyenirányítva pufferelve 60-65V 40-100A, kínai trafó. A cél alu olvasztás lenne vastégelyben, munkatekercs már volna hozzá 120mm átmérő 4,75-ös rézcsőből tekerve,rajta 1µF MKP kondi, illetve az alkatrészek zöme is megvan hozzá. Régebben már megépítettem egyszer,akkor működött is rendesen, bár akkor kisebb feszültségről ment, jóval kevesebb árammal, akkor a cél csak vízmelegítés volt vele.
Szia!
Persze, hogy mehet. Teljesen mindegy, hogy hegesztő trafó vagy hagyományos, amit egyenirányítasz.. Csak az a kérdés, a fetjeid vagy igbt-k bírják a 60 volt miatt a legalább 250 voltos félhullám csúcsokat. Ha lehet, azért keress megcsapolási lehetőséget próbajáratra, mi elég. Vas "tégelyben" kis darabokat én is olvasztottam fele ekkora feszről. |
Bejelentkezés
Hirdetés |








) kondér sem ártana 





