Fórum témák

» Több friss téma
Fórum » Hangszínszabályzó
 
Témaindító: Takee, idő: Okt 30, 2005
Lapozás: OK   40 / 45
(#) Karesz 50 válasza Alkotó hozzászólására (») Márc 31, 2022 / 2
 
Ez "nem semmi". Szinte már fénykép minőségben rajzolsz. Még hiányzik a potiról a menet, a tengely mellett kifolyt zsír és a nyák széléről a sorja

balance
(#) Bobika79 válasza metabo123 hozzászólására (») Ápr 1, 2022 /
 
Köszönöm !
(#) Alkotó válasza Karesz 50 hozzászólására (») Ápr 1, 2022 /
 
Annyi mentségem legyen, hogy csak egyszer kell lerajzolni mindent, utána már pakolászhatóak tetszés szerint az alkatrészek.
Sok esetben nálam ez helyettesíti a valódi építést. A menet ábrázolása nem lenne probléma, de valahol meg kell húzni a határt, és nekem kb. ennyit kíván a realitás érzékem. A menetnek nem az ábrázolása a gond, hanem részben növeli az alkatrész méretét (ez az én programommal jelentős), másik részben nem hagyna nyugodni, hogy az anyában lévő menet és a csavaron lévő menet jó eséllyel nem passzolna (mert adott távolságot kell átfogni, amihez forgatnom kellene az anyát -és persze ez is megoldható, csak van-e értelme-).
(#) Karesz 50 válasza Alkotó hozzászólására (») Ápr 2, 2022 /
 
Csak vicceltem ezzel a menettel kapcsolatban... nehogy már komolyan vedd! Tényleg nagyon jók ezek a 3D-s rajzok, csak gratulálni tudok hozzá!
(#) etilalkohol hozzászólása Ápr 8, 2022 /
 
Sziasztok!
Csak magas kiemelésű szabályzóra lenne szükségem!
Pl. a lepke szabályzó mély részét hagyjam fix ellenállásokkal közép értéken és a magas poti alsó felét is váltsam ki fix ellenállással?
Vagy létezik egyszerűbb megoldás is pl. elhagyható az egész mély állító rész?
(#) Alkotó válasza Alkotó hozzászólására (») Ápr 15, 2022 / 4
 
Elkészült a panel amiből összeraktam egyet.
Elsőre indult, nem volt vele semmilyen gond.
Az én kezdetleges rendszerem a műhelyben nem igényel hangszínszabályozást, de kipróbáltam. Nyitott kapcsoló állásnál túlzóan nagy a szabályozási tartomány, erre csak szélsőséges esetben lehet szükség. Viszont zárt kapcsoló állásnál (ami nálam egy rátolható rövidzárat jelent), ahol lényegesen kisebb az állíthatóság mértéke, egészen jól lehet korrigálni a hangképet. Az eredeti kapcsolás alkatrészértékeit használtam, így egy minimális erősítése van a teljes áramkörnek.
Megjegyezem, a forrásként használt fejegység maximális kimeneti szintje kb. 2,5 V, ami a fülemre támaszkodva kis mértékben már túlvezérelte az áramkört.
(A panel még nincs megtisztítva, de így is jól működik.)
A hozzászólás módosítva: Ápr 15, 2022
(#) Suba53 válasza Alkotó hozzászólására (») Ápr 16, 2022 /
 
Nagyon szép, mint általában.

De nem inkább BALANCE ?
(#) teddysnow válasza Suba53 hozzászólására (») Ápr 16, 2022 /
 
Áthallás rontó
(#) Alkotó válasza Suba53 hozzászólására (») Ápr 16, 2022 /
 
A feliratot elhibáztam. Már az anglomán is kényes kérdés nálam (de kifejezetten ez volt az elvárás), az "e" betű pedig lemaradt.
(#) tothbela válasza Suba53 hozzászólására (») Ápr 16, 2022 /
 
Ez a hiba már a virtuális képen is megvolt, de szerintem messze eltörpül a profi munka mellett. Nekem is sikerült egy jó hangú torzítópedálra "distorsion" feliratot biggyeszteni. Sokáig nem is tűnt fel senkinek.
Ami viszont valóban okot adhat a kritikára, az a balance poti bekötése az áramkörbe. De ez nem Alkotó hibája, mert ő egy meglévő kapcsolást vitt panelre. Ahogy vélhetően az "áthallás rontó" megjegyzés is erre irányul, nem a legjobb megoldás. Egy potméter ugyanis nem tekinthető ideális alkatrésznek, mivel a csúszóérintkező és az ellenálláspálya között is van átmeneti ellenállás, valamint az ellenálláspályán átfolyó áram egy része kikerüli a csúszóérintkezőt. Van olyan tipikusan balance potméter ami úgy van kiképezve hogy az ellenálláspálya felénél egy fémezés található ami ki is van vezetve, de ilyet nem nagyon lehet beszerezni. Egy normál sztereó potméterrel viszont elkerülhető ez a probléma. De ez is csak szőrszálhasogatás, mert abban a rendszerben ahol hangszín szabályzó dolgozik, nem okoz nagy problémát egy pici áthallás. Ha belegondolok, egy vinil lemezjátszó hangszedője, sőt maga a vágófej is legalább ekkora áthallással bír.
(#) tothbela válasza Alkotó hozzászólására (») Ápr 16, 2022 /
 
Valóban érdekes jelenség ez a feliratozás nyelvezet. Emlékszem a régi idők hazai termékeire, ott nem volt baj ha magyarul volt ráírva egy kezelőszervre hogy mi is az. Később leszoktunk róla. Bevallom, eleinte idegenkedtem ha megláttam egy Diy, vagy most már nevezzük inkább saját építésű projekt, akarom mondani tervezett és megépített készülék dőlt írott betűs Magyar feliratait, de egyre inkább úgy gondolom, ez a helyes. Ugyanis ha exportra gyártunk, akkor illik a közös ismert nyelv használata, de ha vélhetően csak a mi, vagy más hazánkfia örömére készült ez a valami, akkor igenis legyen magyarul a felirat.
(#) Karesz 50 válasza tothbela hozzászólására (») Ápr 16, 2022 /
 
Ami nekem van SprintLayout 5.0 az, az angol nyelvű változat. Nincsenek benne ékezetes betűk, a fájl elnevezésében pedig kifejezetten tiltott a használatuk. Nekem jobban bántja a szemem ha azt írom, hogy: "hangero", "rele", "eloerosíto", "egyensuly", stb... mint helyettük a "volume", "relay", "preamp", "balance"...
Az angol nyelv keze már amúgyis betette a lábát a köztudatba - és nem csak a műszaki nyelvben. Már nem boltba járunk hanem "sopingolni", nem kocsmába hanem pub-ba, nem csevegünk hanem csetelünk, klikkelünk, lájkolunk, imélezünk... Hozzá kell szokni. Szerintem.
(#) tothbela válasza Karesz 50 hozzászólására (») Ápr 16, 2022 /
 
Hát igen. Mi is bacon-t sütünk a tojáshoz nem szalonnát. Melóban meg ha jön a kamionsofőr, hozzá is angolul szólok, majd mikor nagyra nyílt szemekkel csóválja a fejét, rájövök hogy Magyar.
Egyébként nem beszélem az angolt, csak a szükséges alapokat.
De abban igazad van hogy hozzá kell szokni, mivel még a műszerek is angolul vannak feliratozva. Kivétel a német és orosz oszcilloszkópok, de szerencsére már egyikből sincs nálam. Régebben volt egy tévém, azon minden kezelőszerv angolul volt feliratozva, kivéve a bekapcsoló gombot. Az mivel ugyanolyan fekete volt mint a káva többi része, nem tünt fel hogy hol kell bekapcsolni. Gondolom ezért volt felé írva magyarul nagy betűkkel hogy "ITT".
Komolyra fordítva a szót, értem én hogy nemzetközi nyelven illik odaírni a nevét annak a gombnak, de nem lenne létjogosultsága hogy hazai nyelven lehessen olvasni?
Kazinczy is azért dolgozott a nyelvújításon, hogy ne deákul (latinul) kelljen beszélni a tudományos dolgokról. Bár az orvostudományi ma is ezt használja.
Nekem is az angol felirat az alap, csak próbálom befogadni hogy hazai nyelven is lehet előlapot csinálni.
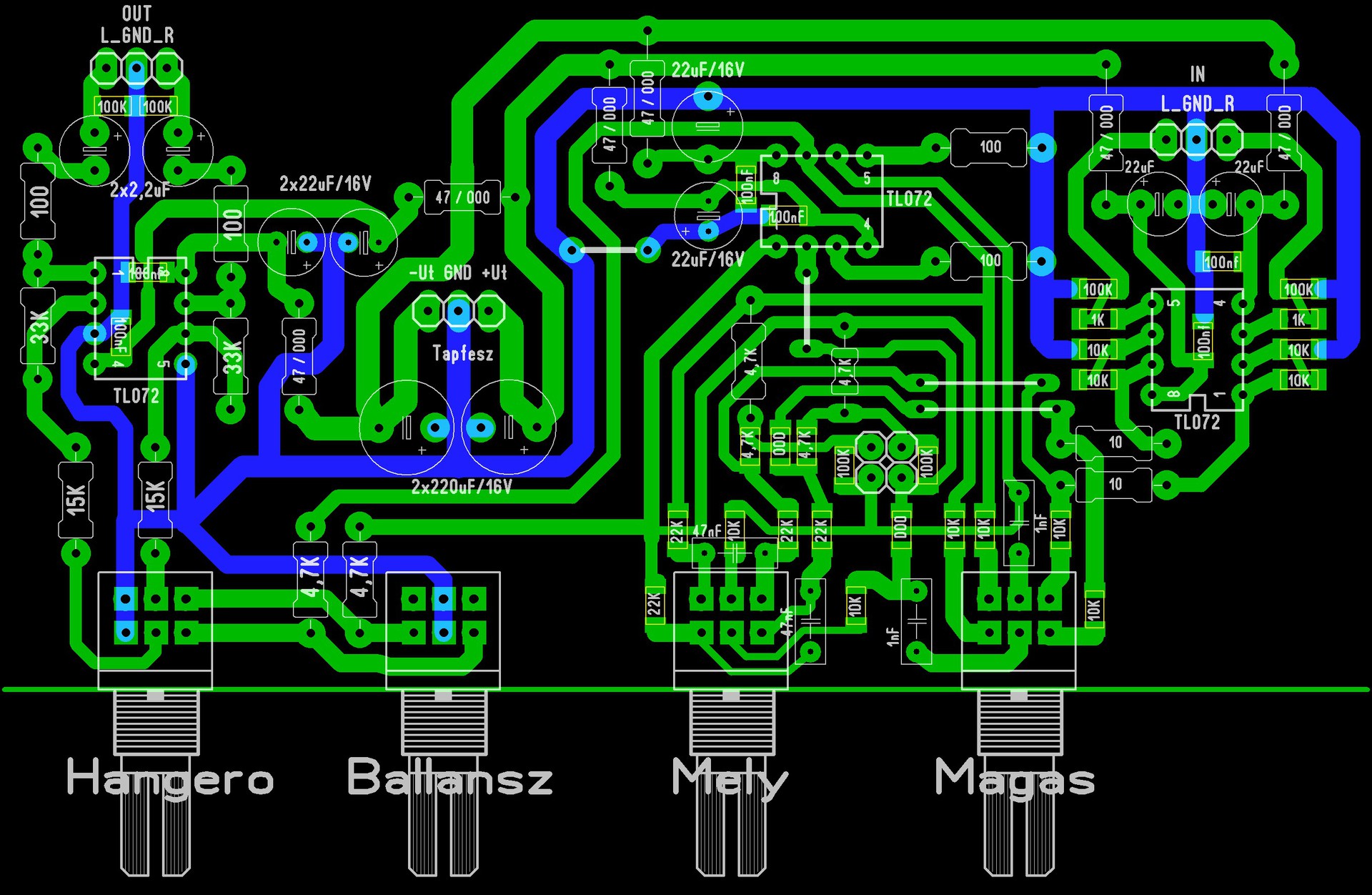
(#) metabo123 hozzászólása Szept 24, 2022 /
 
Sziasztok!
ELIOT P-97 hangszín szabályzójához én is készítettem egy nyáktervet, aminek a rajzát feltettem. Szándékosan emeltem ki kékkel a GND sávot, mert szeretném, ha véleményt alkotnátok a vonalvezetéséről. Magyarán jó-e így a GND, vagy követtem el hibát.
(Az hogy furat szerelt alkatrészt és SMD-t vegyesen használtam, annak oka van!)

Minden észrevételt szívesen fogadok. Köszönöm!
A hozzászólás módosítva: Szept 24, 2022
(#) Karesz 50 válasza metabo123 hozzászólására (») Szept 25, 2022 /
 
Valahogy így kéne.
(#) dB_Thunder válasza Karesz 50 hozzászólására (») Szept 25, 2022 /
 
Szembe megyek veled!
Én a csillagpontos föld "híve" vagyok, a nyákon is!
(#) Karesz 50 válasza dB_Thunder hozzászólására (») Szept 25, 2022 /
 
Felőlem jöhetsz... de hol van a csillagpont?
A tápszűrés zavarjele a jelföldön folyik több helyen is. Ez csak egy észrevétel, amit állítólag szívesen fogadsz. De a te nyákod, úgy csinálod ahogy akarod.
(#) dB_Thunder válasza Karesz 50 hozzászólására (») Szept 25, 2022 /
 
Idézet:
„A tápszűrés zavarjele a jelföldön folyik több helyen is.”

Nem értem, amit te rajzoltál ott nem??

Idézet:
„de hol van a csillagpont”

Attól függ, hogy fog kinézni a teljes egység! Mi van azonos dobozban, stb.
(#) Karesz 50 válasza dB_Thunder hozzászólására (») Szept 26, 2022 /
 
Bocs, nem is figyeltem, hogy te képviselted "metabo123" -at.

Be kell rajzolni az áramutakat és elég világosan látszik, hogy nem jó az eredeti elképzelés.
Amit én rajzoltam az sem jó, csak iránymutatás arra nézve, hogy lehetne jobban - valóban csillagpontosra kialakítani - és nem csak találomra össze-vissza húzgálni a vonalakat.

Persze ha te jobbat tudsz, szívesen látom a saját elképzelésed. Szeretek vérprofi nyákrajzokban gyönyörködni... és ahogy előadod itt magad, Te biztosan tudsz ilyet mutatni nekünk.
(#) Ge Lee válasza Karesz 50 hozzászólására (») Szept 26, 2022 /
 
Szerintem valami hasonlóra gondolt, már ha a két felső elkó közös pontja a csillagpont (sárga pötty), nem tudom mert nem követtem a dolgot. Az már egy másik kérdés, hogy ezt rendesen egy nyomtatott áramköri lapon nagyon ritkán lehet jól kivitelezi mert ugye csak 2 dimenzió van a 3 helyett. Légszerelve már meg lehet tökéletesen is csinálni, a szórt kapacitások is kisebbek olyankor.
(#) dB_Thunder válasza Karesz 50 hozzászólására (») Szept 26, 2022 /
 
Idézet:
„Persze ha te jobbat tudsz, szívesen látom a saját elképzelésed”

Tudnék, mint ahogy bárki más is, csak a rászánt idő és koncepció kérdése az egész!
Csak nem fogok erre időt szánni az idén, mikor a saját dolgaimra is kevés idő jut.

Azt is meg lehet csinálni, hogy a jelföld és a tápföld külön vezetősáv, csak egy ponton egyesül a nyákon, vagy még ott sem, majd valamelyik másik ponton a teljes rendszeren belül.
A hozzászólás módosítva: Szept 26, 2022
(#) tothbela válasza dB_Thunder hozzászólására (») Szept 26, 2022 /
 
Csak gondolatébresztő gyanánt megemlíteném, hogy előszeretettel hidegítjük a műveleti erősítő +/- tápvezetékét valami gondolat szerint valamihez. Vagy mert így szeretjük, vagy valaki így mondta.
A fő tápsínekről szerencsére ellenállásokon keresztül megy a táplálás, ezért a táp sínen keresztüli csatolások kivédhetők. De hová is kellene mennie e táphidegítő kondenzátorok közös pontjának?
Volt olyan elképzelés, hogy egy közös csillagpontba. Vagy a szerelési oldalon kialakított teleföldre. De akkor az előzőleg ellenállásokkal gondosan szétválasztott táppontok a hidegítő kondenzátorok és a közös GND miatt újra csatolásba kerülnek.
A műveleti erősítőknek nincs dedikált GND pontjuk, ezért az áramok három kivezetés között oszlanak el. Ezek a két táp bevezetés, valamint a kimenet. Ezeknek a közös pontját kellene meghatározni.
Bár relatív kis áramokról van szó, de valahova azok is folynak. Ha mondjuk egy kimeneti buffer fokozatról van szó, akkor a hidegítési pont a kimeneti terhelés GND pontja kell legyen. Nem biztos tehát hogy jó megoldás csokorba fogni a hidegítő pontokat.

Mivel szigorúan csak gondolatébresztőnek szerettem volna ezt a pár mondatot, nem is mennék bele mélyebben. Főleg azért, mert én is más elvet vallok. Úgy gondolom, nem is kellene jelföld, hanem vagy szimmetrikusan kellene vinni a jelet, vagy minden fokozat be- és kimenete ne legyen közös GND ponton.
(#) Karesz 50 válasza Ge Lee hozzászólására (») Szept 26, 2022 / 1
 
Nem tudom konkrétan melyik kapcsolásról van szó (rákerestem, nagyjából képben vagyok), de valaki kitehetné a pontos kapcsolási rajzot.
Azt látom, hogy kétszeres erősítésű neminvertáló fokozattal kezdődik, a második opamp a "hagyományos" Baxandall és a kimeneti opamp szintén 6 dB-es invertáló erősítő.

Nem lesz ilyenem - de ha lenne - akkor beledugnám a 2 Veff kimeneti jelszintű CD játszóm és a hangszínszabályzókör 4 Veff jelszinten működne szakadatlanul. Ha kiemelem 10 dB-el a mélyet akkor 12 Veff a kimeneti szint, azaz simán le is klippel. Tehát a hangerőszabályzót vagy közvetlenül a bemenetre tenném, vagy az első fokozat után, de semmiképpen nem oda ahol most van. Ez az első szarvashiba "metabo123" rajzán.

A jelföldet szerintem felesleges a csillagpontra kötni, többet árt mint használ. De ha ezt most elkezdjük elemezgetni, megint a kályhától kellene elindulni és sose lesz vége. A tápszűrő kondik földjét nyilván csillagpontba kell elvinni, de ha jól láttam "reloop" tervezett egy virtuális földelésű változatot is, ami sokkal jobb és egyszerűbb megoldás.
Alkotó pedig megtervezte valamelyik változathoz a panelt - ami jól működik - tehát nem is értem miről beszélünk most. Meg kell venni azt, vagy rajzolgasson mindenki saját kedvére olyat amilyet akar, oszt hallgassa.
(#) orcika70 válasza Karesz 50 hozzászólására (») Szept 26, 2022 /
 
Bővebben: Link Talán ez.
(#) dB_Thunder válasza tothbela hozzászólására (») Szept 26, 2022 /
 
Nekem az a gondolatom támad már az előző hozzászólásomkor, csak nem mertem erre az ösvényre lépni, de akkor most megteszem!
Szóval szerintem nem is lenne szükséges a GND-hez hidegíteni a tápot, elég lenne csak a + - tápágat egymáshoz, így gyakorlatilag nem lenne táp föld a nyákon!
(#) Karesz 50 válasza dB_Thunder hozzászólására (») Szept 26, 2022 /
 
Nagyon jó gondolat, de volt aki már ezt megtette és volt aki leírta, hogy valaki ezt már megtette. Vannak szövegértési problémáid is?

Idézet:
„A tápszűrő kondik földjét nyilván csillagpontba kell elvinni, de ha jól láttam "reloop" tervezett egy virtuális földelésű változatot is, ami sokkal jobb és egyszerűbb megoldás.”
(#) Karesz 50 válasza orcika70 hozzászólására (») Szept 26, 2022 /
 
Ezt láttam, de itt van külön egy hangszínszabályzó, egy hangerőszabályzó és egy bemeneti választó. Amint látjuk ezt többféle variációban elő lehet adni és nem mindegyik változat szerencsés.
(#) tothbela válasza dB_Thunder hozzászólására (») Szept 26, 2022 /
 
Egymáshoz nem elég, mert a kimenetből (kimenetbe) folyó áram valahova (valahonnan) kell hogy áramoljon.
(#) dB_Thunder válasza Karesz 50 hozzászólására (») Szept 26, 2022 /
 
Idézet:
„Vannak szövegértési problémáid is?”

Ehhez egyébként pont semmi közöd De több problémám is van. Kérsz belőle??
Itt mindenkinek megvan a saját defektje, még ha nem is meri bevallani magának!

Idézet:
„megtette és volt aki leírta”

Nem vagyok lexikon!

Idézet:
„virtuális földelésű változatot”

Nem lenne virtuális földelésű, mert a szimmetrikus kialakítású táp földje valahol (ha nem is ezen a nyákon) csatlakozna a jelfölddel!
(#) metabo123 válasza Karesz 50 hozzászólására (») Szept 27, 2022 /
 
Szia Karesz 50 és Mindenki!
Elnézést, hogy csak most reagálok, eddig nem voltam gépközelben.
Köszönöm mindenkinek az észrevételét, megpróbáltam a javaslatok alapján módosítani a GND sáv vezetésén (SGND ill. PGND). Kétoldalas nyákkal biztos egyszerűbb feladat lett volna, de abban nincs rutinom. Tovább nehezítette a tervezést, hogy a potméterek távolsága és sorrendje adott volt, ehhez kellett igazodnom.
Valóban (orcika70) ez ESP Project-97 , látsd a csatolt PDF-et, vagy LINK.
Kérdésem, hogy javult-e a helyzet, vagy nagyon rossz úton járok?
Az SGND-t és a PGND-t hol lenne szerencsés közösíteni a NYÁK-on?
Következő: »»   40 / 45
Bejelentkezés

Belépés

Hirdetés
XDT.hu
Az oldalon sütiket használunk a helyes működéshez. Bővebb információt az adatvédelmi szabályzatban olvashatsz. Megértettem