Fórum témák
» Több friss téma |
Ez csak egy példaprogram, ha keresel találhatsz LED kijelzéssel is. Ha "akkor is 99,99-nek kell lennie", akkor nehezebb dolgod lesz. A legtöbb áramkör tervező a reálisan elérhető pontosságra tervezi meg az áramkört! Én tudom, hogy ha 0,1 ºC pontosságot elérsz az már nagy siker, főleg egy kezdőnek.
Köszönöm a válaszokat és a segítséget.
Hello
Segítséget kérnék, az alábbi kapcsolási rajz alapján szeretnék 1 hőmérőt elkészíteni,az alkatrészek fele már megvan,de a NYÁK-ot nemigazán sikerült még megterveznem esetleg akinek van ehhez a kapcsolási rajzhoz működő NYÁK terve elküldené-e?
Szia!
A mellékelt terv elvileg ehhez készült, de soha nem építettem meg. Át kell nézni! Sprint Layout 5 -el készült.
Sziasztok!
Nekem van egy pár PT100-as kerámia érzékelőm 2 és 4 kivezetéses, ehhez kellene valami hőmérő rajz ami 1200 fokig működik. Szeretnék csinálni egy kis edző kemencét. Üdv, és köszi.
1200 °C-ra kevés a PT100-as érzékelő. Pl. a B típusú hőelem bírja 1800 °C-ig. Bővebben: Link
Végül ezt a NYÁK tervet sikerült összehozni.Én többször is átnéztem,nem találtam benne hibát.
Esetleg megnézné valaki aki nagyon ért hozzá és ő is áldását adná rá? Előre is köszönöm. A kijelzők makróit még nem készítettem el,mert még nincs biztosra eldöntve hogy milyen kijelző lesz benne.
Unalomból megnéztem, de a 38, 39, 40-es lábtól menő madzagok, néhol elég közel vannak egymáshoz. A 33-as lábtól menő vezeték és a 10µF pad-je között is kevés a hely. A 741 3-as 4-es lába közti vezető is közel van a pad-hez. Ha a 220n és a 470n közé beállítanád a 47k-t, akkor nem kéne körbevinni hosszan a kanócot. Máshol is kevésnek látom a vezetők közti távolságot. A 4049 2-es 4-es összekötése lehetne lentebb, meg ilyenek.
A hozzászólás módosítva: Feb 23, 2019
A 33-34-es lábhoz tartozó 100n-t is jól körbevitted, valamint a 100pF-100k párost is elég messze vitted. Érdemes volna újragondolni a huzalozását.
Tervezd újra. Ez így nem lesz jó. Néhány alkatrész túl messze van a helyétől, IC lábak között 0,7 mm-es vezetősávokat viszel, ahol a 0,5 is vastag lenne. Olyan kis távolságok vannak sok helyen a vezetősávok közötött, hogy tele lesz zárlattal. Ezt neves nyákgyártók sem vállalnák, neked sem fog sikerülni. Az már csak egyszerűen ronda, amikor a törések fele 90 fok, a másik fele 45 fok. Teljesen indokolatlan kunkorokkal is tele van. 100n egyik lába be sincs kötve.
Sziasztok!
Építettem egy órát, vezetéknélküli hőmérővel, ez alapján a cikk alapján: Bővebben: Link Olyan gondom van, hogy a hőmérő nagyon nem pontos, 24-28 fok körül 2-4 fokot mutat. Kipróbáltam, hogy öngyújtóval melegítem a szenzort, feljebb ment a hőfok. Mi okozhatja ezt? Elég idegen nekem ez a téma. A nyáktervek nem a cikkben szereplőek, bár ez nem tudom mennyire befolyásolhatja a dolgokat. Előre is köszönöm!
Sziasztok! Azt szeretném kérdezni hogy ha pt1000 ellenállás hőmérővel szeretnék hőmérsékletet mérni PIC-en keresztül, akkor azt úgy kell megtenni, hogy a feszültség változást figyeljük? Tehát az elv az, mintha feszültséget mérnénk? Köszönöm!
A hozzászólás módosítva: Ápr 19, 2022
Hello! Tekintve hogy a PIC mást nem tud mérni csak feszültséget, IGEN.
Köszönöm. És a feszültséget annyira finoman tudja mérni, hogy 0,01 V-t is pontosan mér? Mert 1C változáshoz ennyi V tartozna, ha lineáris lenne. De mivel nem az, ezért van ahol ennél kisebb feszültség változás is társul 1C-hoz.
A hozzászólás módosítva: Ápr 19, 2022
Nem írtad, mekkora hőfoktartományban kívánsz mérni. De a Pt1000 ellenállás változása 0 fokon 1000 Ohm, és 100 fokon 1385 Ohm. Tehát ha a mérőáram 1mA, akkor a feszültség 1V..1,385V tartományban fog változni. Tehát 1 fok változás 3,85mV.
A PIC AD általában 10 bites, tehát a referencia feszültségét tudja 1024 részre osztani. Ha a referencia mondjuk 1,4V, (nem tudom lehet-e annyi, meg kell nézni az adatlapot) akkor egy bit 1,37mV. Vagy is 1 bit változás 0,338 fokot jelent.
Köszönöm. A Hestoretol most várom az érzékelő adatlapját, amiből kiderül, hogy a két végpontja között mekkora az ellenállásváltozás. Azt nem értettem a magyarázatodban, hogy miért vetted fel az aramerosseget 1 mA-re. Miért pont ennyivel szamoltál?
Kösz.
Mert ugyan minél kisebb az áram, annál kevésbé a fűti az érzékelőt. De ezzel az árammal esik a feszültség a PIC által közvetlen értelmezhető tartományba.
A Hestore megírta, hogy az általam rendelt Pt1000 érzékelőhöz nem tud adatlapot küldeni, de rákerestem interneten -ahogy javasoltad- és úgy látom, hogy szép lineáris a jelleggörbéje. Azt gondolom, hogy ezzel meg tudok birkózni szoftveresen. De, amiket Te javasoltál, azok BUS-on kommunikálnak és ez megijesztett.
Végülis nekem 0-100 C között jó a 0,5 C-os kijelzés, efölött vagy ez alatt pedig 1-2 C-os pontosság megfelelő.
Első lépésként nézd meg a használni kívánt kontroller adatlapját. Érdekes adat az ADC minimális referencia feszültsége, ez általában 1.8 - 2.0 V, továbbá az ADC felbontása.
Ami még érdekesebb, az a stabil, 1 mA-es áragnerátor elkészítése. Ha az instabil, a mérések nagyon csalni fognak...
Ezek szerint ez sem olyan egyszerű!
Amiket Te javasolsz, azokat tudnám használni -20 C és +350 C között? Folyadékok mérésére és tapintóhőmérőként használnám. Az I2C kommunikációt elméletben megértettem, most a programozását tanulgatom. Tehát I2C-t kipróbálnám.
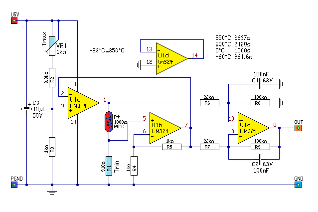
Hello! Megrajzoltam, hogyan lehet analóg módon illeszteni a Pt1000 ellenállás változását a PIC AD bemeneti tartományához. De egy kis magyarázat a működéshez..
- Az U1a OPA egy áramgenerátort képez. Az R3 ellenálláson az 5V tápfeszültségből kb. 1V feszültséget állítunk elő. Ez lesz az áramgenerátor referencia feszültsége. - Mivel au U1b OPA erősítése kétszeres, így az U1a az R1 ellenálláson ennek felét fogja beállítani. Mivel a Pt1000-en átfolyó áram azonos az R1 áramával, a Pt árama állandó értékű, kb 500uA lesz. - Az U1a és U1b kimenetei között akkor lesz a feszültség különbség zérus, ha a Pt1000 ellenállása megegyezik az R1 értékével. Ez kb. -23Foknál teljesül. Tehát a -20 fpk belefér a méréshatár aljába. - Az U1c OPA egy különbségképző erősítő. A méréstartomány alján, a kimeneti feszültség (közel) 0V. A méréstartomány felső értékét az erősítés és az áramgenerátor értéke fogja meghatározni. Ezért az áramgenerátor kimeneti áramát a VR1-el pontosítva, beállíthatjuk a méréstartomány végértékét. (Tekintve hogy az LM324 5V tápfeszültség esetén maximálisan 3,6V-ra tud "felmenni", ezt célszerű figyelembe venni. Viszont a generátor áram változása nem befolyásolja a méréstartomány alsó pontjának értékét.) - A PIC AD referenciájának használhatjuk a PIC tápfeszültségét. Annak változása/pontatlansága nem fogja befolyásolni a mért értéket. Mert mint ahogy a referencia, úgy az áramgenerátor referencia feszültsége a tápból van előállítva. Mind kettő a meredekségre hat, így kiegyenlítik egymást. De úgy sem a mért feszültség pontos értékére vagyunk kíváncsi, hanem az R1 és a Pt ellenállás változásának arányára. - Ha az 5V tápot használjuk referencia gyanánt, akkor az 1 bitre 5V/1024bit=4,88mV ez 0,5 fok változásnak fog megfelelni, ami a VR1-el beállítható. Ez lesz a pontosság határa is egyben. Természetesen célszerű a mért értéket átlagolni a zajok miatt. De a hőfokváltozás amúgy sem egy kapkodó idegbeteg, főleg egy Platina érzékelő esetén..
Köszönöm!! Ez nagyon profi!! Az U1d gondolom semmit sem csinál, csak az LM324 ezeket a lábakat is tartalmazza és be kell kötni.
Innentől kezdve csak feszültségmérést kell már csinálni a PIC-cel. Amit pedig korábban javasoltál, ott veszek egy vízálló hőelemet és egy MAX6675-t (vagy valami hasonló I2C-vel kommunikálót). Gondolom ekkor nincs ez a plusz NYÁK. Ezt kell átgondolnom, hogy melyik lesz a jobb és egyszerűbb nekem. Nagyon köszönöm a segítséget!!
Oké, egyébként Pt1000-hez is árulnak speciális IC-vel működő panelt.
Én ilyet nem találtam, csak olyat aminek a mérési tartománya -40...+125 C. Ez kevés. De a Te ötleted egyre jobban tetszik.
Bocsi, lehet, hogy tévedek, és ez nem jó, de nem lenne olcsóbb egy ilyen 3850 ft-ért?
https://www.metroman.hu/termekek/Mero-Tesztelo-muszerek/LCD-homero-...k-M902
Szia!
Úgy látom ez a forgalmazó sincs tisztában azzal, amit próbál eladni, csak a "műszeren" lévő felirat alapján hirdeti. K típusú hőelem, speciális zsugorcsővel rögzítve. ![]() Kb. arra a méréstartományra való, ami a Wic csatolt rajzán szerepel.
Ilyenkor érdemes megnézni máshol...Több infó
A hozzászólás módosítva: Ápr 22, 2022
|
Bejelentkezés
Hirdetés |
















