Fórum témák
» Több friss téma |
Szia! Azt szeretném kérdezni, hogy egy kondenzátor élettartamába beleszól ha a névleges feszültsége körül van terhelve, mondjuk érdemes 50V-os típust választani 40V helyett, körülbelül 36V lesz a tápfeszültség, hogy hosszabb ideig bírja vagy nem? Vagy egy kondenzátor élettartama inkább azon múlik, hogy milyen meleg környezetben kell üzemelnie?
A hő és áramterheléstől használódik az elkó. A nagyobb testűeket preferálom. Ez általában, de nem minden esetben a nagyobb feszültségtűréssel jár együtt.
Szia!
Én azért mindig próbálok nagyobb fesztűrésűt használni, hisz a bekapcsolás pillanatában jelentősen nagyobb fesz megy át rajta.
Szerinted, melyiket érdemes megvenni?
Vishy Vishy adatlap Kemet Kemet adatlap A Vhishy-nek jobb élettartamot ír az adatlapja 40 fokon, meg barátibb az ára,14db kell, de megveszem a nagyobb feszültségűt ha azt mondod az jobb lenne ehhez a tápfeszültséghez.
Az érték túlzó, a negyede is elég hidanként. Ez pazarlás lenne, minden hallható pozitívum nélkül.
Ezt az erősítőt bőven kiszolgálja mind kevesebb (20000uf) és olcsóbb kondenzátor is!!
2x10 000µF elég lenne akkor oldalanként szerinted? Valahogy így érzem én is, de nem szeretnék spórolni
Max 10000uf 63V 2db / csatornánként és kisebb értékű kondik párhuzamosan vele feléledési impulzus védelem céljábol szerintem.
A hozzászólás módosítva: Feb 13, 2022
Először beszéljünk a kapacitásról. A ±36 V tápfeszültségű hídkapcsolás effektív áramfelvétele 8 Ω terhelésnél a clippelés határán 5 A. Az amperenkénti 1000 µF ökölszabály szerint 5000 µF elég lenne tápoldalanként. Mivel van pénz lóvéra, ezt szorozzuk meg kettővel, 10000 µF gazdagon... Arra a csatornára amelyikre a szubot kötöd dobhatsz még egy lapáttal
![]() Nagyra tartom a TDA7294-et, tucat körül jár az erősítők száma amit ebből építettem, de azért mégis csak egy TDA-ről beszélünk. Kommersz puffernél nem áldoznék rá többet. A HESTORE kínálatából ár/érték alapján például ezt választanám. Tizenhattal (lásd: szub) kiszorozva így is elég formás összeg
Meggyőztél a kapacitást illetően
Szub nem fog menni róla, csak a frontok, rearek, a center, és az Atmos csatornák. A Szubnak van egy 6db mosfetes 400W-os szörnyeteg. A tartósság miatt adnék többet inkább összegben a pufferekre. Szerinted mi lehet az oka a pufferek gyors felpuposodásának? 5 év alatt a sub pufferei felpúposodtak, elég durván, pedig nem volt a deck belső hőmérséklete 45 foknál magasabb. Az lehet az oka esetleg hogy 1500W-os a toroid van benne és esetleg induláskor a lágyinditó ellenére túl nagy áramlöketet kapnak? TDA végfoknál még nem jártam így soha, ott 10 év múlva is normál állapotú volt a kondi külsőre, de azokban csak 300W-os trafók voltak. Lehet köze ehhez?? Most 2 éves a Szub Puffere és már hangyányit a pozitív ág 2db 10 000µF-os kondiai domborodnak a 2db negatív ágihoz képest...
Gondolom a toroid alacsony belső ellenállása és a 45°C együtt már számottevően hat a kondi élettartamára. Tettélt snubbert az egyenirányítóhoz?
Nem emlékszem rá, hogy saját építésű készülékben puffert kellett volna cserélnem. Múltkor szó volt az elkó élettartamáról és szétszedtem egy nagyon régi, de napi használatban lévő labortápot. A 2200 µF 63 V-os MM elkók minden paramétere jónak bizonyult, a gyártás dátuma 1975.01.
Nem tettem, erről a megnevezésről most hallottam először... Pontosan mit kellene tennem, miből áll ez az áramkör? Hogy lehet kiszámolni egy adott erősítőhöz az alkatrészek paramétereit?
Fórumtársunk remek leírást készített róla, ha megtalálom linkelem.
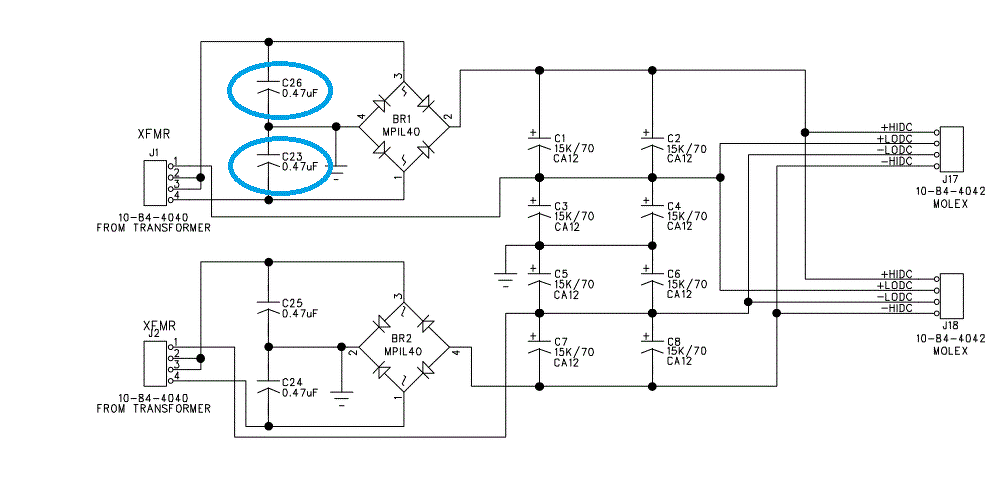
Az egyenirányítókkal, vagy egyszerűen a szekunderrel párhuzamos kondenzátorról van szó. Tipikus értéke 220 nF. Egy Crest erősítő van épp előttem, azon karikáztam be példa gyanánt.
2db 100nF-os kondenzátor van párhuzamosan bekötve a pufferekkel, az megfelel erre a célra? A pozitív és a negatív ág is testre van húzva vele, csak nem a diófa előtt a váltó, hanem a diófa után az egyén.
Az egyenirányítás után is kell pár száz nanós kondi, de nem a pufferekhez, hanem közvetlen a végerősítőre. A példa ugyan onnan származik.
Nem bontom ki ezt a témát, mert megint elverik rajtam a port, hogy mérnökök pártjára állok.
Sziasztok!
A TDA7294-nél a Muting, és a Stand-by bemeneteknél van belső felhúzó ellenállás? Mit művel a jószág, ha lebegnek ( nincsenek bekötve ) ezek a bemenetek? Az adatlapról ez nem derül ki egyértelműen. Pl. Az első rajzon a két kapcsoló ha nincs zárva, akkor elvileg lebeg. Egy másik rajzon pedig a kapcsoló a GND és +U között kapcsolja ezeket a bemeneteket. Melyik a helyes? A hozzászólás módosítva: Feb 14, 2022
Szia! Nyitott bemenetnél nem stabil a készenlét és a némítás állapota, tekinthetjük lebegőnek. Az 1-es lábhoz viszonyított feszültségük +2 V alatt ad határozott aktivitást mindkettő számára és +3,5 V-nál kapcsolnak ki. A TDA7293 adatlapja talán több információval szolgál.
Köszönöm, ott már valóban egyértelmű a rajz.
Akkor a dioda híd előtt is tegyek be a két tekercsre 2db 220nF, amit mivel nekem abban a deckben 1Greatz híd van, a táp panel GND pontján közösítsek?
Az gyári híd kapcsolás van elkészítve, azon a 2200µF mellett egy 220nF - os kondi is van, annak esetleg nem ez a szerepe?
Az erősítő melletti kondenzátorok rendben vannak.
A trafó szekunder kivezetései közé javaslom a kondenzátort a rajz szerinti módon. Nem tudom, hogy ettől megszűnik-e a kondi púposodás, de az egyenirányító periódusonkénti nyitása és zárása során keletkező tranziensek csillapítását minden jól nevelt készülékben megoldják. Ha ezt a kapcsolást építetted meg, akkor a védelem Erősítő+ csatlakozási pontokra ne ültesd be a 47k ellenállást! Ha a nem-invertáló erősítő kimenetén egyenfeszültség jelenik meg az invertáló fokozat azt eljuttatja (fordított polaritással) a védelemhez. Az invertáló hibáját pedig eleve érzékeli. Abban az esetben mikor az invertáló szakadásba megy és DC hibás a nem-invertáló, a hangszórón keresztül jut a hibajel a védelemhez, ez az áram a hangszóró szempontjából teljesen elhanyagolható. Szerk.: innentől ez sem okoz gondot. A hozzászólás módosítva: Feb 14, 2022
Köszi! Rendben, akkor ezt a megoldást beleteszem ennek az erősítőnek a tápjába is!
A védelemben akkor hagyjam ki mind a 14db 47kohm - is ellenállást?
Az Erősítő+ hétszer fordul elő, tehát az R1-13 pozíciószám tartományba eső páratlan számú ellenállásokat hagyd ki.
Üdv! Építettem egy 1x 100 W TDA7294 IC szerelt modul,próbáltam +/- 16V-ról nem jön ki hang és megpróbáltam +/- 38V is nem ment. Minden a rajz szerint van de nem jön ki hang nem tudom mi lehet az oka első építésem. Van egy átkötás a 4-7 láb között azt is belekötöttem semmi változás, mute is a rajz szerint forrasztva.Minden érintkezik átnéztem néhányszor. Segítséget köszönöm!
A Kezdő kérdésekben tisztáztuk a lábszámozást és azt, hogy az átkötés a 7-13 lábakat kell összekösse. Ha ezen átkötés nélkül áram alá helyezted, akkor jó eséllyel tönkre ment az IC, mert 7-es láb feszültsége nem lehet kevesebb a 13-as lábon mérhetőnél, csak egyenlő, vagy nagyobb.
A MUTE csatlakozási pontok összezárása némítja az erősítőt.
Szia! Elkészítette egy kedves barátom a panel tervet a kapcsolási rajzodból, igy akkor megfelelő az áramkör? A pozitív ágba nem ültetem bele a 47kohm -os ellenállásokat, de a panelterven fent hagyom a lehetőségét.
Szia! Lenne egy kérdésem. Ez a hét csatornás erősítő 7db szimetrikus tekercsről fog működni, 7x dióda híd és 7x a 2-2db kondenzátor. csak egy ponton szoktam összekötni a több végfokozatból álló erősítő modulokat, ez pedig a bemeneti vonal jel GND. ugy hogy a háztól minden el van szigetelve, és az RCA aljzatok fémes kontaktban vannak a házzal. tökéletes brummentes igy a készülék. De most a 7 csatornás védelem miatt, a védelem panelon van egy testpont, amire be kéne kötnöm az összes végfokozat GND pontját egy pontba. igy nem keletkezne brumm?? vagy csak itt eggyesítsem a védelem panelen, és szigeteljem el az RCA aljzatokat a háztól? Linkelem a módosított rajzot, ezen már ott a Test pont a 2200µF kondenzátor mellett.
A védelem testpontját csak a feszültségreferencia miatt kell összekötnöd az erősítőkkel. Ez nyugodtan lehet a bemeneti GND. A 47k ellenállásokon folyó áram a kimeneti jelnél hat-hét nagyságrenddel kisebb kisebb feszültséget ejt a jel testvezetőjén, ennyi áthallással együtt lehet élni. Ha a híd negatív kimenetét is bekötöd, akkor ez az áram sem fog folyni.
|
Bejelentkezés
Hirdetés |





Szub nem fog menni róla, csak a frontok, rearek, a center, és az Atmos csatornák. A Szubnak van egy 6db mosfetes 400W-os szörnyeteg. 









