Fórum témák
» Több friss téma |
Mielőtt kérdezel, a következő két dolgot ellenőrizd!
I. A helyes tápfeszültségek megléte.
II. A kimeneten van-e egyenfeszültség.
Élesztés.
Pontosan érted te azt, hogy miről írtam (ha mégsem akkor olvasd el újra) csak a szavaim próbálod kiforgatni.
Már pedig többször írtál általad sosem látott/hallott dolgokról meggyőződéses és határozott véleményt - elítélve azokat az embereket akik "bedőlnek reklámoknak" és meg merik venni mondjuk a négy-öt számjegyű árcédulás kábeleket, csatlakozókat, stb... Idézet: „Ha úgy vesszük, ezek amiket felsoroltál, mind ízlés kérdése, és mint olyan annyira szubjektív, mint a Hi-Fi akár.” Pontosan. Én mélységesen tisztelem azt, aki egy kortyból meg tudja különböztetni a 2015-ös Szekszárdi Merlot-t a 2016-ostól. Részemről ez nem megy, mégsem nevezném ezt a tulajdonságát mentális diszfunkciónak. Az audiofil nem azért hallgat zenét, hogy hibát keressen. A hibák meghallása egy járulékos tulajdonság és egyenesem vezet abba az irányba, amely a jobb készülékek -jobb minőségű zenehallgatás- felé mutat. Egyetlen borszakértő sem szeret rossz bort inni. Arra ott van a sarki kocsmák kannásbor kommandója. A hozzászólás módosítva: Máj 26, 2022
A túlárazó, hiszékenyeket lehúzó kereskedelemről továbbra is az a véleményem ami.
De mindenki oda rakja a pénzét, ahova akarja. Van aki százmilliókat fizet ki egy darab vászonért. Csak mert azon egy olyan aláírás van, ami húsz év múlva milliárdot fog érni esetleg.
Ezt én nem tudom mélységesen tisztelni, mert számomra nem ezek egy ember tiszteletre méltóságának a kritériumai.
Lehet hogy megmondja az évjáratot, meg az összetételt, aztán haza megy és átlöki a hitvesét egy vak komondoron.
Tereled a témát, úgyhogy részemről nem próbállak tovább győzködni
Kedves Fórumtársam, az előzőekben ez már körvonalazva lett!
Érdekességnek, akusztikai okokból, meg lakótelep élve, én főleg fülessel szoktam zenét hallgatni. Egyszer rátévedtem egy gitártorzítókkal foglalkozó oldalra. Hát meghallgattam a zenestílusokhoz ajánlott elektronikák demóit. Mivel nem rossz cuccom volt ehhez, igen elgondolkodtattak a hallott gitárhangok. Én hatásosnak éreztem a felrakott demókat, és nem akartam volna az ajánlatokkal vitatkozni. A zenékről én úgy vélekedem, hogy Mária Callast is sokan meghallgatják, pedig ott felvételi minőségről nem lehet beszélni. És a könnyűzenében is vannak parádés zenék. A lényeget én úgy látom, hogy az összhatáson van a lényeg, és a befogadó képességben. Ezért van az, hogy nehezen adódik azonos vélemény e dologban.
De mért kellene itt bárkit győzködni a saját véleményünkről?
Haladunk... haladunk... a bezárás felé.
Nem-e lehetne-e (sic) maradni az áramkör, építés, javítás talaján? A hozzászólás módosítva: Máj 26, 2022
Lehet hogy sokan felvonják a szemöldöküket arra, hogy az audiofiliát miért tartom diszfunkcionálisnak.
Nos szerintem a zene, a zenélés, a zenehallgatás funkciója a szórakoztatás, az örömszerzés, a kikapcsolódás, merengés, meditatív ellazulás, az elme átengedése egy érzékszerv által közvetített ingerhalmaznak, egyfajta flow állapot, vagy csak pusztán háttérzene egyéb elfoglaltságok mellett. Ha ezeknek a funkcióknak a megvalósulását várjuk amikor zenét hallgatunk, akkor, hangsúlyozom szerintem, nem feltétlenül szerencsés olyasmire koncentrálni, hogy éppen milyen apró eltéréseket hallunk egy korábbi élményhez viszonyítva, mert az esetleg megöli a pillanatot, az aktuális élményt. Idézet: „Az ember füle nem mérőmikrofon, hanem egy annál sokkal-sokkal komolyabb "műszer".” Persze, pláne 50-60 fölött. A gond amúgy nem is igazán a füllel, hanem az elmével van ezért objektíven értékelni képtelenség.
Minden egyes létező ember egy szubjektum. Akkor végülis mit és hogyan szeretnél objektíven értékelni?
Egyébként pedig, az amiről beszél, hogy az agy hogyan tárolja majd aztán hogyan emlékszik hallott hangokra az az idő előrehaladtával nem romlik hanem javul. Nyilván egy ideig, 70-80 fölött már biztos nem, de erről még nem tudok érdemben nyilatkozni. És igen, a zenét illetően a fül/agy a legjobb műszer, mert semmiféle szkóppal vagy analizátorral nem fogod megmérni azokat a dolgokat egy erősítőn amiktől azok egyébként egymástól eltérően szólnak.
Mindkét képen van egyenirányító és vezeték. Kérlek pontosítsd miben látod a hibát!
Az emitter-ellenálláson eső feszültség és az ellenállás hányadosa a nyugalmi áram. Erre az áramra a keresztezési torzítás elnyomása miatt van szükség. Ha nagyon halkan járatod az erősítőt és kásás a hangja, akkor ez származhat akár a túl alacsony nyugalmi áramból is. A gyakorlatban a 7-8 mV bőven meg szokott felelni, bár tudnunk kéne az emitter-ellenállás értékét.
Idézet: „És igen, a zenét illetően a fül/agy a legjobb műszer, mert semmiféle szkóppal vagy analizátorral nem fogod megmérni azokat a dolgokat egy erősítőn amiktől azok egyébként egymástól eltérően szólnak.” De igen, attól, hogy ti tagadjátok és hát lássuk be, nem is tudjátok, még lehet mérni mindent. Aki tápkábel hangját is be tudja analizálni, annak a hitele legjobb esetben is nulla. Ja bocs, rossz irányba válaszoltam. A hozzászólás módosítva: Máj 26, 2022
Sziasztok!
Egy egyszerű, modulként vehető, PAM8403-ra épülő, D-osztályú erősítőnek árthat, ha az egyik kimenete terheletlenül van hagyva, de kap vezérlést? Lassan 3 éve kifogástalanul működik egy ilyen, egy átépített régi táskarádiómban. Ebben úgy van bekötve, hogy a második csatorna bemenete le van földelve, a kimenetére pedig nem csatlakozik semmi. Mivel most jöttek továbbfejlesztési ötleteim, új panel fog készülni. Arra gondoltam, mi lenne, ha a bemenő jelet a másik csatornára is rákötném, és a második kimenetet egy csatlakozóra kivezetném. Így sokszor ez a csatorna terheletlenül járna, de kissé helyhez kötöttebb használatkor egy másik hasonló méretű hangszóróval megnövelhető lenne a hangerő. Árthat ez valahogy az IC-nek?
Mellesleg. 14.5 kHz-ig hallok. De inkább lennék süket, mint bunkó.
Nincs ebben semmi bunkóság, természetes dolog, hogy az ember hallása romlik a kor előrehaladtával, ahogy az is, hogy az elvárásaink befolyásolják az ítéletünket. A különbség csak annyi, hogy én ezzel tisztában vagyok és nem hiszem az érzékeimet minden objektív szempont felett állónak és dobom sutba a józan eszemet. Erőlteted a kábelhallós témát, miközben nagyon jól tudod, hogy teljesen nonszensz! Tudom, hogy nem vagy egy buta idióta, szakmailag is bőven kompetens vagy, ezért nem értem, hogy miért nem tudod elfogadni, hogy sajnos az érzékeid és az ítélóképességed rendesen átver, ráadásul ezekszerint azt is pontosan tudod, hogy a mérőműszered sávszélessége sajnos nagyon lecsökkent mára.
A hozzászólás módosítva: Máj 26, 2022
Nos, jó 10 éve építettem egy hanggenerátort tipikusan hangszórók TS paramétereinek méréséhez, illetve már kész hangsugárzók beméréséhez. DC vezérelt háromszög majd ezt szinuszosító áramkör. Azért a vezérlő DC-t és nem a frekit mértem, mert 10-20, Hz esetén gyorsabban tudtam leolvssni az értéket. Persze nem volt még kalibrálva. Füles a fejemre, és tekertem felfelé a 10 fordulatú potit. 19 kHz és még hallom. Olyan boldog voltam, mint soha. Nade! Összekalibráltam frekimérővel, hát lelankadt a dicsőség. 13kHz a felső határ. Akkor írtunk 2012 évet. Azóta néha javul.
Üdv!
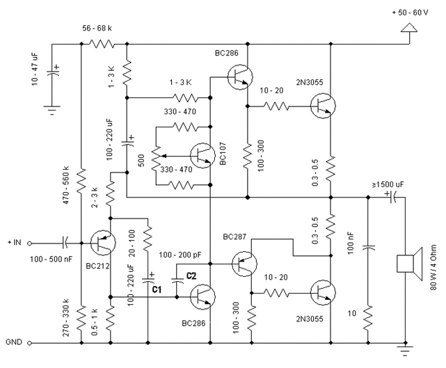
Ha valakinek kedve-ideje lenne hozzá, elmagyarázná e kapcsolás működését, jel útját tranzisztorról tranzisztorra.? Előre is köszönöm.
Ne haragudj, de ez annyira alap kapcsolás, hogy ennek mennie kellene.
Dehogy haragudnék.
Kellene de nem. Ha tudnám nem kérdezném.
Nos, akkor ott kezdődik, hogy van pnp, és npn tranzisztor.
Az npn tranzisztornak három kivezetése van. Régebben a bázis volt az alap, amit a neve is tükröz, de ma a kollektor az alap, mert más technológiával készül a tranzisztor.... ... De inkább írd le hol tartasz, honnét folytassuk.
Na mostmár megvárom az audiophilek magyarázatát (záros határidőim vannak sajnos).
![]() Tranzisztor ugye erősít. Kapcsolásunkon legyen T1 PNP tranyó bázisára bejut a jel kondin keresztül. Merre tart tovább? Kolektor fele alsó BC 286 fele vagy?
Próbálok segíteni, tényleg az elejétől, részletesen:
Előzmények a tranzisztoros kapcsolások megértéséhez 1902. február 10-én született Walter Houser Brattain Nobel-díjas amerikai fizikus, a tranzisztor egyik feltalálója. Aznap az édesanyja derékfájásra panaszkodott, majd olyan tolófájás szerűen érezte magát, mint a vurstliban a 4. körnél délelőtt. Aznap kis zabkását evett, kakaópor nélkül, amit az öreg MacMaster háziorvos meghagyta neki. Az orvosnak szép kertes háza volt és egy nagy és egy kicsi kutyája, nagyon szerette őket. Az egyiket Bobnak hívták, a másiknak nem tudom a nevét, de a svéd akadémia jegyzőkönyveiben meg lehet nézni. Az orvos echte ír ember volt, esténként kopogós römit játszott hárfán, de néha melléfogott, meg csalt, istenem. Szóval aztán sok bányabaleset történt a gallium-arzenid fejtők között, akik később inkább lajhárt szedtek a Kalaháriban - akkor ott még volt elég sok belőlük. Az afrikai bányászok egyébként rövid bőrkötényben jártak faluról-falura és tanítottak kis hiénákat kacagni, olyan kötetlen performansz szerűen, banán körítéssel. Jobb volt ez, mint meszet égetni, ezt már az ősember is megtapasztalta, szerencséjére a mész nem is volt annyira elterjedve, mint a múlt században. Na igen, mi is volt a kérdés...?
Igazán sokat segítettél a hasznos irománnyal.
|
Bejelentkezés
Hirdetés |





Egyébként pedig, az amiről beszél, hogy az agy hogyan tárolja majd aztán hogyan emlékszik hallott hangokra az az idő előrehaladtával nem romlik hanem javul. Nyilván egy ideig, 70-80 fölött már biztos nem, de erről még nem tudok érdemben nyilatkozni.






