Fórum témák
» Több friss téma |
Mielőtt kérdezel, a következő két dolgot ellenőrizd!
I. A helyes tápfeszültségek megléte.
II. A kimeneten van-e egyenfeszültség.
Élesztés.
Mérve ennyi. Amúgy végigsípoltam a gnd-t jónak tűnik.
A hozzászólás módosítva: Jún 19, 2022
Feltételezem hogy jól működik. Tőbbel is rámértem. Amikor kiszáradó félben vannak a kondenzátorok nem ez a jelenség? A két pufikondi be van ragasztva. Így a kiszedésük nem egyszerű.
"Amikor kiszáradó félben vannak a kondenzátorok nem ez a jelenség?"
Nem. Várjunk valakit aki megmagyarázza miért van ez. Engem is érdekel.
A dokumentáció szerint az RY981 relé kapcsol át a magas és az alacsony táp között.
Lenni kellene 2x42 VAC feszültségnek is a trafón. Nem ismerem a kezelési utasítást, mi váltja ki az átkapcsolást. Többnyire a 4 Ω és a 8 Ω terheléshez való optimalizálást szokták így kialakítani. Figyeld meg, hogy kapcsol-e a relé? Ha nem kapcsolna, akkor beégett érintkezőre gyanakodhatunk. Egyik érintkező beégése esetén is a magasabb tápfeszültséget kapja az erősítő.
Azt nem is néztem miről van szó. Az én hifim is ilyen, bár ott félvezető vált.
A bekapcsolás pillanatban kattanik egy relé majd rá pár másodperc múlva egy másik is. A készülék hátoldalán (4 hangfalat tud fogadni) 8-16 ohmot emleget. Igazad van én egy 6-ohmossal próbáltam mikor mértem. Ezek szerint normális a magasabb feszültség? Mentségemre szóljon nem az én masinám volt nem ismertem elötte.
A kijelző panelről jövő R1 COIL RELAY vonal alacsony, illetve magas szintje határozza meg az erősítő tápfeszültségét.
Lehet például, hogy az A és B hangszórócsoport együttes bekapcsolása váltja ki a tápfeszültség csökkentést.
Köszönöm a segítséget amit mar több esetben is megtettél! Nagyon hasznosak voltak számomra a válaszaid
Sziasztok!
Akai AS008RA-6100 erősítőben cserélni kellett az összes végfok IC-t (az egyik elpukkant és rajta keresztül a ST-BY lábon megkapta a többi is a -35V-ot). 3db TDA7294 (FL, FR, SW) és 1db TDA7379 (SL, SR, Center). Csere után a "nagyok" működnek szépen de a TDA7379 meg se nyekken. Nem bonyolult a bekötése, megkapja a tápot (24V amit kissé sokallok), ST-BY lábon 4,9V és a bemeneteken oszcilloszkóppal nézve megvan a jel. Létezik hogy gyárilag hibás IC-t kaptam?
Szia! A működőképes TDA7379 kimenetein féltáp mérhető és a 6-os lábon is van pár volt (nem tudom pontosan mennyinek kéne lenni). Ha a 6-os lábra kötött SVR kondi átvezet, akkor készenlétben marad az IC.
Ma megjött a második új TDA7379. Beforrasztottam a helyére, és ezzel se megy. Tápfesz megvan. Egyik kimeneten sincs jel és egyenfesz sincs rajtuk. A 6-os lábon is 0V, kondit kicseréltem de nem segített (az eredeti is jónak tűnt). A bemeneteken megvan a jel függvénygenerátorról és ST-BY (7-es) lábon is megvan a 4,7V (próbáltam 0-ra lehúzva is, nem segített). Elvileg tök egyszerű, mégis szivat. Ez az új IC is hibás? Mondjuk ugyan onnan rendeltem, lehet rossz széria?
![]() A gazdája meg kezd türelmetlen lenni...
Hali! Átépítettem az EL34-es erősítőm..
Az alumínium lap amin az egész erősítő rajta van azt a közepénél összekötöttem a táp negatívjával. A képen látható nyákokat csavarok kötik össze az alu lappal és így kapnak negatívot.. Jól gondolom hogy ez jobb földelést biztosít mint az előző konstrukcióm ahol kábelekkel vittem a negatívokat? Olyan ügyes voltam hogy már a PCL86 pentódája is brummog és nem tudom miért (leakasztottam a triódát úgy néztem).A trióda úgy is brummog hogy a rácsát lekötöttem egy 1nF-al a negatívra... Korábban említette Ge Lee hogy túl nagy a táprészben az első ellenálláson eső feszűltség (100V) így szinte nem szűr semmit... okozhatja ez a brummogást? mert a szerelésben még nem találtam hibát... Arra gondoltam hogy leveszem 15-20V-ra ez esést (86-100Ohm) utána meg 200ohm a PCL-eknek... Így magas lesz a feszűltség (380V) de a szűrés így korrektül működne. A magasfeszűltséget a táp után ejteném le ellenállással.. Ha bármit észrevesztek a csatolt képen hogy hibádzik lécci írjatok.
Csatolom hogy néz ki a táp: ( nem említettem az előbb hogy a PCL csöveket DCvel fűtöm 10000µF-2.2ohm-10000uF)
Az egyik legnagyobb hiba amit el lehet követni egy erősítő építésnél, hogy mindent leföldelünk mindenhova. A brumm mentes szerelés két változatra bontható. Egyik megoldás, hogy a fokozatok egymás után vannak felfűzve. Mind a táp, mi d a GND vezeték fokozatról-fokozatra halad, majd sztereó rendszer esetén egyetlen ponton, általában a bemeneti csatlakozóknál találkozik. Ebből adódóan a táp szűrő kondenzátorokat sem valahol, hanem az aktuális fokozat lokális GND pontján kell földelni.
Másik megoldás a csillagpontos földelés. Itt minden GND-re menő pont külön-külön kerül földelésre, méghozzá egyetlen pontban. Ide tartozik a bemenet, de a kimenet földje is. Van egy harmadik megoldás is, de ott nagyon tudni kell hogy egy GND-re menő vezetéken milyen áramok folynak. Ez mindig az aktuális kapcsolás függvénye, nehéz általánosítani.
Az adatlap említi, hogy a ST-By láb nem haladhatja meg az 5mA -t...
Ugyan a rajzon nem látszik a további rész, van ott valami áramkorlátozás? Valamint említi azt is, hogy egy 100nF -os kondi se árt a 7 -es láb és SGND közé... Ha több áramot kap a 7-es láb 5mA -nél, nem tudom az kinyírhatja e. Jobb ötletem nincs, nem nagyon tud más elromlani benne, úgy néz ki... Idézet: „Some precautions have to be taken in the definition of stand-by driving networks: pin 7 cannot be directly driven by a voltage source whose current capability is higher than 5mA. In practical cases a series resistance has always to be inserted, having it the double purpose of limiting the current at pin 7 and to smooth down the stand-by ON/OFF transitions - in combination with a capacitor - for output pop prevention. In any case, a capacitor of at least 100nF from pin 7 to S-GND, with no resistance in between, is necessary to ensure correct turn-on. Google fordítás: Néhány óvintézkedést meg kell tenni a készenléti vezetési hálózatok meghatározásakor: a 7-es érintkezőt nem lehet közvetlenül meghajtani olyan feszültségforrásról, amelynek áramerőssége meghaladja az 5 mA-t. Gyakorlati esetekben mindig soros ellenállást kell behelyezni, amelynek kettős célja a 7-es érintkező áramának korlátozása és a készenléti BE/KI átmenetek simítása - kondenzátorral kombinálva - a kimeneti pattanás megakadályozása érdekében. Mindenesetre legalább 100 nF-os kondenzátorra van szükség a 7-es érintkezőtől az S-GND-ig, köztes ellenállás nélkül a megfelelő bekapcsoláshoz.” A hozzászólás módosítva: Jún 28, 2022
Ui.: Az adatlapon több kapcsolásban is 10µF van betervezve, nálad nem látni semmit...
Idézet: „A képen látható nyákokat csavarok kötik össze az alu lappal és így kapnak negatívot.. Jól gondolom hogy ez jobb földelést biztosít mint az előző konstrukcióm ahol kábelekkel vittem a negatívokat?” Rosszabb megoldás mint az előző próbálkozásod! Már felhívtuk a figyelmed, doboz váza csak egyetlen ponton csatlakozhat az erősítő GND pontjához! Bővebben: Link
Mérd meg feszültségmentes állapotban van-e esetleg vezetés a 6-os láb és a test között?
Egy 15k/10k ellenállás osztóról kapja az 5V körüli feszültséget, elvileg 1mA sem tud ott folyni.
100nF-ot berakom próbából, de ez egy gyári készülék ami sok évig működött ebben a kialakításban. Csatoltam a rajzot. Annyi a különbség, hogy a készülékben nem kettő hanem három db TDA7294 van ugyan így bekötve (a harmadik a mélynyomónak). Azok szintén cserélve lettek és hibátlanul működnek. Csak a TDA7379 nem akar menni és mostmár fogalmam sincs hogy miért. Már a második újat tettem bele. Csak arra gyanakszom hogy hibás sorozatból kaptam mind a kétszer, de sajnos nem találok itthon más beszerzési forrást, Aliról meg pláne necces ilyesmit venni...
A képen melyik a C21? Írtam, hogy csillagpontos huzalozást kéne kialakítani a GND-nek na ennek pont az ellenkezője sikeredett. Ráadásul a gnd leír egy szép hurkot is az egész körül. Ha a két nyákdarab közti nyák csík a gnd akkor oda a C21 negatív lábáról kéne odavinni a gnd-t és minden fokozat gnd-jét oda kéne bekötni, de inkább a C21 lábára közvetlenül. Alul az a 2 szál piros drót nem lehet odakötve mert az ott zár egy hurkot.
Ugyanez igaz a fűtésre is, odamegy a fűtés az egyik csőre, majd onnan a másikra, ez így nem jó. A fűtőtekercstől kell vinni párhuzamosan a csövekhez a fűtést. Igen, több drót kell hozzá, de úgy lesz jó, úgy lesz párhuzamos a kapcsolás, ezek így sorba vannak fűzve. Látok a képen kerámia kondit is, olyat csöves erősítőbe soha sehova ne tegyél. Attól az R30-tól továbbra is sikítófrászt kapok, ha 305V kell mint legnagyobb feszültség akkor le kell tekerni abból a trafóból annyit, hogy mondjuk 20-30V-tal legyen csak magasabb a DC in, az elég egy fojtónak meg talán még a trafó feszültségesésének is. Az R30 helyére mindenképp kellene egy fojtó ha csak a kipróbálás erejéig is. Az SE erősítő nem szokott RC szűréssel jó lenni, vagy LC szűrés kell vagy fetes áteresztős kapacitássokszorozós késleltetős izé. Hangra előbbi, műszakilag utóbbi a jobb. Ügyes voltam. Csatoltam hogyan voltak a földek: sötét kékkel pöttyöztem hol volt a nyák földelve és zöldel a fő földet ahol a C21 kondi (utolsó 470uf a tápban) negatívja rámegy az alu lapra...
Csatolom akkor a javított elképzelést:
A zöld a fő föld ami az alulapohoz csatlakozik. A Lilák meg az alulapból jövő csavarok amik földelik a két nyákot egy-egy ponton. Ez megfelelne vagy még egyszerűsíteni kéne? Köszönöm a segítséget!
Mutatom. Ha kinevezzük a kondi sarkát csillagpontnak vagy vonatkoztatási pontnak, akkor minden fokozat földje oda kötendő, és ezeknek csillag alakzatot kell mutatniuk (nem mértanilag hanem elektromosan, innen a neve), tehát nem lehet benne olyan, hogy az egyik vége összeér a másikkal, hurkot képez, vagy rá van még kötve a vázra és ott hurkolódik stb. Tehát 1 fokozat árama jön a tápfesztől, és megy bele a csillagpontba, a többi ugyanígy. Huzalozásnál felejtsd el azt, hogy van másik fokozat, mindig csak az az 1 fokozat van amit éppen bekötsz a csillagponti gnd-be, és akkor biztos hogy nem követed el azt a hibát hogy a gnd keresztül kasul megy mindenen az áramok meg összevissza folynak rajta. Egyik fokozat árama az egyik dróton folyjon a másiké másikon a harmadiké meg harmadikon. Nyilván egy nyák esetén ez másként alakulna mert ott lehet valamennyit csalni, itt nem lehet.
A hozzászólás módosítva: Jún 28, 2022
Üdv mindenkinek!
Leírom gondom hátha tud valaki megoldást rá. Az alany egy denon avr1705. Kilőtte egy az egyik csatornát, megcsináltam, ez ok. A gond, hogy valamiért megy a mute. A jel nem jön át sehogy a cpu/dsp részből. A szokásos resetet megcsináltam, de nem használ. Valami ötlet?
Valaki építette már meg elejétől végéig a Rádiotechnikában közölt Piret Endre féle RIAA - szintemelő - végfokozatot? Milyen volt a végeredmény? Én a FET-es végfokot építettem meg, valahol meg is van. Szintemelő meg nagyon brummos volt, valamit nagyon elcseszhettem, nem volt kedvem foglalkozni vele.
Hali! Átépítettem a nyákot. Ha minden igaz most már jók a földek...
Az lenne a kérdésem hogy ha PCL86 trióda vezérrácsa csak egy 470K-os ellenállással van földre téve és más nincs forrasztva a cső lábára, akkor az normális ha a trióda anódjáról jövő 680nf kondit szkóppal nézem: rms: 160mV 50Hz-et látok.. Vannak Pk-Pk: 2.5voltos tüskék... ?? Alapvetően ha semmilyen trafó nem lenne a környezetében a csőnek akkor is összeszedne ilyen zavarokat? Tudok képet küldeni erről ha szükséges. (Hozzá teszem még a mumus 560ohmos 50W-os táp ellenállást nem vettem ki amin 100V esik de most csak a két PCL csövet raktam be más cső még nincs beépítve.)
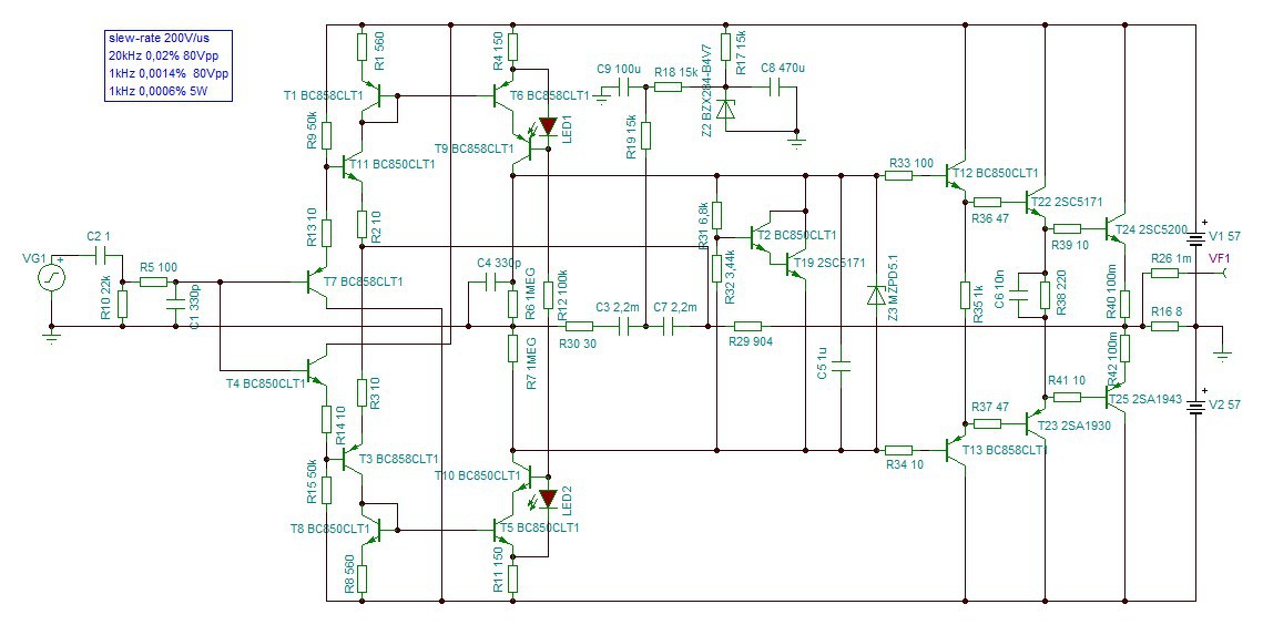
Hello. Sajtos Attilának és Bob Cordell-nek, valamint Paul Wilson-nak, A Texas-nak a szabadalomért és a Marantz-nak a PM-8006-ért köszönetet mondva, felteszem az ekvivalencia doboztól és minden feleslegestől megtisztított kapcsolást, ami így sokak közös munkája lett.
Jó szórakozást kívánok a kíváncsiaknak. Karesznak is köszönetet mondok, mert a tök eredeti kapcsolásai mindig arra késztetnek, hogy én is csináljak megint valamit. A hozzászólás módosítva: Jún 29, 2022
Ez így jó lenne? A célja vonalkimenet, 1 szimmetrikus mikrofon bemenet, 1 aszimmetrikus mikrofon bemenet, PC 12V-ja, vagy semmi, vagy külső táp rákötésével. R8, R9-nek milyennek kell lennie?
Szia!
Biztos jó ez így? A kimeneten van egy 8 Ohm testre (R16), aminek nem kéne ott lennie. Vagy csak a szimulációhoz kellett terhelés gyanánt és benne maradt a rajzban? |
Bejelentkezés
Hirdetés |







hogy már a PCL86 pentódája is brummog és nem tudom miért (leakasztottam a triódát úgy néztem).

Ügyes voltam. Csatoltam hogyan voltak a földek: sötét kékkel pöttyöztem hol volt a nyák földelve és zöldel a fő földet ahol a C21 kondi (utolsó 470uf a tápban) negatívja rámegy az alu lapra... 










