Fórum témák

» Több friss téma
Fórum » Kapcsolóüzemű (PWM) végfok építése
Lapozás: OK   235 / 241
(#) compozit válasza Skori hozzászólására (») Júl 17, 2022 /
 
Nem értek egyet veled, hiszen azt a műszert is megcsinálták valahogy, aminek az eredményeit feltetted a Purifiről. Ott nincs hőtorzitás, meg termoelem, meg az általad felsoroltak problémák?

Akkor egy 32 bites hangkártya hogyan készül?
(#) tothbela válasza Skori hozzászólására (») Júl 17, 2022 / 1
 
Igen. Ezért említettem a légmagos tekercset.

Sajnos amikor az erősítőbe is valami hiperszuper ellenállásokat kell tenni a jó hang érdekében, akkor a mérőmű sem lehet ennél rosszabb. De az emberi agy leleményes, és talál megfelelő metódust. Egy bizonyos szintig elméletileg jó lehet a légmagos tekercs, de kell hozzá egy kondenzátor is. Nos ez nem lehet levegő dielektrikumű, mert akkor egy szobát kellene berendezni vele. Sajnos minden kapacitás növelő matéria valamilyen szinten nemlineáris. Ez pedig megint csak meghúzza a padlót -100, - 120dB környékén.
(#) Skori válasza compozit hozzászólására (») Júl 17, 2022 /
 
De bizony vannak abban is ilyen problémák, ezért aztán rengeteg speciális alkatrész van benne, és ezért is kerül milliókba egy ilyen műszer. Pl. egy ellenállás hőtorzítását erőteljesen meghatározza, hogy mekkora a hőfokfüggése - és a jobb ellenállások többnyire drágábbak is.
Nem mondom, hogy lehetetlen lenne javítani valamennyit egy ilyen műszer mérésén is, de az biztos, hogy nem könnyű feladat. Abban pedig biztos vagyok, hogy nem csak annyi hogy összerakunk egy szűrőt, és örülünk, mert egy csomó probléma jönne szembe amit meg kellene oldani, és a végén elég bonyolult és drága lenne az a szűrő.

Megnézheted bármelyik 32 bites hangkártya adatlapját, az fogod látni, hogy közel sem tudnak akkora jel/zaj viszonyt, sem torzítást amit a 32bit elvileg lehetővé tenne. Ettől még jó dolog, mert adott esetben előrelépés lehet a 24 biteshez képest, csak ismerni kell a korlátait ennek is. Azt hogy hogyan készül nem tudom, és azt sem hogy ténylegesen mekkora a torzítása egy ilyen kimenetének, vagy éppen bemenetének.
(#) tothtechnika2 válasza compozit hozzászólására (») Júl 18, 2022 /
 
Ha lehetne "sima" 32 bites hangkártyával vagy bármilyen otthon barkácsolható megoldással ilyen felbontású mérést csinálni (mint a fenti mérés volt), akkor senki sem venne 15-25 milláért Audio Precision mérőrendszert. Ha valaki elkezdi feszegetni a határokat, nagyon hamar sok nullával találja magát szemben, csak az a baj, hogy előtte is sok jegyű szám van, mikor fizetni kell a kasszánál. Persze tudom, hobbi körökbe felesleges, meg teljesen megfizethetetlen is, meg biztosan nem mindenki kiváncsi feltétlen a valós torzításra, megelégszik egy kalkulált szoftveres méréssel, de egy purifi erősítő mérésénél és fejlesztésénél már nagyon drága műszerek kellenek, hogy ne a műszer vagy a mérés legyen a szűk keresztmetszet.

Ismerek valakit, aki vett egy ilyet pl: Audio analizátor, leírva tök jó paraméterei voltak, még a videók is egész meggyőzőek, de mellétéve egy 30 éves AP-t, az lemosta mindenben.
(#) Karesz 50 válasza Skori hozzászólására (») Júl 18, 2022 /
 
Meghallgattad már a Purifit? Szerintem mindenki kíváncsi rá milyen a hangja... van-e jól hallható különbség a saját láncodon az eddigiekhez képest?
(#) Skori válasza Karesz 50 hozzászólására (») Júl 18, 2022 / 1
 
A héten meg fogom hallgatni, de a hallásom nem olyan mint régen, és nincs különösebben jó rendszerem sem, ezért nem biztos, hogy mérvadó lesz amit hallok.
(#) tothbela válasza Karesz 50 hozzászólására (») Júl 20, 2022 /
 
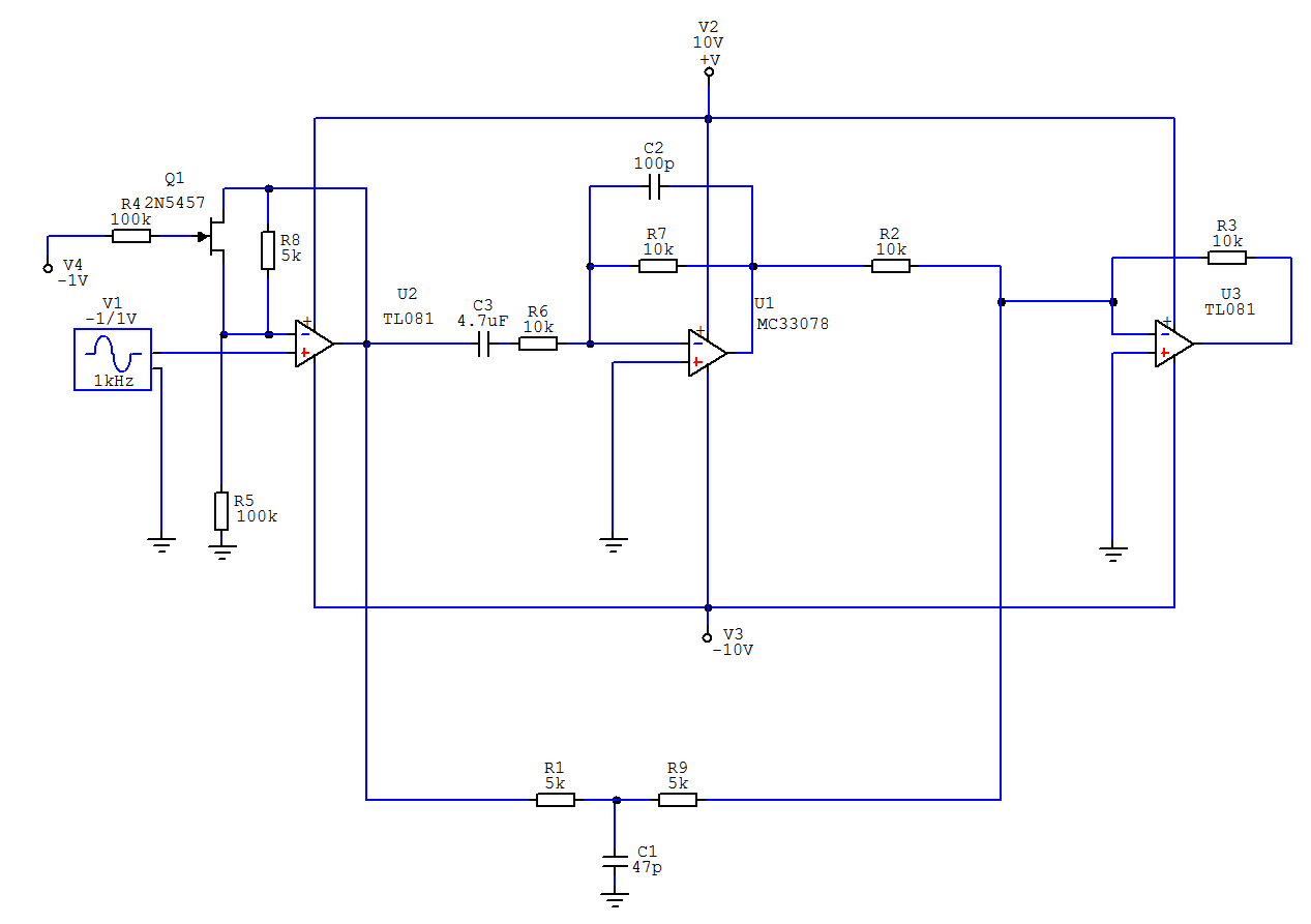
Nos, nem tudtam aludni, mert piszkált ez a gondolat.
Csináltam egy szimulációt, ahol eleve eltorzítottam a mérőjelet. Egy jfetes nemlineáris taggal rontom el a szép szinuszt. Tehát olyan jellel mérem az erősítőt, ami eleve -37dB szinten már tartalmaz harmonikust. Eddigi elgondolás alapján ezzel nem lehetne ettől jobb erősítőt mérni.

A mérendő erősítő -100-110dB körül termel harmonikusokat ha ideális mérőjellel mérem. De mint látszik, ezt nem vesszük észre, mert az alapból -37dB második (és a többi) harmonikus messze elnyomja ezt. Szinte ugyanolyan a kimeneti jel, mint a mérőjel.

Mivel eleve invertáló erősítőt mérek, egyszerűen egy összegző erősítővel ki tudom ütni a mérőjelet az erősítő kimeneti spektrumából. Szándékosan nem trimmeltem ki pontosan sem a fázist, sem az amplitúdót.

Az összegző kimenetén az alapharmonikus -50dB-en van, tehát a hangkártya bemenetére érkező jelet 50dB-el meg lehet növelni a normál méréshez képest. A torzítási komponensek pedig -75dB szint alatt vannak.

Tehát jelen szimuláció szerint a mérőjel torzításától 40dB-el finomabb mérést lehet végezni.

Érdekes lehetne még megnézni, hogy az összegző erősítő torzítása mennyire szól bele az analízisbe.
(#) tothbela válasza tothbela hozzászólására (») Júl 20, 2022 /
 
Az összegző erősítőt beállítottam +40dB erősítésűre, tehát minden komponens ennyivel növekszik, kivéve a mérőjelet, mivel azt 50dB-el csökkentettem.

egy ugyanolyan torzító fokozatot tettem utána, mint ami a mérőjelet torzította, vagyis 1V nagyságú szinusz esetén -37dB szinten keletkezik torzítási termék.

A spektrum összetevőí a következők:
-Alapharmonikus -10dB, de tudjuk hogy ez valójában 50dB-el magasabb, vagyis +40dB.
-Második és harmadik harmonikus -40dB.

Tehát az erősítő mérésekor a torzítási termékek az elméleti szinuszhoz képest -80dB szinten vannak annak ellenére, hogy a mérőjel és a hangkártya torzítása is ugyanolyan gyenge, vagyis 1V szinuszhoz viszonyítva -37dB.

Vagy én kalkulálom rosszul, vagy valóban lehet 1% torzítású mérőjellel, és 1% torzítású hangkártyával 0,01% torzítást mérni, ráadásul a hangkártya zajpadlóját is le lehet szorítani esetünkben 40dB-el.
(#) Karesz 50 válasza tothbela hozzászólására (») Júl 20, 2022 /
 
A mérendő erősítőt kicseréltem ideális opampra, ennek -200 dB alatt van a torzítása, tehát ezt kellene mutatnia. A biztonság kedvéért az összegző erősítőt is kicseréltem, hogy az se vigyen be torzítást.
Úgy látom, hogy a harmonikus tartalom a szűrő átvitelével arányosan változik. A generátor torzítása látszólag ennyivel kisebb. Szerintem ez így nem lesz jó. Vagy nem értek valamit az elméletben.
(#) Skori válasza Karesz 50 hozzászólására (») Júl 20, 2022 /
 
Ha a mérendő erősítő torzítása nem nulla, akkor a mérőjelben levő harmonikusokat is torzítani fogja. Ráadásul ha lineáris torzítás (fázistorzítás, futási idő hiba) van a mérendő erősítőben (tehát ha a generátor jelében levő harmonikusok futási ideje eltér az alapharmonikustól) akkor ebben a mérésben az is nemlineáris torzításként fog megjelenni.
(#) tothbela válasza Karesz 50 hozzászólására (») Júl 20, 2022 /
 
Nem kellene mutatnia -200dB szintet, mert nem az volt a cél hogy bármilyen torz mérőjellel -200dB-es torzítást tudjunk mérni.
Ahogy compozit is említette, ha egy nullával beljebb vagyunk, az már jó. Tehát ha 20dB-el lejjebb kerül a hangkártya zajpadlója, valamint egy nagyságrenddel jobbat mérhetünk mint a generátor torzítása, akkor az előny.

Most belőttem a mérőjelet -100dB torzításra, tehát 0,001% a saját torzítása a szinusznak. A mérendő erősítő ideális, tehát az nem torzít. 0,001%-os szinusszal kell jobbat mérni mint 0,001%.

Az összegző erősítő után már 0,0001% a torzítás, vagyis ki lehet mínuszolni a genarátor saját torzítását.

Következik egy 40dB-es erősítés, majd egy szintén 0,001%-os torzítású hangkártya. Annak ellenére hopgy a hangkártya is torzít 0,001%-ot, ez már nem sokat dob hozzá a mért torzításhoz.

Mivel a mérőrendszer végén -100dB a torzítási szint, de az alapharmonikust csökkentettűk 40dB-el, valójában -140dB-t mutat a spektrum.

Persze ez elmélet, és a fázishibákat nehéz kikompenzálni, de gyakorlatilag kicsit tovább fejlesztve 1 nullával pontosabb mérést tudnánk csinálni mint ahogy eddig mértünk.
A hozzászólás módosítva: Júl 20, 2022
(#) Karesz 50 válasza tothbela hozzászólására (») Júl 20, 2022 /
 
Igen, ez így nagyon jónak tűnik, de most a tápelnyomásokkal vagyok nagyon elfoglalva.
(#) Karesz 50 válasza Skori hozzászólására (») Júl 24, 2022 1 /
 
Már csak öt és fél órát kell várnunk...
(#) Skori válasza Karesz 50 hozzászólására (») Júl 24, 2022 / 1
 
Hamarabb szerettem volna, de mindig közbejött valami. Viszont ma délelőtt meghallgattam, csak még nem volt időm ide bemásolni, amit hirtelenjében leírtam zenehallgatás közben.

Tehát Purifi meghallgatás otthon. Szól a zene én meg közben gépelem ezeket a sorokat.
Már az első néhány másodperc nyilvánvalóvá teszi, hogy ez nem egy átlagos erősítő. Simán rádugva a DAC kimenetére, mindenféle hangerőpoti és hangszínszabályozó nélkül úgy szól, ahogy szólnia kell, ha lenne is hangszínszabályzó, nem kellene semerre sem tekerni. Egyértelműen jobb mint az itthoni kis erősítőm, (azért nem annyival jobb, hogy a kis erősítőmet ne tudnám hallgatni ez után). Ott vannak a zene kis részletei is a helyükön. Érzésre ez az erősítő közel van ahhoz, hogy ami a bemeneten van, ugyanaz van a kimeneten is csak felerősítve (aki nem ezt várja egy erősítőtől, annak talán nem is tetszene). Nem szinezi a hangot, kicsit olyan preciz hangzása van, de mégsem az a "steril" hangzás amit némelyik erősítő produkál, inkább azt mondanám, hogy minden a helyén van, és úgy szól ahogy kell. Az énekhang gyönyörű, a hangszerek a helyükön vannak. Ezt az erősítőt hallgatva, van kedvem felhangosítani a zenét, kicsit sem zavaró a hangja, sem halkan, sem nagy hangerővel hallgatva (itt nagy hangerő alatt sacc/kb. 2x40W körüli csúcsértékre gondolok, ami ennél az erősítőnél még elég kis kivezérlés). Igencsak kijön a különség, hogy MP3, FLAC, vagy éppen DSD fájlt játszok le. Némelyik zene döbbenetesen jól szól, persze ehhez jó felvétel is kell. Azért bujkál bennem valahol a tudat, hogy esetleg az befolyásol, hogy egy sokak által igen jónak tartott erősítőt hallgatok, de összességében el tudnám fogadni itthoni hifire, napi használatra.
Holnap még hallgatni fogom, meglátjuk hosszabb távon hogy tetszik majd.
(#) Karesz 50 válasza Skori hozzászólására (») Júl 25, 2022 /
 
Nagyon köszönöm az érzékletes beszámolót! Valami ilyesmit vártam. Nem kell ahhoz "hájend" lánc, hogy az ember meghalljon nyilvánvalóan létező különbségeket. Külön öröm számomra, hogy azonos a véleményünk a "jó erősítő" fogalmáról. Ne tegyen hozzá semmit a zenéhez, de ne is vegyen el belőle. A jó felvételektől futkosson a hideg az ember hátán, a jó zenék elég ha élvezhetően szólnak. Az nem az erősítő bűne ha a studióban haszontalan munkát végeznek, ő meg ezt kimutatja.
Ha elég időd és kedved lesz hallgatni a Purifit és majd visszakötöd a "kis erősítődet" elő kell, hogy jöjjön azoknál a jó felvételeknél a tudatalattiból, hogy ennek azért nem így kellene szólnia. (Szerencse, hogy nem ez a hobbid.) Azért a hosszabb távú tapasztalataidra is kíváncsi lennék, ha lennél olyan kedves hozzánk és majd összefoglalnád néhány mondatban. Előre is köszönöm!
(#) Ge Lee válasza Skori hozzászólására (») Júl 25, 2022 /
 
Köszönöm, nagyjából azt írtad amit vártam. Embere válogatja kinél hogy, de ugye az élő zene az tele van élettel és érzelmekkel (még az a stílus is ami egyébként nem kedvencünk, ezért hallgatjuk meg még azt is), a legtöbb lánc pont ezeket veszi el belőle, vagy nem tudja visszaadni. Nekem ugyanez a bajom a semleges hangú erősítőkkel és a precíz, már művi hangúakkal is. Nagyon jók (lennének), csak hát sehol az élet és az érzelem a zenében, azoktól még a színezős is élvezhetőbb.
(#) Skori válasza Karesz 50 hozzászólására (») Júl 25, 2022 / 1
 
Nem tudom mennyire nevezhető hosszútávú tapasztalatnak, inkább csak kiegészíteni tudom amit írtam. Hiányzik a loudness, vagy a hangszínszabályozó, (kis hangerőnél lecsökken a hallásom sávszélessége). Visszarakva a saját erősítőmet igazából semmi gond, amennyivel több a torzítás, pont annyit színez , így semmi rossz érzet nincs a dologban. Azért a Purifit továbbra is elfogadnám, szerintem nagyon jó erősítő, de magamnak építenék bele előerősítőt is.

Sajnos csak egy DAC-al tudtam meghallgatni a Purifit, (SAVI Audio BRAVO-X SA9023 + PCM5102A), megpróbáltam ugyan az XMOS-ra épülő DAC-al is (XMOS SK1752SU1 + AK4490E0 max: 32bit / 384kHz), de abban (Murphy dolgozik ugye) pont most lehalt valami, és az egyik oldala sokkal halkabban és furcsán szólt. Azt gondoltam, hogy esetleg a purifi alacsonyabb bemeneti impedanciáját nem szereti, de mint kiderült a saját erősítőmmel is előadta ugyanazt. A Purifit elpakoltam, aztán persze az előbb meglett a baj forrása, de már nem volt kedvem visszapakolni a Purifit. Ha megint lesz egy szabad délutánom, talán újra kísérletezek vele egy kicsit, mielőtt visszaadom a tulajdonosának.
(#) Skori válasza Ge Lee hozzászólására (») Júl 25, 2022 / 3
 
Ha színezni kell a hangot, akkor sem értem, hogy az miért a végfok feladata lenne. Ezt a színezést megtehetnénk a láncban (jelútban) majdnem bárhol, ha utána egy olyan erősítőre kapcsoljuk rá, ami semmit sem módosít a hangon.
(#) Ge Lee válasza Skori hozzászólására (») Júl 26, 2022 1 /
 
Nem feladata, egyedül a végeredmény ami számít. És ha az nem jó, mert nem árad a zenéből ami benne volt, az élet, az érzelmek akkor megette a fene. Erre mondtam, hogy egy ilyen élettelen semlegességtől még a színezés is jobb, mert az legalább érzelmeket visz bele.
Egyedül a gépzene, elektronikus zene az ami jól szól szinte bármilyen rendszeren a jellegénél fogva. Pl.
(#) mek-elek válasza Skori hozzászólására (») Júl 26, 2022 /
 
Ha már annyira finomkodunk, amit a stúdió elszúrt, azt visszaállítani nem lehet. Viszont egy hangszínszabályzó tovább ronthatja a hangképet. Egy helység akusztikája, azon belül a hallgatási pont is változtatja az eredeti hangképet. No meg a felhasznált anyagok, az építések mikéntje is befolyásolja az egészet. Szóval nehéz közös nevezőt kialakítani ebben az egész vircsaftban.
(#) shany válasza tothtechnika2 hozzászólására (») Júl 26, 2022 /
 
Idézet:
„Ismerek valakit, aki vett egy ilyet pl: Audio analizátor, leírva tök jó paraméterei voltak, még a videók is egész meggyőzőek, de mellétéve egy 30 éves AP-t, az lemosta mindenben.”

https://www.audiosciencereview.com/forum/index.php?threads/measurin...156472
(#) Moderátor hozzászólása Júl 27, 2022
 
Viccesnek szánt, de nem annak sikerült, illetve OFF topic hozzászólások eltávolítva.
(#) Moderátor hozzászólása Júl 29, 2022
 
Ismét el kellett távolítanunk egy fél oldal vitát.
Ha ez ismét előfordul, kénytelenek leszünk lezárni a topicot!
(#) tothtechnika2 hozzászólása Aug 1, 2022 /
 
Sziasztok! Arra lennék kiváncsi, hogyha valaki épített már ucd elvű erősítőt, akkor hogy oldotta meg, hogy két vagy több csatorna esetén egyik csatorna ne zavarja a másikat. (ne legyen sipolás, sercegés stb), esetleg mért e valaki közületek kimeneti zajt, milyen nagyságrendet tudtatok elérni?
(#) zoka válasza tothbela hozzászólására (») Aug 9, 2022 /
 
Szia! Köszönöm, azóta már készül a dobozolás. A 3 modul meglepően combosan szól a kis 80VA 12VAC torroidról. Azóta rendeltem két "nagyobb tesót" szintén HEstore-ból.
Ezek TPA3116-ot használnak TL074 előfokkal. Szerencsére a 2 együtt szintén nem gerjed. Jelenleg egy fúrógép akksiról próbáltam, ha a tápot rákötöm, egy kicsit késleltetve indul a hang csedesen, azonban, ha áramtalanítom, egy nagy koppanó hangot hallok. Féltem a hangszórókat. Úgy is próbáltam, hogy 10mF puffert kötöttem az akkura, de így is jön a pukkanás, csak egy pivivel később. Mit tudnék tenni, hogy csendben leálljon?

HW-408.jpg
    
(#) uniman válasza tothtechnika2 hozzászólására (») Aug 10, 2022 / 1
 
Sok gyári készülékekben is UcD végfokok működnek...problémamentesen! Ezek "service manual"-jai elérhetők ...és tanulmányozhatóak...
Pl. a Yamaha Stagepas 300...600 készülékekben. (Nekem a 300-as kóreai klónja van meg...tele van a tápja és a hangszóró kimenetei is tekercsekkel/induktivitásokkal.)
(#) compozit válasza uniman hozzászólására (») Aug 11, 2022 /
 
Megtaláltam ezt a Stagepas rajzát az Elektrotanyán. Tényleg UcD van benne, itt nincs róla rajz, de azt is meg lehet találni.
Kicsit finomítottak az eredeti rajzon, szintáttevőnek betettek földelt bázisú fokozatot, bár nem értem minek?

Azok a problémák, amikre néhány hete utaltam az UcD jellegű kapcsolásokkal, továbbra is maradtak. Ettől még biztosan nagyon jó, csak én szeretem, ha valami műszeresen is jó.

Azért Brunó ezzel nagyon nagyot talált ki... gondolom, a fél világ kopírozza...
(#) tothtechnika2 válasza compozit hozzászólására (») Okt 18, 2022 /
 
Idézet:
„Azok a problémák, amikre néhány hete utaltam az UcD jellegű kapcsolásokkal”

Milyen jellegű problémákra gondoltál? Nem tudom melyik hozzászólásodra reflektáltál. Megnéztem ezt a stagepass-ot vagy mit, hát ez sima philips ucd, csak egykét extra belekerült, mint pl. áramkorlát. Bár ezt a megoldást csak nagyon erős jóindulattal lehet áramkorlátnak nevezni Tapasztalataim szerint sajnos igazán jó végfokot így diszkrét tranyósan nem igazán lehet készíteni. Legalábbis én nem tudtam, maradok a fetdriver-eknél.
(#) compozit válasza tothtechnika2 hozzászólására (») Okt 18, 2022 /
 
Brunonak talán az első cikke D-class ügyben:

Bruno Putzeys, “Simple Self-Oscillating Class D
Amplifier with Full Output Filter Control”,
preprint 6453, presented at the 118th AES
convention, Barcelona (2005)

Azt írja, hogy " Full Output Filter Control ". Némi jóindulattal valóban az, csak ne hajtsd meg négyszögjellel, terhelés nélkül, mert a fel- és lefutó élek után egy szép nagy szinuszos lengés keletkezik, vagyis nagyon a gerjedés határán van az egész. Ez nem üzemszerű körülmény, de én szeretek biztosra menni.
A másik probléma, ha a négyszögátvitelt beállítom maximális kivezérlésnél a lehető legjobbra ( túllövések nélkül ) akkor fele teljesítményen a négyszögjelátvitelnek lesz egy kis túllövése. Ez azt jelenti, hogy a sávszélesség végén kiemelés lesz a Bode görbében.
Egyenlőre nem tudok ezekkel semmit csinálni.

Az áramkorlát meg hát olyan, amilyen, egy totál rövidzárnál ki kell bírnia sokkal nagyobb áramokat a tranyóknak, mert a kimeneten rövidzár van, tehát sokkal nagyobb lesz az áram meredeksége mint üzemszerűen. Ettől még meg lehet csinálni, bár én inkább vagy nem csinálok semmit ( a hangfalak hátára gondoltam felszerelni a végfokokat ), vagy lekapcsolósra csinálom, mondjuk 1 s-os szünetekkel.
Ha megnézed a Purifi, vagy az Ncore rajzát, akkor láthatod, hogy megy az gate meghajtó ic nélkül is. Nekem is azzal megy, legalább olyan jó, mint ic-vel. Az ic-k közül egyet ismerek ami igazán jó, ez a Silicon Labs terméke. A többi lassú.
(#) compozit válasza compozit hozzászólására (») Okt 18, 2022 /
 
Ezekkel a földelt bázisú tranyókkal talán az egész áramkör késleltetését akarták csökkenteni. Végül is, az első fokozat aljában levő áramgenerátornak szép nagy feszültséget kell szolgáltatnia a felső fet meghajtásához, tehát ennek az áramgenerátor tranyónak a Miller kapacitása lelassíthatja a működést. Ha bent van ott egy földelt bázisú fokozat, akkor az áramgenerátor kimeneti feszültségének csak egy dióda nyitófeszültséget kell produkálnia, a többit a a földelt bázisú tranyó állítja elő, de neki a Miller kapacitás alig szól bele. ( Ez a lényege a Purifi-ben alkalmazott megoldásnak is. )
Meg kellene néznem szimulátorban.
Következő: »»   235 / 241
Bejelentkezés

Belépés

Hirdetés
XDT.hu
Az oldalon sütiket használunk a helyes működéshez. Bővebb információt az adatvédelmi szabályzatban olvashatsz. Megértettem