Fórum témák
» Több friss téma |
Jani neked meg köszönöm hogy segítettél sikerült megcsinálni a hiba az volt hogy elnéztem a tranzit bc182-helyett bc192-volrt az áramkörbe
MOst hogy kicseréltem tökéletesn működik, bár az egyik rövidebb ideig világít mint a másik de ez valszeg azé van mer nem volt 2 100uf-os kondim de majd ezt is megoldom. H valamiben kell még segítség akkor majd írok kösz mindent szevasztok A bázisellenállásokkal is tudsz változtatni a villogás ütemén. De az egyforma alkatrészekkel azért könyebb...
Mi van akkor, ha nincs testre kötve a reset láb? Szerinted fontos?
Két LED felváltva villog, RC autóhoz kellett. A cél ez volt,nem?
Ami azt illeti már is lenne 1kérdésem hozzád Jani.
nem tom hogy a kivezérlésjelzőkhöz mennyire értesz , de ha tudsz nekem segíteni és megdobnál 1 msn címmel, azt megköszönném Kösz előre is köszi :smoke:
Szia!
Ha lehet akkor ez a topic had maradjon a kétledes villogóké! A többit PRIV.-ben...
Megépítettem ezt a villogót, bringára lesz hátsó lámpa, viszont "csak" 20 ledet raktam bele (10-10 felváltva villog). 5mm-es 50000mcd-s piros ledek (2V, 20mA) ezek. Szerintetek meddig bírja ez a kütyü egy 9V-os tartóselemről? Vagy van valami jobb ötletetek a tápellátásra?
Hello!
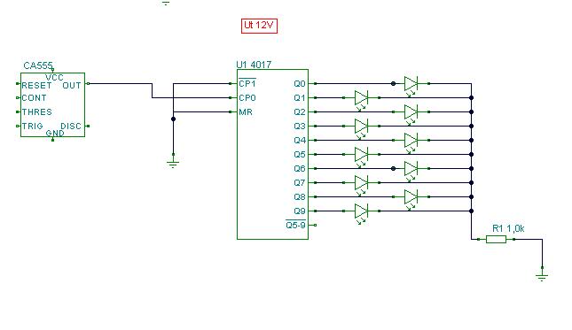
Az lenne a kérdésem, h lehet-e olyan villogót csinálni, amelyben megfelelő egységeket kapcsolva tetszőleges hosszúságú futófényt lehet készíteni? Várom a válaszokat, minden ötletet köszönök
5mm-es 50000mcd
20 db ilyen LED esetén én nem biztos, hogy annyira örülnék, ha mögötted kéne mennem biciklivel. Ez tutira elvakít minden mögötted jövőt, ami nem szerencsés dolog. Elvégre hátrafelé nem látnod kell, csak hogy mások lássák, hogy ott van valami...
Lehet,léptető regiszterrel tetszőleges hosszút.(beléptetsz egy sorozatot utána azt lépteted körbe körbe.)
Ha csak a gyakorlatban elég hosszút akkor PIC (20-30 led,esetleg multiplexelve több ) Hátrány perogramozni kell,viszont nagyon sok alakot tudhat. Ha csak egy pontot akarsz és csak egy irányba két 4017 ,de a hossz csak szakaszosan növelhető (max 100 led) ha csak 10 ledig kell 1db 4017.( oda vissza max 5) Tranzisztoros astabil multivibrátor több tranzistorral ,csak a kimeneteket kell invertálni bármilyen hosszú lehet.(itt is csak egy pont fut. Bár lehet indításnál lehetne több pontossá is tenni.vagy üzen közbeni rövidre zárogatással -ez csak most jutott az eszembe nem biztos hogy működik
Ahol az energiafogyasztás lényeges (elemes táplálás) csak kapcsolóüzemű LED meghajtó jöhet szóba. Az ellenálás az elvesztegetett energia. Ez biztosítja azt is, hogy merülő elem (csökkenő) tápfesz esetén is ugyanúgy világít a LED.
Akkor már inkább mérd ki, hogy egy jó elem esetén mennyi LED fog 20 mA közelében fogyasztani...igy majd fokozatosan csökken a fényerő...de nincs pazarolt hő Kapcsolónak kis RDS-es fet-et használj. 6 Voltos Lithiumos foto elemek eszméletlen sokat tudnak! Persze az aksi a legjobb! Jó tanács....vegyél egy kínait ! 600 Ft-ér vettem ! Elfogaható műanyag házban búrával, vagy 6 LED különböző programokkal Ennyiért kiskerben a nagy fényerejű LED-eket kapod meg !
köszi a válaszodat
csak egy pontot szeretnék, h fusson a 4017-es IC-s megoldásról esetleg ha tnál adni egy kapcs.rajzot, megköszönném
Hello!
Nekem az lenne a gondom, hogy nem ég mind a kettő led hanem csak az egyik led ég egyfolytában. Mit kéne csinálnom? Mitől lehet ez? Megfordítottam a 2 tranzisztort, de így sem jó. :no:
Hali!
Tranyók típusa? Honnan vetted ezt a rajzot?
A középső képen van jól a tranzisztor.
Mindkét led jó irányban áll? Ha még ekkor sem jó, cserélj tranyót. (Egyébként a rajzon nem frankó a tranyó, mert a kis fül az emiter, aminek a - felé kell lennie. Persze ez most itt nem lényeg.)
HEllo!
a LED-ek jól vannak benne. Biztos hogy a tranyók a rosszak?
A LED-ek jók?
Mondjuk a forrasztások is lehetnének szebbek. Szóval, ha minden más rendben, akkor csak a tranyó lehet... (Bocs, hogy ilyen későn írok, de mást is csinálok.)
Hello!
Jók a ledek. Próbálok minél szebben forrasztani de most kezdtem el pár napja NYÁK-ot készíteni. Semmi gond hogy nem írsz rögtön. :yes: Akkor szerintem mindjárt el is megyek a barkácsboltba venni 2 új tranzisztort.
Lehet hogy kicsi a tápfeszültség! Én is így jártam!
Hello!
4,5V-al is csináltam de nem működik. Te hány V-al csináltad? Vettem hozzá új tranzisztorokat, még ledet is de nem jó. :no:
Akkor nézd át a forrasztásokat!
A kép alapján nem vagyok benne biztos, hogy minden forrasztásnál megfogta-e az ón a nyákot és az alkatrészlábat is egyaránt. Milyen ónt használsz?
Hello!
Hát nem tudom milyen ón ez mert régóta megvan.
Folyasztószert tartalmaz?
Vagy használj külön, ha nem.
Hát nem tudom mit tartalmaz
,de amikor forrasztom kicsit büdös.
A folyasztószeres ón hevítéskor némi sötétbarna-feketés folyadékot is kiválaszt, ez a gyanta. Ha ilyen nincs, akkor az ón nem folyasztószeres, tehát neked kell adagolnod hozzá. Elektronikai boltokban kapható forrasztógyanta, azt használd!
(A különféle "csodaszerek", mint a forrasztóvíz, forrasztókő és forrasztózsír használata au elektronikában nem ajánlott, azok a "bádogos" szakma kellékei.)
Üdv!
Valóban a középső rajzon vannak jól a tranyók. Próbáld meg a 10kOhmos ellenállásokat nyagyobbra cserélni. Pl 47K. Hátha túl kicsik. Üdv Tomi
Hello!
Akkor nekem folyasztószeres ón van. Most azt csinálják a LED-ek, hogy az egyik led ég egyfolytába a másik villog.
Most mind a kettő led ég egyfolytában.
|
Bejelentkezés
Hirdetés |




de majd ezt is megoldom. H valamiben kell még segítség akkor majd írok

:no: 


,de amikor forrasztom kicsit büdös. 




