Fórum témák
» Több friss téma |
Szia van egy 7.5v os tőltőm az jó lehet ide ?
Hello!
Én évek óta használok USB feszültség "indikátoromban" két db sorba kötött zöld LED-et... Ezenkívül meg kell nézni néhány "occó" típusú LED-es zseblámpát (persze nem követendő példaként) A hozzászólás módosítva: Jún 19, 2016
Hello! Ha én kiugrok az ablakon, akkor nem biztos hogy neked az követned kell. Mert ha én a földszinten lakom, Te pedig a tizediken, nem biztos hogy azonos eredmény re jutunk. Vagy is ha egyszer valami műszakiatlan, azt ne terjesszük. Az USB-n a feszültség konstans, és vélhetően nem éri el a két soros Led-ed nyitófeszültségét, mert az zöld. De ha ez egy másik táp, vagy a Led piros lenne, lehet megpusztulna. Az hogy a lámpában nincs ellenállás, az még nem jelenti azt, hogy az követendő példa. Mert a gyenge minőségű nagy belső ellenállású elemekre van bízva az áramkorlátozás.
Hány mA-t tud? DC feszültséget ad? Két LED-et sorba köthetsz, hozzá pedig egy soros ellenállás.
Akkor az elején mert vannak szürke részek...
Ha transzformátorrol akarnám működtetni az egészet ahoz mekkora trafóra lenne szükség (12v1a,12v2a,12v3a,12v5a nagyobbat nem) ? És hogy lessz ez elég 30 db diódának ? Tudom alap dolgok hiányoznak de nem lett meg tanítva mert nem szeretett tanítani a fizika tanár...
Hellóka.
Kicsit balga kérdésem lenne. Li-ion akkuhoz kellene egy ledet bekötnöm hogy tudjam az akku állapotát figyelni. Egyszerűen csak egy led ami mondjuk 3v alatt nem világít csak fölötte. Viszont az lenne a lényeg hogy ne halványuljon a használat közben hanem ha megvan a fesz akkor világít de ha 3v alatt van a fesz akkor ne . Szerintetek?
Kialakítanék két bc337-ből egy áramgenerátort, sorbakötnék egy OS-YL-0262A-LM-t.
Ez nagyjából 3.2V A hozzászólás módosítva: Aug 8, 2020
Lásd itt: Bővebben: Link. Neked a bal oldali kapcsolás kell.
Ó, most nézem, milyen rossz tanácsot adtam.
Amit én írtam, az bizony (nagyjából) 3,2V alatt halványodni kezdene, te pedig azonnali kialvását szeretnéd... Bocsánat...
Hello! Pld. így lehet megoldani. A 2,7V-os zéner helyett akár egy zöld Led-et is lehet használni (természetesen nyitóirányba). De nem ez a zöld Led fogja adni a jelzést, hanem a másik. A zöld csak feszültségeltolásra fog szolgálni.
Sziasztok. Javaslatokat tippeket szeretnék kerni. A terv a következő.
A kertemben szeretnék 2 pár ledet elhelyezni. Páronként egyformák. 2 db sima fehér 5mm 3V-os és 2db slow rgb 5mm ledet szintén 3V-os . Egymástol kb 3-5 m tavolságban. Milyen kapcsolást javasoltok a megvalósításhoz hogy jól működjön. A tápfeszültséggel lehet játszani. Multi adapterem van hozzá. 3 , 4.5, 5 , 6, 7.5 ,9 ,12V feszültséggel.
Szia!
Köss sorba 2 ledet, aztán 47 ...68 ohm soros ellanállással kösd rá a 9 voltos adapterre. A másik kettővel ugyanígy csináld meg. Elvileg 15-20 mA fog átmenni rajtuk ( átfolyatott áramnál nem 3-3 volt esik a ledeken ).
Köszi. Mit jelent az hogy átfolyatott áramnál nem 3V esik a ledeken?
A feszültség csak abból a szempontból érdekes, hogy a tápfeszültség magasabb e mint a LED-eken eső feszültség, mert ha nem, nem fognak világítani. Tehát a leden átfolyó áram a meghatározó. Választasz valamilyen kapcsoló üzemű áramgenerátort (mert fogyasztás szempontjából ez a legkedvezőbb) és beállítod pl. a led maximális áramának 60-80 %-ára. Célszerű sorba kötni a ledeket, hogy kevesebb madzagolás legyen (hasonló paraméterű ledek esetén) Mivel a te esetedben a tápfeszültség cirka megegyezik a sorbakötött ledeken eső feszültséggel, ezért kipróbálod az alábbi egyszerű kapcsolást. Rs ellenállással állíthatod be az áramot.
Ha nem lenne elég magas a tápfeszültség kicserélheted T1 tranzisztort germániumra , így kevesebb feszültség esik Rs ellenálláson (kevesebb mint fele a szilíciumhoz tranzisztorhoz képest). A kis feszültség eltérés és alacsony áram miatt nem lesz nagy a disszipáció (vagyis nem lesz nagy az energia veszteség) Ha így sem világítanak a ledek választasz egy feszültségnövelő áramgenerátoros LED meghajtót. (T1 gyakorlatilag bármilyen kis teljesítményű tranzisztor, T2 bármilyen N-fet)
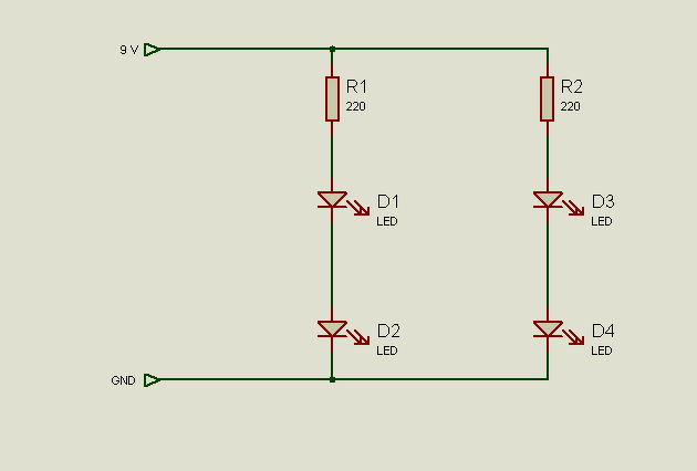
Nem kell túlgondolni, lásd melléklet.
Miért jobb 9V ról üzemeltetni mint 6V ról?
Bocs ha értetlenkedek de szeretem érteni is azt amit csinálok.
Ez egy kicsit tul lett bonyolitva. 4 db ledről lenne szó. Lehető legkisebb ráfordítassal. Nemtudom pontosan mennyit fogyaszthat egy hónapban a 4 led nemhiszem hogy túlnagy feneket kell keríteni a takarékosságra. Az áramforrásom adott. Kapcsoló üzemű tápra váltás többe kerülhet mint amennyit spórolhatok vele ez a megérzésem.
Így marad tartalék a rendszerben. Az általad megadott 3 V / LED egy elméleti érték, lehet több és lehet kevesebb is. Ha a gyakorlati érték kevesebb de pl. ellenállás nélkül kötsz kettőt 6 V-ra, nagy a veszélye annak, hogy több áram fog átfolyni rajtuk, mint a megengedett. A LED is félvezető, nem lineáris alkatrész.
A 3 volt, amiről írtál, kb. töredék uA-nél a te leded nyitófeszültsége. Ha az adatlapon megengedett maximális áramot átfolyatod rajta, leellenőrizheted, mekkora a tényleges üzemi feszülsége - de ezt mindig úgy nézd, hogy ez esik rajta, nem ráadható.
Nyilván 2 db sorbakötött led esetén már megközelíted a 7.7-8 voltot is. 9 volt tápfesz esetén pedig a "közte" fesz, ami legyen 1.2 volt, ezt kell "leejtetni" egy soros ellenállással egy általad meghatározott mA ( pl. 10...20 mA ) esetén. Az pedig már Ohm-törvény. Sok beszéd helyett rakd össze és teszteld le. A hozzászólás módosítva: Jan 14, 2023
Nem hiszem hogy túl lett bonyolítva. Így 2 vezeték kell 3 helyett (mert nagy valószínűséggel a tápod elég).
Ez egy áramgenerátoros táplálás ami bizonyos védelmet nyújt a ledeknek. A : "ScreenShot_5...png" is tökéletes , de 3 vezeték kell és kicsit több a veszendőbe menő energia.
Oké. Akkor áganként mekkora ellenallás a nyerő?
Írtatok több verziót is.
Már nagyon szeretném öszerakni ,de még csak az egyik fajta led van meg (a sima fehér) A másik még úton van. Addig is próbalom tágítani az ismereteimet ,hogy mire megjön már felkészült legyek.
A vezeték nemgond ,cat5e vel fogom megépiteni. Az 8 eres.
2 féle fehér ledet néztem, 20 mA-nél 3.2 volt a nyitófesz - tehát 2 sorban 6.4 volt.
Ha megméred pontosan a tápot , hogy 9 volt-e, akkor a soros ellenállás 2.6/20, azaz 130 ohm. ( A 2.6 volt a 9-6.4-ből jön ki ) Nyilván a tápfesz mérés ismeretében korrigálhatod az ellenállás értékét kis mértékben.. Ez igaz a másik leendő ágra is. Elvileg még a 7.5 volt is jó lenne kisebb ellenállással, de ha az a táp nem stabil, akkor a hálózati feszültség változása miatt gondok lehetnek. A hozzászólás módosítva: Jan 14, 2023
Az üresjarati tápfesz 9,12V
Akkor mérd meg jó polaritással rákötött 150 +a 2 soros leddel.
Ezt le tudod ellenőrizni 1 led+150 ohm a 4.5 voltos beállítással ( nem megy tönkre 9 voltos zárófesznél esetleg, ha fordítva rakod..). A hozzászólás módosítva: Jan 14, 2023
Összedobtam. Az ellenállások 82 es 68 ohmosak.
A tápfesz maradt 9,12V Az egyik led labain kerek 3V a masikon 3,07V
Azért írtunk több verziót, mert nincsenek pontos (mért) adatok. 150 - 220 Ω-os ellenállással nem tudsz nagyon mellélőni.
És mi a helyzet a vezetéken eső feszültséggel?
Azzal mennyire kell foglalkozni?
Akkor ezeknél kicsit kisebb a nyitófesz. Mérj mA-t sorbakötött multiméterrel és úgy variáld az ellenállásokat, hogy 20 mA fölé ne menjél.
|
Bejelentkezés
Hirdetés |















