Fórum témák
» Több friss téma |
Fórum » Egyenáramú motor keltette zavar elleni védelem TTL áramkörben
Témaindító: dosandor, idő: Jan 28, 2023
Üdv. Mindenkinek !
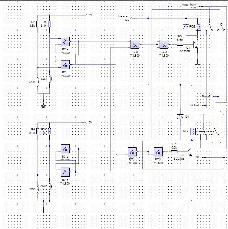
A mellékelt kapcsolási rajzon egy elektromotoros ajtónyitó és -csukó vezérlő áramköre lenne. A két bistabil kör egyike bal irányba, a másik jobb irányba forgatja a motort, mely a hozzátartozó relék bekötésével biztosított. A bistabilok bemenetén végálláskapcsolók, érzékelő kimenetek vannak, de kézi kapcsolással is váltható a kimenetek állapota. Jelen rajzon csak ez látható. A bistabilok utáni logikai körök annak érdekében vannak, hogy megakadályozzák azt, hogy mindkét relé egyidőben legyen bekapcsolva, ezzel rövidzárlatba víve a motort tápláló áramforrást. Az áramkör áramellátása egy 5 V-os és egy 12 V-os táp IC-ről mennek, melyek mindketten egy trafó egyenirányított, pufferelt kimenetére csatlakoznak. A 12 V csak a reléknek kell. A motor egy ablaktörlőmotor (valószínűleg 12 V-os Trabantból való), ennek tápja ugyanennek a trafónak egy másik, nagyobb terhelhetőségű szekunderéről van ellátva, Zener diódás táp, 2N3055 áteresztő tranzisztorral. Tehát galvanikusan független a 2 tápellátás. A TTL áramkör jól működik addig, amíg a motor nincs bekötve. Amint a motor is működik, a vezérlés különféle mértékben "megzavarodik". Pl. bekapcsol a motor, megy 1 másodpercig, aztán a bistabil magától átbillen, a motor megáll. Vagy a bistabil átbillenése csak egy pillanatra történik meg, a motor meg se indul stb. A relék eredetileg a TTL IC- közelében voltak, akkor volt a legrosszabb. Miután elraktam őket messzebbre, már jobb lett a helyzet, de akkor se jó tökéletesen A vezérlő áramkört ellátó 5 V-o és 12 V-ot egy teljesen független tápról is elláttam, akkor se lett jó. Megy a motor egy darabig, aztán magától leáll. Még olyat is tapasztaltam, hogy ha a TTL áramkör földpontjához hozzáérek, akkor is történik átbillenés. Végül még annyit, hogy a TTL kör tápján van egy 100 µF-os és egy 100 nF-os kond, ezen kívül mindkét IC-re közvetlenül rá van kötve egy-egy 100 nF-os kond. Ennyit tudok a zavarvédelemről. Biztos vannak köztetek nálam sokkal tapasztaltabbak, tanultabbak ezen téren. Mit lehetne tenni ? A válaszokat előre is köszönöm ! Elnézést, egy kicsit hosszúra nyúlt. A hozzászólás módosítva: Jan 28, 2023
A rajzodon éppen a lényeg nem látszik. A tápegységek kialakítása, zavarszűrése, kapcsolatuk,... Az erősáramú részt mindenképpen célszerű teljesen függetlenül táplálni, ezenkívül a huzalvezetés módja is vihet be zavarokat. Pedig a TTL nem annyira zavarérzékeny, mint pl. a sokkal nagyobb bemeneti ellenállású CMOS áramkörök.
Van Tápegységgel kapcsolatos kérdések és DC motorvezérlés témakör, ahol ilyen gondokat is tárgyalnak.
Szia!
Először is az IC-k tápjához valóban kellenek a kondik. Milyen kondikat használsz, SMD-ket? Másodszor a kapcsolókat, illetve a nyomógombokat pergésmentesítenni kellene. Tehát, "az állapotukat stabilizálni". Erre itt a fórumon, ebbe a topikba.
Hello! Van nálam egy motoros TV-fotel mozgató...abban elektronika nélkül meg tudták oldani. Relé sincs benne, persz csak 24V/50W-os a motor ! (Igaz, ez csupán manuálisan vezérelhető):
Két nyomógomb van (váltóérintkezős mikrokapcsolók): Fel/Le...a végállásoknál leáll és csak az ellankező irányban lehet indítani. Ha két gombot egyszerre lemyomok, akkor meg sem moccan, a két (Fel+Le) működésjelző LED világít. Nem néztem bele, de a motor csigahajtóműves mechanikájában lehet beépítve 2 db mikrokapcsoló (bizonyára váltóérintkezőkkel) ... Ma ezt nem zavarja semmi! Minek ezt túlbonyolítani... Nem írtad le, hogy a cuccod hogy működik: egy rövid gombnyomásra kinyílik az ajtó, vagy nyomni kell a gombokat a működés idejére? (A nálam lévő is át lesz alakítva tyúkólajtóhoz...2 db timer felhasználásával) Elvi rajza érdekes lehetne, ha valaki átlátja az egyszerű logikáját és meg tudná rajzolni...(a 2 gombos irányítójának a nyákját szivesen lefotózom) A hozzászólás módosítva: Jan 28, 2023
Lényeget lehagytad a rajzrol, ami a tápellátása, ugy a motornak mint az elektronikának.
Az 5 Voltos TTL felejtendö ilyen dolgokra.
Hello! A végállás kapcsoló nyilván ki van vezetve a mechanikához. A 3,3k felhúzó ellenállással ez antennát játszhat. Ha legalább egy 100nF-ot kösz a kapcsolóval párhuzamosan, akkor javulhat a zavarérzékenység. (Meg meg is határozza az RS tároló alaphelyzetét, ami hiányzik is.)
A 3,3k helyett célszerűbb jóval kisebb ellenállásokat használni, pld 470 ohm-ot. hogy a kapcsolókon-nyomógombokon nagyobb áram folyjon át. Egyébiránt távolra, nem célszerű TTL bemenetet elvezetni, valamint záróérintkezőt végállásként használni. Egy optocsatoló használata célszerűbb, aminek a "dióda oldalát" 12V-ról lehet táplálni. Itt ugyan nem lesz galvanikus elválasztás, viszont az jelet csak akkor visz át, ha áram folyik rajta. A GND-t célszerű egy ponton földelni. Annak jó helye a tápkondi negatív pontja és más ponton nem földelni semmit. Továbbá nem célszerű S-es TTL-t használni és Schmitt triggeres 74132-vel jobban jársz egy bemenő fokozatnál. A hozzászólás módosítva: Jan 28, 2023
Egyedi kapukból nem igazán célszerű ma már bistabilokat építeni. Vannak erre TTL-ből is céláramkörök, mint a 7474, vagy annak a Shmitt triggeres bemenetű változata, a 74HCS74. De biztos javasolnak ennél még használhatóbb áramköröket is. Pl. motormeghajtó áramkör, ami relé és egyéb szerelvények nélkül minden funkciót teljesít. Egy tápfeszültségről.
A TTL flip flopok akármilyen kivitelben használhatatlanok ilyen feladathoz. A motor és környékén rengeteg szikra keletkezik és a flip flop a legkisebbre is azonnal reagál.
Ma már ilyen feladatokat nagyságrenddel jobb biztonsággal és gyakran olcsobban egy procival gond nélkül meg lehet oldani.
Ehhez nem kell proci. Resztelt forgásirány váltás elég szerintem.
Igen, ha még tudnánk, hova kapcsolodik a motor.
Kapcsolási rajzon a motor1 és motor2 pontra.
Tényleg? Ha szabad érdeklődni, a "nagyságrenddel jobb biztonsággal" mikroprociban mi van?
Az, hogy az nem reagál az impulzusokra, minden bemenö jelet akár tizszer is lekérdezheted mielött azokra reagálnál. Ez mind hiányzik a TTL-böl.
( amennyiben olyan feladatokat kell elvégezni amit 2 relével meg nyomogombbal nem lehet) A hozzászólás módosítva: Jan 28, 2023
Ha a két relé egyszerre húz be, vagy az egyik húz és a másik elenged, rövid időre a tápot rövidre zárja! Célszerübb lenne, ha az egyik relé az irányt állítaná a másik kapcsolná a tápot. Minden bemeneti pontra az IC lábhoz közel 100-220nF kell.
A rajzon csak a segédérintkezők szerepelnek.
Erre én is gondoltam. Ez nem fordulhat elő, ezt akadályozza meg az IC2A és IC2B. Viszont a Te ötleted is jó, ez nekem nem jutott eszembe.
Nem akartam olyan bő lére ereszteni a leírást, így is elég hosszú lett. 5 és 12 V-os tápkocka, az erősáramú pedig sima áteresztő tranzisztoros, a végükön a szokásos 100 mikrós kondokkal.
Még egyelőre asztalon van az egész. Úgyhogy a javasolt módosításaidat könnyen el tudom végezni.
Köszönöm Mindenkinek a véleményét és itt szeretném leírni, amire nem utaltam az elején, hogy ennek az áramkörnek nem az volt a célja, hogy egy profi vezérlést valósítsak meg a legkorszerűbb eszközökkel. Hanem úgy történt, hogy a meglévő sok kacat közül mit tudok összerakni, ami még működne is és annyira nem is szeretnék rákölteni semmit. Ha így nem megy, akkor ennyi volt. Végül is, amíg nem megy a motor , addig működik is, így szerintem a kapcsolók pergésével nem lehet gond, meg hosszabb vezetékek sincsenek, amik zavarokat gyűjthetnének be. Mindenki véleményét alaposan átolvasom, aztán meglátom.hogy mit tudok még kihozni ebből a megfelelő keretek között. A hozzászólás módosítva: Jan 29, 2023
Oké, akkor ennyit tegyél meg a bemenet működésképesség érdekébe.
Ez sem fog nagyon menni, mert a bemenetek az él meredekségére reagálnak. A kondival meg ezt nagyon elhuzod és ebben az átmeneti állapontban összeszed minden elektromos szemetet a környékröl. Sajnos jo 40 éve végigzongoráztuk az egészet egy profi szerkezet fejlesztésénél.
Ha jol emlékszem végül a bemenetkre tranzisztoros billenö áramkörök kerültek, amiknek a kimenete kemény L ill H volt, ami már jelentösen tompitotta a TTL Flip Flopok érzékenységét és növelte a stabilitást. Végül a cég céláramkört rendelt a motorok vezérlésére. A hozzászólás módosítva: Jan 29, 2023
Nagyon köszönöm a javaslatodat, kipróbálom, de ehhez már több idő kell, miután meg kell bontani egy kissé a már beépített panelt.
Az biztos nem egy ilyen kapuáramkörből kialakított RS tár volt. Mert ott valóban van a bemeneti él változásra követelmény. De itt nincs ilyen.
Azok is TTL J-K meg hasonlo billenö áramkörök voltak. ( a feladat majdnem ugyanez volt). Vért izzadtunk, mert minden szerkezetben 4 motor volt, amit helyböl meg távolbol kellett volna vezérelni. Anno irtam is egy tanulmányt az ügyröl. Motorokat cserélgettük ( méregdrága, vasmentesekre stb) nem sok sikerrel. Szerencsére a 80-s évek közepére megjelentek az elsö PIC-ek, azokkal már megbizhatoan sikerült megoldani a feladatot.
A hozzászólás módosítva: Jan 29, 2023
A JK tárolók órajelére van előírás, de ez itt nem érvényes.
Nem szoktam ilyeneket írni, de a 70-es évek végén, a Tatabányai Hőerőmű I. telepének szénszállítási automatika rendszerét én terveztem, kollégáimmal gyártottuk le és én helyeztem üzembe. Mind ezt TTL rendszerrel. Úgy hogy lehet van némi fogalmam ezen áramkörök működéséről.
Azért kérdeztem eredménytelenül, hogyan is van a táp kialakitva.
Mi akkoriban elemes ( hálozatfüggetlen ) berendezésen dolgoztunk, és egy dobozban volt az egész elektronika, az akkuk, meg a 4 motor, kettö meglehetösen nagy teljesitményü). Gondolom a szállitoszalagokat nem DC kefés motorokkal hajtottátok. A hozzászólás módosítva: Jan 29, 2023
Nem, de egy ipari környezet, nem piskóta zavarjel szempontjából. Főleg egy erőműben nem az.
Volt egy trafóról és volt teljesen 2 külön tápról is. A különálló kevésbé volt érzékeny, de akkor is volt zavar.
|
Bejelentkezés
Hirdetés |












