Fórum témák
» Több friss téma |
Fórum » Elektroncső
Igen. A képen egy rádió kimenő látható, de gondolom nem hifit szeretnél építeni. Ha a rádió hálózati trafója is meg van, akkor már csak hozzá kell fogni....
Szia!
Egy erősítőt szeretnek építeni. Ha jól értem, akkor ha jobb minőséget szeretnék, akkor érdemes újat tekercselni, igaz? Szerinted mennyire rontja le a hangminőséget ez a kimenő? Meg hálózatit vadászom, ezzel a kimenővel is szerencsém volt, hogy megtaláltam neten.
Ha legalább minimálisan "élvezhető" erősítőt szeretnél építeni, ahhoz az a kimenő egy vicc, hajítsd el messzire, és vegyél egy minimum EI75-ös de inkább EI85-ös hőkezelt, 0,35-ös vasmagot. Ami a képen van az 0,5-1W-ra jó kellően borzalmas átvitellel.
Biztos hallottál már szólni régi rádiót. Ennek is olyan lesz a hangja, azaz, se túl sok mély, se túl sok magas, inkább a közép tartomány a jellemző, jó nagy torzítással, viszont tapasztalatnak megteszi. Meghallgatod egy jó hangfallal, és eldöntöd mi legyen utána. Addig felesleges fejest ugrani a kimenőmizériába, míg ki nem derül, hogy azok a csövek jók e egyáltalán.
Annyit még talán érdemes megjegyezni, hogy a régi rádiók hangminősége az alkalmazott kapcsolástechnika, és a felhasznált anyagok minőségén, milyenségén (beleértve a kimenőt is) bukott el. Letisztultabb kapcsolástechnikával sokszor lényegesen jobb eredményt lehetett elérni, mint amit a rádió saját áramkörei produkáltak.
Egy ilyesmi kis erősítő próbának kiváló, más kérdés, hogy a kis teljesítmény mihez lesz elegendő, kompromisszumra biztos lesz szükség e tekintetben is.
Akkor eg,enlőre hagyom a kimenők hajkurászását, megnézem ezekkel majd mit mutat.
Ha nem fog tetszeni, próbalkozok masik kapcsolassal. Kezdesnek jo lesz ez is. Táptrafót illetően, 2x230v + fűtés az EF86 + fűtés EL84 + EZ80 számára. A fűt minden csőhöz külön tekercsről ajánlott biztosítani? Idézet: „hogy a kis teljesítmény mihez lesz elegendő” Egy 1-2W-os gitárerősítővel, egy jó 100dB érzékenységű hangfallal, egy normál lakószobában nem nagyon lehet megmaradni.
EZ80-at szokták külön fűteni, ahogy a rajzon is látható. Ha olyan trafót sikerül szerezni amin 1 fűtőtekercs van, akkor diódával is kiváltható a cső.
A hozzászólás módosítva: Feb 7, 2023
De ilyen készülék kombináció átlagos zenehallgatónál nincs, és nem is lesz.
A hozzászólás módosítva: Feb 8, 2023
Mármint micsoda, érzékeny hangfal? Mert az van, hisz nem 80dB-es Somogyi hangszórót hallgat mindenki 200W-al
Ez a kimenő a bolgár Budapest rádióé lehet. Annak - emlékeim szerint - nem volt rossz hangja...
Udv,
A radio specifikacion70Hz-12kHz kozotti atviteli frekvencia szerepel, kerdes az, hogy ez a hangszoro miatt volt, vagy a trafo merete miatt ilyen? Esetleg valaki tud segiteni abban, higy kb mekkora kimeneti feszultseg varhato EZ80 egyeniranyito csovel 2x245 v szekunder feszultseggel?
A bejövő feszültséget megszorzod 1,41 (gyök2) és már tudod is hogy mennyinek kéne lenni az egyenirányított pufferelt egyenfesznek ..
345V várható
Ez akkor, hq felvezetokkel van az egyeniranyitas, elektroncsoves egyeniranyitasnal is ez ervenyes?
Ez igy nem igaz! EZ80 egyenirányitó miatt!
A hozzászólás módosítva: Feb 16, 2023
Félvezetőknél csökken 0,7V-al. Csőnél kérdés, hogy mennyire lepukkant példányod van?
Nem, nezd mega cső adatlapját.
Valami ilyet talaltam. Terheles fuggvenyeben valtozik az egyenfeszultseg.
Kb 30-40V fog a csövön esni terhelve.
Rossz a kérdés.
Holnap hány órát fog sütni a nap a Blahán? Sok tényezőtől függ. Esetünkben is.
Hali,
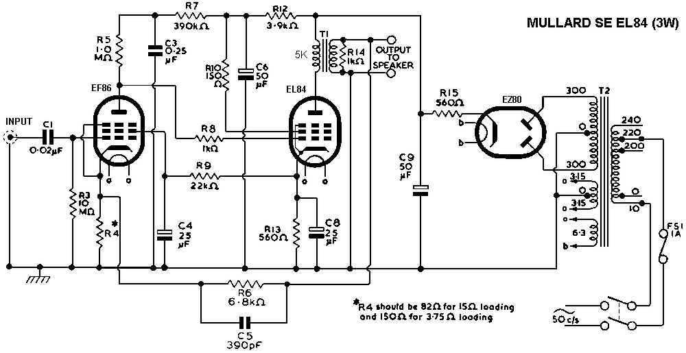
Ha van valami olyan információd, amivel tudnal segíteni a kérdés megválaszolásában, kérlek ne tartsd magadban .A megépiteni kívánt kapcsolást csatoltam. A hozzászólás módosítva: Feb 16, 2023
Jó a meglátásod és a jelleggörbe.
Ez 0 információ. Adott egy 2 x 300 V AC trafó. Nem vagyok jós.
Oke, koszi a hozzaszolast.
Elég nehéz ezt elméletben levezetni, mert van több ismeretlen tényező. Ezeknél az egyenirányító csöveknél anno a trafót szándékosan vékonyabb anódvezetékkel tekerték, hogy nagyobb legyen az Ohm-os ellenállása. Erre a csúcsáramok korlátozása miatt volt szükség, itt a katódkörben található jelentős ellenállással "helyettesítik" e trafó hiányosságát. Kérdés, hogy ennél a trafónál milyen értékű a tekercs ellenállás, és az is valószínűsíthető, hogy az alsó tekercs Rdc ellenállása kisebb, mivel kisebb átmérőn van (így rövidebb), tehát kicsit aszimmetrikus lesz a töltőáram. A fogyasztás (250V mellett) 48+5mA, az előfok 1 mA-e elhanyagolható. Itt még számolni kell a jelentős katódellenállás hatásával, mivel miatta nagyobb tápfesz kell. Meg kell építeni, az nem baj, ha nagyobb a tápfesz, ezt lehet ejteni ellenállással (némi hőfejlődés árán).
Azért ez nem ilyen egyszerű..
A hozzászólás módosítva: Feb 16, 2023
|
Bejelentkezés
Hirdetés |






.
