Fórum témák
» Több friss téma |
Én bejeztem, nem süllyedek mélyebbre ennél.
A hozzászólás módosítva: Márc 10, 2023
Hmm, 258kg! 4 ember kell a megemeléséhez, és azok is izzadni fognak rendesen, ezért cserébe adnak 4 pár fehér kesztűt is a cipeléshez. meg egy mikroszálas törlőkendőt, hogy a végén makulátlan maradjon.
400A peak. Hegesztő pajzs meg CO2 palack sajnos nem jár hozzá.
Az én egyszerű eszemmel magyarázva:
Van egy erősítőnk, amelyik 380V anódfesznél adja le az x Wattot, csatornánként. Amikor az egyiknek a terhelés miatt a feszültség változás 15-20V-tal csökken, akkor miért nem befolyásolja a másik csatorna paramétereit? Szerintem de. És ez egy nagyon egyszerű ok, amit ha orvosolunk, akkor van értelme csoda alkatrészeket tenni, de mindenhova... De ez maradjon az én téves meglátásom, nem bánom. Idézet: „Egyébként sosem gondoltam, hogy közel 70 évesen villanymérnök létemre egy dizelmotor szerelő fog kioktatni. Igaz, egyéb szempontból a hobbi szintet képviseli.” Azért csak megmutatom milyen szintet képvisel egy villamosmérnök aki felettem áll mindenben. Ez az utolsó munkád amit láttam tőled 2020. 01. 20.-án, amihez nem sikerült rendes nyákot tervezned. Engem kértél meg rá, én meg nem vállaltam. Akkor ezen vesztünk össze.
Szóval Bruno azt mondta, hogy nem nagy sávszélesség kell, hanem nagy hurokerősítés. Azt is írta, hogy nem nehéz 10 MHz sávszélességet csinálni, de minek? Azt persze nem árulta el, hogyan lehet kis sávszélesség mellett jó nagy hurokerősítést csinálni, hogy ne legyenek fázistartalék gondok. Pedig már a legelső UcD rajzán ott volt egy magasabb rendűnek elnevezett kapcsolás, ami néhány alkatrészből állt. Ezt számtalanszor megszimuláltam, de nem értettem, hogy mi ebben a jó. Mitől működik, hogy lesz ennek kis torzítása, stb. Igaz, az pwm volt, de hát az nem sokat zavar...
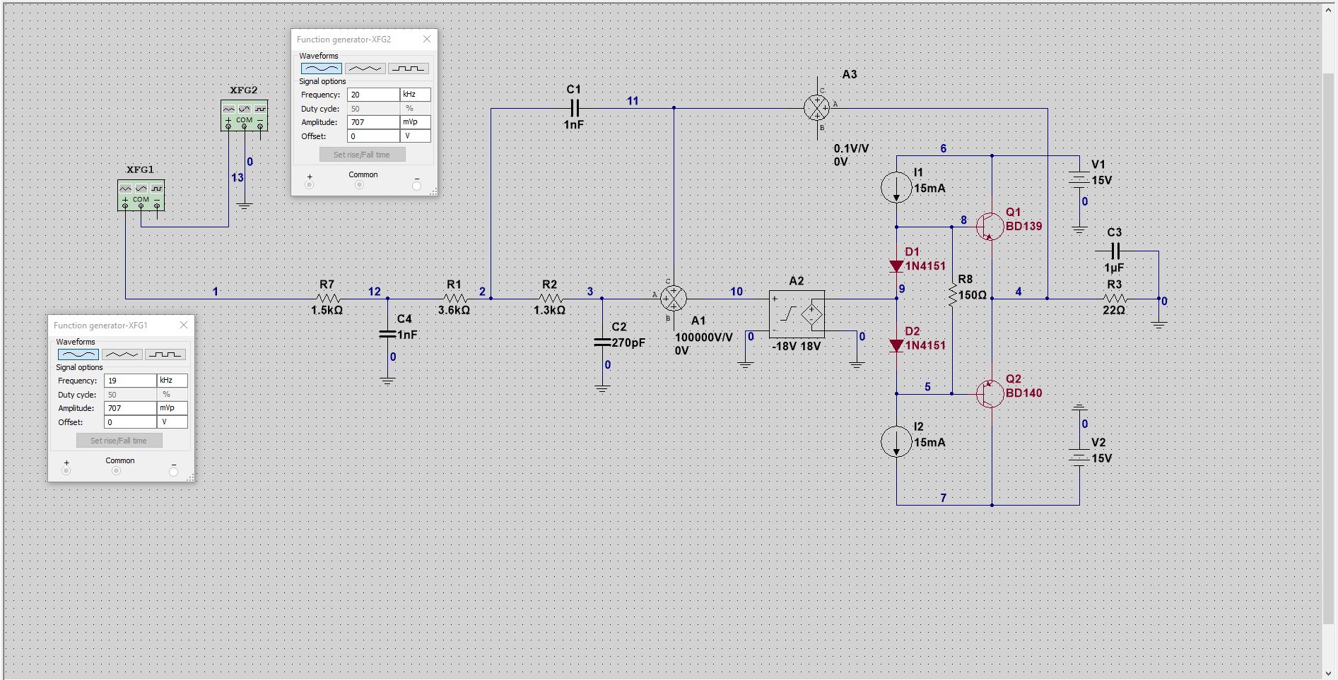
Aztán a napokban Karesz50 betett ide egy interjút Brunoval. Akkor jutott eszembe a megoldás. Úgy hívják, hogy aluláteresztő szűrő. Jobb helyeken aktívat csinálnak, ehhez kell egy db opamp, meg néhány passzív alkatrész. Tehát, egy aluláteresztő szűrő, egy db opamppal. Teljesítményt meg úgy tud a kimenetén, hogy utána kötünk egy dupla emmitterkövetőt. Meg egy kis nyugalmi áram beállító áramkört. Ezzel tulajdonképpen kész is van az áramkör a szimulációra. A BR1 képen a kapcsolási rajz látható. Ez egy harmadrendű ( vagy harmadfokú ) aluláteresztő szűrő, a Bessel függvény szerinti polinomokkal. A számolókája itt található: http://sim.okawa-denshi.jp/en/Sallen3tool.php Valami ezzel a számolókával nem stimmel, mert hiába állítom be az fc-t ( fcut- vágási frekvencia ) 50 kHZ-re, ő 82 kHz-re számolja a törésponti frekvenciát. Inkább valami más számolókát kén' keresni. Ettől még működik, meg jók az értékek, legalábbis szimuláció az előbbiek figyelembevételével, működik. Megmutatja az impulzus választ, ugrásfüggvényre a választ, Bode-t, szóval nagyon okos. Tehát, kell szimulálni egy aluláteresztő szűrőt, kicsit megtunningolva a kimenetét, azért mégis látszódjon valami. A BR1 rajzon az opamp egy szummátor ( összegző), a bemenetei +1 és -1 beállításúak, az erősítése persze paraméterezhető. Legyen mondjuk 100 ezer. Ezt azért tudja egy opamp is, nem is kell nagyon gyorsnak lennie. Utána következik egy limiter, ennek csak annyi a szerepe, hogy +/-18 V-nál ne adjon ki többet. Ezzel már egész jól ki lehet vezérelni a BD tranyókat, bár ezek nem szeretik a négyszögjelet a nagy áramok miatt. ( Ez majd később látható. ) Ezután következik a végfok. Van még egy szummátor, de az csak azért van, hogy egyrészt nulla legyen a kimeneti ellenállása, hogy meghajtsa a C1 kondit, másrészt a tizedére leosztja a kimeneti feszt, hogy az egész elrendezésnek legyen egy 10-szeres erősítése. ( Valószínű, a harmadrendű szűrőt lehetne úgy méretezni, hogy eleve 10-szeres erősítése legyen, de ez eléggé számolásigényes.) A BR2ACsweep az áramkör Bode diagramját mutatja. Látni lehet, hogy a töréspont után -60dB-lel esik a görbe. Meg azt is, hogy a töréspont nem 50 kHz. hanem 80 feletti... Az opamp ( a szummátor ) 100ezer szeres erősítésre van állítva, látni, hogy a 3-as és 11-es pont valamint a kimenet között van 100dB különbség. A BR3sin szinuszos meghajtással készült. A zöld a kimeneti fesz, a piros, meg a kék a BD tranyók kollektorárama, de a valóság tízszerese, hogy jobban kiértékelhető legyen. Bár a nyugalmi áram alig látszik, de azért ott van. BR4négyszög. Ugyanaz, mint az előbb, csak négyszögjel meghajtással. Nyilván, a viszonylag kis sávszélesség miatt nem lehetnek gyorsak a fel- lefutási meredekségek. De legalább korrekt a négyszög. A BR5négyszög1uFdal . Meg van terhelve e kimenet 1 µF-os kondival. Hát, az látszik, hogy hiába lassú ez a rendszer, ahhoz azért elég gyors, hogy 3A feletti csúcsáramok folyjanak a tranyókon. Emiatt le is kellett csökkenteni valamennyit a bemeneti feszt. Azért így nagyjából semmi változás nincs a kimeneti feszültségben. Ugyanez vonatkozik az ACsweep-re is, a Bode nagyjából ugyanolyan. BR6harmTHD. A harmónikus torzítást mutatja, 1 kHz, 10V-on. Azért elég meggyőző a -140 dB körüli érték. Ezért lényeges a nagy hurokerősítés. Egyébként, ha az 1µF-os kondi rajta van a kimeneten, nagyjából ugyanennyi. Miután a hurokerősítés nagyjából 80 kHz-ig 100dB, nem is lehet nagyobb a THD nagyobb frekvenciákon sem. A táblázatból leolvasható az egyes frekvenciaértékekhez tartozó felharmónikusok amplitudója, meg a fázishelyzetük is, ha esetleg érdekes lehet. A valóságban biztos nem lesz ennyire jó a THD, de ha 10-szer rosszabb, már az is jó... egyébként, nagyon szemléletes, hogyha a szummátor erősítését csökkentjük, akkor megy fel a THD. De még 10ezernél is nagyon jó. Tehát, lehet ellenőrizni az elméletet. BR7IMDmeghajtójel. Ez a jel kerül a rendszer bemenetére az IMD méréshez. Nagyjából 10Vp. BR8IMD. 19 és 20kHz-es jelek összegéből áll az IMD mérés. Egész jó, -130 dB alatt van minden. Az analízis 100Hz-es felbontással készült. Szóval, köszönet Brunonak... sokkal egyszerűbb, mint bármikor gondoltam. Lehet ennél még jobb is, csak az a baj, hogy így max 3-ad rendű szűrőt lehet csinálni egy opamppal. Még egy mehetne előerősítőnek, akkor 6-od rendű lehetne, de minek? PWM-ben kicsit kedvezőbb a helyzet, mert ott a kimeneti szűrő eleve egy másodrendű szűrő. Az elejével együtt lesz ötödrendű... nem véletlen van a Purify-nak olyan kis torzítása. Na, majd kiderül a napokban.
Ezt úgy hívják, hogy deszkamodell. Mintha tőled is láttam volna ilyeneket. Vagy még rondábbakat. Nem hiszem, hogy ezen vesztünk össze, de te biztos jobban emlékszel... Na és?
A hozzászólás módosítva: Márc 10, 2023
És nem adnak hozzá valami mini targoncát? Illene...
Ahhoz a zenéhez simán kellett is az az együttes. Majdnem táncra perdültem tőle, príma, minden van benne...Különösen a Bartók:Zene húros hangszerekre, ütőkre és cselesztára lakodalmas stílusban nyert nálam. Veszek ilyen apparátot, hogyér adják?
A harmad rendű szűrőd (nagy része) az összegzési pont előtt van, így nem része a huroknak.
Az ötlet lehet, hogy jó, de azért vannak fenntartásaim. Minden esetre holnap kipróbálom egy gyakorlati kapcsoláson, mondjuk az ST150-en.
1. Lehetséges, hogy még senkinek nem jutott eszébe az elmúlt 80 évben, hogy kipróbáljon egy aktív szűrőt nagy áramú kimenettel végfokként? Lehet, mert sokszor legnagyobb ötletek a legegyszerűbbek. 2. Ha leszimulálok ideális opamp-pal egy végfokot, annak -150 dB-en van a 3. harmonikusa. Tehát ez a matmod nem mutat meg semmit erről. Ismétlem, hogy ettől még lehet jó az ötlet... ki kell próbálni.
Egy szűrő egészében működik, pozitív visszacsatolással. Ha úgy lenne, ahogy te mondod, akkor nem kellene utána opamp sem és nem lehetne megvalósítani Bessel, Butterworth, stb. átviteli függvényeket. Nem lehetne csinálni mondjuk egy Csebisevet +/-1,5 dB hullámossággal, stb. De ha tudsz ilyet, rajzold le...
Egyébként, akkor mitől működik az, amit közzétettem?
Azt nem mertem mondani, hogy a harmadrendű Sallen-Key szűrőt így is fel lehet rajzolni.
Próbáld ki. Én Bruno ideáját próbáltam ki, hogy mennyire igaz, hogy egy aluláteresztő szűrő az, amivel meg lehet valósítani a marha nagy erősítést , kis sávszélességgel. Aztán lehet, hogy ő más úton jutott erre a következtetésre, tehát nem aktív szűrőt használt, hanem valami mást. De az is aluláteresztő szűrőként kell, hogy viselkedjen. Másképp hogyan? Valószínű, csak elnevezés kérdése, hogy minek is nevezzük...
Ő azt mondta, hogy nem nagy sávszélesség kell, hanem nagy erősítés. Ez világos, hiszen a nvcs csökkenti a torzításokat... nosza, lássuk. Ezt akartam kipróbálni. Egyébként meg tegyél a rajzod végére egy kondit és nézd meg mit csinál? Nem fog begerjedni? Mennyi a fázistartalék? Ezt a fázistartalék dolgot az aktív szűrők esetében nem igazán értem. Illetve nem tudom, hogy amit eddig csináltam, ide is jó e? Ezért nem írtam róla. Az mindenesetre elég elgondolkoztató, hogy egy kondit a kimenetre téve nem változik semmi... és azért a BD tranyókhoz elég komoly az 1 uF... nem igazán értem a dolgot. ( Látszik is a kollektoráramokon.) A meredek, mondjuk -60 db miatt nem is tud begerjedni? Mert már a nulla alatt van az erősítés? Szóval, ezen még agyalni kell.
Azért ezeket nagyon sokféleképpen meg lehet valósítani. Ha belekalkulálják a komplett átviteli függvénybe, hogy nincs még egy opamp, akkor miért ne? Csak ne nekem kelljen kiszámolni...
Nincs ebben semmi különösebb ötlet, mindössze eszembe jutott, hogyan lehet kis sávszélességet csinálni, jó nagy erősítés mellett. A CD játszók kimenete is ilyesmi, csak valószínű digitális. Tehát aluláteresztő szűrő.
Én inkább azt látom Bruno munkásságnak az érdemeként, hogy rájött, hogy nem a baromi nagy sávszélesség, hanem a nagy hurokerősítés a lényeg. Visszautalva a szalagos magnókra. Vagy a "szelepes" erősítőkre... Ő D osztállyal foglalkozik. Ott nincs TIM, meg hőtorzítás, helyette van késleltetési idő, holtidő, ami nagyon rontja a magasabb kivezérlés lehetőségét. Ezért gondolt arra, hogy jó nagy nvcs. És szerintem abszolút igaza van, ahogy írta: mindent kijavít.
Ennek a cuccnak mar a haza is brutalis...
És akkor a bementi és VAS fokozat külön trafós és külön stabilizátoros tápellátásról nem is beszéltél. (Pedig nagyon nem triviális még itt sem.)
A hozzászólás módosítva: Márc 10, 2023
A CD játszók kimenetén az analóg fokozatba szokás alkalmazni az aluláteresztőszűrőt, mert a DAC kimeneten ott van a mintavételezési frekvencia, erre találták ki az oversamplingot. Az alacsony torzítás egy dolog, a nagy sávszélesség azért hasznos, hogy minél kissebb legyen a fázistolás a hangfrekis sávban, ezért csináltam inkább DC-től működő nagy sávszélességű erősítőt az alacsony torzítás helyett.
A D'Agostinoban benne van, az új Mark Levinsonokban (534,536) szintén. Igaz nem külön trafóval, dehát ők sem lehetnek tökéletesek
Az aktív szűrő azért nem lehet jó, mert ezeknek úgy lesz nagy a vágási meredekségük, hogy kiemelnek. Az általad bemutatott harmadrendűnél pl. az első pólus passzív, egy sima RC tag 6dB/okt meredekséggel. Az opamp annyit emel ki, hogy átvitel a lehető leglineárisabb legyen a -3 dB-es pontig. A Butterworth-nak legkisebb a kiemelése, a Csebisevnek a legnagyobb.
Ráadásul ez pozitív visszacsatolású szűrő. A pozitív vcs. pedig növeli a torzítást. A másik gond vele, ha ezzel mondjuk 10-szeres hurokerősítést állítunk be, akkor -212 fok lesz a fázistolása egységerősítési frekvencián - és ez még csak a szűrő fázistolása. Tehát gerjedni fog.
Miért, ha nagy a fázistolás a hangfrekvenciás sávban,. az mit fog okozni? Ahogy tegnap írtam, egy magnónak, vagy egy csöves erősítőnek is nagy a fázistolása. Akkor ezek rosszak?
10-szeres zárthurkú erősítést akartam írni hurokerősítés helyett.
Ha valóban növelné a torzítást, akkor a tegnapi szimulációk mitől mutatnak olyan jó eredményeket?
Tegnap 10-szeres erősítés lett beállítva a második szummátorral és mégsem gerjed, mert azt látni lehetne. Még akkor sem, ha rajta van az 1 µF-os kondi., sőt, minden eddigi megoldásnál ( a simán visszacsatoltaknál ) jobban tolerálja a kondit. Valami más van a háttérben, amitől ez mégis működik. Ami képet feltettél, az a szűrő kimenetének a fázistolása. Az, hogy gerjed, vagy nem, nem ettől függ, hanem attól, hogy milyen fázisú jel van visszacsatolva.
Irónikus módon éppen a tér, a sztereó kép, a hanghűség romlik (amit annyira annyira szeretnek hangoztatni a csövesek), ha fázist tol az erősítő, mert nem az a jel jelenik meg a kimenetén, ami a bemenetére került és innentől kezdve hű eleve nem is lehet. A magnó, a csöves erősítő és az összes többi régi technika is műszaki értelemben véve rossz csak nézd meg a csöves torzítását, a magno és lemez jel/zaj viszonyát stb. Az, hogy valakinek valami tetszik, nem azt jelenti, hogy jó az adott eszköz.
A jel burkológörbéje változik meg, ahogy már szó volt erről a Fourier analízisnél. De én már semmiben sem vagyok biztos.
Attól mutatnak jó eredményeket, hogy az ideális alkatrészekből van megcsinálva. Az csak egy matematikai modell. Mutattam, hogy egy ideális opamnak bármilyen kicsi lehet THD-ja. Amekkora nyílthurkú erősítést állítok be olyan kicsi lesz.
Közben újra megnéztem a NAD m22 blokkvázlatát és úgy tűnik félig-meddig igazad van. Vagy inkább meddig. Ebben mintha NIC lenne... még bogarászni kell. Mindjárt bekarikázom.
Hát egy része valóban matematikai modell, de emiatt tettem bele két tranyót, különben nagyjából nulla lenne a torzítás. A BD-k meg hoznak be némi nemlinearitást. De nem is a torzítás számszerű értékei a lényeg, hanem a tendencia. Meg, hogy nem gerjed, stb.
Egy ideális opampnak egyáltalán nincs torzítása, hiszen az is csak egy matematikai modell, így nem függ semmilyen ( a valós opampokhoz képest ) tulajdonsága a nyílt hurku , vagy zárt, vagy akármilyen erősítéstől. Ezt a NAD-ot elég nehéz követni, de elmélkedek rajta. Meg kell szimulálni, mert nem tudom így értelmezni. Pláne, hogy differenciál az egész... ajaj... A hozzászólás módosítva: Márc 11, 2023
|
Bejelentkezés
Hirdetés |























