Fórum témák

» Több friss téma
Fórum » Erősítő építése elejétől a végéig
Lapozás: OK   55 / 96
(#) compozit válasza deebo hozzászólására (») Márc 11, 2023 / 1
 
Nem a csövek torzításáról volt szó, hanem a fázistolásról. És ugye a lemezekre kerülő hanganyagot először egy magnón rögzítették... és milyen jó minőségek születtek 40 évvel ezelőtt is?
Egyébként meg ami nekem tetszik, az szerintem jó. Nekem, biztos. Ha neked nem tetszik, akkor mást hallgatsz. De ugye nem akarod kijelenteni, hogy ami neked tetszik, az a jó?
A hozzászólás módosítva: Márc 11, 2023
(#) majkimester válasza compozit hozzászólására (») Márc 11, 2023 /
 
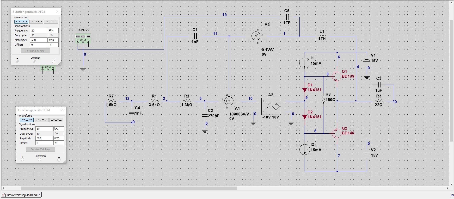
a 3-ad rendű Sallen Key szűrőnél az első fokozat passzív, ez egyértelműen a hurkon kívül van. A másik két fokozatot nem lehet egymás után tenni opamp nélkül, mert akkor egymás után kötött feszültségosztók lesznek, ezért a trükk a középső kondenzátorra a visszacsatolás. De ettől még mindhárom tag az összegzési pont előtt van. Továbbá a műveleti erősítőnek egységnyi erősítőre szokták méretezni, az általad linkel oldal is ezt teszi, nálad a középső kondira nem ez van visszacsatolva.

A BR2ACsweep-en a szűrő és az utána lévő erősítő bode diagramja van a generátortól a kimenetig. Ha külön tennéd elé egy egység erősítésű op amp-pal a szűrőt, akkor is pont ezt a bode diagramot kapnád. Próbáld ki.

Továbbá próbáld ki a hurok felbontását, nagy induktivitás beiktatásával a visszacsatolásban és nézd meg a felbontott hurok fázistolását. A szűrő a bemeneten ad 270 fokot, de ez nem része a huroknak, ezért maradhat stabil.
(#) majkimester válasza compozit hozzászólására (») Márc 11, 2023 /
 
Bruno az interjúban azt mondta, hogy korábban elképzelhetetlen volt, hogy a kimeneti másodfokú LC szűrő uránról történjen a visszacsatolás, ő megcsinálta úgy, hogy bevette a visszacsatolásba az LC szűrőt,és még beiktatott egy harmadfokú szűrést. De az nem mondta, hogy ez is alul áteresztő. Nem is lehet. Ha kimeneti LC előttről megy a visszacsatolás, akkor annak a vivő frekvencián egy pozitív visszacsatolást kell adnia. Ha beteszünk a körbe a kimeneti LC-t, ami levágja pont a vivő frekvenciát, akkor utána a visszacsatolásban pont ezt kell kompenzálni, kiemeléssel. Tehát egy olyan szűrő kell a visszacsatolásba, ami az alsó frekvencia tartományban x db- csillapít, de lineárisan, a magas tartományt meg átenged. Így jön ki a matek. A két szűrő eredőjének meg kell egyezni azzal amit a LC előtti visszacsatolás adott.
A hozzászólás módosítva: Márc 11, 2023
(#) Karesz 50 válasza majkimester hozzászólására (») Márc 11, 2023 /
 
Én úgy tudom, hogy a negatív visszacsatolású aktív szűrőknél kell pontosan egyet erősítenie az opampnak. Ha egynél nagyobb gerjed, ha egynél kisebb megváltozik a szűrő meredeksége.
Emiatt használnak inkább pozitív visszacsatolású szűrőt, mert ez kevésbé érzékeny arra, hogy mekkora a nyílthurkú erősítése - csak lehetőleg elég nagy legyen.

Közben látom, hogy talán arra gondoltál, hogy a teljes szűrőnek legyen egységnyi a zárthurkú erősítése.
A hozzászólás módosítva: Márc 11, 2023
(#) compozit válasza majkimester hozzászólására (») Márc 11, 2023 /
 
Az UcD egész máshogy működik, mint azok végfokok, amik a szűrő előttről vannak visszacsatolva. Az UcD a fázistolás elve alapján megy, a szűrő előttieknél a szűrőnek semmi köze a szabályozókörhöz. Ezek többnyire hiszterézisesek, vagy fixfrekvenciájúak.

De, nem sokára kiderítem.
(#) majkimester válasza Karesz 50 hozzászólására (») Márc 11, 2023 / 1
 
Csak azt akartam írni, hogy a méretező oldal, amivel compozit számolt egység erősítésű opamp-pal méretez, de a kapcsolásban nem egység erősítésről történik a visszacsatolás. Tehát nem a méretezésnek megfelelően fog működni.
(#) compozit válasza majkimester hozzászólására (») Márc 11, 2023 /
 
Az igaz, hogy a hurkon kívül van az első szűrő, de a következő fokozat úgy van méretezve, hogy az egész adjon egy 3-ad fokú elrendezést.
Igen, ez egy egységnyi negatív visszacsatolással ellátott áramkör. ( Ha kihagyod a kondikat, egyből látszik ) Szűrő a kondik miatt lesz belőle. Nekem, ez az egységnyi nem volt elég, nekem 10-szeres erősítés kellett. Tehát, a kimeneten valóban 10-szeres a bemenethez képest az erősítés, de a visszavezetés csak egyszeres, hiszen benne van a második szummátor a 0,1-szeres erősítéssel. Tehát, így alakul ki a szűrő szempontjából továbbra is egyszeres erősítés.

" Továbbá próbáld ki a hurok felbontását, nagy induktivitás beiktatásával a visszacsatolásban és nézd meg a felbontott hurok fázistolását. A szűrő a bemeneten ad 270 fokot, de ez nem része a huroknak, ezért maradhat stabil."

Ezt rajzold le, mert egyenlőre ezt nem tudom, hogyan lehet.
(#) compozit válasza majkimester hozzászólására (») Márc 11, 2023 /
 
Tévedsz, kijavítottam az eddigi 10-szeres erősítést 1-re. Minden ugyanaz, a töréspont is 82 kHz, mint eddig. Tehát vagy rossz a számolóka, vagy valami más baj van. De miért nem szimulálod meg?
(#) Karesz 50 hozzászólása Márc 11, 2023 /
 
A Titze-Schenk könyv külön fejezetet szentel az aktív szűrők működésének és méretezésének leírására. Szerintem ezen teljesen felesleges vitatkozni, el kell olvasni.
(#) Ge Lee válasza deebo hozzászólására (») Márc 11, 2023 1 / 1
 
Nem azzal van megint a baj hogy összevissza beszélsz, hanem hogy ezt ténynek állítod be. Az enyém tol 20kHz-en kb. 16 fokot. És? Mérd meg nyugodtan, hogy ehhez képest a dobozod mennyit tol. Meg mennyit torzít. Meg leszel lepve. De az élethű...
A dolog meg nem tetszés meg nem tetszés kérdése, ez csak a te tévképzeteidben létezik. Ha két adott eszközről egyöntetűen mindenki ugyanúgy nyilatkozik, akkor az nem ezotéria, meg hit.
(#) compozit válasza Karesz 50 hozzászólására (») Márc 11, 2023 /
 
És nem akarnál egy idevaló szűrőt méretezni? Mondjuk fc=50kHz-re.
(#) Karesz 50 válasza compozit hozzászólására (») Márc 11, 2023 /
 
Ma reggel hétóraötvenhétperckor tettem ki egy harmadrendű, 50 kHz-es (-3dB), Sallen-Key szűrőt. Még egyet kérsz?
(#) compozit válasza Karesz 50 hozzászólására (») Márc 11, 2023 /
 
Elsiklottam felette. Olyan nincs, amiben csak egy opamp van? Hol találom a számolókáját?
(#) majkimester válasza compozit hozzászólására (») Márc 11, 2023 /
 
Idézet:
„Ezt rajzold le, mert egyenlőre ezt nem tudom, hogyan lehet.”


a 47 oldalon még tudtad miről szól:
Idézet:
„Az induktivitásos módszert én a Karesztől lestem el. Nagyon ötletes.”


Bővebben: Link

Az első módszerre gondoltam. A generátorod helyett tegyél be egy generátorral megegyező ellenállást. A visszacsatolásba a kimenetről tegyél be egy 1TH induktivitást, és utána egy 1TF kondin keresztül tápláld meg a visszacsatolást.
Nézzük az így beitatott generátorhoz képest a kimenet bode diagramját.
(#) majkimester válasza compozit hozzászólására (») Márc 11, 2023 /
 
Igen, ebben tévedtem, tényleg egység erősítésről megy a visszacsatolás a fenti összegzőről.
(#) compozit válasza majkimester hozzászólására (») Márc 11, 2023 /
 
Itt van. Te mit szűrsz le ezekből?
(#) compozit válasza majkimester hozzászólására (») Márc 11, 2023 /
 
Ne zavarjon a dolog... itt senki sem olvas el semmit figyelmesen... emiatt én csuklózom.
(#) Karesz 50 válasza compozit hozzászólására (») Márc 11, 2023 /
 
Ha jól sikerült becsomagolnom, akkor itt van.
(#) compozit válasza Karesz 50 hozzászólására (») Márc 11, 2023 /
 
Run time error-ral kilép. Annyira nem érdekes, majd keresek valami jobbat.
(#) majkimester válasza compozit hozzászólására (») Márc 11, 2023 /
 
Én azt vonom le, amit állítottam is, hogy a szűrő nincs benne a hurokban, és a szűrő visszacsatolása miatt csak minimálisan befolyásolja a hurok amplitúdó és fázismenetét.

Van egy invertáló erősítőd negatív visszacsatolással, aminél felbontottad a hurkot, azaz a fázistolás 180 fokról indul, és ettől az összegző elé kapcsolt harmadfokú szűrő visszacsatolása miatt, annak töréspontja körül a fázis menetet maximum +-30 fok körül alakul. Ha egy harmadfokú szűrő lenne a hurokban az a kezdeti 180 fokos fázistoláshoz képest a töréspont felett elmenne +270 fokig (lásd melléklet). És az egész gerjedne.

Ha kivennéd C1, C2 és C3-at akkor teljesen lineáris frekvencia és fázismenetet kapnál, mert az összegződ egy ideális erősítő.
(#) compozit válasza compozit hozzászólására (») Márc 11, 2023 /
 
Az a baj, hogy amit reggel feltettél, az vagy egy Butterworth, vagy egy Chebisev szűrő. Ezeknek látszólag egyenes a frekvenciamenetük a töréspontig ( illetve a Chebisec hullámos ), de az impulzusválaszuk már komoly lengéseket végeznek. Csak a Bessel jó erre a célra.
Amit küldtél, annak 0,002dB a kiemelése a töréspont előtt. Ettől még komoly belengéseket végez négyszögjelre.
Tehát, egy Bessel szűrő kellene. Esetleg lehet, hogy érdemes lenne kettőt sorbakötni. Ekkor hatodrendű lenne, de a fázistolása jóval kisebb lenne. ( Ha már állítólag annyit számít a fázistolás. )
Egyébként meg ezt az egészet néhány kondi különbözteti meg egy erősítőtől. Ott van a 10-es erősítés, ha úgy tetszik lehet betenni egy ellenállásosztót, akkor már teljesen olyan, mint egy nem invertáló erősítő.
(#) compozit válasza majkimester hozzászólására (») Márc 11, 2023 /
 
Hát nem mondtál újdonságot.
(#) majkimester válasza compozit hozzászólására (») Márc 11, 2023 /
 
Pedig szerintem igen. Ezt írtad korábban:
Idézet:
„Én úgy gondolom, az egész erősítőt úgy kell elképzelni, mint egy aktív szűrőt.”

Amit ehelyett csináltál az egy generator -> harmadrendű szűrő -> ideális alkatrészekből felépített végfok egymás után. Nem maga a végfok az aktív szűrő. És mivel az erősítő nem valós alkatrészekből van szimulálva, természetesen nagyon jó lett.
(#) compozit válasza majkimester hozzászólására (») Márc 11, 2023 /
 
Csak azt tudom válaszolni, amit Karesznak is. Egyetlen ideális modell van benne, ez egy összegző. A teljesítményerősítésre betettem két BD tranyót, hogy legyen benne némi nemlinearitás is. Tehát egyáltalán nem igaz a feltevésed.
Nem értetted a szimuláció lényegét. Nem az volt a cél, hogy milyen jó lesz, hanem az, hogy a kis sávszélesség mellett tudjak nagy erősítést csinálni. Ezt mondta Bruno és ezt próbálom megvalósítani. A kis THD, meg stabil működés az ennek az elvnek a következménye. Nyilván, kívülről nagyon könnyű kifogásolni bármit, de neked is áll a zászló, ha érdekel, akkor próbáld ki. Mondjuk egy ST150-nel. De sokkal könnyebb valamit ledegradálni, leócsárolni, mint tevékenyen beleszólni. Már az erősítésre való hozzászólásodból is kiderült, hogy nem a megértése a célod, hanem az, hogy mibe lehet belekötni. Minden napra jut egy ilyen... Karesz ugyanezt tette... Hiszen valami olyat láttok, ami eddig még nem volt a becses szemetek előtt... Van ez így. Biztosan nem fogod kipróbálni, hiszen a duma sokkal egyszerűbb. Karesz azt mondta, hogy kipróbálja. Esetleg nem csatlakozol hozzá? ( Ő sem fogja kipróbálni, hiszen mit tesz, ha kiderül, hogy működik? Sutba dobja az eddig évek alatt felépített eszméit? Á, dehogy. Ugyanott folytatja, ahol eddig tartott. )
(#) Karesz 50 válasza compozit hozzászólására (») Márc 11, 2023 /
 
Mond már meg mi akadálya van annak, hogy te próbáld ki az ST150-ben?
Reggel megmutattam, hogy be fog gerjedni, tehát nem töltöm ezzel az időt feleslegesen.
Ha működik kiteszed a szimulációt, hogy itt van, nem gerjed és ennyivel meg ennyivel kisebb lett a THD.
Pont.
(#) compozit válasza Karesz 50 hozzászólására (») Márc 11, 2023 /
 
Elég, ha én tudom, hogy mitől működik. Egyrészt, az nem érdekel, hogy te tudod, vagy nem. Másrészt te azt írtad, hogy kipróbálod az ST150-nel. Harmadrészt engem nem az analóg érdekel, hanem a pwm. Ez az analóg csak arra volt jó, hogy megértsek néhány dolgot. Egy kis elméletet. Ennyi.
(#) Karesz 50 hozzászólása Márc 11, 2023 /
 
Más. Már két napja írni szeretnék a következőkről, de mással foglalkozunk.
Sokszor szó volt már róla, hogy az invertáló kapcsolás jobban szól valami miatt a nem-invertálónál.
Kérdés, hogy ez csak kuruc legenda, vagy valami valóság alapja is?
Miben különbözik a soros feszültség visszacsatolás a párhuzamostól?

Az volt (nálam) a közhiedelem, hogy nem-invertáló kapcsolásnál nincs benne a visszacsatoló hurokban a bemeneti fokozat. Katt-tól tanultam és el is hittem és talán sok mindenkivel el is hitettük. Újra előástam az alapokat, hogy is lehetne ennek utánajárni és melyiknek mik az előnyei és hátrányai, a másikkal szemben.

Arra gondoltam, a legegyszerűbb és legszemléletesebb módja, ha elkezdek melegíteni (elméletben és a szimulációkban) egy-egy tranzisztort. Van ugyan "temperatura sweep" a CM-ben, de ez semmi mást nem mutat csak, hogy mekkora drift lesz a kimeneten ha az összes tranzisztort x Celsius fokkal melegítem/hűtöm.

Ha benne van a bemeneti fokozat a zárthurokban, nyilván Av=Au/1+(B*Au)-szeresen erősíti fel, ha nincs, akkor a nyílthurkú erősítés mértékében (Au-szeresére).
Nem kell "felvágnunk a hurkot" ahhoz, hogy lássuk a nyílthurkú erősítést. Elég megnézni mekkora a feszültség a diff erősítő inv/noninv bemenetén. Ki kell vonni "in"-ből "fb"-t.
Látjuk az összes minket érdeklő erősítés mértékét (a frekvencia függvényében) a Bode-ból:
Nyílhurok, zárthurok, hurokerősítés.

Kinulláztam a kimeneten feszültség driftet. Első körben ezt nézzük meg és érdekességképpen egy "temperatura sweep"-et. 10 fokkal melegítem a tranzisztorokat, kimeneti fesz. drift 38 mV.
(#) majkimester válasza compozit hozzászólására (») Márc 11, 2023 / 1
 
Pont az az ideális model látszik a felnyitott hurok esetén. A hurokban az erősítésed még 50Mhz-nél is ugyanakkora mint DC-ben, egy valós műveleti erősítő nem így viselkedik, 10..100Hz körül már ott lesz egy töréspont. De ez az ideális modell arra pont jó, hogy te is meglásd, hogy az erősítő elé rakott szűrővel nem korlátozod egyáltalán annak a sávszélességét. Sem az előremenő sem a visszacsatoló ágban.
Sajnálom, hogy te ezt nem konstruktív hozzászólásnak vetted, pedig én annak szántam. Felhívni a kapcsolás gyengeségeire a figyelmet. És ez nem leócsárolás, hanem egy vita. Én úgy gondolom, hogy amit összeraktál kapcsolás az nem éri el azt a célt, amit kitűztél.


Jó lenne már tényleg technikai oldalról megközelíteni amit írok. Ez egy szakmai fórum, és én és sokan mások s szakmai eszmecserékért járnak ide, nem valós vagy vélt sérelmek megvitatásáért. Tegyük félre ami a héten kettőtök között történt és koncentráljunk a topik valódi témájára.
(#) Karesz 50 válasza Karesz 50 hozzászólására (») Márc 11, 2023 /
 
Ha feszültség-generátorokat szúrok be minden tranzisztor bázisa elé és emittere után, az ugyanaz, mintha melegíteném az adott tranzisztort. Ha nem így van akkor ez szimulációs hiba és félrevezetek mindenkit, magamat is beleértve. Elvileg mindegy kell legyen, hogy a bázissal, vagy emitterrel soros feszültség-generátor feszültségét változtatom. Ha mindegy, a másikat most nem is piszkálom.

Először Q1-et "melegítem" 10 fokkal, V4=22 mV. A kimeneti DC szint 197 mV lesz. Azért nem 220 mV. mert Rd degeneráló ellenálláson is folyik némi áram. Tehát Q1 benne van a hurokban.
Ugyanez történik ha Q2-t "melegítem, tehát ez is benne van hurokban.
(#) compozit válasza majkimester hozzászólására (») Márc 11, 2023 /
 
Koncetráljatok. Én nem fogom megakadályozni.
Következő: »»   55 / 96
Bejelentkezés

Belépés

Hirdetés
XDT.hu
Az oldalon sütiket használunk a helyes működéshez. Bővebb információt az adatvédelmi szabályzatban olvashatsz. Megértettem