Fórum témák

» Több friss téma
Fórum » Erősítő mindig és mindig
Mielőtt kérdezel, a következő két dolgot ellenőrizd! I. A helyes tápfeszültségek megléte. II. A kimeneten van-e egyenfeszültség. Élesztés.
Lapozás: OK   2450 / 2567
(#) vladcepes válasza tothbela hozzászólására (») Márc 9, 2023 /
 
Köszönöm!
Akkor egyenlőre hanyagolom? , láttam egy két videót hogy kondenzátort rak a hangszóróhoz, aztán olvastam ilyet is olyat is a hozzászólásokba.
(#) Tomi94 válasza vladcepes hozzászólására (») Márc 9, 2023 /
 
Szia!

Nem egészen egyértelmű számomra, hogy a mély hangot "ha már, akkor már..." alapon növelnéd, vagy kevesebb lett az átalakítás után. Ha az utóbbi, akkor simán lehetséges, hogy az eredeti analóg panel tartalmazott valamilyen gyárilag beépített korrekciót, a valószínűleg nem túl nagy méretű hangszóróknak rásegítésképpen.
(#) vladcepes válasza Tomi94 hozzászólására (») Márc 9, 2023 /
 
Szia!
Igen úgy van ahogy írtad, a gyári panelon van egy gomb amivel egy kicsit kiemelte a basszust, de az pont elég volt egy ilyen kis hangszóróhoz. A hangszóró doboza egyenlőre megmaradt. Ha pont ugyan ennyit elérnék valamilyen változtatással az pont elég lenne. Vannak videók youtuben ,hogy sorba kötve egy kondenzátorral meg emeli a basszust, a hozzászólásokban van aki írja hogy de jó, aztán van aki írja hogy ne próbáld meg mert (károsítja a hangszórót-vagy valami ilyesmi).
(#) Tomi94 válasza vladcepes hozzászólására (») Márc 10, 2023 /
 
A sorba kötött kondival a mélyeket pont vágni fogja.

Párhuzamos kondival elvileg lehet mélyebb tónusú hangot (igazából magas-vágást, ami nem ugyanaz, legfeljebb hasonló benyomást kelt) elérni, de egy teljesítményfokozat kimenetén ez nem jó megoldás. Annak ugyanis kicsi a kimenő ellenállása, így csak annyit érsz el, hogy feleslegesen terheled pluszban az erősítőt, de nincs ott egy soros ellenállás, amin a magasabb frekvenciás komponensek árama érdemben feszültséget ejtene.

Ez a módszer még a teljesítményfokozat előtt válhat be. (Pl. a hangerő potméter és a végfok bemenete közti RC-tagként.) De egy ilyen "minden egy IC-ben" modulnál nehéz megvalósítani.

Végső soron, lehet hogy a legjobban azzal járnál, ha a BT modul kimenetét bekötnéd az eredeti analóg panelra (esetleg leosztással). Vagy egy vonalkimenetes BT modult használni helyette (keress rá az XY-WRBT modulra, én több retró rádiós magnóba építettem be olyat).
(#) Tomi94 hozzászólása Márc 10, 2023 /
 
Másrészt közben én is szeretnék feltenni egy elméleti, és valószínűleg nagyon is "kezdő" kérdést. Mégpedig, hogyan is jön ki egy erősítő kimeneti teljesítménye...?

Nyilván az megvan, hogy P=U^2/R, és hogy ezt csak szinuszos állandó vezérlésre lehet viszonylag egyszerűen alkalmazni. De úgy sem jön ki, amit adatlapokban meg kész berendezések rajza alapján a gyakorlatban látok..

Pl. vegyük az aránylag ismert LM1875-ös IC-t, aminek az adatlapi adatát csatoltam.
Na most, ±25 V-ra nekem az alábbi számítás jön ki:

A kimenő szinusz csúcsai maximum +25V, ill. -25V lesznek. Ebből az effektív érték egy osztással 17,68Veff. Ez már a 8 ohmos terheléssel is 39W-ot eredményez, nem a megadott 20-at. A 4 ohmról, vagy a maximális feszültségre megadott értékről nem is beszélve.

Nyilván a másik limit a leadható áramerősség (ill. melegedés). De ha a tápegység teljesítménye korlátoz, annak egy adatlapban nem kéne megjelennie. Ha meg az IC kimeneti tranzisztorai nem bírnának el 2x25V-hoz és 4 ohm-hoz tartozó áramerősséggel, akkor nem ekkora feszültségre / terhelésre illene specifikálni..

Hasonló jelenséggel találkoztam más adatlapok esetében (pl. STK IC-k) is. Sejtem, hogy teljesen rail-to-rail módon nem is tudnak ezek működni, de mondjuk 1-2V eltérést érzek reálisnak ebből adódóan.
(#) Ge Lee válasza Tomi94 hozzászólására (») Márc 10, 2023 /
 
Ezt csak saccolgatni lehet, hogy valójában mennyi jön ki belőle azt meg csak mérni. Nem tudod hogy adott tápfesz mellett pontosan meddig lehet kivezérelni, azt meg pláne nem tudod, hogy az adott tápegységed mekkora feszültségeséssel fogja tudni kiszolgálni. Az adatlapok jó része meg elméleti adatokat ad meg, vagy eleve ideális tápegységgel, esetleg terhelés nélkül kalkulál, mert az jobban mutat az adatlapon.
(#) reloop válasza Tomi94 hozzászólására (») Márc 10, 2023 /
 
Szia! Az LM1875 adatlap tényleg elég szűkszavú a kérdésben. Az LM3886 ezzel szemben megadja 4 és 8 Ω-ra a clippelési feszültséget méghozzá tápoldalanként külön. Általános esetben ebben a teljesítménykategóriában 8 Ω-on 3 V-nak, 4 Ω-on 5 V-nak véve a maradékfeszültséget (ennyire képes megközelíteni a kimenet a tápfeszültséget a kivezérlési csúcsnál) nem tévedünk nagyot a számítás során.
Más topológiáknál a maradékfeszültség a 6-10 V-ot is elérheti, az STK IC-kre is a magas érték jellemző. Ez részben a topológiából, részben a felhasznált félvezetők ON állapotba juttatásához szükséges vezérlő feszültségből jön ki, értem ezalatt a gate-source, vagy bázis-emitter feszültséget, illetve a szaturációt.
Mint a kolléga említette, összedobunk egy alapkapcsolást és megmérjük - ennél egyszerűbben és pontosabban nem jutunk eredményre. A gyártás szórása miatt vannak az adatlapban a tájékoztató jellegű adatok, a tápfeszültség, a terhelő impedancia és a teljesítmény összefüggéséről.
(#) Tomi94 válasza reloop hozzászólására (») Márc 10, 2023 /
 
Köszönöm a részletes választ!
Igazából nem egy most aktuális méretezési kérdés ez részemről, csak tegnap le akartam ellenőrizni egy hangváltóban levő kondi értékét (kevésnek éreztem a 16V-os kondit egy 15W-os hangdobozban, de jónak tűnik az is a számítás szerint), és utána továbbra is kételkedtem a kapott eredményben. Inkább csak idegesített a lehetősége, hogy valami ilyen egyszerű dologban elvi hibát vétek..
(#) Suba53 válasza Tomi94 hozzászólására (») Márc 10, 2023 /
 
Van egy képlet, amivel elég jól meg lehet mondani, hogy adott tápfeszültségről adott terhelés mellett mekkora a maximális kivehető teljesítmény abban az esetben ha a szinusz csúcstól csúcsig torzítatlanul eléri a tápfeszt, és még nem veri be a fejét.

Ez a következő: Pki = U²/8xRt. Ahol az U a tápfeszültség, szimmetrikus tápnál a negatívtól a pozitívig. Rt pedig a terhelés ohmban.

Pl: 12V-os táp esetén egy 4 ohmos terhelésen 4,5W vehető ki.

De ez csak egy elméleti érték, tiszta szinusz jelre, amivel meg tudod saccolni, hogy nagyjából mire számíthatsz. Általában az erősítők kimenete nem vezérelhető ki táptól tápig.

De ha tudod, mert mondjuk szkópon látod, a torzítatlan szinusznak csúcstól csúcsig a feszültségét, akkor adott terhelésre a számolt teljesítményt pontosan megadja.
A hozzászólás módosítva: Márc 10, 2023
(#) subwoofer220 hozzászólása Márc 10, 2023 /
 
Sziasztok! Adott egy Sony TA-F420 erősítő,aminek a potmétere széttört. Sajnos javíthatatlan, valamint egyedi értékű 2x120KOhm. Lehetne 100KOhm-os potméterrel helyettesíteni? Rámértem, de igazából csak 105KOhm-os. Előre is hálásan köszönöm a segítséget!!
(#) Régi motoros válasza subwoofer220 hozzászólására (») Márc 10, 2023 /
 
Éppen azt nem írtad, hogy mit szabályoz, de nem hinném, hogy nagy gond lenne az eltérésből.
Potiknál általában az osztásarány a lényeg, kipróbálhatod a 100k-t nyugodtan.
Ha nem vagy biztos magadban, esetleg sorba köthetsz az egyik lábával még egy 20k-s ellenállást.
(#) reloop válasza subwoofer220 hozzászólására (») Márc 10, 2023 /
 
Szia! A 100k teljesen megfelel, egy műveleti erősítő kimenetére van kötve ami ettől jóval kisebb ellenállású potival is elbír. A service manual-ban középleágazásos potenciométert látok, ezt figyelembe vetted?
A hozzászólás módosítva: Márc 10, 2023
(#) subwoofer220 válasza subwoofer220 hozzászólására (») Márc 10, 2023 /
 
De lehet nem is lehet helyettesíteni akármivel?! Hiszen a potméternek fél állásban van egy kivezetése. Mi célt szolgál?
(#) subwoofer220 válasza reloop hozzászólására (») Márc 10, 2023 /
 
Szia! Nem,ez volt a második kérdésem. Itt teljesen kiakadtam ahogy megláttam..
A hozzászólás módosítva: Márc 10, 2023
(#) reloop válasza subwoofer220 hozzászólására (») Márc 10, 2023 /
 
A középkivezetés a loudness funkcióhoz szükséges. Ha lemondasz erről a szolgáltatásról, akkor logaritmikus potit tegyél bele!
(#) Régi motoros válasza subwoofer220 hozzászólására (») Márc 10, 2023 /
 
Ha jól látom a középleágazás fix, ebben az esetben könnyű dolgod van, mert két fix 60kΩ
(na jó, legyen 47+10kΩ) értékű ellenállással kiválthatod.
A hozzászólás módosítva: Márc 10, 2023
(#) subwoofer220 válasza reloop hozzászólására (») Márc 10, 2023 /
 
Egy ilyen akkor megfelel?
Bővebben: Link
Raktam fel hírdetést,hátha valakinek van bontásból sony potija,de ha nincs más,akkor le kell hogy mondjak a loudness-ről. Köszönöm a segítséged!
(#) reloop válasza subwoofer220 hozzászólására (») Márc 10, 2023 /
 
Sztereó poti lenne a helyes link.
(#) tothbela válasza Régi motoros hozzászólására (») Márc 11, 2023 / 1
 
Sajnos nem elég, mert a poti leágazására csatlakozik egy hálózat az előrősítő kimenetéről. Így gyakorlatilag a elágazás előtt egy előhangszínelt jel van, a elágazás felett pedig fokozatosan megszűnik ez a hangszínelés ahogy közelít a felső végálláshoz a poti.
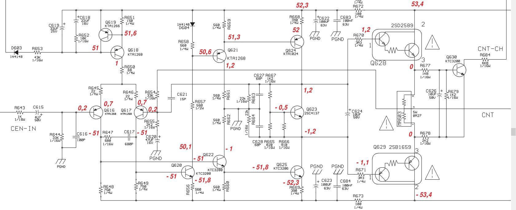
(#) morgo hozzászólása Márc 11, 2023 /
 
Sziasztok!
Egy Thomson erősítőben cseréltem egy hibás csatona végtranzisztorait, egy bázisellenállást és az 5W-os ellenállásokat. Más hibás alkatrészt nem találtam. Az eredeti Darlingtonok helyett TIP122/127 került bele, 0,39 ohm helyett 0,33 ohmos ellenállások.
100 W-os izzón keresztül kapja a hálózati feszültséget. Bekapcsoláskor az izzó egy rövid időre felvillan, majd elhalványodik. Eddig renben van. Kattan egy relé, tápot ad az erősítőre, majd kb. 6-7 másodperc múlva az izzó fokozatosan elkezd világítani, a rajztól eltérően(53,4 V) helyett 43 V-os pufferfeszültség bezuhan 20-22 V-ra, a végfok túláramvédelme ejti a relét, az erősítő kikapcsol. A kimeneti DC szint bekapcsoláskor leng egy kicsit, aztán beáll 40 mV környékére, és így marad kikapcsolásig. Táphibára nem gyanakszom, a többi 5 csatorna rendesen üzemel.
Az viszont érdekes, hogy külső +-22 V-ról szépen működik, semmi nem melegszik, a feszültségek rendben vannak, órákon keresztül szépen szólt.
Ellenállások, diódák, tranzisztorok jók. Kondenzátorok is jóknak tűnnek. Mi okozhatja a problémát?
A rajzon feltüntetett feszültségek a service manuálban szerepelnek, de a tápban is csak 50 V-os elkók vannak gyári trutyival rögzítve.
A hozzászólás módosítva: Márc 11, 2023

Thomson.jpg
    
(#) reloop válasza morgo hozzászólására (») Márc 11, 2023 /
 
Szia! A kézenfekvő ok, magasabb tápfeszültségen melegszik annyit az erősen alulméretezett végtranzisztor a nyugalmi áramtól, hogy megfut. Ezen az R667 (1k2) ellenállásra párhuzamosan ráültetett másik ellenállással (100-220k) lehet segíteni. A végtranzisztor emitterek között 3-8 mV-nak kellene esni hideg állapotban. Jelentése: 5 mV/(0,33 Ω+0,33 Ω)=7,5 mA.
Mérd meg mennyi most a nyugalmi áram! Ha az emitterek között több mint 15 mV-ot észlelsz bekapcsoláskor, akkor feltétlen szükséges a beavatkozás.
Nem zárható ki a gerjedés sem, ez főleg akkor valószínű, ha a korábbi végtranzisztorok nem túlterheléstől mentek tönkre. Szkóp kimutatja.
(#) morgo válasza reloop hozzászólására (») Márc 12, 2023 /
 
Szia Reloop!
További mérések majd valamikor jövő héten lesznek aktuálisak. Idióta módon izzó nélkül rápróbáltam, a végtranyók a Q623 meg egy 3,3 ohmos ellenállás el is füstöltek szinte azonnal.
Amint lesz alkatrész, a javasolt lépésekkel kezdek. Majd írok a fejleményekről. Köszi!
(#) mcc válasza morgo hozzászólására (») Márc 12, 2023 /
 
Én elsőre R666-ot venném ki. Úgy valószínűleg simán fog indulni. Utána az ellenállás helyére egy 10k-s trimmer, és szép lassan csökkenteni az értékét, közben mérni az emitter ellenállásokon.
(#) vladcepes válasza Tomi94 hozzászólására (») Márc 12, 2023 /
 
Köszönöm! Megnézem ezt a XY-WRBT-t.
(#) gabesz2011 hozzászólása Márc 14, 2023 /
 
Sziasztok!
Jól gondolom, a tl082 6-os lábánál lévő 2db zg5,6 dióda a kimenő teljesítmény korlátozás miatt került a visszacsatolásba? Mi tortenne ha spontán kihagynám vagy nagyobb kerülne a helyére?
(#) tothbela válasza gabesz2011 hozzászólására (») Márc 14, 2023 /
 
Nem. Nincs köze a teljesítmény korlátozásához. Elméletileg nem is kellene, de régebben voltak olyan műveleti erősítők, amelyek túl nagy bemeneti feszültség hatására megbolondultak. Szerintem a TL082 már nem csinálja ezt, de nem vennék rá mérget.
(#) Atilla001 hozzászólása Márc 15, 2023 /
 
Üdv!
Remélem jó helyen kérdezek és nem zavarok.
Adott egy VideoLogic Sirocco Crossfire PC hangfalszett.

https://sg.hu/cikkek/it-tech/10835/videologic-sirocco-crossfire

Igen régen vetem és hallok súgást (bemenet nélkül is de ez nem zavaró) és játék közben egy bizonyos hangerő fölött belezúg a VGA amikor terhelve van alaplapi hangkártyán.
Ez egy 12.gen B660 gaming alaplap. SoundBlaster X-Fi USB hangkártyán is hallható csak nagyobb hangerőn.
Ezért gondoltam, ki kellene cserélni a kondenzátorokat.
A paraméterek:
NOVER 6x25V 4700µF 18x36.5mm
NOVER 12x40V 100µF 8.5x12mm
NOVER 6x40V 4,7µF 5.4x11mm

A kérdésem az lenne, érdemes e kicserélni a fenti gondok miatt? (mondjuk kora alapján) Ha igen milyen kondi márka javasolt, honnan rendelhetném?
Én, nem tagadom Alin nézegettem, 40V-os helyett 50V-osat találtam. Gondot okozhat e a feszültség és a minőség?

A NERVO kondik igen borsosnak tűnnek. Ha nem szentségtörés ilyet mondani 5-10e-be ha beleférnem a pakk az jó lenne.

Köszönöm a türelmet és a szakértést. Attila
A hozzászólás módosítva: Márc 15, 2023
(#) reloop válasza Atilla001 hozzászólására (») Márc 17, 2023 /
 
Üdv! Meg kéne mérned, vagy méretned szúrópróba szerűen pár kondit. Számtalanszor kezdődnek úgy hozzászólások: - Lecseréltem az összes kondenzátort és semmi...
(#) Atilla001 válasza reloop hozzászólására (») Márc 17, 2023 /
 
Üdv, gondolom ki kellene szednem mindegyik méretből egyet egyet. Szinte biztos vagyok benne, hogy kora ellenére még az ESR értéke is jó lesz. Nem is cserélném ki, de mégis csak húsz éves. Katalógus szerint 2000 óra 85C° on. Hát ennek már a többszöröse van benne, persze szobahőmérsékleten + üzemi hő.
Ajánlanál esetleg kondenzátor márkát ami érdemes ilyen célra beletenni és be is szerezhető? Köszönöm.
A hozzászólás módosítva: Márc 17, 2023
(#) reloop válasza Atilla001 hozzászólására (») Márc 17, 2023 /
 
A TME-től szoktam elkót rendelni. Panasonic, Nichikon, Vishay eddig hozták az előírt paramétereket. Az egzotikusabb márkákat nem ismerem, tartok a hamisítóktól.
Következő: »»   2450 / 2567
Bejelentkezés

Belépés

Hirdetés
XDT.hu
Az oldalon sütiket használunk a helyes működéshez. Bővebb információt az adatvédelmi szabályzatban olvashatsz. Megértettem